|
ФЕДЕРАЛЬНОЕ АГЕНТСТВО |
||
|
ИТС 1 ─ 2015 |
||
ПРОИЗВОДСТВО ЦЕЛЛЮЛОЗЫ,
ДРЕВЕСНОЙ МАССЫ, БУМАГИ, КАРТОНА
|
|
Москва Бюро НДТ 2015 |
Содержание
Краткое содержание справочника
Раздел 1. Общая информация о российской целлюлозно-бумажной промышленности
1.1 Анализ хозяйственной деятельности
1.1.1 Положение отрасли в мировом производстве продукции целлюлозно-бумажной промышленности
1.1.2 Основные экономические показатели отраслей лесопромышленного комплекса
1.1.3 Основные промышленные технологические процессы в целлюлозно-бумажной промышленности
1.1.5 Производство и потребление бумаги и картона в России
1.1.6 Структура экспорта и импорта целлюлозно-бумажной продукции
1.1.7 Среднедушевое потребление бумаги и картона в России
1.2 Характеристика российских предприятий целлюлозно-бумажной промышленности
1.2.1 Техническое и технологическое состояние российских целлюлозно-бумажных предприятий
1.2.2 Крупнейшие российские целлюлозно-бумажные предприятия
1.2.5 Основные проблемы российской ЦБП и пути их решения
2.1.1 Процесс подготовки древесного сырья
2.2 Процесс производства сульфатной целлюлозы
2.2.2 Промывка небеленой целлюлозы
2.2.3 Сортирование небеленой целлюлозы
2.2.4 Кислородная делигнификация небеленой целлюлозы
2.2.6 Сортирование беленой целлюлозы
2.2.8 Производство химикатов для отбелки
2.3 Процесс регенерации химикатов варки в производстве сульфатной целлюлозы
2.3.2 Сбор и подача на обезвреживание неконденсированных дурнопахнущих газов.
2.3.3 Сжигание упаренных щелоков в СРК с образованием сульфида натрия и карбоната натрия
2.3.4 Каустизация зеленого щелока
2.3.5 Регенерация известкового шлама в известерегенерационной печи
2.3.6 Получение побочных продуктов
2.4 Процесс производства сульфитной целлюлозы
2.4.1 Технологический процесс получения сульфитной целлюлозы
2.4.2 Применяемые процессы и технологии
2.4.3 Варка и делигнификация небеленой целлюлозы
2.4.4 Сортирование и промывка небеленой целлюлозы
2.4.5 Кислородная делигнификация
2.4.6 Отбелка, сортирование, очистка и сушка
2.4.7 Система регенерации химикатов и энергии
2.4.9 Процесс производства нейтрально-сульфитной полуцеллюлозы
2.4.10 Растворимая сульфитная целлюлоза (сульфитная целлюлоза для химической переработки)
2.4.11 Производство технических лигносульфонатов
2.5 Процессы получения механических видов древесной массы
2.5.1 Процесс получения дефибрерной древесной массы (ДДМ)
2.5.2 Рафинерные древесные массы (РДМ)
2.5.3 Отбелка механических масс
2.6 Процесс производства бумаги и картона
2.6.1 Прием, хранение и сгущение
2.6.4 Бумаго/картоноделательная машина. Формование, прессование, сушка.
2.6.5 Очистка избыточной оборотной воды
2.6.9 Технологии применения ХВВ в производстве бумаги и картона
2.6.11 Увлажнение, намотка, резка и упаковка бумаги
2.6.13 Технологии и основное оборудование, применяемые при производстве массовых видов бумаги
2.6.14 Технология и оборудование для производства тонкой мелованной бумаги (LWC)
2.7 Котлы для сжигания древесно-корьевых отходов и осадков очистных сооружений
2.8.1 Применяемые процессы и технологии
2.8.2 Системы переработки макулатуры
2.9 Очистка производственных сточных вод
2.9.1 Общая схема процесса очистки производственных сточных вод
2.9.2 Механическая очистка сточных вод
2.9.3 Нейтрализация и усреднение сточных вод
2.9.4 Биологическая очистка сточных вод
2.9.6 Обработка осадков сточных вод
Раздел 3. Текущие уровни эмиссии в окружающую среду
3.1 Материальный и энергетический баланс
3.1.5 Производство бумаги и картона
3.1.6 Очистка производственных сточных вод
3.2 Текущие уровни выбросов, сбросов и потребления
Раздел 4. Определение наилучших доступных технологий
4.1 Технологии, рассматриваемые при определении НДТ, при производстве сульфатной целлюлозы
4.1.2 Продленная модифицированная варка целлюлозы
4.1.3 Замкнутая система сортирования и эффективная промывка небеленой целлюлозы
4.1.4 Кислородно-щелочная делигнификация перед отбелкой
4.1.5 ECF‑отбелка и производство химикатов для нее
4.1.6 Отдувка и повторное использование загрязненных конденсатов после очистки в стриппинг-колонне
4.1.7 Частичное замыкание водооборота отбельного цеха
4.1.8 Частичное или полное повторное использование чистой охлаждающей воды..
4.1.9 Рекуперация тепла при производстве целлюлозы, бумаги и картона
4.1.10 Буферные емкости для сбора протечек
4.1.11 Замкнутый цикл регенерации химикатов для варки целлюлозы
4.1.12 Сбор и разложение сульфатного мыла
4.1.13 Выделение и сбор скипидара
4.1.14 Сбор слабых и крепких газов с последующим сжиганием в специализированных печах, ИРП, СРК
4.1.15 Сжигание черного щелока при концентрации более 72 %
4.1.16 Улучшенная промывка шламов от регенерации химикатов
4.1.17 Обезвоживание отходов цикла регенерации химикатов
4.1.18 Электрофильтры после СРК, ИРП, котла для сжигания коры и осадков очистных сооружений
4.1.19 Котлы для сжигания коры и осадков очистных сооружений, непровара и топливоподготовка для них
4.1.20 Биологическая очистка сточных вод
4.1.21 Обезвоживание осадков очистных сооружений
4.1.22 Улучшенные системы переработки брака (БДМ/КДМ)
4.1.23 Системы улавливания волокна из избыточной (сточной) воды БДМ/КДМ
4.1.24 ЛОС до очистных сооружений
4.1.25 Внедрение системы АСОДУ
4.1.26 Комбинированная выработка тепловой и электрической энергии
4.2 Технологии, рассматриваемые при определении НДТ, при производстве сульфитной целлюлозы
4.2.2 Рекуперация тепла при производстве целлюлозы
4.3 Технологии, рассматриваемые при определении НДТ, при производстве механической массы
4.3.3 Производство термомеханической массы методом RTS
4.3.4 Производство ХТММ по способу ЩПММ
4.3.6 Эффективная промывка и управление процессом
4.4 Технологии, рассматриваемые при определении НДТ, при производстве бумаги и картона
4.4.1 Замкнутый водооборот сортирования, очистки и промывки массы..
4.4.2 Рекуперация тепла при производстве бумаги и картона
4.4.3 Биологическая очистка сточных вод
4.4.4 Обезвоживание осадков очистных сооружений
4.4.5 Улучшенная система переработки брака (БДМ/КДМ)
4.4.6 Система улавливания волокна из оборотных и (или) сточных вод производств БДМ/КДМ
4.4.7 Внедрение автоматизированной системы управления производством (АСОДУ)
Раздел 5. Наилучшие доступные технологии (НДТ)
5.1 Выводы по наилучшим доступным технологиям (НДТ) в ЦБП
5.2 Система экологического менеджмента
5.3 Управление материальными ресурсами и надлежащая организация производства
5.4 Управление водными ресурсами и сточными водами
5.5 Управление системой потребления энергетических ресурсов и энергоэффективностью
5.6 Управление снижением выбросов в атмосферу
5.7 Управление системой контроля ключевых параметров процессов производства
5.7.1 Мониторинг ключевых параметров процессов производства
5.8 Управление системой обращения с отходами
5.8.1 Выводы по НДТ для сульфатного производства целлюлозы
5.8.2 Сточные воды и загрязнения
5.8.4 Снижение выбросов из содорегенерационного котла (СРК)
5.8.5 Снижение выбросов из известерегенерационной печи (ИРП)
5.8.6 Снижение выбросов из печей для высококонцентрированных дурнопахнущих газов
5.8.8 Расход энергии и энергоэффективность
5.9 Выводы по НДТ для сульфитного производства целлюлозы
5.9.1 Сточные воды и сбросы в воду
5.9.2 Выбросы в атмосферу при варке на магниевом основании
5.9.3 Расход энергии и энергоэффективность
5.10 Выводы по НДТ для производства механической и химико-механической массы
5.10.1 Сточные воды и выбросы в воду
5.10.2 Расход энергии и энергоэффективность
5.11 Выводы по НДТ для производства бумаги и картона сопутствующих процессов
5.11.1 Сточные воды и выбросы в водные объекты
5.11.4 Расход энергии и энергоэффективность
5.12.1 Описание методов предотвращения и контроля выбросов в атмосферу
Раздел 6. Экономические аспекты реализации наилучших доступных технологий
6.1 Экономические аспекты реализации НДТ при производстве сульфатной целлюлозы
6.2 Экономические аспекты реализации НДТ при производстве сульфитной целлюлозы и механической массы
6.3 Экономические аспекты реализации НДТ при производстве бумаги и картона.
Раздел 7. Перспективные технологии
Заключительные положения и рекомендации
Приложение А (справочное) Термины, определения и сокращения
Приложение В (обязательное) Перечень маркерных веществ
Приложение Г (обязательное) Перечень НДТ
Приложение Д (обязательное) Перечень технологических показателей в соответствии с НДТ
Приложение Е (справочное) Методы контроля технологических показателей в сточных водах
Приложение Ж (справочное) Перечень перспективных технологий
Приложение И (обязательное) Энергоэффективность
Настоящий справочник НДТ является документом по стандартизации, разработанным в результате анализа технологических, технических и управленческих решений, применяемых при производстве целлюлозы, древесной массы, бумаги, картона.
Краткое содержание справочника
Введение. Представлено краткое содержание справочника НДТ.
Предисловие. Указана цель разработки справочника НДТ, его статус, законодательный контекст, краткое описание процедуры создания в соответствии с установленным порядком, а также взаимосвязь с аналогичными международными документами.
Область применения. Описаны основные виды деятельности, на которые распространяется действие справочника НДТ.
В разделе 1 представлена информация о состоянии и уровне развития в Российской Федерации производства целлюлозы, древесной массы, бумаги, картона, а также приведен краткий обзор экологических аспектов.
В разделе 2 представлены сведения о технологических процессах, применяемых в ЦБП на отдельных технологических участках, содержащие:
- краткое описание работы основного и вспомогательного оборудования;
- информацию о расходе сырья и химикатов;
- вопросы энерго- и водопотребления, водоотведения;
- количественный и качественный состав сбросов и выбросов загрязняющих веществ;
- методы очистки сточных и оборотных вод и газовых выбросов;
- образование эмиссий, отходов и пути их утилизации.
В разделе 3 дана оценка потребления энергоресурсов и уровней эмиссий в окружающую среду, характерных для производства целлюлозы, древесной массы, бумаги, картона в Российской Федерации.
Раздел подготовлен на основе данных, представленных предприятиями Российской Федерации в рамках разработки справочника НДТ, а также различных литературных источников.
В разделе 4 описаны особенности подходов, примененных при разработке данного справочника НДТ и в целом соответствующих Правилам определения технологии в качестве наилучшей доступной технологии, а также разработки, актуализации и опубликования информационно-технических справочников по наилучшим доступным технологиям (постановление Правительства Российской Федерации от 23 декабря 2014 года № 1458) и Методическим рекомендациям по определению технологии в качестве наилучшей доступной технологии (приказ Министерства промышленности и торговли Российской Федерации от 31 марта 2015 года № 665).
В разделе 5 приведено краткое описание НДТ для производства целлюлозы, древесной массы, бумаги, картона, включая:
- системы экологического и энергетического менеджмента, контроля и мониторинга технологических процессов;
- технические и технологические решения для повышения энергоэффективности, ресурсосбережения, снижения эмиссий загрязняющих веществ, методы обращения с отходами и побочными продуктами производства.
В разделе 6 приведены доступные сведения об экономических аспектах реализации НДТ на предприятиях Российской Федерации.
В разделе 7 приведены сведения о новых технологических и технических решениях (не применяемых в России на момент подготовки справочника), направленных на повышение энергоэффективности, ресурсосбережения, снижение эмиссий загрязняющих веществ, эффективное обращение с отходами, промежуточными и побочными продуктами.
Заключительные положения и рекомендации. Приведены сведения о членах технической рабочей группы, принимавших участие в разработке справочника НДТ. Рекомендации предприятиям по дальнейшим исследованиям экологических аспектов их деятельности.
Библиография. Приведен перечень источников информации, использованных при разработке справочника НДТ.
Термины, определения и сокращения, используемые в настоящем справочнике НДТ, составлены в соответствии c [1], [2] и приведены в приложении А.
Цели, основные принципы и порядок разработки справочника НДТ установлены порядком определения технологии в качестве наилучшей доступной технологии, а также разработки, актуализации и опубликования информационно-технических справочников по наилучшим доступным технологиям (постановление Правительства Российской Федерации от 23 декабря 2014 г. № 1458).
Настоящий информационно-технический справочник по наилучшим доступным технологиям «Производство целлюлозы, древесной массы, бумаги, картона» (далее — справочник НДТ) является документом по стандартизации.
Справочник НДТ разработан технической рабочей группой № 1 (ТРГ‑1) «Производство целлюлозы, древесной массы, бумаги, картона», состав которой утвержден приказом Росстандарта от 17 июля 2015 г. № 827 «О технической рабочей группе «Производство целлюлозы, древесной массы, бумаги, картона».
Перечень организаций и их представителей, принимавших участие в разработке справочника НДТ, приведен в разделе «Заключительные положения и рекомендации».
Справочник НДТ представлен на утверждение Бюро наилучших доступных технологий (далее — Бюро НДТ) (www.burondt.ru).
Справочник НДТ содержит описание применяемых при производстве целлюлозы, древесной массы, бумаги, картона технологических процессов, оборудования, технических способов, методов, в том числе позволяющих снизить негативное воздействие на окружающую среду, водопотребление, повысить экономичность, конкурентоспособность, энергоэффективность, ресурсосбережение. Из описанных технологических процессов, оборудования, технических способов, методов определены решения, являющиеся наилучшими доступными технологиями (НДТ). Для НДТ в справочнике установлены соответствующие технологические показатели.
4 Взаимосвязь с международными, региональными аналогами
Справочник НДТ разработан с учетом справочника Европейского союза по НДТ «Производство целлюлозы, древесной массы, бумаги, картона» (European Commission. Best Available Techniques (BAT), Reference Document for the Production of Pulp, Paper and Board, 2015) [3] и особенностей производства целлюлозы, древесной массы, бумаги, картона в Российской Федерации.
Информация о технологических процессах, оборудовании, технических способах, методах, применяемых при производстве целлюлозы, древесной массы, бумаги, картона в Российской Федерации, была собрана в процессе разработки справочника НДТ в соответствии с Порядком сбора данных, необходимых для разработки справочника НДТ и анализа приоритетных проблем отрасли, утвержденным приказом Росстандарта от 23 июля 2015 г. № 863.
6 Взаимосвязь с другими справочниками НДТ
Взаимосвязь настоящего справочника НДТ с другими справочниками НДТ, разрабатываемыми в соответствии с распоряжением Правительства от 31 октября 2014 г. № 2178‑р, приведена в разделе «Область применения».
7 Информация об утверждении, опубликовании и введении в действие
Справочник НДТ утвержден приказом Росстандарта от _______________ г. № _____.
Справочник НДТ введен в действие с 1 июля 2016 г., официально опубликован в информационной системе общего пользования — на официальном сайте Федерального агентства по техническому регулированию и метрологии в сети Интернет (www.gost.ru).
ИНФОРМАЦИОННО-ТЕХНИЧЕСКИЙ СПРАВОЧНИК ПО наилучшим доступным технологиям
ПРОИЗВОДСТВО ЦЕЛЛЮЛОЗЫ, ДРЕВЕСНОЙ МАССЫ, БУМАГИ, КАРТОНА
Manufacture of pulp, paper and board
Дата введения — 2016‑07‑01
Настоящий справочник НДТ распространяется на следующие основные виды деятельности:
- древесно-подготовительное производство (ДПП);
- производство сульфатной целлюлозы (СФА);
- производство сульфитной целлюлозы (СФИ);
- производство механических видов древесной массы:
- дефибрерная древесная масса (ДДМ);
- термомеханическая масса (ТММ);
- химико-механическая масса (ХММ);
- химико-термомеханическая масса (ХТММ);
- производство бумаги, в том числе с использованием регенерированного волокна из макулатуры;
- производство картона, в том числе с использованием регенерированного волокна из макулатуры.
Справочник НДТ также распространяется на процессы, связанные с основными видами деятельности, которые могут оказать влияние на объемы эмиссий или масштабы загрязнения окружающей среды:
- подготовка сырья;
- хранение и подготовка топлива (черный щелок, коро-древесные отходы);
- производственные процессы вспомогательных производств (приготовление химикатов для отбелки, регенерация известкового шлама, очистка сточных вод).
Справочник НДТ не распространяется на:
- производство упаковки из бумаги и картона;
- процессы лесозаготовительных работ.
Дополнительные виды деятельности при производстве целлюлозы, древесной массы, бумаги, картона и соответствующие им справочники НДТ (по распоряжению Правительства Российской Федерации от 31 октября 2014 г. № 2178‑р) приведены в таблице 1 (при условии, что установленная мощность котельных установок относится к предприятиям 1‑й категории).
Таблица 1 — Дополнительные виды деятельности
|
Вид деятельности |
Соответствующий справочник НДТ |
|
Выработка пара и электроэнергии на тепловых станциях |
Сжигание топлива на крупных промышленных предприятиях в целях производства энергии |
|
Промышленные системы охлаждения (градирни, пластинчатые теплообменники) |
Промышленные системы охлаждения |
Область применения настоящего справочника НДТ по кодам ОКПД и видам деятельности ОКВЭД представлена в таблице 2.
Таблица 2 — Область применения настоящего справочника НДТ
|
ОКПД |
Наименование продукции по ОКПД |
Наименование вида деятельности по ОКВЭД «ОК 029—2014 (КДЕС, ред. 2) Общероссийский классификатор видов экономической деятельности» (утв. приказом Росстандарта от 31 января 2014 г. № 14‑ст) |
ОКВЭД |
|
Раздел С |
Продукция обрабатывающих производств |
||
|
17 |
Бумага и изделия из бумаги |
Производство бумаги и бумажных изделий: производство бумажной массы, бумаги или изделий из дополнительно обработанной бумаги |
17 |
|
17.1 |
Целлюлоза, бумага и картон |
Производство целлюлозы, древесной массы, бумаги и картона |
17.1 |
|
17.11 |
Целлюлоза |
Производство целлюлозы и древесной массы: производство отбеленной, не полностью отбеленной или неотбеленной бумажной древесной массы и целлюлозы механическим, химическим (растворение или неполное растворение), а также полухимическим методом переработки; производство целлюлозы из хлопкового пуха; очищение от чернил и типографской краски при производстве бумажной массы из макулатуры |
17.11 |
|
17.11.1 |
Целлюлоза древесная и целлюлоза из прочих волокнистых материалов |
Производство целлюлозы |
17.11.1 |
|
17.11.11 |
Целлюлоза древесная, растворимые сорта |
|
|
|
17.11.12 |
Целлюлоза древесная натронная или сульфатная, кроме растворимых сортов |
|
|
|
17.11.13 |
Целлюлоза древесная сульфитная, кроме растворимых сортов |
|
|
|
17.11.14 |
Масса древесная, получаемая механическим способом; полуцеллюлоза древесная; целлюлоза из прочих волокнистых материалов, кроме древесины |
|
|
|
|
|
Производство древесной массы |
17.11.2 |
|
17.11.9 |
Услуги по производству целлюлозы отдельные, выполняемые субподрядчиком |
Производство прочих волокнистых полуфабрикатов |
17.11.9 |
|
17.11.11 |
Целлюлоза древесная, растворимые сорта |
|
|
Раздел 1. Общая информация о российской целлюлозно-бумажной промышленности
1.1 Анализ хозяйственной деятельности
1.1.1 Положение отрасли в мировом производстве продукции целлюлозно-бумажной промышленности
Располагая огромной лесосырьевой базой (около четверти мировых запасов древесины), российский лесопромышленный комплекс и ЦБП занимают незначительное место в экономике страны: 0,8 % — в ВВП, 3 % — в объеме промышленной продукции и 2,5 % — в объеме экспорта. Если в 1992 году Россия занимала 10‑е место в мире по выпуску бумаги и картона, то в 2014 году — уже 14‑е место, пропустив вперед такие страны, как Южная Корея, Бразилия, Индия и Индонезия. За указанный период объемы производства в данных странах выросли в 2, 2, 3 и 5 раз соответственно. За это же время Китай (1‑е место) увеличил объемы выпуска бумаги и картона в 4,8 раза (см. рисунок 1.1). Рост производства бумаги и картона в России за четверть века составил 25 %, удельный вес российской продукции в мировом объеме производства бумаги и картона снизился с 2,3 % до 1,9 %.

Рисунок 1.1 — Производство бумаги и картона ведущими странами в 2014 году, млн т (по данным РАО «Бумпром»)
1.1.2 Основные экономические показатели отраслей лесопромышленного комплекса
Несмотря на постоянно растущую конкуренцию на мировых рынках лесных товаров, ЦБП по-прежнему является наиболее эффективной основой устойчивого развития всего российского лесопромышленного комплекса.
Народнохозяйственный эффект от работы ЦБП в экономике России превышает внутриотраслевую прибыль более чем в 3 раза, поскольку продукция ЦБП находит самое широкое применение во многих отраслях народного хозяйства — строительстве, пищевой, легкой, химической, текстильной, мебельной промышленности, производстве упаковки для различных потребительских товаров и бытовой техники, создавая добавочную стоимость по всему ассортименту продукции, выпускаемой смежными производствами (см. таблицу 1.1). Поэтому оценка удельного веса ЦБП в объеме валового внутреннего продукта России, исходя только из производственных показателей отрасли, является значительно заниженной.
Таблица 1.1 — Основные экономические показатели отраслей лесопромышленного комплекса в 2013–2014 годах (источник: данные Росстата, обработка РАО «Бумпром»)
|
Показатель |
Период |
ЦБП |
Деревообработка |
Производство мебели |
Лесозаготовки |
|
|
Индексы производств, % |
2014 |
104,5 |
94,7 |
101,5 |
100,5 |
|
|
2013 |
95,7 |
101,4 |
94,2 |
96,7 |
||
|
14/13,% |
9,2 |
-6,7 |
7,7 |
3,9 |
||
|
Прибыль до налогообложения, млрд.руб. |
2014 |
-11,1 |
-14,7 |
3,8 |
-12,2 |
|
|
2013 |
4,8 |
8,5 |
4,0 |
-3,2 |
||
|
14/13,% |
- |
- |
-5,0 |
- |
||
|
Уровень рентабельности, % |
2014 |
11,3 |
13,0 |
6,4 |
1,9 |
|
|
2013 |
9,2 |
8,1 |
9,0 |
-1,0 |
||
|
14/13,% |
122,8 |
160,5 |
71,1 |
- |
||
|
Инвестиции в основной капитал, млрд.руб |
2014 |
32 524,0 |
39 174,8 |
- |
5 975,6 |
|
|
2013 |
41 251,4 |
42 655,9 |
- |
7 502,0 |
||
|
14/13,% |
78,8 |
91,8 |
- |
79,6 |
||
|
Численность работающих, тыс.чел. |
2014 |
103,1 |
230,4 |
156,5 |
185,5 |
|
|
2013 |
107,9 |
237,4 |
144,2 |
192,7 |
||
|
14/13,% |
95,6 |
97,1 |
108,5 |
96,3 |
||
|
Производительность труда (отгрузка продукции на 1 чел.), тыс.руб. |
2014 |
4 634,1 |
1 616,7 |
1 220,0 |
- |
|
|
2013 |
4 241,0 |
1 657,2 |
1 304,0 |
- |
||
|
14/13,% |
109,3 |
97,6 |
93,6 |
- |
||
|
Среднемесячная зарплата работников, занятых в производстве, тыс.рублей |
2014 |
29,5 |
18,4 |
18,1 |
21,6 |
|
|
2013 |
27,2 |
17,0 |
16,8 |
20,0 |
||
|
14/13,% |
номинал. |
108,4 |
108,2 |
108,3 |
108,1 |
|
|
реальная |
100,6 |
100,4 |
100,5 |
100,3 |
||
1.1.3 Основные промышленные технологические процессы в целлюлозно-бумажной промышленности
В России производство бумаги и картона основано на использовании волокнистых полуфабрикатов, получаемых химическими, механическими, термомеханическими и химико-термомеханическими методами переработки растительных полимеров (древесина, камыш, злаковая и рисовая солома и др.).
Различают сульфатный, сульфитный, нейтрально-сульфитный способы производства целлюлозы, а также механический, термомеханический, химико-термомеханический способы получения древесной массы. Кроме того, в процессе подготовки бумажной массы в композиции с первичным волокном активно используется регенерированное волокно, получаемое при переработке макулатуры.
Характерной особенностью отрасли является применение технологии регенерации химикатов, которая позволяет предотвращать загрязнение окружающей среды щелоками, образующимися в процессе варки целлюлозы. Использование щелоков в качестве дополнительного источника энергии с применением современных технологий позволяет резко повысить эффективность сульфатного процесса.
Целлюлозно-бумажные предприятия производят продукцию с высокой добавленной стоимостью, спрос на которую в России неуклонно растет на протяжении последних 18 лет. Значительно изменилась структура отечественного потребления бумаги и картона сократились объемы реализации на внутреннем рынке газетной бумаги, технических и специальных бумаг. Более чем в два раза вырос спрос на тароупаковочную, санитарно-гигиеническую и хозяйственно-бытовую продукцию, появились и сразу же стали востребованными мелованные и ламинированные бумаги, высококачественные офисные бумаги, значительно расширился ассортимент бумажно-беловых изделий.
В таблице 1.2 приведен основной ассортимент продукции целлюлозно-бумажных предприятий России.
Таблица 1.2 — Основной ассортимент продукции целлюлозно-бумажных предприятий России (тыс. т) (Источник – данные Росстата)
|
№ |
Наименование продукции |
Объем производства |
|
|
тыс. т |
% |
||
|
1. |
Целлюлоза древесная и целлюлоза из прочих волокнистых материалов, в том числе: |
7503,2 |
100 |
|
|
- целлюлоза древесная сульфатная и натронная |
5125,7 |
68,3 |
|
|
- целлюлоза древесная сульфитная |
3370 |
4,5 |
|
|
- масса древесная |
2040,5 |
27,2 |
|
2. |
Целлюлоза товарная, в том числе: |
2253,3 |
100 |
|
|
- сульфатная |
2219,7 |
98,5 |
|
|
- сульфитная |
33,6 |
1,5 |
|
3. |
Масса древесная, в том числе: |
2040,5 |
100 |
|
|
- масса древесная термомеханическая |
522,5 |
25,6 |
|
|
- масса древесная прочая |
912,0 |
44,7 |
|
|
- полуцеллюлоза (полухимическая) |
606,0 |
29,7 |
|
4. |
Бумага и картон, в том числе: |
8012,5 |
100 |
|
|
- бумага |
4943,2 |
61,7 |
|
|
- картон |
3069,3 |
38,3 |
|
5. |
Бумага, в том числе: |
4943,2 |
100 |
|
- газетная |
1635,5 |
33,1 |
|
|
- офсетная для печати |
404,9 |
8,2 |
|
|
- бумага для гофрирования |
1390,7 |
28,1 |
|
|
- бумага писчая и тетрадная |
5,8 |
0,1 |
|
|
- бумага типографская |
11,1 |
0,2 |
|
|
- бумага мелованная для печати |
90,0 |
1,8 |
|
|
- крафт-бумага мешочная |
430,0 |
8,7 |
|
|
|
- бумага для изготовления гигиенических и косметических салфеток, полотенец или скатертей, вата целлюлозная, полотно из целлюлозных волокон |
400,0 |
8,1 |
|
|
- бумага прочая |
580 |
11,7 |
|
6. |
Картон, в том числе: |
3069,3 |
100 |
|
- картон тарный (крафт-лайнер) немелованный |
1732,0 |
56,4 |
|
|
|
- тест-лайнер (бумага или картон для плоских слоев гофрокартона) немелованный |
471,0 |
15,3 |
|
|
- картон переплетный |
52,0 |
1,7 |
|
|
- картон технический прочий |
61,4 |
2,0 |
|
|
- картон строительный прочий |
166,0 |
5,4 |
|
|
- картон облицовочный |
140,0 |
4,6 |
|
|
- картон мелованный для изготовления потребительской тары |
21,6 |
0,7 |
|
|
- прочие виды картона |
425,0 |
13,9 |
Потребление бумаги и картона в России в 1992–2013 годы, тыс. т приведено на рисунке 1.2.

Рисунок 1.2 — Потребление бумаги и картона в России в 1992–2013 годы, тыс. т (Источник: данные Росстата, FAOSTAT DataBase, обработка РАО «Бумпром»)
Несмотря на свой огромный потенциал, отечественный лесопромышленный комплекс не входит в число приоритетных отраслей экономики. В России ощущается острая нехватка мощностей по производству потребительских товаров из бумаги и картона, а возросший спрос на них удовлетворяется в основном за счет импорта.
1.1.5 Производство и потребление бумаги и картона в России
Баланс потребления бумаги и картона, сальдо внешнеэкономической деятельности по продукции ЦБП в 2006–2014 годах приведен на рисунке 1.3.
За последние 10 лет существенных изменений в объемах производства и экспорта российской продукции ЦБП не наблюдалось. Практически весь рост внутреннего потребления бумаги и картона произошел за счет роста импорта, в основном продукции высоких ценовых категорий, не производимой в России или выпускаемой в недостаточных объемах.

Рисунок 1.3 — Баланс потребления бумаги и картона, сальдо внешнеэкономической деятельности по продукции ЦБП в 2006–2014 годах
(Источник: ФТС, Росстат, обработка РАО «Бумпром»)
Существующий дисбаланс между растущим внутренним спросом российского рынка и отставанием по объемам и ассортименту производимой российскими предприятиями бумажно-картонной продукции привел к значительному увеличению объемов импорта на протяжении последних двадцати лет. В 2006 году сальдо внешней торговли целлюлозно-бумажными товарами ЦБП стало отрицательным и продолжает стремительно расти, превысив в 2014 году значение в 2,2 млрд долларов США.
1.1.6 Структура экспорта и импорта целлюлозно-бумажной продукции
Структура экспорта и импорта приведена на рисунке 1.4.
Главным объектом экспорта являются товары низких ценовых категорий: волокнистые полуфабрикаты, газетная бумага, крафт-бумага и крафт-лайнер. Импортируются в основном бумага и картон с мелованием, покрытием и пропиткой, санитарно-гигиенические изделия, обои, высококачественная потребительская упаковка.

Рисунок 1.4 — Чистый экспорт целлюлозно-бумажной продукции в 2014 году, млн долларов США (Источник: данные ФТС, обработка РАО «Бумпром»)
Необходимость развития ЦБП России, внедрение НДТ и биотехнологий определяется большим потенциалом роста отечественного среднедушевого потребления бумаги и картона.
1.1.7 Среднедушевое потребление бумаги и картона в России
Среднедушевое потребление бумаги и картона приведено на рисунке 1.5.
На данном графике можно выделить три группы стран. Первая группа — со среднедушевым потреблением 150–250 кг/чел — включает страны с развитой экономикой (США, Канаду, страны Евросоюза, Японию и Южную Корею). Для них характерно снижение объемов потребления на протяжении последних лет (за исключением Южной Кореи). Вторая группа стран — потребление на уровне 45–55 кг/чел. (включает и Россию), третья — Индия и страны Африки — на уровне 10–15 кг/чел. И эти страны располагают максимальным потенциалом для дальнейшего роста.

Рисунок 1.5 — Среднедушевое потребление бумаги и картона в мире, кг/чел. (Источник: данные ФТС, обработка РАО «Бумпром»)
Таблица 1.3 – Объемы и индексы среднедушевого потребления бумаги и картона в мире в 2000-2013гг. (Источник – данные ФАО ООН, обработка РАО «Бумпром»)
|
Страна, регион |
2000 |
2013 |
13/00,% |
|
Финляндия |
429,8 |
266,3 |
62,0 |
|
США |
330,6 |
224,6 |
68,4 |
|
Сев.Америка |
327,2 |
217,5 |
66,9 |
|
Япония |
253,4 |
215,7 |
85,1 |
|
страны ЕC |
172,7 |
156,8 |
91,5 |
|
Канада |
297,3 |
153,6 |
51,7 |
|
Китай |
31,8 |
72,6 |
230,2 |
|
в мире |
53,0 |
54,9 |
103,5 |
|
Бразилия |
40,6 |
49,7 |
122,6 |
|
Россия |
23,3 |
50,5 |
216,8 |
|
Азия |
27,7 |
43,7 |
157,4 |
|
Лат.Америка |
34,9 |
41,2 |
118,3 |
|
Индия |
4,1 |
9,8 |
233,4 |
В настоящее время среднедушевое потребление бумаги и картона в России отстает от среднемирового уровня примерно на 8 кг/чел. Для обеспечения растущего спроса отечественного рынка до указанного уровня необходимо нарастить внутреннее потребление на 1,12 млн т бумаги и картона. Увеличение объемов внутреннего производства востребованных российским потребителем видов бумажно-картонной продукции может стать логичным направлением реализации программы импортозамещения в Российской Федерации.
1.2 Характеристика российских предприятий
целлюлозно-бумажной промышленности
1.2.1 Техническое и технологическое
состояние российских
целлюлозно-бумажных предприятий
Для российской ЦБП характерна значительная неоднородность. Из 212 предприятий, производящих целлюлозно-бумажную продукцию, всего 17 предприятий высокой единичной мощности (более 100 тыс. т товарной продукции в год) выпускают 79,9 % от общего объема. Средние предприятия (14 единиц, годовая мощность 50–100 тыс. т) производят 9,5 % продукции. Оставшиеся 10,6 % выпускаемых бумаги, картона и изделий из них приходятся на долю 181 предприятия.
Это говорит о систематическом многолетнем недостатке инвестиций в развитие отрасли. Из-за нехватки средств большинство предприятий не способны ликвидировать техническую и технологическую отсталость, складывавшуюся на протяжении многих десятилетий.
Введенные в эксплуатацию в первой половине прошлого века предприятия ЦБП располагают устаревшим низкопроизводительным оборудованием с высокими затратами энергии, сырья, трудовых ресурсов. Средний возраст бумаго- и картоноделательных машин, установленных на российских комбинатах и фабриках, составляет 40 лет при средней единичной годовой мощности 65 тыс. т продукции (см. рисунок 1.6).

Рисунок 1.6 — Средний возраст и средняя единичная мощность БДМ и КДМ по странам и регионам (по данным РАО «Бумпром»)
Более 60 % бумагоделательных и картоноделательных машин в российской ЦБП вступили в действие в период индустриализации (1920–1930‑е годы) прошлого века. Их отличает малая обрезная ширина (до 2,5 м), низкие скорости, высокие удельные расходы энергии, сырья, химикатов.
Около 30 % БДМ и КДМ были смонтированы и введены в послевоенный период (1950–1960‑е годы). Эти машины были более экономичны и производительны (их обрезная ширина достигала 4,2 м), многие из них работают и сейчас после модернизации отдельных узлов (замены промышленной автоматики АСУТП).
Всего 8,5 % действующих в настоящее время машин (обрезной шириной свыше 4,5 м) были введены в 1960–1980‑е годы, именно на них производится около 80 % всей бумаги и картона в стране.
Структура предприятий ЦБП России и производство продукции в 2014 году приведена на рисунке 1.7.

Рисунок 1.7 — Структура предприятий ЦБП и производство продукции в 2014 году, тыс. т (по данным РАО «Бумпром»)
1.2.2 Крупнейшие российские целлюлозно-бумажные предприятия
В таблице 1.4 приведен перечень крупных целлюлозно-бумажных предприятий, определяющих структуру производства целлюлозно-бумажной продукции в России. Многие из них являются крупными интегрированными производствами и предприятиями полного цикла, выпускающими широкий ассортимент лесобумажной продукции.
Таблица 1.4 — Производство товарной продукции ведущими предприятиями ЦБП России (годовой мощностью свыше 100 тыс. т) в 2014 году, тыс. т (по данным РАО «Бумпром»)
|
№ |
Предприятие |
Товарная |
Бумага |
Картон |
Произведено |
|
Произведено в России, всего |
2253,4 |
4943,2 |
3069,3 |
10 265,9 |
|
|
- произведено ведущими предприятиями |
2184,1 |
3961,8 |
2059,9 |
8205,8 |
|
|
- удельный вес крупных предприятий в общем объеме производства |
96,9 |
80,1 |
67,1 |
79,9 |
|
|
1. |
фил. Группы ИЛИМ в Коряжме |
299,0 |
449,5 |
470,9 |
1219,4 |
|
2. |
Монди Сыктывкарский ЛПК |
31,4 |
722,9 |
274,0 |
1028,3 |
|
3. |
фил. Группы ИЛИМ в Братске |
743,2 |
0 |
179,6 |
922,8 |
|
4. |
фил. Группы ИЛИМ в Усть-Илимске |
804,3 |
0 |
0 |
804,3 |
|
5. |
Архангельский ЦБК |
216,9 |
72,6 |
483,7 |
773,2 |
|
6. |
Кондопога |
0 |
610,3 |
0 |
610,3 |
|
7. |
Волга |
0 |
508,4 |
0 |
508,4 |
|
8. |
Интернешнл Пейпер, Светогорск |
0 |
383,6 |
101,4 |
485,0 |
|
9. |
Соликамскбумпром |
0 |
365,2 |
0 |
365,2 |
|
10. |
Сегежский ЦБК |
0 |
253,3 |
0 |
253,3 |
|
11. |
Марийский ЦБК |
55,9 |
103,8 |
82,8 |
242,5 |
|
12. |
Кнауф Петроборд |
0 |
0 |
240,2 |
240,2 |
|
13. |
Каменская БКФ |
0 |
148,0 |
70,3 |
218,3 |
|
14. |
Набережночелнинский КБК |
0 |
111,8 |
91,2 |
203,0 |
|
15. |
Пермская ЦБК |
0 |
94,5 |
106,0 |
200,5 |
|
16. |
Завод Николь-Пак, Учалы |
0 |
61,1 |
69,6 |
130,7 |
|
17. |
Выборгская ЛК |
0 |
0 |
130,3 |
130,3 |
|
18. |
Сясьский ЦБК |
33,5 |
76,9 |
0 |
110,4 |
Большинство малых производств являются монопредприятиями. Они производят одно-два наименования готовой потребительской бумажно-картонной продукции из закупаемого сырья. Многие из них используют физически и морально изношенное оборудование, устаревшие технологии и остро нуждаются в модернизации.
1.2.3 Географическое положение российских целлюлозно-бумажных предприятий и вопросы освоения лесосырьевой базы
Географическое расположение предприятий на карте страны говорит об основных приоритетах при его выборе — доступности сырьевой базы, энергии, водных ресурсов.
Из-за своей удаленности от основных рынков, отсутствия необходимой инфраструктуры и, прежде всего, лесных дорог, малоосвоенными остаются лесные богатства Восточной Сибири и Дальнего Востока (см. рисунок 1.8).

Рисунок 1.8 — Объемы производства продукции ЦБП в 2014 году по федеральным округам, тыс. т (по данным РАО «Бумпром»)
Основная часть указанных предприятий находится в лесных районах Северо-Запада, Центральной России, Поволжья, вблизи от крупных населенных пунктов со сформировавшимся потребительским спросом (см. рисунок 1.9).

Рисунок 1.9 — Ведущие предприятия ЦБП России (с объемами производства товарной продукции свыше 100 тыс. т/год) (по данным РАО «Бумпром»)
Большинство из указанных предприятий успешно осуществили и продолжают проводить модернизацию в рамках государственной программы поддержки приоритетных инвестиционных проектов (ПИП). Крупнейшие компании на своих комбинатах приступили к реализации программы внедрения НДТ, начата подготовка к применению биотехнологий по российской лесной технологической платформе программы «БиоТех‑2030» (см. рисунок 1.10).
В последние годы основная часть инвестиций направлялась на модернизацию основного технологического оборудования (в соответствии с Перечнем приоритетных инвестиционных проектов, включающим 145 объектов лесопромышленного комплекса). Объем инвестиций составляет 428 млрд. рублей, в т.ч. 13 объектов по ЦБП с объемом финансирования 241 млрд. рублей. Предусмотренное в ПИП увеличение мощностей, объемов выпуска и потребления бумаги и картона в РФ соответствует «Прогнозу развития российского ЛПК до 2030 года», подготовленному по заказу ФАО ООН российским экспертным сообществом.

Рисунок 1.10 – Карта приоритетных инвестиционных проектов в ЦБП РФ, целевые показатели до 2020 года
В основу «Прогноза развития российского ЛПК до 2030 года» были заложены темпы роста ВВП, прогнозируемые Минэкономразвития России и определяющие три варианта развития целлюлозно-бумажного производства в России (см. рисунок 1.11).
В соответствии с «Прогнозом развития российского ЛПК до 2030 года» к 2030 году производство бумаги и картона планировалось увеличить:
- по инновационному сценарию – до 25,5 млн.тонн (и потребление – до 20 млн.тонн);
- по умеренному сценарию – 18,8 млн.т (и 16,8 млн.т);
- инерционному – 14,7 млн.т (и 13,9 млн.т).

Рисунок 1.11 – Производство и потребление бумаги и картона в РФ, прогноз до 2030 года
При составлении Прогноза основным приоритетом для достижения намеченных показателей считалось создание преимущественно в лесоизбыточных районах новых мощностей по производству высококачественных сортов бумаги, современных упаковочных материалов, санитарно-гигиенических изделий, ориентированных, в первую очередь, на внутренний рынок. Однако наступивший кризис негативно повлиял на реализацию этих планов, и в условиях стагнации российской экономики развитие отечественного лесопромышленного комплекса фактически идет по инерционному сценарию.
Формирование новых тенденций в мировой экономике вызвало необходимость развития промышленных биотехнологий на базе возобновляемых ресурсов, и у российского ЛПК появился очередной шанс использовать свои конкурентные преимущества в виде огромных неиспользуемых запасов древесины, доступной энергии, растущего внутреннего рынка.
Из анализа представленной информации можно сделать вывод о том, что ЦБП России располагает устаревшим низкопроизводительным оборудованием с высокими удельными затратами энергии, сырья, трудовых ресурсов на единицу готовой продукции, поэтому не может в полной мере реализовать богатый потенциал, которым располагает Россия – более 83 млн.м3 лесных запасов, доступная электроэнергия, полезные ископаемые, водные ресурсы и т.д.
Приоритетом развития в настоящее время становится внедрение наилучших доступных технологий, снижение материалоемкости и энергоемкости производства, увеличение использования отходов и других возобновляемых источников для производства энергии.
В рамках Государственных программ (поддержки ПИП, развития промышленности и повышения ее конкурентоспособности, Стратегии развития лесопромышленного комплекса и других), ряд ведущих компаний (предприятия ОАО Группа «Илим» в Коряжме и Братске, комбинат ЗАО «Интернешнл Пейпер» в Светогорске, АО «Монди Сыктывкарский ЛПК», Архангельский ЦБК и другие) приступили к внедрению наилучших доступных технологий по модернизации и реконструкции действующего оборудования с целью повышения своей конкурентоспособности и удовлетворения растущего потребительского спроса на качественную и экологичную продукцию.
1.2.4 Влияние деятельности предприятий ЦБП на окружающую среду, сформировавшиеся тенденции и перспективы
Таблица 1.5 – Основные показатели охраны окружающей среды в 2012-2014 годах (Источник: данные Росстата, обработка РАО «Бумпром»)
|
ПОКАЗАТЕЛЬ |
Год |
ВСЕГО по России |
Обрабатывающие производства |
Обработка древесины и пр-во изделий из дерева |
ЦБП, издат.д-сть, полиграфическая промышленность |
Уд.вес ЦБП+ИД+ +ПП по РФ, % |
|
Образование отходов, млн.т |
2012 |
5 008 |
291 |
3,7 |
6,1 |
0,1 |
|
2013 |
5 153 |
254 |
5,3 |
8,9 |
0,2 |
|
|
2014 |
5 168 |
243 |
5,0 |
6,2 |
0,1 |
|
|
Использование и обезвреживание отходов, млн.т |
2012 |
2 348 |
165 |
2,7 |
5,0 |
0,2 |
|
2013 |
2 044 |
132 |
4,3 |
7,8 |
0,4 |
|
|
2014 |
2 357 |
119 |
3,9 |
5,8 |
0,2 |
|
|
Выбросы в атмосферу, тыс.т |
2012 |
19 630 |
6 407 |
87 |
129 |
0,7 |
|
2013 |
18 447 |
6 219 |
86 |
130 |
0,7 |
|
|
2014 |
17 452 |
5 932 |
90 |
119 |
0,7 |
|
|
Улавливание и обезвреживание выбросов, тыс.т |
2012 |
56 834 |
28 251 |
661 |
686 |
1,2 |
|
2013 |
54 384 |
28 900 |
1 244 |
651 |
1,2 |
|
|
2014 |
54 099 |
29 031 |
1 264 |
604 |
1,1 |
|
|
Сброс загрязненных сточных вод, млн.куб.м |
2012 |
15 678 |
2 882 |
19,7 |
905 |
5,8 |
|
2013 |
15 189 |
2 711 |
15,4 |
906 |
6,0 |
|
|
2014 |
14 768 |
2 523 |
21,8 |
860 |
5,8 |
|
|
Инвестиции в осн.капитал на охрану окр.среды, млн.рублей |
2012 |
116 543 |
33 727 |
148 |
1 121 |
1,0 |
|
2013 |
123 748 |
42 207 |
435 |
1 824 |
1,5 |
|
|
2014 |
158 589 |
67 017 |
158 |
1 325 |
0,8 |
|
|
Инвестиции в осн.капитал на охрану водных ресурсов, млн.рублей |
2012 |
52 420 |
13 989 |
127 |
250 |
0,5 |
|
2013 |
59 505 |
17 792 |
0 |
275 |
0,5 |
|
|
2014 |
76 315 |
35 403 |
59 |
683 |
0,9 |

в целом по Российской Федерации по обрабатывающим производствам
Рисунок 1.12 – Объемы сбросов загрязняющих веществ в водные объекты в 2014г., млн.м3
Удельный вес объемов сбросов по ЦБП, издательской деятельности и полиграфической промышленности в 2014 году составили 34,1% по всем обрабатывающим производствам и 5,8% по России в целом. Снижение физических объемов сбросов по отрасли в 2014 году составило 5% по сравнению с 2012 и 5,1% по сравнению с 2013 годами.

в целом по Российской Федерации по обрабатывающим производствам
Рисунок 1.13 – Объемы выбросов в атмосферу загрязняющих веществ от стационарных источников в 2014г., тыс. тонн

Рисунок 1.14 – Индексы производства продукции ЦБП, объемов сбросов и выбросов загрязняющих веществ предприятиями ЦБП, % к уровню 2005г.
На протяжении последних 10 лет наблюдается заметное снижение негативного влияния предприятий целлюлозно-бумажной промышленности на окружающую среду. При росте объемов производства целлюлозно-бумажной продукции на 9,0%, объемы выбросов загрязняющих атмосферу веществ предприятиями отрасли снизились на 30,9%, а объемы сбросов сточных вод – на 27,4%. Отвечая на глобальные вызовы ответственного отношения к экологии, окружающей среде, борьбы с глобальными изменениями климата и максимальным повышением энергоэффективности в рамках так называемой «Зеленой экономики», ведущие компании ЦБП России осуществляют модернизацию действующих и создание новых высокоэффективных производств.
1.2.5 Основные проблемы российской ЦБП и пути их решения
Целлюлозно-бумажная промышленность является наиболее энерго-, материало- и капиталоемкой подотраслью лесопромышленного комплекса, выпускающей продукцию с высокой добавленной стоимостью в результате глубокой химической переработки древесины в ходе многооперационных, непрерывно протекающих процессов, взаимодействия сложных технологических схем. Поэтому для оборудования ЦБП характерны высокая стоимость, трудоемкость его проектирования, монтажа и наладки, долгие сроки окупаемости вложенных средств и необходимость долгосрочного планирования экономических результатов от его запуска и модернизации.
Факторы, непосредственно влияющие на развитие российской ЦБП:
- устаревшие производственные фонды;
- неблагоприятный инвестиционный климат;
- назревшая необходимость перехода на новое природоохранное законодательство, направленное на внедрение наилучших доступных технологий;
- наличие высокоемких, быстрорастущих рынков продукции ЦБП в России и в азиатском регионе;
- влияние глобальных вызовов (проблемы изменения климата и связанная с этим необходимость замены ископаемых энергоносителей возобновляемыми биоресурсами);
- устойчивое развитие лесопромышленного комплекса становится приоритетным направлением в мире. Вопросы устойчивого развития приобретают все более важное значение и в российском ЛПК.
Развитие лесопромышленного комплекса страны ограничено рамками крупных действующих предприятий, которые для поддержания конкурентоспособности своих производств реализуют приоритетные инвестиционные проекты, связанные с модернизацией и техническим перевооружением своих производственных мощностей.
Пути решения проблем, стоящих перед ЦБП России:
- создание для реализации приоритетных инвестиционных проектов условий гарантированного обеспечения древесным сырьем, энергоносителями, доступными кредитами отечественных банков;
- софинансирование создания инфраструктуры крупных ПИП с выделением средств из федерального и региональных бюджетов;
- увеличение финансирования научно-технической деятельности по созданию и освоению массового производства востребованной, конкурентоспособной продукции в целях реализации программы импортозамещения;
- создание условий для развития биотехнологий в ЛПК, включая производство биотоплива;
- стимулирование внедрения инновационных технологий, направленных на снижение удельных затрат энергии, повышение экологической эффективности производства;
- увеличение доли использования низкосортной древесины, степени переработки макулатуры для снижения удельного потребления сырья и материалов в основном производстве;
- совершенствование структуры лесопромышленного производства за счет освоения выпуска инновационных видов продукции в рамках технологической платформы «БиоТех‑2030», в том числе бумаги и картона с экологически безопасными барьерными покрытиями, композиционных материалов с использованием технологий переработки побочных продуктов ЦБП и вторичных продуктов лесохимии.
Для развития лесопромышленного комплекса в масштабах всей страны необходима прозрачная, скоординированная, долгосрочная, неукоснительно проводимая государственная лесная политика. Освоение лесных богатств в необжитых районах, строительство новых современных предприятий возможно только при непосредственном участии государства в создании необходимой инфраструктуры при реализации крупных инвестиционных проектов, связанных с глубокой переработкой древесины.
Раздел 2. Описание технологических процессов, используемых в настоящее время в российской целлюлозно-бумажной промышленности

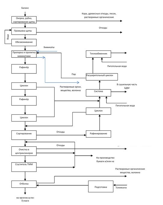
Рисунок 2.1 — Блок-схема производства сульфатной целлюлозы и НСПЦ [4, 5, 6].
Общая технологическая схема процесса подготовки древесного сырья

Рисунок 2.2 — Блок-схема подготовки древесного сырья
Основная информация о процессе подготовки древесного сырья, который используют в настоящее время в российской ЦБП, представлена в таблице 2.1.
Таблица 2.1 — Информация об этапах технологического процесса подготовки древесного сырья
|
Входной поток |
Этап процесса |
Выходной поток |
Основное технологическое оборудование |
Эмиссии |
|
1 |
2 |
3 |
4 |
5 |
|
Длинномерная древесина неокоренная |
1.1 Распиловка длинномерной древесины на короткомерные балансы |
Балансы |
- устройство для приема и распиловки длинника |
- отходы коры; - опилки натуральной чистой древесины |
|
Групповой способ окорки |
||||
|
- балансы неокоренные; - пар; - электроэнергия; - свежая вода |
1.2 Окорка древесины |
- щепа несортированная; - кора, древесный лом; - коросодержащая вода; - песок, камни; - паровоздушная смесь (при сухой окорке) |
- размораживающий конвейер; - окорочный барабан; - оборудование для сбора и подготовки коры к сжиганию (конвейеры, сортировка, пресс, корорубка; - оборудование для сбора и очистки коросодержащих вод (дренажный конвейер, скребковый конвейер, водоотделительный барабан, фильтр, емкости, насосы) |
- выбросы в атмосферу: - паровоздушная смесь; - сбросы в производственную канализацию (взвешенные веществава, ХПК, БПК); -твердые отходы (камни, песок); - шум от работающего оборудования |
|
- балансы окоренные; - электроэнергия |
1.3 Рубка древесины |
щепа несортированная |
- рубительная машина; - бункер приемный с разгрузочным шнеком |
Шум от работающего оборудования |
|
- щепа несортированная; - электроэнергия |
1.4 Сортирование щепы |
щепа сортированная |
- сортировка; - дезинтегратор |
Опилки натуральной чистой древесины |
|
Индивидуальный способ окорки |
||||
|
- балансы неокоренные; - электроэнергия |
1.2 Окорка древесины |
- щепа несортированная; - кора |
- приемный стол; - ступенчатый питатель; - окорочный станок; - оборудование для сбора и подготовки коры к сжиганию (конвейеры, сортировка, корорубка) |
Шум от работающего оборудования |
|
- балансы окоренные; - электроэнергия |
1.3 Рубка древесины |
Щепа несортированная |
- рубительная машина; - бункер приемный с разгрузочным шнеком |
Шум от работающего оборудования |
|
- щепа несортированная; - электроэнергия |
1.4 Сортирование щепы |
Щепа сортированная |
- сортировка; - дезинтегратор |
Опилки натуральной чистой древесины |
2.1.1 Процесс подготовки древесного сырья
Процесс подготовки древесного сырья может включать следующие технологические подпроцессы:
- распиловка древесины;
- окорка древесины;
- рубка древесины;
- сортирование щепы.
Древесное сырье на переработку может поступать в виде хлыстов, длинника и коротья.
В России наибольшее распространение получили барабаны для окорки коротья 1,2–2,2 м, которые требовали предварительного распила длинномерной древесины на слешере на указанные отрезки. В настоящее время созданы и используются барабаны для окорки древесины длиной 4,5–6 м, поэтому процесс распиловки древесины на современных предприятиях отсутствует.
Древесное сырье может окариваться на различном окорочном оборудовании. При групповом способе — в окорочных барабанах, при индивидуальном — окорка на роторных станках.
Барабаны предназначены для окорки мокрым, полусухим и сухим способом. В процессе мокрой окорки древесины используется большое количество воды, так как конструкция барабана помещается в ванну, заполняя барабан водой на 1/3 диаметра. При полусухом способе окорки горячая вода подается в глухую секцию барабана, что создает условия для размораживания (в зимнее время) и увлажнения коры, обеспечивая хорошую окорку любой древесины.
В последние годы на многих предприятиях стала применяться сухая окорка в барабанах. Вода используется только для промывки бревен и их размораживания. Размораживание достигается с помощью подачи пара в барабан или горячей воды на специальный конвейер, установленный перед барабаном.
Используемая в процессе вода рециркулирует при минимальном образовании сточных вод и количестве загрязняющих веществ.
Кора получается при сухой окорке с низким содержанием воды, что приводит к более выгодному энергобалансу предприятия.
Кора после окорочного барабана подается на измельчитель и, если она влажная, отжимается на прессе для последующего сжигания. В некоторых случаях она продается другим предприятиям, но при больших объемах предпочтительно сжигание на самом предприятии в специальных котлах.
Для получения целлюлозы окоренные круглые лесоматериалы измельчаются в щепу на рубительной машине. В основном применяются дисковые рубительные машины. По способу подачи балансов различают машины с наклонным и горизонтальным питающим патроном. В настоящее время наибольшее распространение получили рубительные машины с горизонтальной подачей древесины в машину и нижним выбросом щепы. Это обусловлено увеличением длины поступающей на рубку древесины до 4–6 м и снижением потерь древесины, так как исключается ее измельчение за счет удара лопаток при выбросе вверх.
Получение щепы однородного размера необходимо для повышения эффективности процесса варки и обеспечения высокого качества целлюлозы. После рубительной машины щепа сортируется (сегодня гирационные) для удаления нестандартной по размеру щепы и опилок. Мелкую фракцию щепы желательно варить в специальном варочном котле либо сжигать вместе с опилками и корой. Крупная щепа измельчается на специальных аппаратах и возвращается в общий поток на повторное сортирование. Для улучшения качества щепы применяют сортировки для выделения из щепы толстой фракции, которая направляется на обработку на специальное оборудование и далее подается в производство. Сортирование по толщине обеспечивает равномерность провара целлюлозы, тем самым повышая ее качество и выход.
Характеристика оборудования процесса подготовки древесного сырья представлена в таблице 2.2.
Таблица 2.2 — Характеристика оборудования процесса подготовки древесного сырья
|
Назначение оборудования |
Технологические |
|
|
1 |
2 |
3 |
|
Устройство для приема и распиловки длинника |
Прием пачки сортиментов, разделение пачки, подача на распиловку, распиловка длинномерной древесины на коротье |
Производительность, пл. м3/час, — 125–180. Длина бревен, м, — 6,5. Диаметр пил, мм, — 1500–1800 |
|
Групповой способ окорки древесного сырья |
||
|
Размораживающий |
Промывка и размораживание древесины в зимнее время |
Производительность, пл. м3/час, — 250–390. Температура воды, °С, — 40–60. |
|
Окорочный барабан |
Окорка древесины |
Производительность, пл. м3/час, — 120–390. Длина, м, — 25,0–42,0. Диаметр, м, — 4,0–5,2. Скорость вращения, об/мин, — 4–9 |
|
Рубительная машина |
Рубка окоренной древесины |
Производительность, пл. м3/час, — 100,0–390,0. Диаметр диска, м, — 3,0–3,87. Число ножей, шт., — 12–18. Частота вращения, мин−1, — 220–300 |
|
Бункер приемный для щепы с разгрузочным шнеком |
Прием щепы от рубительной машины |
Производительность разгрузочного шнека, нас. м3/час, — 750,0–1300,0 |
|
Дисковая сортировка |
Отделение из коры крупных древесных отходов |
Производительность, м3/час — до 220,0 |
|
Корорубка |
Измельчение коры и древесного лома |
Производительность, м3/час, — 50,0–135,0. Размер измельченной коры, мм, — до 50,0 |
|
Короотжимной пресс (цепной, винтовой, поршневой) |
Прессование коры |
Производительность, м3/час, — 30,0–100,0. Влажность коры после прессования, % — 40–55. Остальные данные в зависимости от типа пресса |
|
Межагрегатные связи |
Конвейеры ленточные, цепные для транспортировки материала между оборудованием |
Производительность, м3/час. Длина, м. Ширина, мм. В зависимости от компоновки оборудования |
|
Индивидуальный способ окорки древесного сырья |
||
|
Приемный стол |
Прием древесины |
В зависимости от производительности линии. Объем загрузки, м3, — 40 м3/час. Размеры загружаемой древесины, м, — до 6,6 м |
|
Ступенчатый питатель |
Поштучная подача бревен на окорку |
Скорость подачи, м/мин, — 40–75 |
|
Окорочный станок роторный |
Окорка древесины |
Тип. Диаметр окариваемых лесоматериалов, см, — 10–80. Длина бревна (наим.), м, —1,5–3,0 |
|
Рубительная машина |
Рубка окоренной древесины |
Тип Производительность, пл. м3/час. Диаметр диска, м. Число ножей, шт. Частота вращения, мин−1 |
|
Бункер-выравниватель со шнековым разгрузчиком |
Прием щепы от рубительной машины |
Производительность, пл. м3/час. Длина шнека, м. Диаметр шнека, см |
|
Корорубка |
Измельчение крупных отходов |
Производительность, м3/час. Размер измельченной коры, мм. Диаметр ротора, мм. Частота вращения, мин−1 |
|
Межагрегатные связи |
Конвейеры для транспортировки материала между оборудованием |
Производительность, м3/час. Длина, м. Ширина, мм. В зависимости от компоновки оборудования |
|
Сортирование щепы |
||
|
Сортировка щепы |
Сортирование щепы |
Тип — гирационная, дисковая, валковая. Производительность, м3/час, — 120–700 |
|
Дезинтегратор |
Измельчение крупной щепы |
Тип. Производительность, м3/час — 60,0–100,0 |
|
Измельчитель щепы |
Измельчение толстой фракции щепы |
Тип — Р‑рубительная машина барабанная, валковая. Производительность, м3/час, Остальные данные — в зависимости от типа измельчителя |
|
Межагрегатные связи |
Конвейеры ленточные для транспортировки материала между оборудованием |
Производительность, м3/час. Длина, м. Ширина, мм. В зависимости от компоновки оборудования |
|
1) Технологические характеристики зависят от видов древесины и требуемой производительности линии. |
||
Таблица 2.3 — Природоохранное оборудование процесса подготовки древесного сырья
|
Наименование |
Назначение оборудования |
Технологические характеристики 1) |
|
1 |
2 |
3 |
|
Система пылеудаления |
Система удаления паровоздушной смеси из окорочного барабана |
Производительность, м3/с, — 10,0–12,0. Давление, Па, — 3500. Концентрация пыли, мг/м3 —15–50 |
|
Дренажный конвейер |
Первичное обезвоживание коры |
Производительность (по воде), м3/час, — 1000–1500. Диаметр перфорации, мм, — 7,0. Ширина, мм, — 900–1300 |
|
Водоотделительный |
Первичное обезвоживание коры |
Диаметр, мм — 1500–2000. Длина, м, — 4,0–5,0. Диаметр перфорации, мм, — 6,0–8,0 |
|
Фильтр сетчатый |
Локальная очистка воды |
Производительность, м3/мин, 12,0–35,0. Диаметр барабан, м, — 2,0. Ширина сетки, м, — 8,0–10,0 |
|
Транспортер песка |
Отделение осадка из бассейна коросодержащих вод |
Ширина, мм, — 400–600. Длина, м, — от компоновки цеха |
|
Промывной рольганг с камнеловушкой |
Промывка балансов перед рубкой, отделение камней |
Ширина, мм, — 1200–1400. Длина, м, — от компоновки цеха. Скорость, м/с |
|
Цепной конвейер для камней у размораживающего конвейера |
Удаление камней при размораживании |
Ширина, мм, — 650. Длина, м, — от компоновки |
|
1) Технологические характеристики зависят от видов древесины и требуемой производительности линии. |
||
2.2 Процесс производства сульфатной целлюлозы
В настоящее время сульфатный способ производства целлюлозы с эффективной и хорошо апробированной системой регенерации химикатов является доминирующим химическим процессом, наиболее эффективным и экономичным способом получения технических целлюлоз с высокими прочностными характеристиками, позволяющим перерабатывать древесину практически всех пород [4, 5, 6].
На целлюлозно-бумажных предприятиях России вырабатывается:
- сульфатная беленая хвойная и лиственная целлюлоза (товарная и для производства печатных бумаг);
- товарная сульфатная небеленая хвойная целлюлоза;
- сульфатная небеленая хвойная целлюлоза для производства картона, флютинга, мешочных и упаковочных бумаг;
- нейтрально-сульфитная лиственная полуцеллюлоза (НСПЦ) и сульфатная лиственная полуцеллюлоза с зеленым щелоком.
Производство сульфатной целлюлозы включает следующие основные технологические блоки:
- подготовка древесного сырья;
- получение сульфатной небеленой и беленой целлюлозы;
- регенерация химикатов и энергии, получение побочных продуктов;
- отбелка, приготовление химикатов для отбелки;
- система очистки производственных сточных вод на внеплощадочных очистных сооружениях.
Технологический процесс получения беленой и небеленой сульфатной целлюлозы может включать следующие подпроцессы:
- варка целлюлозы;
- горячий размол, промывка и сортирование небеленой целлюлозы, сортирование и размол отходов;
- кислородная делигнификация и отбелка целлюлозы;
- очистка беленой целлюлозы;
- сушка, упаковка и хранение беленой и небеленой целлюлозы.
Комбинация подпроцессов, их аппаратурное оформление и размещение в технологической схеме процесса производства сульфатной целлюлозы зависят от конкретного вида вырабатываемой продукции и технологии ее получения (см. рисунок 2.3).
Основная информация о процессе получения сульфатной целлюлозы, который используют в настоящее время в российской ЦБП, представлена в таблице 2.4.

Рисунок 2.3 — Блок-схема технологического процесса получения сульфатной целлюлозы
Таблица 2.4 — Описание процесса получения сульфатной целлюлозы
|
Входной поток |
Этап |
Выходной поток |
Основное |
Эмиссии |
|
1 |
2 |
3 |
4 |
5 |
|
Щепа кондиционная. Опилки, спички. Сучки, непровар. Белый щелок. Фильтрат от промывки. Пар. Электроэнергия |
Варка |
Небеленая целлюлоза. Черный щелок. Грязный конденсат (для лиственной целлюлозы). Терпентинный конденсат (для хвойной целлюлозы). НК ДПГ. ВК ДПГ |
Система загрузки щепы в варочный котел. Варочная установка. Выдувной резервуар. Система конденсации паров вскипания черного щелока. Система сбора НК ДПГ. Система сбора ВК ДПГ |
Выбросы в атмосферу: ДПГ, скипидар, метанол. Сбросы в производственную канализацию: взвешенные вещества, ХПК, щелочь. Минеральные отходы |
|
Небеленая целлюлоза. Фильтрат от промывки. Электроэнергия |
Промывка |
Небеленая целлюлоза. НК ДПГ. Фильтрат от промывки |
Промывной аппарат. Насос МС |
Выбросы в атмосферу: ДПГ, скипидар, метанол. Сбросы в производственную канализацию: взвешенные вещества, ХПК, щелочь |
|
Небеленая целлюлоза. Фильтрат от промывки. Электроэнергия |
Сортирование |
Небеленая кондиционная целлюлоза. Сучки и непровар. Отходы тонкого сортирования. - НК ДПГ |
Сучколовители для отделения сучков и непровара. Промыватели сучков и непровара. Сортировки. Промыватели отходов. Рафинеры для размола отходов Вихревые очистители для отделения песка. Рафинеры для размола целлюлозы высокого выхода |
Выбросы в атмосферу: ДПГ, скипидар, метанол. Сбросы в производственную канализацию: взвешенные вещества, ХПК, щелочь. Минеральные отходы. Сучки и непровар. Отходы тонкого сортирования |
|
Небеленая очищенная целлюлоза. Фильтрат от промывки/ - Электроэнергия |
Промывка |
Небеленая промытая очищенная целлюлоза. НК ДПГ. Фильтрат от промывки |
Промывной аппарат. Насос МС |
Выбросы в атмосферу: ДПГ. Сбросы в производственную канализацию: взвешенные вещества, ХПК, щелочь |
|
Промытая очищенная небеленая целлюлоза. Окисленный белый щелок/ каустик. Кислород. Перекись водорода. Пар. Сульфат магния. Электроэнергия |
Кислородная делигнификация |
Небеленая целлюлоза с пониженным числом Каппа |
Реакторы кислородной делигнификации (1 или 2 ст.). Смесители с паром и кислородом. Насосы МС. Установка окисления белого щелока воздухом или кислородом. Узел приема, хранения, растворения и подачи в процесс кристаллического сульфата магния |
Выбросы в атмосферу: CO |
|
Целлюлоза после КЩО. Горячая вода /очищенный конденсат от выпарной станции. Электроэнергия |
Промывка |
Промытая небеленая целлюлоза с пониженным содержанием лигнина. Фильтрат от промывки |
Промывной аппарат. Насос МС |
Сбросы в производственную канализацию: взвешенные вещества, ХПК, щелочь |
|
Промытая небеленая целлюлоза. Отбеливающие химикаты: хлор, диоксид хлора, кислород, пероксид водорода, едкий натр, гипохлорит натрия, серная кислота, сернистая кислота. Свежая, теплая, горячая вода. Пар Электроэнергия |
Отбелка |
Беленая целлюлоза |
Бассейн МС для хранения целлюлозы перед отбелкой. Отбельные башни и реакторы. Промывные аппараты. Смесители с химикатамии паром. Насосы МС. Газоочистной скруббер хлорсодержащих газов |
Выбросы в атмосферу: хлор, (диоксид хлора). Сточная вода в производственную канализацию: взвешенные вещества, ХПК, AOX |
|
Беленая целлюлоза. Оборотный брак. Пар. Оборотная вода. Свежая вода. Гидроксид натрия. Сернистая кислота. Электроэнергия. Разбавительная вода |
Сортирование |
Очищенная беленая целлюлоза. Отходы сортирования. Оборотная вода |
Напорные сортировки. Вихревые очистители. Фильтр для улавливания волокна |
Сбросы в производственную канализацию: взвешенные вещества, ХПК |
|
Беленая целлюлоза. Пар. Оборотная вода. Свежая вода. Электроэнергия |
Формование. Прессование. Сушка целлюлозного полотна |
Целлюлоза в рулонах. Брак (отсечки и при обрывах). Оборотная вода. Конденсат |
Напорный ящик. Формующая часть. Прессовая часть. Сушильная часть. Накат. Гидроразбиватели брака |
Сбросы в производственную канализацию: взвешенные вещества, ХПК. Выбросы в атмосферу: мокровоздушная смесь, бумажная пыль |
|
Целлюлозное полотно. Свежая вода. Электроэнергия |
Резка и упаковка |
Товарная целлюлоза. Брак (кромка, листовой брак) |
Листорезка. Линия упаковки |
Выбросы в атмосферу: бумажная пыль |
|
Получение ClO2 по технологии Метисона и технологии НР‑А |
||||
|
Химикаты: - NaClO3, H2SO4 SO2 — по методу Метисона или Н2О2 — по методу НР‑А Технический воздух |
Генерация ClO2 |
ClO2 — газ. побочный продукт раствор: H2SO4, Na2SO4 |
Первичный реактор. Вторичный реактор. Отдувочная колонна Газопромывная колонна |
Нет |
|
ClO2 — газ. Химикаты: раствор NaOH. Вода охлажденная |
Получение водного раствора ClO2 (абсорбция) |
Раствор ClO2. Хвостовые газы. Побочный продукт: раствор гипохлорита натрия (NaClO) |
Абсорбционная колонна. Химический скруббер |
В атмосферу: Cl2, ClO2 |
|
Получение ClO2 по интегрированной технологии Chemetics |
||||
|
Электроэнергия. Химикаты: хлорат-хлоридный раствор (NaClO3, NaCl), гидроксид натрия (NaOH) |
Производство хлората натрия (NaClO3) методом электролиза |
Хлорат натрия (NaClO3). H2 — газ. Побочный продукт: гипохлорит натрия (NaClO) |
Реактор хлората. Электролизеры. Дегазаторы. Скруббер водорода |
В атмосферу: Cl2 |
|
Химикаты: H2, Cl2. Деминерализованная вода |
Синтез соляной кислоты (HCl) |
Соляная кислота (НCl) |
Реактор синтеза HCl. Скруббер хвостовых газов |
В атмосферу: Cl2, HCl |
|
Химикаты: хлорат натрия (NaClO3), соляная кислота (HCl), гидроксид натрия (NaOH). Вода охлажденная. Технический воздух |
Генерация двуокиси хлора (ClO2) |
Раствор двуокиси хлора (ClO2). Побочный продукт: гипохлорит натрия (NaClO) |
Генератор двуокиси хлора. Испаритель. Абсорбер двуокиси хлора. Башня гипохлорита |
В атмосферу: Cl2, ClO2 |
В процессе сульфатной варки целлюлозы древесина обрабатывается варочным щелоком в течение нескольких часов при высокой температуре (обычно 170 °С).
Конкретные условия варки зависят от состава варочного раствора и определяются назначением вырабатываемой технической целлюлозы: для получения бумаги и картона или для химической переработки.
Сульфатный варочный щелок в качестве активных компонентов содержит NaOH и Na2S, а также примеси карбоната, тиосульфата, сульфата и полисульфидов натрия, наличие которых связано с реакциями, протекающими в процессе регенерации варочных компонентов.
В условиях сульфатной варки все компоненты древесины вступают в реакции с варочными реагентами, в результате которых большая часть лигнина, некоторая часть углеводов и экстрактивные вещества в виде продуктов деструкции переходят в раствор и образуют отработанный (черный) щелок.
Процесс варки целлюлозы сопровождается образованием летучих серосодержащих веществ, таких как метилмеркаптан, диметилсульфид, диметилдисульфид, сероводород, обладающих характерным неприятным запахом, вследствие чего их называют дурнопахнущими. Причиной образования дурнопахнущих соединений является присутствие в варочном щелоке сульфида натрия и в древесине — метоксильных групп.
Основными факторами, влияющими на процесс сульфатной варки, являются: расход щелочи и ее концентрация, температура и продолжительность варки, сульфидность щелока, пропитка щепы, порода древесины.
В результате варки хвойных пород древесины (ель, сосна) можно получить целлюлозу для отбелки с числом Каппадо 30–35, поддерживая при этом приемлемые прочностные показатели целлюлозы. Для древесины лиственных пород (осина, береза) получают целлюлозу с числом Каппа 14–22.
Варка может проводиться на варочных установках периодического или непрерывного действия.
Периодическая варка осуществляется в стационарных варочных котлах с системой принудительной циркуляции щелока и непрямым нагревом.
Основными операциями традиционной периодической варки являются: загрузка котла щепой и варочным щелоком (в течение загрузки щепа уплотняется паром), заварка (подъем температуры в котле до конечной температуры варки, терпентинные сдувки (удаление газов и воздуха), варка при конечной температуре, конечные сдувки для снижения давления (если выдувка массы не производится с полного давления варки).
Общий оборот котла составляет от 4 до 6 ч.
Применение современной «модифицированной» технологии периодической сульфатной варки с холодной выгрузкой массы из котла и рекуперацией тепла черного щелока позволяет: сократить расход пара на варку (до 50 % — 60 %), сократить оборот варочного котла, снизить расход химикатов на варку на 5 % — 10 %, увеличить выход целлюлозы, сократить количество непровара, повысить прочность целлюлозы на 10 % — 15 %, улучшить промывку целлюлозы за счет стадии промывки в котле, значительно сократить газовые выбросы.
Варочные установки непрерывного действия системы Камюр подразделяются на однососудные или двухсосудные, гидравлического типа или с паровой фазой, с зоной противоточной диффузионной промывки или без.
Щепа перед загрузкой в котел для непрерывной варки предварительно пропаривается для удаления воздуха, который препятствует пропитыванию щепы химикатами.
После загрузки в котел щепа пропитывается варочным щелоком, а температура повышается до 155 °C — 175 °C.
Время варки при максимальной температуре составляет 1–2 ч.
На российских предприятиях практически все варочные установки — непрерывного действия.
Три варочные установки работают по технологии LoSolids, одна установка — по технологии Compact Cooking G2.
Отработанный варочный раствор (черный щелок), содержащий остаточные варочные химикаты и перешедшие в раствор органические вещества древесины, после отделения целлюлозного волокна, направляется на выпарные станции, входящие в состав системы регенерации химикатов варки.
Выделяющиеся в процессе вскипания черного щелока и пропарки щепы ДПГ вместе с паром подаются в систему пропарки щепы, откуда направляются на конденсацию.
Неконденсированные высоко- и низкоконцентрированные дурнопахнущие газы (ВК ДПГ и НК ДПГ) через отдельные системы сбора и транспортировки подаются на термическое обезвреживание или выбрасываются в атмосферу после обезвреживания на газоочистной аппаратуре.
Скипидаросодержащий (терпентинный) конденсат от конденсаторов паров вскипания черного щелока и пропарочного бункера направляется на производство побочных продуктов для выделения скипидара-сырца.
Подскипидарная вода от отстаивания терпентинного конденсата и конденсат от промывки и охлаждения ДПГ на газоочистном скруббере направляются для очистки в стриппинг-колонну (в системе выпарной станции или отдельно стоящую).
2.2.2 Промывка небеленой целлюлозы
Целью промывки является максимальное отделение от целлюлозного волокна растворенных минеральных и органических веществ черного щелока для увеличения степени регенерации химикатов варки, сокращения расхода отбеливающих химикатов и снижения сброса загрязнений со сточными водами отбельной установки, сушильной или бумагоделательной машины.
Эффективность промывки небеленой целлюлозы зависит от количества ступеней промывки, эффективности используемого оборудования, концентраций входящей на промывку и промытой массы, расхода промывной воды и т. д.
Для современных промывных установок эффективность промывки оценивается по степени отбора сухих веществ и должна составлять не менее 99 %.
Современные промывные устройства (диффузоры, фильтры и прессы) разработаны для промывки диффузией, отжимом и вытеснением или объединением этих трех принципов.
На российских сульфат-целлюлозных заводах применяется закрытая, противоточная промывка небеленой целлюлозы в 3–5 ступеней (включая ступень диффузионной промывки в варочном котле), с использованием в качестве промывной жидкости горячей воды, очищенного конденсата выпарной станции или промывного щелока с последующей ступени, в том числе фильтрата от ступени КЩО.
Основные типы промывного оборудования на предприятиях России — барабанные фильтры, промывные прессы, атмосферные диффузоры и диффузоры давления.
2.2.3 Сортирование небеленой целлюлозы
Цель сортирования небеленой целлюлозы — отделение сучков и непровара, пучков неразделенных волокон, коры, луба, смолы и песка от основного потока кондиционной целлюлозы с помощью различного сортирующего оборудования.
Схема сортирования целлюлозы, а также выбор оборудования зависят от вида исходной целлюлозы, ее назначения и требований, предъявляемых ГОСТ, ТУ или потребителем по остаточной сорности.
Сортирование небеленой целлюлозы, как правило, включает следующие операции:
- грубое сортирование небеленой целлюлозы (отделение сучков, непровара и тяжелых включений) на комбинированной сортировке, напорном сучколовителе, промывателе сучков, вибрационной сортировке и гидроциклоне (магноклинере);
- тонкое сортирование небеленой целлюлозы (отделение костры, коры, песка и других мелких включений) на комбинированной сортировке, сортировках давления, промывателе отходов, вихревых очистителях.
В зависимости от вида вырабатываемой целлюлозы и конкретных условий производства:
- выделенные в процессе грубого сортирования, сучки и непровар, после отделения волокна и обезвоживания ~ до 30 % ‑ной концентрации могут направляться на повторную варку, на утилизацию в многотопливный котел или вывозиться на полигон промышленных отходов;
- отходы сортирования после отделения волокна и обезвоживания также могут подаваться на сжигание в многотопливный котел или вывозиться на полигон промышленных отходов;
- волокнистые отходы сортирования (костра и непровар) могут фибриллироваться на специальной размалывающей аппаратуре и возвращаться в основной поток массы или использоваться в картонно-бумажном производстве и т. д.
При производстве небеленой целлюлозы для выработки картона, флютинга, мешочных и упаковочных бумаг сучки и непровар обычно не отделяются, вся масса после варки подвергается горячему размолу, не размолотая фракция отделяется на сортировке и возвращается на повторный размол. Отсортированная размолотая масса возвращается в основной поток.
Оборудование для сортирования чаще всего размещается до промывки целлюлозы (горячее сортирование). Возможно также проводить сортирование после КЩО.
Сточная вода от оборудования установок промывки и сортирования, основное количество которой составляют слабощелочные воды от негерметичного уплотнения элементов, узлов оборудования, смыва полов, промывки оборудования перед ремонтным обслуживанием, случайные утечки, поступает в производственную канализацию и далее на очистные сооружения.
Щелокосодержащие воды, образующиеся при опорожнении оборудования и трубопроводов при проведении планово-предупредительных ремонтов и при аварийных ситуациях, возвращаются в процесс или подаются на выпарную станцию для последующей регенерации совместно с черным щелоком.
Источником выделения газовых выбросов на установках промывки и сортирования небеленой целлюлозы является емкостное и промывное оборудование.
Объединенные парогазовые выбросы направляются в систему сбора и транспортировки НК ДПГ и далее на обезвреживание или выбрасываются в атмосферу без очистки.
2.2.4 Кислородная делигнификация небеленой целлюлозы
Цель кислородной делигнификации — снижение числа Каппа целлюлозы перед отбельной установкой, сокращение расхода химикатов на отбелку, снижение сброса загрязняющих веществ на очистные сооружения и, соответственно, снижение воздействия отбелки на окружающую среду.
Удаление лигнина в процессе кислородной делигнификации осуществляется за счет обработки небеленой целлюлозы кислородом и щелочью в реакторах при повышенной температуре под избыточным давлением.
Процесс кислородной делигнификации проводится в одну или в две ступени при средней концентрации массы.
Двухступенчатая делигнификация обеспечивает степень делигнификации для хвойной целлюлозы 60 % — 70 %, одноступенчатая — около 40 %.
Размещение оборудования кислородной делигнификации в технологической схеме — после промывки небеленой целлюлозы.
Для обеспечения селективной делигнификации требуется эффективная промывка целлюлозы перед и после КЩО.
Перед кислородной делигнификацией требуется эффективная промывка от черного щелока, так как при высоком остаточном содержании в массе растворенных органических веществ и сульфида резко увеличиваются расходы кислорода и щелочи и снижаются механические свойства целлюлозы.
Содержание ХПК в целлюлозной массе, поступающей на КЩО, не должно превышать 100 кг/в. с. т.
Промывка целлюлозы после кислородной делигнификации также должна быть как можно более глубокой, так как качество промывки определяет величину потерь химикатов.
Эффективность промывки по фактору Norden должна составлять ~ 15 перед кислородной делигнификацией и ~ 8–10 — после.
Фильтрат от промывки целлюлозы после КЩО направляется на промывку целлюлозы после варки, таким образом щелочь, израсходованная на ступени КЩО, возвращается в цикл регенерации.
Для сохранения баланса натрия и серы в системе регенерации химикатов варки в качестве щелочного реагента кислородной делигнификации предусматривается использование окисленного белого щелока.
Предотвращение деструкции хвойной целлюлозы в процессе кислородно-щелочной обработки, обусловленной влиянием металлов переменной валентности, обеспечивается введением в процесс соединений магния (обычно MgSO4).
На российских сульфат-целлюлозных заводах установки кислородной делигнификации небеленой хвойной и лиственной целлюлозы эксплуатируются на 6 линиях: для хвойной целлюлозы предусмотрены установки двухступенчатой кислородной делигнификации, для лиственной целлюлозы — в основном, одноступенчатые установки.
Газовые выбросы от выдувного резервуара установки О2‑делигнификации содержащие в основном водяной пар, углекислый газ и непоглощенный кислород, а также некоторое количество окиси углерода и летучих органических соединений, направляется без очистки в атмосферу.
Использование окисленного белого щелока в качестве щелочного реагента предусмотрено на 2 заводах. Окисление проводится по разным технологиям:
- воздухом при атмосферном давлении;
- кислородом при повышенном давлении.
Парогазовая смесь от реактора окисления белого щелока, содержащая аэрозоль щелочи и остаточный кислород, после очистки на циклоне-сепараторе направляются в атмосферу.
Отбелка предназначена для окончательной делигнификации и придания целлюлозе белого цвета с удалением лигнина, экстрактивных и других веществ, содержащих хромофорные группы, придающие ей темный цвет, при минимальном снижении показателей механической прочности.
Число Каппа беленой целлюлозы — менее единицы.
Отбельная установка состоит из последовательности отдельных ступеней, на которых используются различные химикаты.
На каждой ступени отбелки имеются:
- смеситель целлюлозы с химикатами;
- смеситель целлюлозы с паром;
- отбельный реактор (башня) с наружной или внутренней колонками или без них, с направлением потока снизу вверх или сверху вниз, обеспечивающие требуемое для химических реакций время обработки целлюлозы;
- промывное оборудование для отделения использованных химикатов, растворенного лигнина и прочих растворенных веществ от целлюлозы (обычно промывные фильтры барабанного типа, промывные прессы, иногда диффузоры).
На российских сульфат-целлюлозных заводах отбелка хвойной и лиственной целлюлозы осуществляется по следующим схемам:
|
Хвойная |
Лиственная |
|
Х/Д — ЩО — Г — Д1 — Щ2 — Д2 — (К) |
ОП — Д0 — ЩОП — Д1 — Щ2 — Д2 — (К) (ECF) |
|
ОО — Х/Д — ЩО — Д1 — Д2 |
О — Х/Д — Щ1 — Г — Д1 — Щ2 — Д2 — (К) |
|
ОО — Д0 — ЩОП — Д1 — ЩП — Д2 — (К) (ECF) |
Ф — Д0 — ЩГ (Щ1) — Д1 — Щ2 — Д2 — (К) |
|
Д1 — ЩОП — Д2 — ЩП — Д3 — (К) (ECF) |
ОО — A/Д0 — ЩОП– Д1 — (К) (ECF) |
|
|
О — Д1 — ЩОП — Д2 — (К) (ECF) |
|
О — одноступенчатая кислородная делигнификация; |
|
|
ОП — одноступенчатая кислородная делигнификация с пероксидом водорода; |
|
|
ОО — двухступенчатая кислородная делигнификация; |
|
|
Х/Д — хлорирование с добавлением диоксида хлора; Д0, Д1, Д2 и Д3 — отбелка диоксидом хлора; |
|
|
А — кислая обработка; |
|
|
Ф — ферментативная обработка; |
|
|
Щ1, Щ2, ЩО, ЩП, ЩОП — обработка гидроксидом натрия, гидроксидом натрия с кислородом, гидроксидом натрия с пероксидом водорода, гидроксидом натрия с кислородом и пероксидом водорода соответственно; |
|
|
К — кисловка (обработка диоксидом серы). |
|
На 4 предприятиях отбелка проводится по технологии ECF (без применения молекулярного хлора), основные отбеливающие химикаты — диоксид хлора, кислород, пероксид водорода.
На 2 предприятиях для отбелки применяются хлор и гипохлорит натрия.
Для промывки целлюлозы между ступенями отбелки используются в основном вакуум-фильтры. На одном предприятии установлен промыватель DDW после ступени Д0, на другом предприятии — промывные прессы на всех ступенях отбелки.
Потребление горячей воды для промывки сокращено за счет применения частичного противотока фильтратов.
Избыточные кислые и щелочные фильтраты от промывки целлюлозы, содержащие остаточные химикаты и растворенные органические вещества, направляются на сооружения биологической очистки комбината. Перед сбросом в производственную канализацию сточные воды, как правило, охлаждаются.
На 1‑м предприятии предусмотрено улавливание волокна из кислых и щелочных сточных вод отбельной установки. Уловленное волокно возвращается в процесс отбелки.
Сточные воды от отбельных установок не направляются в цикл регенерации химикатов, поскольку они могут увеличить накопление хлоридов и прочих нежелательных неорганических элементов, вызывающих коррозию, образование накипи и другие проблемы в системе регенерации.
Хлорсодержащие газовые выбросы от оборудования ступеней Х/Д, D0, D1 и D2 перед выбросом в атмосферу обезвреживаются на газоочистной аппаратуре. В качестве обезвреживающих реагентов используется охлажденный щелочной фильтрат или раствор бисульфита натрия.
2.2.6 Сортирование беленой целлюлозы
После отбелки иногда проводится окончательное сортирование целлюлозы. Вторичное сортирование проходит на оборудовании того же типа, что и сортирование небеленой целлюлозы. Могут использовать центриклинеры, радиклоны (прямые и обратные), особенно для лиственной целлюлозы.
Для получения товарной беленой или небеленой целлюлозы используют сушильные машины, на которых целлюлоза обезвоживается до воздушно-сухого состояния.
Конструкция сушильной машины аналогична конструкции бумагоделательной машины.
Состав сушильной машины:
- сеточная часть с обезвоживающими элементами и формующим устройством;
- прессовая часть;
- сушильная часть.
Высушенное целлюлозное полотно после сушильной части подается на листорезку для резки полотна на листы и формирования кип. Сформированные кипы упаковываются и формируются в транспортные пакеты.
2.2.8 Производство химикатов для отбелки
На российских сульфат-целлюлозных заводах наиболее широко используемыми химикатами для отбелки целлюлозы являются хлор, диоксид хлора, кислород, пероксид водорода, гипохлорит натрия.
Диоксид хлора, гипохлорит натрия, кислород производятся на промышленной площадке предприятия.
Пероксид водорода, хлор и гидроксид натрия в основном доставляются на завод от производителей.
На одном предприятии хлор и диоксид хлора производятся на промплощадке.
2.2.8.1 Получение диоксида хлора
В связи с термодинамической неустойчивостью диоксид хлора обычно производится на месте потребления.
На целлюлозных заводах диоксид хлора получают восстановлением хлорат-иона (ClO3-) в кислой среде. Источником получения хлорат-иона, используемым в промышленном масштабе, является хлорат натрия.
Большое значение имеет выбор восстановительных реагентов с точки зрения экономичности процесса и получаемых при этом побочных продуктов. В качестве восстановителя для получения диоксида хлора на отечественных предприятиях используют диоксид серы, пероксид водорода или хлорид-ионы. На зарубежных предприятиях применяют также метанол.
В общем виде процесс получения диоксида хлора можно представить в виде формулы:
хлорат + восстанавливающий агент + кислота → диоксид хлора + побочные продукты
Развитие технологий в течение многих лет было направлено на то, чтобы максимально увеличить выход диоксида хлора из хлората, минимизировать образование побочных продуктов при гарантированно устойчивом и легком управлении процессом. Добиваются этого работая при стехиометрическом избытке кислоты и восстанавливающих агентов (см. таблицу 2.5).
В технологиях, которые идут при кипящих вакуумных условиях, потребление кислоты меньше, поскольку единственным выделением из реакционного раствора является газ ClO2, который в дальнейшем поглощается водой в абсорбционной башне, и побочный продукт — кислый реакторный остаток (соль натрия и серной кислоты), который формируется в реакционном растворе, после чего выводится из процесса.
В процессах, которые ведут под атмосферным давлением, соли побочных продуктов смешиваются с избыточной кислотой и выводятся из процесса вместе с «отработанной кислотой».
В таблице 2.5 приведены наиболее значимые современные мировые технологии производства диоксида хлора.
На российских предприятиях двуокись хлора в основном производят на установках по методу Метисона. Кроме того, в настоящее время на одном предприятии диоксид хлора производится по технологии HP‑A, на другом — по методу SVP‑Classic и еще на одном — по интегрированной технологии Chemetics R6.
Таблица 2.5 — Наиболее распространенные технологии получения диоксида хлора
|
Восстанавливающий |
Примеси |
Побочные продукты |
Технология процесса |
Специфические потенциальные экологические проблемы |
|
|
вакуумная |
атмосферная |
||||
|
Метанол |
Муравьиная кислота |
Сульфат натрия |
SVP‑LITE, SVP‑SCW, R8, R10 |
|
– |
|
Перекись водорода |
|
Сульфат натрия |
SVP‑HP, SVP-Pure, R11 |
HP‑A |
– |
|
Диоксид серы |
– |
Сульфат натрия |
– |
Метисон |
Обращение с SO2 |
|
Хлорид‑ионы |
Элементар-ный хлор |
Хлорид натрия |
R6, SVP-Total HCl, Lurgi, Chemetics |
|
Водный раствор ClO2 содержит Cl2 |
|
Примечание — Источник: Best Available Techniques (BAT) Reference Document for theProduction of Pulp, Paper and Board Industrial Emissions Directive 2010/75/EU (Integrated Pollution Prevention and Control) 2015. |
|||||
В таблице 2.6 приведены показатели потребления сырья и образования побочных продуктов при разных способах производства диоксида хлора (в т/т ClO2).
Основным методом, по которому производится минимальное содержание свободного хлора в растворе диоксида хлора в виде побочного продукта, является процесс Метисона, а более высокое — по методам серии R, например, R8, R10, R11, HP‑A или процессам SVP.
Образование побочных продуктов важно и для экономики процесса и по качеству произведенного ClO2.
В таблице 2.6 приведены для сравнения показатели потребления сырья и образования побочных продуктов при разных способах производства диоксида хлора (в т/т ClO2). Эта таблица также показывает, что главным методом, который производит минимальное содержание свободного хлора в растворе диоксида хлора в виде побочного продукта, является процесс Метисона, а более высокое — методы серии R, например: R8, R10, R11, HP‑A или процессы SVP.
Таблица 2.6 — Потребление сырья и выход побочных продуктов при получении двуокиси хлора по наиболее распространенным технологиям
|
Технология |
Метисон |
HP‑A |
SVP‑LITE, R8 |
SVP‑SCW, R10 |
SVP‑HP, R11 |
Интегрированный Lurgi, R6 Chemetics |
|
1 |
2 |
3 |
4 |
5 |
6 |
7 |
|
Расход химикатов (т/т ClO2) |
||||||
|
Хлорат натрия |
1,8 |
1,65 |
1,65 |
1,64 |
1,65 |
|
|
Серная кислота диоксид серы |
1,4 |
2,10 |
1,0 |
0,8 |
0,78–1,03 |
|
|
Метанол |
0,8 |
|
|
|
|
|
|
Пероксид водорода |
|
0,29 |
|
|
0,29–0,32 |
|
|
Элементарный хлор |
|
|
|
|
|
0,73 |
|
Пар |
|
|
4,2 |
5,5 |
5,5 |
8,0 |
|
Электроэнергия, кВт·ч |
80 |
80 |
130 |
160 |
130 |
8900 |
|
Побочные продукты (т/т ClO2) |
||||||
|
Хлор |
0 |
0 |
0 |
0 |
0 |
0,18–0.24 |
|
NaH(SO4)2 |
|
|
1.35 |
|
1.35 |
|
|
Na2SO4 |
1,20 |
1,10 |
|
1,1 |
1,1 |
|
|
H2SO4 |
1,5 |
1,3 |
|
|
|
|
|
O2 |
|
0,26 |
|
|
0,26 |
|
|
Источник: Best Available Techniques (BAT) Reference Document for the Production of Pulp, Paper and Board Industrial Emissions Directive 2010/75/EU (Integrated Pollution Prevention and Control) 2015. |
||||||
Принципиальная схема технологии Метисона и технологии НР-А представлена на рисунке 2.4 и в таблице 2.7, характеристика основного и природоохранного оборудования технологии по технологиям — в таблице 2.8.

Рисунок 2.4 — Блок-схема получения двуокиси хлора по технологии Метисона и технологии НР‑А
Принципиальная схема по интегрированной технологии Chemetics представлена на рисунке 2.5 и в таблице 2.7, характеристика основного и природоохранного оборудования технологии по технологиям в таблице 2.8.

Рисунок 2.5 — Блок-схема получения двуокиси хлора по интегрированному методу Chemetics
Побочные продукты, содержащие натрий и серу, образующиеся при производстве диоксида хлора на целлюлозном заводе, стремятся полностью использовать, например, добавлять к концентрированному черному щелоку перед подачей его на сжигание в содорегенерационном котле, используют для регулирования pH в целлюлозном производстве или при разложении мыла в производстве таллового масла.
Описание применяемого технологического оборудования
Таблица 2.7 — Характеристика основного оборудования
|
Наименование оборудования |
Назначение оборудования |
Технические и технологические |
|
1 |
2 |
3 |
|
Варка |
||
|
Бункер щепы |
- обеспечение кратковременного запаса щепы; - обеспечение постоянного заполнения карманов ротора дозатора; - предотвращение пропусков газов из ПНД в атмосферу за счет поглощения их щепой |
Вместимость — 32.5–1000 м3. Диаметр — 4,5–6. Высота общая — 8–15 м |
|
Питатель низкого давления |
- непрерывная подача щепы из дозатора в пропарочную камеру; - запорный орган между избыточным давлением в пропарочной камере и атмосферным давлением в дозаторе и бункере щепы |
Тип — роторный. Число карманов — 5. Вместимость карманов ротора — 0,295–0,779 м3/об. Частота вращения ротора — 17–29 об/мин. Рабочее давление, не более — 0,2 МПа |
|
Пропарочная камера |
- предварительный нагрев щепы; - удаление из щепы воздуха |
Объем — 12,8–130 м3 |
|
Колонна для пропаривания и пропитки щепы |
- предварительный нагрев щепы; - удаление из щепы воздуха |
Вместимость — 1455 м3. Диаметр — 6,3–7,5 м. Высота — 45,7 м. Давление — атмосферное. Температура рабочая, не более — 100 °C |
|
Пропарочный бункер |
- предварительный нагрев щепы; - удаление из щепы воздуха |
Время обработки — 20 мин. Вместимость — 284 м3. Диаметр — 4,80 м. Высота общая — 21,00 м |
|
Пропиточная колонка |
- пропитка щепы |
Вместимость 180 м3. Рраб. = 14 кгс/см2. T = 200 °C. Диаметр — 2 м. Высота — 8 м. |
|
Питатель высокого давления |
Перемещение щепы из пропарочной камеры или пропиточной колонки в трубопровод верхней загрузочной циркуляции варочного котла |
Тип — роторный. Число карманов — 4. Вместимость карманов ротора — 0,420–1,8 м3/об. Частота вращения ротора — 4–20 об/мин. Рабочее давление, не более — 1,2 МПа |
|
Варочный котел |
- варка щепы; - экстракция черного щелока; - диффузионная промывка целлюлозы в нижней части котла |
Объем — 200–2697 м3. Производительность — Давление рабочее в верхней части котла макс. 0,9 МПа — 1,2 МПа. Температура рабочая — 130 °C — 180 °C |
|
Промывка |
||
|
Вакуум‑фильтр |
Промывка целлюлозы за счет обезвоживания, диффузии и вытеснения фильтрата горячей водой, очищенным конденсатом или более чистым фильтратом последующей ступени |
Производительность — 500–990 т/сут. в. с. ц. Поверхность фильтрации 57–176 м2. Концентрация на входе — 1 % — 1,5 %. Концентрация на выходе—10 % — 12 %. Фактор разбавления — 2,5 м3/т в. с. ц. E10 — 3,0–4,0 |
|
Промывной пресс |
Промывка целлюлозы за счет обезвоживания и вытеснения фильтрата горячей водой, очищенным конденсатом или более чистым фильтратом последующей ступени |
Производительность — 600–1500 т/сут. в. с. ц. Поверхность фильтрации, м2. Концентрация на входе — 2,5 % — 10 %. Концентрация на выходе — 25 % — 35 %. Фактор разбавления — 2,5 м3/т в. с. ц. Е10 — 3–6 |
|
Напорный диффузор |
Промывка целлюлозы за счет диффузии и вытеснения черного щелока более чистым промывным щелоком последующей ступени |
Поверхность фильтрации, м2. Концентрация на входе — 10 %. Концентрация на выходе — 10 %. Фактор разбавления — 2,5 м3/в. с. т. Е10 — 5,0–5,5 |
|
1- и 2 ступенчатый атмосферный диффузор непрерывного действия |
Промывка целлюлозы за счет диффузии и вытеснения черного щелока более чистым промывным щелоком последующей ступени |
Поверхность фильтрации, м2. Производительность — 200–700 т/сут. в. с. ц. Объем — 113–222 м3. Концентрация на входе — 10 %. Концентрация на выходе — 10 %. Фактор разбавления — 2,5 м3/т в. с. ц. Е10 — 3,4–4,0. Количество ступеней — 1
|
|
DD‑промыватель |
Промывка целлюлозы за счет обезвоживания и вытеснения фильтрата горячей водой, очищенным конденсатом или более чистым фильтратом последующей ступени, циркуляция промывного фильтрата |
Поверхность фильтрации, м2 Концентрация на входе — 4% —10 %. Концентрация на выходе — 12 %. Фактор разбавления — 2,5 м3/в. с. т. Е10 — 5–10. Ступеней промывки — 1,5–4
|
|
CВ (Сompact Buffle)‑фильтр |
Промывка целлюлозы за счет обезвоживания и вытеснения фильтрата горячей водой, очищенным конденсатом или более чистым фильтратом последующей ступени |
Поверхность фильтрации, м2 Концентрация на входе – 3 % — 4 %. Концентрация на выходе — 12 %. Фактор разбавления — 2,5 м3 /в. с. т. Е10 —3,5–4,5
|
|
Насос средней концентрации |
Подача сгущенной целлюлозной массы средней концентрации от промывного оборудования на ступень КЩО или в башни хранения
|
Производительность — 200–2100 т/сут в. с. ц. Концентрация — 10 % — 12 % |
|
Сортирование |
||
|
Комбинированная напорная сортировка |
Отделение сучков и непровара, 1‑я ступень тонкого сортирования |
Производительность 965,4 т/сут в. с. ц. Сортирующее сито для грубого сортирования — диаметр отверстий 8–10 мм; Сортирующее сито для тонкого сортирования — ширина щели 0,22–0,28 мм. Концентрация ~ 3,5 % — 5 % |
|
Напорный сучколовитель |
Отделение сучков и непровара |
Производительность — 250–1200 т/сут. Диаметр отверстий сита — 7–12 мм. Концентрация ~ 3,5 % — 5 % |
|
Центробежный сучколовитель |
Отделение сучков и непровара |
Производительность — 420 т/сут в. с. ц. Диаметр отверстий сита — 7–9 мм. Концентрация ~ 1% — 1,5 % |
|
Гидроциклон или магноклинер |
Удаление минеральных загрязнений из сучковой массы |
Концентрация ~ 3,5 % — 5 % |
|
Промыватель сучков |
Отделение волокна от сучков и непровара; Сгущение сучков и непровара |
Производительность — 200–300 т/сут в. с. ц. Диаметр отверстий сита — 1,8–3,0 мм. Концентрация ~ 1–1,2 % |
|
Вибрационный сучколовитель |
Отделение волокна от сучков и непровара. Сгущение сучков и непровара |
Производительность — 46,5–105 т/сут. Диаметр отверстий сита — 6–10 мм. Концентрация ~ 0,9 % — 1 % |
|
Напорные сортировки тонкого сортирования |
Отделение посторонних включений, в том числе костры, от волокна |
Производительность — 133 –1120 т/сут в. с. ц. Ширина щели сита — 0,15– 0,28 мм. Концентрация ~ 2 % — 5 % |
|
Промыватель отходов |
Отделение волокна от костры, сгущение костры |
Производительность 160 т/сут в. с. ц. Площадь фильтрации — 20 м2. Диаметр отверстий сита — 2–12 мм. Концентрация ~ 1 % — 1,2 % |
|
Вихревой очиститель |
Удаление минеральных загрязнений из отходов тонкого сортирования |
Объем — 0,13 м3. Производительность — 162–600 м3/час. Давление на входе — 0,3–10 МПа. Концентрация — 1 % |
|
Рафинер массы высокой концентрации |
Размол целлюлозной массы и отходов при высокой концентрации |
Концентрация ~ 30 % |
|
Рафинер массы низкой концентрации |
Размол целлюлозной массы и отходов при низкой концентрации |
Концентрация ~ 3,5 % |
|
Кислородная делигнификация |
||
|
Реактор кислородной делигнификации 1‑й ступени с устройством выгрузки массы из реактора |
Обработка небеленой целлюлозы кислородом в среде окисленного белого щелока/гидроксида натрия |
Процесс OxyTrac. Объем общ. — 360–400 м3. Концентрация — 11 % — 12 %. Температура — 85 °C. Давление — 8–10 бар. Время обработки — 30 мин |
|
Реактор кислородной делигнификации 2‑й ступени с устройствами загрузки и выгрузки массы из реактора |
Обработка небеленой целлюлозы кислородом в среде окисленного белого щелока/гидроксида натрия |
Процесс OxyTrac Объем общ. — 670 м3. Концентрация — 11 % — 12 %. Температура — 95–100 °С. Давление — 3–5 бар. Время обработки — 60 мин. pH — 10,5–11 |
|
Реактор кислородной 1‑й ступени делигнификации с устройством выгрузки массы из реактора |
Обработка небеленой целлюлозы кислородом в среде окисленного белого щелока/гидроксида натрия |
Концентрация — 11 % — 12 %. Температура — 95 °C — 100 °C. Давление — 4 бар. Время обработки — 90 мин. pH — 10,5–11 |
|
Смеситель с кислородом |
Перемешивание целлюлозы с кислородом |
Производительность — 800–2000 т/ сут в. с. ц. Концентрация массы — 11 % — 12 % |
|
Насос МС |
Подача целлюлозы на 2‑ю ступень делигнификации |
Производительность — 800–2000 т/сут в. с. ц. Концентрация массы — 11 % — 12 % |
|
Паровой |
Подогрев массы паром |
Производительность — 800–2000 т/сут в. с. ц. Концентрация массы — 11 % — 12 %. Δt = 12 °C — 15 °C |
|
Реактор окисления белого щелока кислородом под давлением |
Окисление белого щелока кислородом |
Объем — 26 м3. Процесс OWL. Температура — 135 °C — 160 °С. Давление — 10 бар. Время обработки — 1 ч |
|
Реактор окисления белого щелока воздухом |
Окисление белого щелока воздухом |
Объем — 320 м3. Температура — 80 °C. Давление — гидростатическое. Время обработки ~ 20 ч |
|
Бункер сульфата магния |
Хранение сульфата магния |
|
|
Отбелка |
||
|
Отбельная башня с разгружающим шабером ступени А |
Обработка целлюлозы серной кислотой |
Давление — гидростатическое Температура — 90 °C — 93 °С. pH — 3–3,5. Время обработки — 90–120 мин. Концентрация массы — 10 % — 12 % |
|
Реактор ступени Д0 с разбавительным устройством |
Обработка целлюлозы диоксидом хлора |
Давление — 60 кПа. Температура — 109 °C. pH — 2–3. Время обработки — 15 мин. Концентрация на входе — 10 % — 12 %. Концентрация на выходе — 8,5 % — 9 % |
|
Отбельные башни с поглотительной колонкой и разбавительным устройством ступеней Х/Д, Д0, Д1, Д2 |
Обработка целлюлозы хлором и диоксидом хлора |
Давление — гидростатическое. Температура — 45 °C — 80 °C. pH — 2–4,5. Время обработки — 45–180 мин. Концентрация на входе — 10 % — 12 %. Концентрация на выходе — 3 % — 4 % |
|
Отбельные башни с внутренней колонкой и разбавительным устройством ступеней Х/Д, Д0, Д1, Д2 |
Обработка целлюлозы хлором и диоксидом хлора |
Давление — гидростатическое Температура — 45 °C — 80 °C. pH — 2–4,5. Время обработки — 45–180 мин. Концентрация на входе — 10 % — 12 %. Концентрация на выходе — 3 % — 4 % |
|
Отбельная башня с промывным диффузором ступени Д1 |
Обработка целлюлозы диоксидом хлора |
Давление — гидростатическое. Температура — 65 °C — 80 °С. pH — 3,5–4,5. Время обработки — 120–180 мин. Концентрация на входе — 10 % — 12 % |
|
Колонка поглощения кислорода ступеней ЩО, ЩОП |
Обработка целлюлозы гидроксидом натрия, пероксидом водорода и кислородом |
Рабочее давление — гидростатическое. Рабочая температура — 70 °C — 80 °C. pH — 10,5–11,5. Время обработки ~ 30 мин. Концентрация — 10 % — 12 % |
|
Отбельные башни с разбавительным устройством ступеней Щ, ЩО, ЩОП, ЩП |
Обработка целлюлозы гидроксидом натрия, пероксидом водорода и кислородом |
Рабочее давление — гидростатическое. Рабочая температура — 70 °C —80 °C. pH — 10,5–11,5. Время обработки — 60–90 мин. Концентрация на входе — 10 % — 12 %. Концентрация на выходе — 3 % — 4 % |
|
Реактор ступени ЩО с устройством выгрузки целлюлозы и выдувным баком |
Обработка целлюлозы гидроксидом натрия, пероксидом водорода и кислородом |
Объем общ. — 723 м3. Рабочее давление — 3 бар (в верхней части). Рабочая температура — 70 °C —80 °C. Время обработки — 60–90 мин. Концентрация — 10 % — 12 % |
|
Отбельные башни с внутренней колонкой и разбавительным устройством ступеней Щ, ЩО, ЩОП, ЩП |
Обработка целлюлозы гидроксидом натрия, пероксидом водорода и кислородом |
Рабочее давление — гидростатическое. Рабочая температура — 70 °C —80 °С. pH — 10,5–11,5. Время обработки — 60–90 мин. Концентрация на входе — 10 % — 12 %. Концентрация на выходе — 3 % — 4 % |
|
Отбельные башни ступени Г с разбавительным устройством |
Обработка целлюлозы гипохлоритом натрия |
Рабочее давление — гидростатическое. Рабочая температура — 35 °C —40 °С. pH — 10,5–11. Время обработки — 90–120 мин Концентрация на входе — 10 % — 12 %. Концентрация на выходе — 3 % — 4 % |
|
Промывной пресс |
Промывка целлюлозы между ступенями отбелки |
Фактор разбавления — 2–2,5 м3/в. с. т. Концентрация на входе — 9 %. Концентрация на выходе — 30 % |
|
Вакуум-фильтр |
Промывка целлюлозы между ступенями отбелки |
Поверхность фильтрации — 150–176 м2. Фактор разбавления — 2–2,5 м3/в. с. т. Концентрация на входе — 1 % —1,5 %. Концентрация на выходе — 10 % — 12 % |
|
DD‑промыватель |
Промывка целлюлозы между ступенями отбелки |
Поверхность фильтрации, м2. Фактор разбавления — 2–2,5 м3/в. с. т. Концентрация на входе — 8,5 % — 9 %. Концентрация на выходе — 12 % — 14 %. Количество ступеней — 1 |
|
Смесители с химикатами |
Перемешивание целлюлозы с кислородом, диоксидом хлора |
Производительность — 800–2000 т/сут в. с. ц. Концентрация массы — 10 % — 12 % |
|
Паровые смесители одновальные |
Подогрев массы паром низкого давления |
Производительность — 800–2000 т/сут в. с. ц. Концентрация массы — 10 % — 12 %. Δt = 12 °С — 15 °С |
|
Насосы МС с приемными трубами и вакуум-насосами |
Транспортировка массы средней концентрации |
Производительность — 800–2000 т/сут в. с. ц. Концентрация массы — 10 % — 12 % |
|
Фильтры для улавливания волокна |
Улавливание волокна из сточных вод |
|
|
Теплообменное оборудование для охлаждения сточных вод |
Охлаждение кислых и щелочных сточных вод |
Температура на входе — 70 °C —80 °C. Температура на выходе– 40 °C —45 °C |
|
Сортирование беленой целлюлозы |
||
|
Бассейн — аккумулятор целлюлозы |
Прием и хранение целлюлозы |
Вместимость — до 8000 м3. Концентрация — до 12 % |
|
Сортировка |
Сортирование целлюлозной массы от посторонних включений и сгустков массы |
Тип — вертикальная/ горизонтальная напорного типа щелевая. Габарит отверстия/щели сита — 0,2–4 мм. Концентрация — 2 % — 4 % |
|
Вихревая очистка от тяжелых и легких включений |
Удаление минеральных включений из отходов сортирования |
Тип — вихревые конические очистители. Концентрация на входе грубой очистки — 0,15% — 0,2 %. Концентрация на входе очистки от легких включений — до 0,15 % |
|
Сушка целлюлозы |
||
|
Сушильная машина, включая: |
Отлив, прессование, сушка целлюлозного полотна |
Производительность — до 1900 т/сут. Масса целлюлозного полотна — 800–1050 г/м2. Обрезная ширина — 4200, 6300 мм. Скорость по приводу — до 250 м/мин |
|
- напорный ящик |
Подача целлюлозной массы на формование |
Закрытого типа. Концентрация на входе — 1,2 % —1,7 %. Степень рециркуляции — макс. 10 %. Предел открытия щели — до 120 мм |
|
- формующая часть |
Формование целлюлозного полотна |
Кантеливерного типа, сеточный стол c верхним (или без) формующим устройством и комплектом обезвоживающих элементов. Сухость целлюлозного полотна на выходе — до 32 % |
|
- прессовая часть |
Прессование целлюлозного полотна |
Комбинированная прессовая часть, включая вал «Пикап» и несколько прессов различного типа: Комбипресс, башмачный пресс и др. Сухость на входе — до 32 %. Сухость на выходе — до 48,5 % |
|
- сушильная часть |
Сушка целлюлозного полотна |
Тип — конвективная сушка на воздушной подушке, цилиндровая. Сухость на входе — до 48,5 % Сухость на выходе — 80 % — 90 %. Диаметр сушильных цилиндров — 1500 мм. Количество сушильных цилиндров — до 125 шт. Возврат конденсата — до 90 % |
|
Накат |
Намотка целлюлозного полотна на тамбур |
– тип наката. - диаметр тамбура, мм; - диаметр наматываемого рулона, мм. - устройство смены тамбуров |
|
Гидроразбиватели брака (под машиной) |
Роспуск брака (обрывы, кромки и др.) |
Гауч-мешалка, вместимость — до 80 м3. Гидроразбиватель брака прессовой части, вместимость — до 70 м3. Гидроразбиватель брака сушильной части — до 85 м3. Концентрация — 2,5 % — 4 % |
|
Вакуумные насосы |
Создание вакуума для системы обезвоживания формующей и прессовой частей |
Водокольцевые вакуумные насосы, водоотделители. Количество вакуум насосов — до 5 шт. |
|
Теплообменное оборудование |
Система теплорекуперации при производстве целлюлозы |
Комплектность установки: теплообменники воздух/воздух, воздух, вода, вентиляторы, скруббер. |
|
Резка и упаковка |
||
|
Листорезка |
Размотка рулонов, поперечная и продольная резка, резка на форматы, формирование стоп листов, упаковка стоп, укладка стоп в коробку, штабелирование |
Производительность — до 2100 т/сут. Габарит листов — макс. 700 × 870 мм. Масса кипы — до 250 кг |
|
Упаковка |
Взвешивание, упаковка стоп, формирование транспортного пакета |
Производительность — до 360 кип/час. Количество линий — до 2. Количество кип в транспортном пакете — до 8 шт. Масса пакета – до 2000 кг |
|
Получение ClO2 по технологии Метисона и технологии НР‑А |
||
|
Первичный реактор |
Получение газообразной двуокиси хлора |
Производительность — 7 ÷ 31 т 100 % ClO2/сут |
|
Вторичный реактор |
||
|
Отдувочная колонна |
||
|
Газопромывная колонна |
||
|
Абсорбционная колонна |
Получение водного раствора ClO2 |
Тип — газопоглотительная колонна. Насадка: керамические или пластмассовые кольца. Эффективность улавливания по Cl2 — не менее 99,0 % по ClO2 — не менее 97,5 %. Концентрация готового раствора — ClO2 — 7 ÷ 10 г/л |
|
Получение ClO2 по интегрированной технологии Chemetics |
||
|
Реактор |
Получение хлората натрия (NaClO3) и газов Н2, Cl2 |
Производительность — 15 т 100 % NaClO3/сут. Выход хлората натрия по току — 94,1 % |
|
Электролизеры |
||
|
Дегазаторы |
||
|
Реактор синтеза HCl |
Получение соляной кислоты (HCl) |
производительность — 24 т 100 % НCl/сут |
|
Генератор двуокиси хлора. Испаритель |
Получение газообразной двуокиси хлора (ClO2) |
производительность — 26 т 100 % ClO2/сут |
|
Абсорбционная колонна |
Получение водного раствора ClO2, отделение Cl2‑газа |
Насадка: пластмассовые кольца. Концентрация готового раствора: ClO2 — 10 г/л; Cl2 — 1,8 г/л |
|
1) Технологические характеристики зависят от производительности линии. |
||
Таблица 2.8 — Природоохранное оборудование
|
Наименование |
Назначение оборудования |
Технологические |
|
1 |
2 |
3 |
|
Варка, промывка, сортирование, кислородная делигнификация |
||
|
Терпентинный скруббер |
Промывка ВК ДПГ водой для очистки от скипидара |
Объем — 0,24–0,873 м3. Диаметр — 800/300 мм. Высота общ. — 5400 мм. Давление рабочее — разряжение. Температура рабочая — 50 °C — 70 °C |
|
Газопромывной скруббер НК ДПГ |
Промывка и охлаждение НК ДПГ водой |
Объем — 22,5 м3. Диаметр — 2000 мм. Высота общ. — 8000 мм. Эффективность очистки — % |
|
Отбелка |
||
|
Газоочистной скруббер |
Очистка газовых выбросов отбельных установок от хлора, диоксида хлора, двуокиси серы |
Производительность — 18000–27000 м3/час. Эффективность — 90 % — 95 %. Концентрация активного хлора в отходящем газе — 20 мг/нм3. Обезвреживающие реагенты — гидроксид натрия, сернистая кислота. Объем 16,5–46 м3 |
|
Сушка |
||
|
Система удаления пыли от полотна в сушильной части |
Удаление пыли с поверхности полотна и очистка загрязненного воздуха |
Комплектность установки: вентилятор, сепаратор, фильтр |
|
Система удаления пыли от полотна в узлах листорезки |
Удаление пыли с поверхности полотна |
Комплектность установки: отсасывающие ящики в зоне поперечной и продольной резки по ширине полотна, вентилятор, пылеотделитель |
|
Получение ClO2 |
||
|
Химический скруббер (санитарная колонна) |
Очистка хвостовых газов |
Тип — насадочный скруббер. Насадка — пластмассовые кольца. Очистная среда — раствор NaOH. Эффективность очистки: по Cl2 — (не менее 99,0 %); по ClO2 — (не менее 97,5 %) |
|
Скруббер |
Очистка Н2 газа от Cl2 |
- тип: насадочный скруббер; - очистная среда: раствор NaOH - содержание Cl2 в выбросах: не более 5 мг/нм3 |
|
Скруббер |
Улавливание газов HCl, Cl2 |
Тип — насадочный скруббер. Очистная среда — деминерализованная вода. Содержание Cl2 в выбросах: по НCl — не более 30 мг/нм3. по Cl2 — не более 5 мг/нм3 |
|
Башня |
Очистка газовых выбросов производства ClO2 |
Тип — насадочный скруббер. Очистная среда — раствор NaOH. Содержание Cl2 в выбросах — не более 10 мг/нм3 |
|
1) Технологические характеристики зависят от производительности линии. |
||
2.3 Процесс регенерации химикатов варки в производстве сульфатной целлюлозы
Процесс регенерации химикатов может включать следующие технологические подпроцессы [4, 5, 6]:
- выпарка черного щелока;
- сжигание упаренных щелоков в СРК с образованием сульфида натрия и карбоната натрия;
- каустизация карбоната натрия с целью превращения карбоната в гидроксид;
- обжиг известкового шлама в известерегенерационной печи;
- получение побочных продуктов;
- сбор и подача на обезвреживание неконденсированных дурнопахнущих газов.
Перед выпариванием осуществляется подготовка щелока:
- фильтрация слабого черного щелока для отделения мелкого волокна. Уловленное волокно возвращается в варочный цех;
- укрепление слабого черного щелока с массовой долей а. с. в. 12 % — 18 % полуупаренным щелоком (48 % а. с. в.) до оптимальной массовой доли сухих веществ (20 % а. с. в.);
- извлечение из черного щелока сульфатного мыла продолжительным отстаиванием укрепленного и полуупаренного черного щелока (от 8 до 12 ч) в баках.
В черном щелоке, отбираемом из котла после варки, содержание сухого остатка (органических и неорганических соединений) обычно составляет 12 % — 18 %. Неотъемлемой частью сульфатного способа производства целлюлозы является регенерация химикатов, в которой предусматривается сжигание упаренного щелока. Таким образом, в цикл производства возвращаются химикаты, производство обеспечивается паром и электроэнергией, предотвращается сброс загрязняющих веществ. Перед сжиганием в СРК необходимо увеличить содержание сухих веществ в черном щелоке до 65 %…75 %. Упаривание щелоков производится на многокорпусных выпарных установках. Количество корпусов выпарной станции может варьироваться от 5 до 7. Каждый корпус работает при определенной температуре и давлении.
В многокорпусной выпарной станции происходит постепенное снижение температуры кипения щелока. Снижение температур в корпусах обеспечивается созданием вакуума с помощью специальной вакуумной системы.
Для обогрева первого корпуса используют соковый пар от паровых турбин давлением 0,25–0,4 МПа, а в щелоковом пространстве последнего корпуса создают вакуум, соответствующий абсолютному давлению 8–15 кПа. В результате по всей выпарной установке устанавливается общая разность температур порядка 80 °C — 90 °C.
В процессе упаривания щелоков из щелока в соковый пар выделяются летучие серосодержащие дурнопахнущие газы с низкими температурами кипения. При конденсации соковых паров последнего корпуса большая часть этих продуктов попадает в грязный конденсат, а неконденсируемые газы направляются на очистку или сжигание.
Конденсаты обычно содержат ДМДС, ДМС, ММ, Н2S и различаются по степени загрязненности этими продуктами. Наиболее загрязненные конденсаты — конденсаты первых по ходу щелока корпусов — обрабатываются в стриппинг-колонне, обычно входящей в состав выпарной станции. В этой колонне проходит отдувка конденсатов с использованием свежего или вторичного пара, что делает возможным повторно использовать их для промывки небеленой целлюлозы, шламов зеленого щелока в отделе каустизации.
2.3.2 Сбор и подача на обезвреживание неконденсированных дурнопахнущих газов
Неконденсированные дурнопахнущие газы (ДПГ), образующиеся на варочной установке, установках промывки и кислородной делигнификации, выпарной станциии, характеризуются высоким содержанием сернистых соединений (в основном ДМС, ММ, Н2S и скипидар).
Неконденсированные ДПГ являются взрывопожароопасными и делятся на 2 группы:
- высококонцентрированные дурнопахнущие газы (ВК ДПГ) с содержанием загрязняющих веществ выше верхнего концентрационного предела воспламенения, объемное содержание кислорода — менее 10 %, транспортируются с водяными парами;
- низкоконцентрированные дурнопахнущие газы (НК ДПГ) с содержанием загрязняющих веществ ниже нижнего концентрационного предела воспламенения, объемное содержание кислорода — до 20 %, транспортируются с воздухом.
ВК ДПГ транспортируются паровым эжектором, НК ДПГ — вентилятором.
Перед подачей в систему транспортировки, НК ДПГ от каждого технологического участка охлаждаются с целью отделения влаги на собственных скрубберах.
ВК ДПГ сжигаются в отдельной топке, или в известерегенерационной печи, или, чаще всего, в СРК. В топке дурнопахнущие газы окисляются до диоксида серы.
Дымовые газы от процессов сжигания в отдельной топке или в известерегенерационной печи очищаются в газопромывном скруббере, а отработанный раствор из скруббера направляется в цех каустизации.
Дымовые газы от процессов сжигания в СРК направляются на очистку на электрофильтры. При концентрации сухих веществ в черном щелоке, подаваемом на сжигание в СРК, превышающей 72 %, диоксид серы обычно сорбируется щелочными пылевыми частицами в СРК, и поэтому никакой дополнительной химической очистки дымовых газов не требуется.
На некоторых предприятиях, в той или иной степени, производится сбор НК ДПГ, выделяющихся в процессе предварительной пропарки щепы, промывки и сортирования целлюлозы, от растворителей плава, из щелоковых баков и т. д.
Для обеспечения безопасности сжигания ДПГ организуются раздельные системы сбора и транспортировки ВК и НК ДПГ.
На периоды аварийного останова СРК предусмотрено обезвреживание ВК ДПГ на специальной факельной установке с применением вспомогательного топлива, НК ДПГ направляются в атмосферу без очистки.
На российских сульфат-целлюлозных заводах предусмотрено обезвреживание ВК ДПГ:
- в СРК — на 2 предприятиях;
- в ИРП — на 1 предприятии;
- в отдельном котле-утилизаторе — на 2 предприятиях;
- обезвреживание НК ДПГ (полное или частичное) в СРК — на 4 предприятиях.
Основные источники дурнопахнущих газов производства небеленой сульфатной целлюлозы представлены в таблице 2.9 и на рисунке 2.6.
Таблица 2.9 — Основные источники дурнопахнущих газов производства небеленой сульфатной целлюлозы
|
Наименование источника ДПГ |
кг S/т в. с. ц. |
|
Высококонцентрированные газы |
|
|
Непрерывная варка |
0,4 |
|
Выпарка (от гидрозатвора) |
1,7 |
|
Стриппинг-колонна |
1,1 |
|
Укрепление метанола |
2,2 |
|
Всего |
5,4 |
|
Низкоконцентрированные газы |
|
|
Промывное оборудование |
0,1 |
|
Баки щелоков |
0,8 |
|
Каустизация и растворитель плава |
0,2 |
|
Всего |
1,1 |
|
Итого ДПГ на обезвреживание |
6,5 |
|
Дымовые газы |
|
|
СРК |
0,03 |
|
Степень обезвреживания ДПГ, % |
99,5 |
|
ИРП |
0,01 |

Рисунок 2.6 — Основные источники дурнопахнущих газов производства небеленой сульфатной целлюлозы
2.3.3 Сжигание упаренных щелоков в СРК с образованием сульфида натрия и карбоната натрия
В процессе сжигания черного щелока в СРК происходит процесс пиролиза органических веществ, сопровождаемый карбонизацией щелочи и выжигом углерода, протекающим совместно с восстановлением сульфата натрия.
В составе минеральной части черного щелока в основном содержится связанная щелочь, которая в процессе пиролиза и выжига органических веществ подвергается карбонизации по реакции:
2NaOH + CO2 = Na2CO3 + H2O.
В процессе пиролиза щелока выделяются различные органические и серосодержащие летучие соединения, которые в большей части сгорают в топочном пространстве. Реакция восстановления сульфата протекает в присутствии углерода по следующим реакциям:
Na2SO4 + 2C = Na2S + 2CO2;
Na2SO4 + 4C = Na2S + 4CO
Образующийся плав состоит в основном из карбоната (Na2CO3 — 70 %), и сульфида натрия (Na2S — 20 % — 25 %). Из СРК плав поступает в бак-растворитель, где растворяется слабым белым щелоком, образуя зеленый щелок.
2.3.4 Каустизация зеленого щелока
Процесс каустизации — это превращение карбоната натрия в гидроксид путем обработки карбоната негашеной известью — завершающий этап в цикле регенерации химикатов для варкисульфатной целлюлозы.
Зеленый щелок из растворителя плава подается на осветление в отстойники или фильтры различной конструкции. Шлам зеленого щелока (черный шлам) после промывки и обезвоживания направляется на полигон для размещения отходов. А слабый зеленый щелок после промывки шлама поступает в баки слабого белого щелока.
Для проведения каустизации осветленный зеленый щелок поступает в гасители-классификаторы, в которые непрерывно подается негашеная известь или оксид кальция. В гасителях происходит гашение извести и отделение примесей (песка, мелких камней), в том числе непогасившейся извести, от реакционной смеси.
Осадок тяжелых примесей (шлам) после промывки вывозится на полигон размещения отходов.
Реакция каустизации проходит две стадии. Первая стадия — гашение извести протекает по следующей формуле:
CаO + H2О = Сa(OH)2 + 270 ккал/кг
Образующийся гидроксид кальция реагирует с карбонатом натрия зеленого щелока по следующей обратимой реакции:
Na2CO3 + Ca(OH)2 = 2NaOH + CaCO3
Реакция протекает медленно, начинается в гасителе и продолжается в каустизаторах, пока не достигнет равновесия. Продолжительность процесса в каустизаторах — 1,5–2 ч.
Полнота реакции определяется степенью каустизации:
NaOH × 100 / (NaOH + Na2CO3)
Значение степени каустизации находятся в диапазоне 75 % — 86 %.
В процессе реакции каустизации образуется суспензия шлама в белом щелоке. Для отделения крепкого белого щелока суспензия подается на отстаивание (либо фильтрацию). В процессе отстаивания и промывки отбирается крепкий белый и слабый белый щелоки. Они направляются в баки-сборники для хранения. Далее крепкий белый щелок из баков-сборников поступает в варочный отдел на варку целлюлозы, а слабый — в цех СРК, где используется в качестве растворителя плава.
Известковый шлам подается на промывку, обезвоживание и затем на обжиг.
Основные технологические показатели работы цеха — степень каустизации зеленого щелока, а также полнота очистки белого щелока от шлама.
2.3.5 Регенерация известкового шлама в известерегенерационной печи
Каустизационный (белый) шлам, после отделения от крепкого белого и слабого белого щелоков и сгущения, направляется во вращающиеся известерегенерационные печи для обжига.
Процесс получения извести основан на реакции разложения карбоната кальция, протекающей при высоких температурах:
СаСО3 = СаО + СО2 − 42 ккал.
Степень регенерации извести составляет 85 % — 95 %. Потери ее пополняются добавкой в печь дробленого известняка, который обжигается вместе с каустизационным шламом. Температура обжига извести — 1000 °C — 1100 °C. Обожженая известь охлаждается воздухом в рекуператорах.
Топливом для обжига могут быть мазут, газ, ВКДПГ, метан, талловое масло, биогазы. Основными выбросами от ИРП являются серы диоксид, окислы азота, пыль, суммарная восстановленная сера (СВС).
В подпроцессах каустизации и регенерации извести осуществляются следующие технологические операции:
- фильтрация зеленого щелока;
- промывка и сгущение шлама зеленого щелока;
- гашение извести и каустизация;
- промывка и сгущение известкового (белого щелока) шлама;
- обжиг извести;
- подача негашеной извести на каустизацию.
2.3.6 Получение побочных продуктов
2.3.6.1 Получение сырого таллового масла
Получение сырого таллового масла основано на обработке мыла кислотой и может осуществляться следующими способами:
- периодически — в реакторах периодического действия;
- непрерывным методом с разделением масла с помощью центрифуги;
- непрерывным методом и разделением путем декантации.
Для разложения мыла используется серная кислота на предприятиях, в состав которых входит цех по производству диоксида хлора, в качестве реагента применяется отработанная кислота.
Недостатком периодического способа получения масла являются низкий выход, высокое потребление серной кислоты (250–300 кг серной кислоты/т масла), трудность автоматизации. Эффективность промывки сульфатного мыла и способ получения (периодический или непрерывный) являются основными факторами, оказывающими воздействие на интенсивность выделения дурнопахнущих соединений. При периодическом способе получения сырого таллового масла происходят пиковые выбросы сероводорода при непрерывном способе поток газов от реактора намного меньше. Газовые выбросы очищаются в скруббере каустиком.
Выход и качество таллового масла определяется породой древесины, системой съема мыла, способом получения масла. Выход сырого таллового масла составляет от 10 до 70 кг на тонну целлюлозы.
2.3.6.2 Получение скипидара сырца
Выход скипидара-сырца определяется в основном массовой долей летучих веществ в древесине и режимом варки целлюлозы. Наибольшее содержание экстрактивных летучих веществ — в древесине сосны (до 0,55 %), древесина лиственницы и ели относятся к породам с низким содержанием летучих веществ (не более 0,12 %).
Скипидар выводится из системы в сконденсированном виде с так называемым терпентинным конденсатом, из которого выделяется отстаиванием за счет меньшей плотности (860 кг/м3).
При варке целлюлозы в варочных котлах периодического действия может быть извлечено скипидара от его массы в древесине — до 75 %, при варке целлюлозы непрерывным способом в аппаратах «Камюр» — не более 20 %.
При непрерывной варке большая часть скипидара оказывается в черных щелоках, и единственная возможность его извлечь — дезодорация сильнозагрязненных конденсатов.
Для выделения и сбора сульфатного скипидара при непрерывной варке предусматривается:
- установка циклона-щелокоуловителя на линии отвода парогазов из расширительного циклона;
- ступенчатая дробная конденсация паров от расширительного циклона;
- узел выделения скипидарной фракции на установках очистки грязного конденсата.

Рисунок 2.7 — Блок-схема процесса регенерации химикатов
Основная информация о процессе производства регенерации химикатов, который используют в настоящее время в российской ЦБП, представлена в таблице 2.10.
Таблица 2.10 — Описание подпроцессов регенерации химикатов варки сульфатной целлюлозы
|
Входной поток |
Этап |
Выходной поток |
Основное технологическое оборудование |
Эмиссии |
|
1 |
2 |
3 |
4 |
5 |
|
- черный щелок от варки целлюлозы; - кислые остатки от приготовления двуокиси хлора; - пар; - электроэнергия; - свежая вода; - сульфат натрия |
Выпарка черного щелока |
- крепкий черный щелок; - терпентинный конденсат; - загрязненный конденсат; -слабоза-грязненный конденсат; - чистый коденсат; - ВК ДПГ; - НК ДПГ; - метанол; - сульфатное мыло; - теплая вода |
- емкости; - фильтры для улавливания волокна; - выпарные установки; - циркуляци-онные насосы; - вакуум-система |
- выбросы (ДМС, ДМДС, ММ, H2S, скипидар, метанол); - сбросы в производственную канализацию: взвешенные вещества, ХПК, щелочность (общ. Na2O) |
|
- крепкий черный щелок; - деминерализо- ванная вода - слабый белый щелок; - охлаждающая вода; - сульфат натрия; - ВК ДПГ; - НК ДПГ; - электроэнергия |
СРК |
- зеленый щелок; - пар; - теплая вода; - зола |
- СРК; - электро-фильтры; - скруббер растворителя плава; - скруббер; - емкости |
- выбросы в атмосферу (диоксид серы, сероводород, оксиды азота, взвешенные вещества); - сбросы в производственную канализацию: (взвешенные вещества, ХПК, щелочность (общ. Na2O) |
|
- зеленый щелок; - известь негашеная; - пар; - теплая вода; - загрязненный конденсат; - каустик; - электроэнергия |
Каустизация зеленого щелока |
- крепкий белый щелок; - слабый белый щелок; - отходы процесса приготовления и регенерации химических реагентов (шлам зеленого щелока, отходы от гашения извести, шлам белого щелока) |
- емкости; - гаситель-классификатор; - каустизаторы; - фильтры; - центрифуги; - бункера шлама |
- выбросы в атмосферу ( ДМС, ДМДС, ММ, H2S, взвешенные вещества); сбросы в производственную канализацию (взвешенные вещества, щелочность (общ. Na2O) отходы процесса приготовления и регенерации химических реагентов (шлам зеленого щелока, отходы от гашения извести, шлам белого щелока) |
|
- шлам белого щелока; - горячая вода; - известковый камень/известь; - метанол; - пек; - сырое талловое масло; - мазут; - газ; - электроэнергия |
Регенерация извести |
известь негашеная |
- известереге-нерационная печь; - транспортеры; - элеватор; - бункера хранения извести |
- выбросы в атмосферу: (диоксид серы, сероводород, оксиды азота, взвешенные вещества); - сбросы в производственную канализацию (взвешенные вещества, ХПК, щелочность (общ. Na2O) |
|
- скипидар-сырец; - поваренная соль; - терпентинный конденсат; - едкий натр технический; - сульфатное мыло; - серная кислота; - охлаждающая вода; - пар; - электроэнергия |
Производство побочных продуктов |
- скипидар-сырец; - подскипдарная вода; - сырое талловое масло; - черный щелок; - НК ДПГ |
- флорентина; - скруббер; - теплообмен-ное оборудование; - сепараторы; - отстойники; - реакторы; - емкости |
- выбросы в атмосферу (ДМС, ДМДС, ММ, H2S, скипидар, метанол); - сбросы в производственную канализацию: (взвешенные вещества, ХПК, щелочность (общ. Na2O) |
Характеристика оборудования процесса регенерации химикатов представлена в таблице 2.11.
Таблица 2.11 — Характеристика оборудования подпроцессов регенерации химикатов варки сульфатной целлюлозы
|
Наименование оборудования |
Назначение оборудования |
Технологические |
|
1 |
2 |
3 |
|
Выпарка черного щелока |
||
|
Емкости |
Отстаивание черного щелока. Съем мыла. Хранение щелоков. Хранение мыла |
Общий объем — 10350–20700 м3. |
|
Баки, работающие под давлением для упаренного черного щелока |
Поддержание высокой температуры щелока для снижения его вязкости при концентрации сухих веществ 80 % |
Расчетное давление — 0,3 МПа, абс. Температура — 140 °C |
|
Фильтры для улавливания волокна |
Очистка черного щелока от волокна |
Тип — барабанный. Производительность — 2–3,9 м3/сут на 1 м2 поверхности |
|
Напорные сортировки |
Очистка черного щелока от волокна |
Тип — центробежный. Температура — 80 °C — 90 °C. Давление — 0,5 МПа |
|
Выпарные аппараты |
Выпаривание влаги черного щелока до 47 % — 52 % а. с. в. |
Тип — трубчатый со свободно падающей пленкой. Тип — трубчатый с принудительной циркуляцией с падающей пленкой. Тип — трубчатый с поднимающейся пленкой. Тип — ламельный со свободно падающей пленкой. Производительность по выпаренной влаге — 150–600 т/час. Количество корпусов (в том числе резервных) — 5–8 шт. Количество потоков — 1–2. Давление греющего пара — 0,15–0,35 МПа. Температура греющего пара — 126 °C — 140 °C. Концентрация упаренного щелока — 47 % — 55 %. Температура исходного/ |
|
Концентраторы |
Выпаривание влаги черного щелока до 67 % а. с. в. |
Тип — трубчатый с падающей пленкой. Тип — трубчатый с принудительной циркуляцией. Тип — ламельный с падающей пленкой. Производительность по выпаренной влаге — 27–41 т/час. Поверхность теплопередачи — 1865–4200 м2. Количество корпусов (в том числе резервных) — 1–2 шт. Количество потоков — 1–2. Давление греющего пара — 0,15–0,35 МПа. Температура греющего пара — 126 °C — 140 °C. Концентрация упаренного щелока — 57 % — 67 %. Температура исходного/ |
|
Суперконцентраторы |
Выпаривание влаги черного щелока до 85 % а. с. в. |
Тип — ламельный, трубчатый с принудительной циркуляцией с падающей пленкой. Производительность по выпаренной влаге — 27,2 т/час. Поверхность теплопередачи — 3138 м2 |
|
Содорегенерационный котлоагрегат (СРК) |
Сжигание концентрированного черного щелока, восстановление сульфата натрия до сульфида натрия |
Производительность — 540–1932 т/сут а. с. в. Выработка пара — 80–230 т/час. Давление получаемого пара — 34–90 бар. Температура получаемого пара — 390 °C — 450 °С. Степень восстановления сульфата — не менее 88 % — 93 % |
|
Оборудование золоудаления (электрофильтр комплектно в системе очистки дымовых газов, транспортировки и растворения золы) |
Очистка дымовых газов, возврат и восполнение потерь химикатов |
Производительность по газу — 330 000–494 000 м3/час; Температура на входе — 160 °C — 190 °C. Эффективность очистки — 95 % — 98,5 % |
|
Каустизация зеленого щелока |
||
|
Осветлители зеленого щелока |
Подготовка щелока к реакции |
Объем — 920–4400 м3. Площадь осаждения — 94–154 м2. Давление — атм |
|
Фильтр шлама зеленого щелока |
Удаление шлама |
Производительность по шламу — 17 т/сут. Поверхность фильтрации — 35–42,4 м2. Концентрация шлама — 45 % — 48 % |
|
Гаситель-классификатор |
Гашение извести, удаление отходов, начало процесса каустизации |
Производительность — 75–90 м3/час по белому щелоку. Производительность — 235 м3/час по зеленому щелоку. Вместимость — 22–100 м3. Температура — °С. Давление — атм |
|
Каустизаторы |
Проведение реакции каустизации |
Вместимость — 37,5–280 м3. Время прохождения реакции — мин. Температура — °C. Давление — атм |
|
Осветлители белого щелока |
Осветление белого щелока |
Производительность — 1500 м3/час. Вместимость — 720–4400 м3. Температура — 80 °C — 90 °C. Давление — атм
|
|
Фильтр для промывки и сгущения шлама белого щелока |
Промывка и сгущение шлама белого щелока перед ИРП |
Производительность –585 т/сут по извест. шламу. Поверхность фильтрации — 63–228 м2. Температура — 95 °C — 98 °C. Концентрация шлама — 65 %
|
|
Вакуум-фильтр |
Промывка шлама и обезвоживание белого щелока перед ИРП
|
Площадь фильтрации — 40–50 м2. |
|
Регенерация извести |
||
|
Известерегенерационная печь |
Обжиг известкового шлама с получением негашеной извести |
Температура обжига —1100 °С. Производительность — 100–360 т/сут |
|
Производство побочных продуктов (сырого таллового масла, скипидара сырца) |
||
|
Сборник мыла |
Подготовка сульфатного мыла. Отделение щелока |
Температура — 60 °C — 70 °C. Давление — атм |
|
Реактор (непрерывного/ периодического действия) |
Проведение реакции разложения сульфатного мыла серной кислотой |
Производительность — 17,5 м3/час. Температура — 100 °C — 105 °C. Давление — атм |
|
Сепаратор |
Отделение масла |
Производительность — 6–7,5 т/час. Температура — 90 °С. Давление — атм |
|
Промыватель масла |
Промывка масла. Отстаивание. Отделение масла от раствора |
Температура — 80 °C — 95 °C. Давление — атм. Время отстаивания — час |
|
Вакуум‑сушильник |
Очистка масла от влаги, загрязнений |
Температура — 80 °C — 90 °C. Давление — 0,08 МПа |
|
Декантатор (флорентина) |
Отстаивание и разделение фракций |
Вместимость — 0,63–25 м3. Время отстаивания — 17–60 мин |
|
Ректификационная колонна |
Разделение фракций (получение товарного скипидара, таллового масла, канифоли, жирных кислот) |
Вместимость — 18–62 м3. Количество тарелок — 40–123 шт |
|
1) Технологические характеристики зависят от производительности линии |
||
Характеристика природоохранного оборудования процесса регенерации химикатов представлена в таблице 2.12.
Таблица 2.12 — Характеристика природоохранного оборудования подпроцессов регенерации химикатов варки сульфатной целлюлозы
|
Наименование |
Назначение оборудования |
Технологические |
|
1 |
2 |
3 |
|
Очистка сильнозагрязненных конденсатов |
||
|
Стриппинг-колонна |
Отдувка паром серосодержащих газов и метанола из сильнозагрязненных конденсатов выпарного и варочного цехов |
Тарельчатая колонна. Степень очистки — 80 % — 90 %. Количество тарелок — 24 шт. Производительность — 133–175 т/час. Вместимость — 70 м3 |
|
Теплообменник конденсата |
Подогрев конденсата перед подачей на стриппинг-колонну |
Тип — кожухотрубчатый. Поверхность теплообмена — м2 |
|
Дистилляционная колонна |
Отделение метанола |
Тарельчатая колонна. Количество днищ — штук. Расчетная температура 159 °C. Расчетное давление — |
|
Каустизация |
||
|
Скруббер гасителя |
Улавливание пылевых частиц щелочного аэрозоля |
Эффективность очистки —50 % |
|
Рукавный фильтр аспирационной установки разгрузки извести в бункер |
|
Эффективность очистки 93 % |
|
Регенерация извести |
||
|
Струйный газопромыватель (скруббер Вентури) |
Очистка дымовых газов |
Эффективность очистки от пыли — не менее 85 % — 98 % |
|
Электрофильтр очистки дымовых газов |
Очистка дымовых газов |
Эффективность очистки — 99 % — 99,9 % |
|
Производство побочных продуктов |
||
|
Скруббер очистки газов |
Очистка от сернистых соединений (ДМС, ДМДС, ММ, H2S) отходящих газов реактора разложения мыла |
Вместимость — 8–56 м3. Эффективность очистки -50 % — 98 % |
|
1) Технологические характеристики зависят от производительности линии. |
||
2.4 Процесс производства сульфитной целлюлозы
Объем производства сульфитной целлюлозы меньше, чем объем производства сульфатной целлюлозы. Сульфитная целлюлоза преимущественно используется для производства бумаги, а не в качестве товарного продукта на рынке целлюлозы.
По сравнению с сульфатной сульфитная целлюлоза имеет ряд преимуществ: более высокий выход из древесины, повышенную способность к отбелке и размолу, лучшие оптические и деформационные свойства, высокую белизну — и поэтому в массовых видах бумаги (например, газетной) может быть использована в небеленом виде; в атмосферу не поступают ДПГ.
Процесс производства сульфитной целлюлозы характеризуется большей гибкостью по сравнению с процессом производства сульфатной целлюлозы. Использование сульфитного способа производства позволяет изготавливать целлюлозы с широким спектром свойств, в том числе для химической переработки с получением вискозных волокон и нитей, а также продукции специального назначения.
Классификация сульфитных процессов производства целлюлозы в зависимости от pH и вида основания приведена в таблице 2.13.
Таблица 2.13 — Основные сульфитные процессы, используемые в ЦБП
|
Процесс |
pH |
Основание |
Активный реагент |
Температура варки, °C |
Выход целлюлозы, % от массы а. с. д. |
Применение |
|
Кислый (би) сульфитный |
1–2 |
Ca2+, Mg2+, Na+ |
SO2·H2O, H+,HSO3- |
125–143 |
40–50 |
Растворимая целлюлоза, санитарно-гигиеническая, писчие и печатные бумаги, специальные бумаги |
|
Бисульфитный |
3–5 |
Mg2+,Na+ |
HSO3-,H+ |
150–170 |
50–65 |
Писчие и печатные бумаги, санитарно-гигиеническая бумага |
|
Нейтрально-сульфитный (НСПЦ) |
6–9 |
Na+, NH4+ |
HSO3-, SO32- |
160–180 |
75–90 |
Средний слой гофрированного картона, полуцеллюлоза |
|
Щелочно-сульфитный |
9–13,5 |
Na+ |
SO32-, OH- |
160–180 |
55–60 |
Целлюлоза типа сульфатной |
2.4.1 Технологический процесс получения сульфитной целлюлозы
На рисунке 2.8 представлена блок-схема производства сульфитной целлюлозы, входящего сырья и энергии, и выходящей продукции побочных и основных продуктов сульфитного завода, а также эмиссий.

Рисунок 2.8 — Блок-схема технологического процесса получения сульфитной целлюлозы
Сульфитный варочный процесс основан на использовании водных растворов диоксида серы (SO2) и основания — кальция, натрия, магния или аммония. Специфика используемого основания будет влиять на выбор способа регенерации химикатов и энергии, а также и на водопользование. Из отработанного сульфитного щелока возможно получение побочных продуктов — лигносульфонатов технических. Углеводы, содержащиеся в щелоке кислой сульфитной варки, можно посредством биохимической переработки превращать в этанол и дрожжи.
2.4.2 Применяемые процессы и технологии
Производство сульфитной целлюлозы состоит из трех основных блоков:
- производство целлюлозного волокна;
- утилизация сульфитных щелоков;
- регенерация химикатов и энергии (за исключением варки на кальциевом основании, при которой регенерация невозможна, но при этом отработанный сульфитный щелок можно выпарить, а его компоненты использовать для других целей). Поскольку регенерация на натриевом, аммониевом (или смешанном) основаниях экономически невыгодна, ее целесообразность рассматривается для каждого конкретного завода индивидуально;
- очистка сточных вод на внеплощадочных очистных сооружениях.
Как и при производстве сульфатной целлюлозы, некоторые вспомогательные системы, такие как переработка отходов, производство отбеливающих химикатов и генерирование дополнительной энергии, соединены с основными отделами. Во многих отношениях процессы получения сульфатной и сульфитной целлюлозы подобны, но различны по внутрицеховым и внеплощадочным мерам по снижению эмиссий в окружающую среду. Благодаря некоторому сходству процессов описаны подробно только некоторые технологические стадии сульфитной варки. Для тех стадий, которые идентичны производству сульфатной целлюлозы, даются ссылки на соответствующие параграфы:
- Подготовка и обработка древесины (см. пункт 2.1);
- Промывка и сортирование, очистка небеленой массы (см. пункт 2.1.5);
- Сортирование и очистка беленой массы (см. пункт 2.1.8);
- Сушка (только для товарной целлюлозы) (см.пункт 2.1.9).
Для этих разделов приводятся только некоторые различия, имеющие место между сульфатным и сульфитным производствами. Имеющиеся различия приводят к разному уровню эмиссий, а также к некоторым различиям в технологиях, применяемых для их снижения. Основные технологические стадии производства целлюлозы с использованием бисульфита натрия, аммония и магния представлены на рисунке 2.9.
![]()

Рисунок 2.9 — Основные технологические стадии производства беленой сульфитной целлюлозы с использованием бисульфита натрия, аммония и магния
Таблица 2.13.1 — Описание процесса получения сульфитной целлюлозы
|
Входной поток |
Этап |
Выходной поток |
Основное технологическое оборудование |
Эмиссии |
|
1 |
2 |
3 |
4 |
5 |
|
- щепа кондиционная; - опилки, спички; - сучки, непровар; - сера; - основание; - пар; - электроэнергия |
Варка |
- небеленая целлюлоза; - сульфитный щелок; - лигносуль-фонаты технические |
- система загрузки щепы в варочный котел; - варочный котел; - газоочистное оборудование; - выпарной аппарат; - сушильная установка; - система сжигания упаренного щелока (МРК — магний-регенерационный котел) |
- выбросы в атмосферу (двуокись серы); - сбросы в производственную канализацию: (взвешенные вещества, ХПК) |
|
- небеленая целлюлоза; - электроэнергия |
Промывка |
- небеленая целлюлоза |
- сцежа; - вакуум-фильтр; - насосы |
- выбросы в атмосферу (двуокись серы); - сбросы в производственную канализацию (взвешенные вещества, ХПК) |
|
- небеленая целлюлоза; - электроэнергия |
Сортирование |
- небеленая кондиционная целлюлоза; - сучки и непровар; - отходы тонкого сортирования |
- сучколовители для отделения сучков и непровара; - промыватели сучков и непровара; - сортировки; - рафинеры для размола отходов; - вихревые очистители для отделения песка |
- выбросы в атмосферу - сбросы в производственную канализацию (взвешенные вещества, ХПК) - минеральные отходы; - сучки и непровар; - отходы тонкого сортирования |
|
- промытая небеленая целлюлоза; - отбеливающие химикаты (хлор, диоксид хлора, едкий натр, гипохлорит натрия, сернистая кислота); - свежая, теплая, горячая вода); - пар); - электроэнергия |
Отбелка |
беленая целлюлоза |
- бассейн МС для хранения целлюлозы перед отбелкой); - отбельные башни); - вакуум-фильтры); - смесители с химикатами и паром); - насосы МС); - газоочистной скруббер хлорсодержащих газов |
- выбросы в атмосферу хлор, (диоксид хлора); - сточная вода в производственную канализацию (взвешенные вещества, ХПК, AOX) |
|
- беленая целлюлоза; - оборотный брак; - пар; - оборотная вода; - свежая вода; - гидроксид натрия; - сернистая кислота; - электроэнергия - разбавительная вода
|
Сортирование |
очищенная беленая целлюлоза; - отходы сортирования; - оборотная вода |
- напорные сортировки; - вихревые очистители; - фильтр для улавливания волокна |
- сбросы в производственную канализацию (взвешенные вещества, ХПК) |
|
- беленая целлюлоза; - пар; - оборотная вода; - свежая вода; - электроэнергия |
Формование Прессование Сушка целлюлозного полотна |
- целлюлоза в рулонах; - брак (отсечки и при обрывах); - оборотная вода; - конденсат |
- напорный ящик; - формующая часть; - прессовая часть; - сушильная часть; - накат; - гидроразбиватели брака |
- сбросы в производственную канализацию (взвешенные вещества, ХПК); - выбросы в атмосферу (мокровоздушная смесь, бумажная пыль)
|
|
- целлюлозное полотно; - свежая вода; - электроэнергия |
Резка и упаковка |
- товарная целлюлоза; - брак (кромка, листовой брак) |
- листорезка; - линия упаковки |
- выбросы в атмосферу (бумажная пыль)
|
|
Получение ClO2 по технологии Метисона и технологии НР-А |
||||
|
химикаты: - NaClO3, H2SO4 SO2 — по методу Метисона или - Н2О2 — по методу НР-А; - технический воздух |
Генерация ClO2 |
- ClO2 — газ; - побочный продукт раствор: H2SO4, Na2SO4 |
- первичный реактор; - вторичный реактор; - отдувочная колонна; - газопромывная колонна |
нет |
|
- ClO2 — газ; - химикаты: раствор NaOH; - вода охлажденная |
Получение водного раствора ClO2 (абсорбция) |
- раствор ClO2; - хвостовые газы; - побочный продукт (раствор гипохлорита натрия (NaClO) |
- абсорбционная колонна; - химический скруббер |
в атмосферу — Cl2, CLO2 |
|
Получение ClO2 по интегрированной технологии Chemetics |
||||
|
- электроэнергия; - химикаты; (хлорат-хлоридный раствор (NaClO3, NaCl), гидроксид натрия (NaOH) |
Производство хлората натрия (NaClO3) методом электролиза |
- хлорат натрия (NaClO3); - H2 — газ; - побочный продукт (гипохлорит натрия (NaClO) |
- реактор хлората; - электролизеры; - дегазаторы; - скруббер водорода |
в атмосферу — Cl2 |
|
- химикаты (H2, Cl2); - деминерали-зованная вода |
Синтез соляной кислоты (HCl) |
- соляная кислота (НCl) |
- реактор синтеза HCl; - скруббер хвостовых газов |
в атмосферу — Cl2, HCl |
|
- химикаты (хлорат натрия (NaClO3), соляная кислота (HCl), гидроксид натрия (NaOH); - вода охлажденная; - технический воздух |
Генерация двуокиси хлора (ClO2) |
- раствор двуокиси хлора (ClO2); - побочный продукт (гипохлорит натрия (NaClO) |
- генератор двуокиси хлора; - испаритель; - абсорбер двуокиси хлора; - башня гипохлорита |
в атмосферу — Cl2, ClO2. |
2.4.3 Варка и делигнификация небеленой целлюлозы
При производстве обычной небеленой целлюлозы лигнин выделяется из древесины варочным раствором, в основном содержащим бисульфит магния (натрия, кальция, аммония) в качестве активного компонента, а также диоксид серы, если реализуется кислая сульфитная варка. На стадии варки древесная щепа и варочный раствор загружаются в варочный котел, где варка проводится при повышенной температуре и давлении. Когда достигается желаемое содержание остаточного лигнина (измеряемое как число Каппа), содержимое периодического котла выдувается в выдувной резервуар или вымывается в вымывной резервуар и цикл варки повторяется. Варка также может проводиться в непрерывном варочном котле (принципы работы те же, они описаны в пункте 2.2). При кислой сульфитной варке число Каппа целлюлозы находится между 14–22 для хвойных пород древесины и 10–20 для лиственных. Число Каппа и далее можно снизить с помощью кислородной делигнификации перед отбелкой. При двухступенчатой сульфитной варке число Каппа можно снизить до 10 и ниже. Варку можно проводить и глубже, если необходимо получить специальную растворимую целлюлозу, но это будет сопровождаться значительной потерей выхода.
Из выдувного и вымывного резервуара целлюлоза перекачивается в отдел сортирования, а затем на промывку (в ряде схем промывка предшествует сортированию).
2.4.4 Сортирование и промывка небеленой целлюлозы
После варки целлюлоза промывается в промывных установках, состоящих из вакуум-фильтров, барабанных фильтров давления или сдвоенных барабанных прессов, и сортируется на сучколовителях и, как правило, на центробежных сортировках, работающих под давлением, а затем очищается на центриклинерах. Цель сортирования и очистки массы — отделить непровар, сучки и пучки волокон, костру и минеральные включения (песок) от основного потока целлюлозы (см. 2.3). Отработанный сульфитный щелок, содержащий остатки варочных химикатов и растворенные компоненты древесины, отделяется от целлюлозы при противоточной промывке, в результате чего получается щелок, направляемый на выпарку и сушилки. При экономической целесообразности щелок может направляться в регенерационный котел для регенерации химикатов и тепла. Отходы сортирования, в основном в виде сучков, обезвоживаются и сжигаются в корьевом котле или могут использоваться при получении оберточной бумаги или картона. После сортирования целлюлоза может отбеливаться.
2.4.5 Кислородная делигнификация
В Европе существует несколько сульфитных заводов, использующих эту технологию, снижая тем самым число Каппа примерно на 10 единиц. Ограниченное использование кислородной делигнификации объясняется тем, что вследствие легкой белимости сульфитной целлюлозы даже без кислородной делигнификации для достижения ее высокой белизны достаточна короткая схема отбелки. Есть и другое препятствие. Используемое при кислородной делигнификации основание должно быть совместимо с основанием, используемым при варке, т. е. при наличии магний‑бисульфитной варки для кислородной делигнификации в качестве щелочного агента желательно использовать MgO. Только в этом случае органические вещества, растворенные при кислородной делигнификации, могут быть в составе щелока, получаемого в данном процессе, направлены в общую систему регенерации химикатов без значительных изменений в технологии производства. На одном заводе в Германии использовали данную технологию, несколько теряя при этом в белизне целлюлозы. В данном случае была продемонстрирована возможность концентрировать жидкости от кислородной ступени ультрафильтрацией и сжигать концентрат в корьевом котле. Снижение ХПК в сточных водах после кислородной делигнификации составило при этом примерно 50 %.
2.4.6 Отбелка, сортирование, очистка и сушка
В Европе на заводах, производящих сульфитную целлюлозу, отбелка выполняется без использования молекулярного хлора, а на многих и без диоксида хлора, т. е. имеет место отбелка вообще без использования соединений хлора (TCF‑отбелка). Как правило, в качестве отбеливающих химикатов используются кислород, гидроксид натрия и пероксид водорода. ЭДТК добавляется в качестве комплексообразователя (0,5–2 кг/т).
Основные схемы отбелки, применяемой на европейских сульфитных заводах, представлены в таблице 2.14.
Таблица 2.14 — Примеры схем отбелки, используемых на европейских сульфитных заводах и сбросы органических веществ от отбельного цеха, измеряемые как ХПК
|
Технология варки |
Число Каппа |
ХПК (кг/т) |
Заводы |
|
|
Магнефит‑процесс |
21–23 |
EOP‑Q-EP‑EP (HC) |
90–115 |
Gratkorn, Австрия |
|
Магнефит‑процесс |
21–23 |
EOP‑Q-EP‑EP |
100–120 |
Фабрика 2, Швеция |
|
Кислый сульфитный процесс |
14–16 |
EOP‑EP (HC) |
50–60 |
Фабрика 3, Германия |
|
Кислый сульфитный процесс |
12–15 |
EOP‑Q-EP (HC) |
45–60 |
Фабрика 4, Германия |
|
Кислый сульфитный процесс |
11–13 |
EOP‑Q-EP‑EP |
35–45 |
Фабрика 5, Австрия |
После отбелки, как правило, проводится окончательное сортирование целлюлозы, отходы от которого сжигаются в котельной. Целлюлоза, выпускаемая как товарная, сушится, а остальная масса перекачивается на фабрику для производства бумаги разного назначения. Заводы по производству сульфитной целлюлозы в основном являются интегрированными предприятиями (комбинатами), производящими бумагу на месте.
2.4.7 Система регенерации химикатов и энергии
Регенерация варочных химикатов проводится в основном при варке на магниевом основании. Степень регенерации химикатов (серы и магния) колеблется по разным данным в пределах до 90 % — 95 % (с учетом степени отбора щелоков 98 % — 99,5 %).
Регенерация химикатов, используемых в процессах производства небеленой целлюлозы, состоит, обычно, из следующих основных элементов:
- выпарка щелока, получаемого из системы промывки небеленой целлюлозы;
- сжигание концентрированных щелоков (биотопливо) в регенерационном котле, в результате чего производится значительное количество пара, а в ряде случаев и электроэнергии;
- в процессе сжигания образуется твердый оксид магния (зола) и газообразный диоксид серы. Оксид магния отделяется от дымовых газов чаще в электрофильтрах, и растворением в воде превращается в суспензию гидроксида магния;
- эта суспензия используется для абсорбции диоксида серы из дымовых газов, поступающих из регенерационного котла, а также из сдувочных газов варочных котлов, из газов от промывных и выпарных аппаратов в многоступенчатой установке (обычно 3–4 ступени) Вентури. Получаемый при этом раствор, в основном содержащий бисульфит магния, осветляется (осаждением или фильтрацией) и донасыщается диоксидом серы, поступающим либо от сжигания элементарной серы в серной печи, либо при добавлении жидкого диоксида серы. Свежеприготовленная варочная кислота перекачивается в варочный отдел после отделения взвешенных веществ.
Общее представление о круговороте химикатов представлено на рисунке 2.10, иллюстрирующем основные стадии процесса и их назначение.
В результате регенерации варочных химикатов в регенерационном котле получается пар. Получаемый пар подается в турбины с противодавлением, где производится электроэнергия.

Рисунок 2.10 — Цикл регенерации для сульфит-целлюлозного завода на магниевом основании
При Магнефит-процессе уровень pH выше (pH = 3–5), чем при кислом бисульфитном процессе, который проводится при значении pH = 1–2. Это приводит к более мягким условиям варки с повышенными прочностными свойствами целлюлозы и несколько увеличенным выходом по сравнению с кислым бисульфитным процессом. В Европе для обоих процессов магний используется в качестве главного основания. Существуют два основных технических различия, которые необходимо рассмотреть. В Магнефит-процессе при приготовлении щелока значение pH = 4 можно получить без избытка SO2 в свежем варочном растворе. Следовательно, нет необходимости в эксплуатации бака варочного раствора под давлением. SO2 в варочном щелоке находится в форме бисульфита, поэтому следующие стадии технологического процесса производства бисульфитной целлюлозы подобны производственным стадиям при кислом сульфитном процессе. Число Каппа небеленой целлюлозы для производства бумаги после варки по способу Магнефит выше, чем после кислой сульфитной варки — от 21 до 26, тогда как при кислом сульфитном способе варки можно достичь число Каппа 12–16. Как следствие, белимость бисульфитной целлюлозы несколько хуже, чем кислой сульфитной целлюлозы. Поэтому необходимы более длинные схемы отбелки, чтобы получить высокую степень белизны. Это приводит к несколько более высокой величине ХПК и БПК в сточных водах после отбелки. Магнефит-процесс используется на четырех целлюлозно-бумажных предприятиях в Европе (Nymolla и Ustansjo (Швеция); Hundsfos, (Норвегия); Gratkorn, (Австрия).
2.4.9 Процесс производства нейтрально-сульфитной полуцеллюлозы
Полуцеллюлоза, являющаяся промежуточным полуфабрикатом между древесной массой и целлюлозой высокого выхода, используется в производстве крафт-лайнера и бумаги для гофрирования.
В настоящее время в России в составе интегрированных предприятий, включающих сульфат-целлюлозные производства, эксплуатируется две установки по производству полуцеллюлозы по разным технологиям: нейтрально-сульфитная лиственная полуцеллюлоза (НСПЦ) и сульфатная полуцеллюлоза с зеленым щелоком.

Рисунок 2.11 — Блок-схема схема процесса производства нейтрально-сульфитной полуцеллюлозы
Процесс получения НСПЦ заключается в сочетании неглубокой химической варки и механического размола щепы с получением полуфабриката высокого выхода и включает операции пропарки, пропитки и варки щепы, двух ступеней размола и промывки.
В качестве сырья используется береза и осина в качестве варочного раствора — сульфит натрия с буферной добавкой (например, кальцинированной соды).
Выход НСПЦ из древесины — около 80 %.
Предварительная пропарка щепы под атмосферным давлением обеспечивает хорошую пропитку ее варочным раствором, способствует увеличению выхода полуцеллюлозы, ускорению варочного процесса.
Применение размола щепы после варки под давлением улучшает характеристики волокна и обеспечивает условия для возможности применения при промывке полуфабриката высокоэффективного промывного оборудования.
Использование для промывки полуцеллюлозы современных промывных прессов позволяет достичь высокой эффективности отделения растворенных веществ от волокна при низком расходе промывной воды, обеспечивает минимальный унос растворенных веществ с промытой массой.
Отработанный варочный щелок направляется на упаривание для получения товарного продукта — технических лигносульфонатов. Регенерация химикатов экономически нецелесообразна.
Основная информация о процессе производства нейтрально-сульфитной полуцеллюлозы, который используют в настоящее время на одном из предприятий России, представлена в таблице 2.15.
Таблица 2.15 — Описание процесса производства нейтрально-сульфитной полуцеллюлозы
|
Входной поток |
Этап процесса (подпроцесс) |
Выход |
Основное технологическое оборудование |
Эмиссии |
|
1 |
2 |
3 |
4 |
5 |
|
- содовый раствор; - сера; - электроэнер-гия |
Приготовление варочного раствора |
раствор моносульфита |
-реактор; -абсорбер. |
сбросы в производственную канализацию (SO3, SO4, щелочь) |
|
- щепа; - вторичный пар; - электроэнер-гия |
Пропарка щепы |
нагретая щепа |
-бункеры щепы; -пропарочный шнек (паровой смеситель) |
- выбросы в атмосферу (диоксид серы); - сбросы в производственную канализацию (ХПК, взвешенные вещества); - отходы (опилки) |
|
- пропаренная щепа; - горячая вода; - чистая промывная вода; - электроэнер-гия |
Промывка щепы |
- промытая щепа - вода на очистку |
-сепаратор загрязнений; -шнековый обезвоживатель; -ловушки примесей; -центриклинер; -сгуститель отходов |
|
|
- промытая щепа; - вторичный пар; - варочный щелок; - электроэнергия |
Пропитка щепы |
пропаренная и пропитанная варочным щелоком щепа |
-пропарочный бункер; -пропиточная камера варочного котла |
|
|
- пропитанная щепа; - варочный раствор (моносульфит); - пар; - электроэнергия |
Варка |
- щепа после варки; - варочный щелок; - грязный конденсат |
-варочный котел; -подогреватель варочного раствора |
|
|
- щепа после варки; - волокно после очистки отработанного щелока; - фильтрат 1‑й ступени промывки; - пар; - электроэнергия |
1‑я ступень размола (дефибрирование) |
- волокно/масса; - вторичный пар |
-рафинер (дефибратор); -циклон под давлением; -система конденсации парогазов |
|
|
- волокно/масса; - фильтрат 2‑й ступени промывки; - электроэнергия |
Первая ступень промывки |
- промытая масса; - щелок с содержанием волокна |
-массный бассейн низкой концентрации; -пресс TwinRoll; -массный насос |
|
|
- масса после промывки; - фильтрат 2‑й ступени промывки - промывная вода; - оборотная вода; - горячая вода; - электроэнергия |
Вторая ступень размола |
масса, размолотая до требуемой степени помола |
рафинеры |
|
|
- волокно/масса - оборотная вода; -электроэнергия |
2‑я ступень промывки и сгущения |
- промытая масса; - фильтрат |
-массный бассейн средней концентрации; -пресс TwinRoll; -массный насос |
|
|
промытая масса |
Хранение (аккумулирование) |
полуцеллюлоза |
массный бассейн высокой концентрации |
Таблица 2.16 — Основное оборудование процесса производства нейтрально-сульфитной полуцеллюлозы
|
Наименование |
Назначение оборудования |
Технологические |
|
1 |
2 |
3 |
|
Пропарочный бункер |
-Предварительный нагрев щепы; - удаление из щепы воздуха |
Производительность — 125 м3/час; объем — 130 м3 |
|
Пропиточная камера варочного котла |
Пропитка щепы |
Оборудована вертикальными двойными шнеками (диаметр — 2000 мм, высота — 8000 мм) |
|
Варочный котел |
Варка щепы |
Производительность — 900 т/сут в. с. ц. Тип — вертикальный с коническим корпусом: диаметр — 3200 × 2800 мм; высота — 15 000 мм. Время варки — 20–30 мин. Температура варки — 165 °C — 170 °C |
|
Рафинер (дефибратор) 1‑й ступени размола |
Разделение щепы на волокна |
Производительность — 170 м3/час |
|
Пресс TwinRoll |
Промывка первой ступени |
Производительность м3/час. Концентрация на входе — 5,0 %. Концентрация на выходе — 30 % |
|
Рафинер 2‑й ступени размола |
Размол массы до требуемой степени помола |
Производительность — 113 м3/час. |
|
Пресс TwinRoll |
Промывка второй ступени |
Производительность — 685 м3/час. Концентрация на входе — 5,0 % |
|
Фильтры для очистки отработанного щелока от волокна |
Улавливание волокна из щелока 1‑й ст. промывки |
Производительность — 277 м3/час. Площадь фильтрации — 13 м2 |
|
1) Технологические характеристики зависят от производительности линии |
||
2.4.10 Растворимая сульфитная целлюлоза (сульфитная целлюлоза для химической переработки)
В Европе существует лишь несколько компаний, производящих растворимую сульфитную целлюлозу. В принципе, процесс получения такой целлюлозы очень похож на производство сульфитной целлюлозы для производства бумаги. Используются те же химикаты, что и в обычном магниево-бисульфитном процессе. Поэтому система регенерации энергии и химикатов аналогична. Основные различия наблюдаются в параметрах процесса варки и отбелки. Цель варки при производстве растворимой сульфитной целлюлозы заключается в достижении заданной низкой вязкости, т. е. в уменьшении длины молекулярной цепи целлюлозы и в более полном удалении из древесины гемицеллюлоз и лигнина.
2.4.11 Производство технических лигносульфонатов
Сульфитный щелок упаривают в многокорпусной батарее (обычно 5–6 корпусов). Технические лигносульфонаты выпускаются жидкие (с содержанием сухих веществ в различных марках продукта не менее 46, 47 и 50 %, плотность 1,2–1,3 кг/л) или порошкообразные (с содержанием сухих веществ 76 % — 96 %).
2.5 Процессы получения механических видов древесной массы
В производстве массовых сортов бумаги и картона механические виды древесной массы являются основными волокнистыми полуфабрикатами, обеспечивающими необходимые физико-технические свойства продукции, ее высокую рентабельность, экологичность и высокий выход с единицы используемого древесного сырья [3, 4].
Механические виды древесной массы в России, как и во всем мире, получают с использованием двух основных типов оборудования, давших название соответствующим технологическим процессам:
- дефибреров (технология производства древесной массы из балансовой древесины: классическая дефибрерная масса (ДДМ), дефибрерная древесная масса под давлением (ДДМД), термодефибрерная древесная масса (ТДДМ);
- рафинеров (технология производства древесной массы из щепы на рафинерах: рафинерная древесная масса (РДМ), термомеханическая древесная масса (ТММ), химико-термомеханическая древесная масса (ХТММ) и химико‑механическая масса (ХММ).
Основным процессом при получении любого из перечисленных видов массы является процесс механического разделения древесины на волокна — будь то размол щепы в рафинерах (получение ТММ, ХТММ, ХММ) или процесс дефибрирования непосредственно бревен (балансов) в дефибрерах (получение ДДМ, ДДМД).
Классификация процессов получения различных видов древесной массы представлена на рисунке 2.12.

Рисунок 2.12 — Классификация различных видов древесной массы
(цит. Технология ЦБП. В 3 т. Т. 1. Ч. 3. — Производство
полуфабрикатов. — СПб : Политехника, 2004. — С. 8)
Механическая масса подразделяется на два типа (см. рисунок 2.12).
К первому типу относятся различные виды механической массы, получаемой без использования химических реагентов и имеющей выход 93 %...98 % (чисто механическая масса —Pure Mechanical Рulр). К чисто механической массе относятся:
ДДМ — традиционная дефибрерная древесная масса с выходом 93 %...98 %, получаемая истиранием древесины на дефибрерных камнях (SGW-StoneGroundWood) дефибреров различных типов: цепных, прессовых, винтовых и т. д.; ДМД или ДМД/Д — механическая масса, полученная истиранием древесины на дефибрерных камнях под давлением на двухпрессовом дефибрере (PGW — Pressurized Ground Wood) и ее разновидности (ДМД-Супер, ДМД‑70 и т. д.);
ДМД или ДМД/Д — механическая масса, полученная истиранием древесины на дефибрерных камнях под давлением на двухпрессовом дефибрере (РGW — Pressurized Ground Wood) и ее разновидности (ДМД-Супер, ДМД‑70 и т. д.);
РММ или РДМ — рафинерная механическая или рафинерная древесная масса (RМР —RefinerMechanicalPulp), полуфабрикат, получаемый в результате механической обработки щепы в дисковых мельницах при атмосферном давлении;
ТММ — термомеханическая масса (ТМР — Thermomechanical Рulр), получаемая в результате термогидролитической обработки (пропарки) (P = 100..300 кПа; Т = 100 °С...130 °С) и размола щепы в 1–3 ступени на дисковых мельницах; размол осуществляется под давлением.
Ко второму типу механической массы относятся различные виды химико-механической массы (Chemimechianical Рulр), т. е. механической массы, получаемой с применением химических реагентов. Механическая переработка древесного сырья (размол) — основная операция в процессе их производства.
Химико-механическая масса в свою очередь подразделяется на четыре вида.
1. Масса, получаемая путем «легкой обработки щепы химическими реагентами (до 10 %, к массе а. с. древесины).
ХТММ — химико-термомеханическая масса, получаемая путем совместной химической и термогидролитической обработки и размола щепы в две ступени под давлением (СТМР —Chemithermomechanical Рulр).
2. Химически модифицированная масса, (Сhemically Modified Pulps), к которой относятся полуфабрикаты или их отдельные фракции, подвергнутые обработке химическими реагентами:
ТМХМ — термомеханохимическая масса (ТМСР — Thermomechanical Сhemi Рulр), при получении которой химические реагенты добавляются после 1‑й ступени размола под давлением, в процессе размола или после размола;
ХММо — химико-механическая масса из отходов сортирования или для длинноволокнистой фракции всех видов механической массы (LFCMP — Long Fiber Chemimechanical Рulр или CTLF — Chemically Treated Long Fiber).
Технология производства полуфабриката состоит из отделения отходов сортирования (длинноволокнистой фракции) механической массы, обработки их при температуре 80 °С...180 °C сульфитом натрия и размола.
3. Химико-механическая масса высокой степени сульфирования (ХММ), получаемая путем интенсивной обработки щепы химическими реагентами (при расходе 10 %...1 % и выше). Размол осуществляется при атмосферном давлении в две ступени; УРЭ при изготовлении ХММ, как правило, свыше 1000 кВт ч/т;
СХММ — сульфированная химико-механическая масса (SCMP Sulfonated ChemimechanicalPulp); БПОВВ — бисульфитный полуфабрикат очень высокого выхода (VHYBS — VeryHighYieldBisulfite).
БХММ‑бисульфитная химико-механическая масса (ВСМР –BisulfiteChemimechanicalPulp);
СВВ‑сульфитная масса высокого выхода (HYS-High-yieldSulfite), получаемая при интенсивной обработке щепы бисульфитом;
ССВВ‑сульфитная масса сверхвысокого выхода (UHYS- UltraHigh-YieldSulfite);
ОВВСМ‑сульфитная масса очень высокого выхода (VHYSP-VeryHigh-YieldSulfitePulp).
4. Бессернистая химико-механическая масса, получаемая бессернистым способом:
ЩПММ — щелочная пероксидная механическая масса (APMP — Alkaline Peroxide Machanical Pulp); этот полуфабрикат получают путем одно-, двух- или трехступенчатой обработки щепы щелочным раствором пероксида водорода и размола; в качестве древесного сырья может быть использована щепа древесины лиственных и хвойных пород, а также их смесь; М‑процесс отбелки щепы (M-Chip Bleaching process) и БХММ — беленая ХММ (ВСМР — Bleaching CMP) — процессы, весьма близкие по технологии и оборудованию процессу производства ЩПММ; в качестве древесного сырья используется древесина лиственных пород;
ХЩ — холодно-щелочной полуфабрикат (CS — Cold Soda), который в основном применяется при переработке древесины лиственных пород; щепа пропитывается содой при температуре ниже 100 °C и размывается при атмосферном давлении; выход — 85 %...90 %
Основные оборудование, сырье, химикаты, выход продукции и область применения указанных полуфабрикатов приведены в таблице 2.17.
Таблица 2.17 — Основное оборудование, сырье и химикаты при производстве механических масс, их выход и область применения
|
Вид |
Основное |
Сырье и химикаты |
Выход, % |
Область применения |
|
ДДМ и ДДМД |
Дефибреры |
Ель и пихта |
95 % — 97 % |
Печатная и писчая бумага, газетная бумага |
|
ТММ |
Рафинеры (дисковые мельницы), пропиточные камеры |
Ель и пихта |
93 % — 95 % |
Печатная и писчая бумага, газетная бумага, картоны |
|
ХТММ, БХТММ |
Рафинеры (дисковые мельницы), пропиточные камеры |
Преимущественно ель, но также осина и береза; NaOH, SO2 и H2O2 |
90 % — 93 % |
Печатная и писчая бумага, туалетная бумага, высокие марки картонов |
|
ХММ |
Рафинеры (дисковые мельницы), пропиточные камеры |
Ель, пихта, осина, береза |
80 % — 92 % |
Печатная и писчая бумага, высокие марки картонов |
Основные фазы производства механических масс показаны на рисунке 2.13.

Рисунок 2.13 — Основные фазы производства механических масс
Таким образом, существует два основных процесса производства механической древесно-волокнистой массы. В первом из них:
- при производстве дефибрерной древесной массы (ДДМ) или дефибрерной древесной массы под давлением (ДДМД);
- волокнистая масса получается в результате прижима бревен к вращающему цилиндрическому камню при одновременной подаче воды в зону его вращения. Во втором процессе рафинерная древесноволокнистая масса (РДМ) и термомеханическая масса (ТММ) получаются в процессе размола (рафинирования) древесной щепы между дисками рафинеров. Механическое воздействие на древесину в процессе получения массы при дефибрировании оказывает абразивная поверхность камня дефибрера, грани выступающих зубцов которой играют роль ножей на стальном диске рафинера во втором процессе.
На характеристики массы могут повлиять повышение температуры процесса и, в случае применения процесса рафинирования, химическое воздействие на щепу. И то и другое требует повышенного расхода энергии. При этом содержание загрязняющих веществ в сточных водах растет вследствие уменьшения выхода массы. Химико-термомеханический процесс производства массы (ХТММ), в котором древесина перед размолом пластифицируется (особенно лигнин межклетника) с использованием химических реагентов, обычно относится к химико-механическим (или механохимическим) процессам, поскольку лигнин в данном случае не растворяется, как в процессе варки при получении целлюлозы, а лишь пластифицируется с разрывом некоторых связей в его макромолекуле.
Волокнистая масса используется в производстве бумаги и картона. Основная цель замены части целлюлозы на такую массу, например, в композиции печатной бумаги —снижение расхода дорогой целлюлозы, позволяющее существенно снизить себестоимость бумаги, а также увеличение коэффициента непрозрачности и ее печатных свойств.
2.5.1 Процесс получения дефибрерной древесной массы (ДДМ)
Производство ДДМ включает линию производства волокна, сортирование и вспомогательные системы — хранение химических реагентов и производство пара и энергии.
Основные процессы производства ДДМ показаны на рисунок 2.14. Производство дефибрерной древесной массы обычно сочетается с производством бумаги, и поэтому обычно массу не сушат.

Рисунок 2.14 — Процесс производства дефибрерной древесной массы
Благодаря некоторому сходству процессов описаны подробно только некоторые отличительные технологические стадии производства механической массы. Для тех стадий, которые идентичны производству сульфатной целлюлозы, даются ссылки на соответствующие параграфы:
- Подготовка и обработка древесины (см.пункт 2.1.1–2.1.3).
- Сортирование, очистка небеленой массы (см.пункт 2.1.5).
Для этих разделов приводятся только некоторые различия, имеющие место между сульфатным и производствами механической массы.
2.5.1.1 Дефибрирование балансов
Первичное измельчение древесины на волокна происходит в дефибрерах, в которых бревна прижимаются к вращающимся абразивным камням. При этом волокна древесины должны быть параллельны оси вращения камня. Получается масса с концентрацией примерно 2 %. Как правило, используются керамические камни, и они должны периодически «насекаться» специальными аппаратами для восстановления режущей способности истирающей бревна поверхности камня.
Большая часть энергии, используемой в процессе размола, трансформируется в тепло. Древесина разогревается, и за счет присутствия достаточного количества воды лигнин размягчается, и волокна высвобождаются в месте контакта древесины с камнем. Абразивные камни охлаждают и очищают от волокон, застрявших между зернами истирающей поверхности, водой, которую также используют в процессе размола и перекачки массы на следующие стадии обработки. Присутствие воды в процессе является важным, поскольку она способствует отводу тепла из зоны дефибрирования, равномерному его распределению, процессу пластификации древесины в зоне контакта с камнем и снижению трения между волокнами.
Удельный расход энергии (в кВт·ч/т) — УРЭ, в процессе производства древесной массы является важным параметром. Так, например, увеличение УРЭ всегда связано с повышением прочности древесной массы, но при этом и с увеличением степени ее помола.
Необходимость повышения прочности механических масс явилась следствием дальнейшего усовершенствования обычного процесса дефибрирования. Был разработан процесс производства дефибрерной древесной массы под давлением (ДДМД), в котором размол происходит при повышенном давлении (до приблизительно 0,3 МПа). Это позволяет применить процесс, в котором достигается температура оборотной воды 95 °C, а температура в ванне дефибрера — 125 °C. Более интенсивная пластификация лигнина вследствие воздействия высоких температур дает массу с улучшенными свойствами (повышенная прочность), но технические и финансовые проблемы при этом значительно возрастают. При декомпрессии массы получается пар низкого давления, используемый в основном для подогрева воды.
Другим, относительно недорогим способом получения древесной массы с улучшенными свойствами, является процесс термодефибрирования, в котором потери тепла вследствие испарения воды из зоны дефибрирования минимизируются за счет создания дополнительного водного слоя в шахте дефибрера, и применяется автоматизированный контроль процесса.
2.5.1.2 Сортирование и очистка
В массе, полученной механическим способом, содержатся нежелательные компоненты, такие как крупные, недостаточно измельченные фрагменты древесины и пучки волокон. Последние должны быть удалены, так как они снижают прочность и качество печатной бумаги.
Сортирование включает несколько ступеней, чтобы полнее выделить из массы относительно крупные фрагменты и пучки волокон, рафинировать (размолоть) их и после дополнительного сортирования вернуть в основной поток отсортированной массы, сведя количество окончательных отходов к минимуму. Удалить крупные частицы можно легко, но удаление пучков волокон требует более сложного оборудования. Содержание пучков волокон в несортированной древесной массе может достигать 5 %, в зависимости от вида процесса. Схема сортирования и очистки древесной массы, предназначенной для получения наиболее качественной бумажно-картонной продукции, описана ниже. Когда к качеству древесной массы предъявляются менее строгие требования по чистоте, схема сортирования может быть проще.
Крупные включения удаляются из потока древесной массы на плоских вибрационных сортировках, снабженных вибрирующими перфорированными пластинами. Отделенные крупные фрагменты измельчаются в дезинтеграторах и вместе с массой основного потока направляются на первую ступень сортирования, которая осуществляется на центробежных сортировках с цилиндрическими перфорированными ситами. Основной поток массы после сортирования сгущается и аккумулируется в бассейне, откуда подается на бумажное или картонное производство. Отходы первой ступени сортирования подаются на сортировки второй ступени сортирования, из которых хорошая масса смешивается с основным потоком перед первой ступенью сортирования, а отходы от сортировок второй ступени размалываются в дисковой мельнице и подаются на сортировку отходов. Хорошая масса с этой сортировки после очистки в центриклинерах соединяется с основным потоком очищенной массы (перед ее сгущением), а отходы возвращаются для повторного размола (рафинирования) на дисковую мельницу. В результате реализации такой схемы сортирования и очистки массы, от отходов еще до их размола удается отделить все качественное волокно (чтобы избежать его неоправданного повреждения при размоле вместе с отходами и увеличения УРЭ), а всю волокнистую часть пучков волокон и других относительно крупных волокнистых фрагментов превратить в хорошее волокно. Окончательными отходами при такой схеме сортирования и очистки являются только очень небольшое количество отходов со ступени центриклинеров. Эти отходы представляют собой неволокнистые включения, а из компонентов древесины — костру, наличие которой крайне нежелательно в композиции бумажной массы, поскольку она препятствует связеобразованию волокон в бумажном листе, приводит к дефектам на стадии прессования, а мелкая ее часть существенно увеличивает показатель сорности бумаги. В зависимости от вида и качества древесного сырья, техники и технологии дефибрирования, типа используемых сортировок и схемы сортирования, содержание отходов, отделяемых от основного потока для переработки, может составлять от 5 % до 30 %. В процессе производства дефибрерной древесной массы потребляется достаточно большая энергия на процесс сортирования, сгущения и дополнительного сортирования — до 25 % от общего потребления энергии.
Основное оборудование для производства ДДМ (Цепные дефибреры)
На отечественных предприятиях установлены цепные дефибреры фирмы Фойт V величины типа «2В‑Европа» и отечественные дефибреры типа ДЦ: ДЦ‑01, ДЦС‑02, ДЦ‑О3, ДЦ‑04 (см. таблицу 2.18). Производительность этих дефибреров 40–45 т/сут. для одиночных и 80 т/сут — для спаренных.
Таблица 2.18 — Техническая характеристика цепных дефибреров типа ДЦ
|
Показатели |
ДЦ‑01 |
ДЦС‑02 |
ДЦ‑03А |
ДЦ‑04–1 |
ДЦ‑06 |
|
Мощность главного двигателя, кВт |
2500 |
4000 |
2500 |
3200 |
1250 |
|
Длина балансов, мм |
1220 |
1220 |
1220 |
1220 |
1220 |
|
Диаметр керамического камня, мм |
1800 |
1800 |
1800 |
1800 |
1800 |
|
Частота вращения камня, мин−1 |
245 |
250 |
250 |
300 |
300 |
|
Окружная скорость камня, м/с |
23,0 |
23,3 |
23,3 |
28,3 |
23,3 |
|
Производительность по воздушно‑сухой массе, т/с |
40 |
80 |
40 |
55 |
20 |
|
Масса, т |
132,6 |
193,0 |
123,8 |
125,0 |
60,0 |
Головной моделью является дефибрер ДЦ‑04–1, основными отличиями которого от эксплуатируемых на предприятиях других марок являются: повышенная окружная скорость камня, большая мощность главного двигателя, большая скорость рабочих цепей — мощная система спрысков. Это обеспечивает производительность дефибрера ДЦ‑04–1 на 35 % — 40 % большую, чем дефибрера ДЦ‑03 и «2В-Европа» при одинаковой массе и занимаемой производственной площади.
2.5.2 Рафинерные древесные массы (РДМ)
Целью процесса рафинирования (размола) является процесс пластификации лигнина и всего древесного матрикса в зоне размола, ослабления межволоконных связей и разволокнение щепы без чрезмерного повреждения клеточной стенки волокон при требуемой степени их укорочения.
В процессе получения механических масс щепа подвергается размолу между стальными дисками рафинера. В зависимости от необходимого качества массы, размол проводится в одну, две, а иногда даже в три ступени. Ножи дисков, воздействующие на щепу, размельчают ее, и получаются отдельные волокна, пучки волокон, частицы древесины. В процессе обработки также меняется поверхность волокон. Большая часть энергии, расходуемой на размол (преимущественно на трение) переходит в тепло, которое высвобождает часть влаги, содержащейся в щепе. Чтобы избежать возгорания древесины и для разбавления массы, в зону размола подается охлаждающая вода. На выходе из рафинеров обычно получается масса высокой концентрации (25 % — 50 %). Большое количество пара, образующегося в процессе размола, обычно улавливается для дальнейшего использования.
В первоначальном варианте технологии производства РДМ, который редко используется в наши дни, щепа размалывалась при атмосферном давлении. Из-за низкой температуры процесса получалось большое количество поврежденных волокон, но оптические свойства РДМ были относительно неплохими. Для улучшения качества получаемой массы процесс модифицировали с целью повышения в зоне размола пластичности лигнина межклеточного пространства, волокон в целом и т. д., чтобы процесс разделения щепы на волокна мог идти с минимальным их повреждением. Для этого стали применять предварительный нагрев щепы или повышение давления в рафинере. Эти технологии позволили производить рафинерную массу большей прочности и с пониженным содержанием пучков, но почти с теми же оптическими свойствами.
Термомеханический процесс производства массы позволяет получать массу с еще большей прочностью и меньшим содержанием пучков. В нем используется как нагрев щепы перед размолом (пропарка), так и давление в рафинере.
Незначительная предварительная химическая обработка щепы способствует еще большей пластификации древесины и улучшению качества массы, получаемой в процессе рафинирования при атмосферном давлении (ХМРМ — химико-механическая рафинерная масса) или под давлением (ХТММ).
В процессе более глубокой химической обработки и размола при атмосферном давлении получается масса с еще большей прочностью, как из хвойных, так и лиственных пород древесины. Такая масса — химико-механическая масса (ХММ) — сравнима по свойствам с целлюлозой. Характеристика различных видов механической массы приведена в таблице 2.19.
Таблица 2.19 — Сравнение свойств различных видов механической массы и сульфатной целлюлозы
|
Порода |
Ель |
Осина |
|||||||
|
Вид |
ДДМ |
ДДМ/Д |
РДМ |
ТММ |
ХТММ |
Беленая |
Беленая СФА целлюлоза |
Беленая |
Беленая СФА целлюлоза |
|
Свойства полуфабрикатов |
|||||||||
|
Выход, % |
96 |
95 |
94 |
94 |
92 |
90 |
46 |
85 |
57 |
|
Садкость, мл кан. ст. |
100 |
100 |
100 |
100 |
100 |
400 |
400 |
40 |
400 |
|
(степень помола, ШР) |
(68) |
(68) |
(68) |
(68) |
(68) |
(32) |
(32) |
(32) |
(32) |
|
Пухлость, см3/г |
2,5 |
2,6 |
2,6 |
2,7 |
2,5 |
2,7 |
1,3 |
2,0 |
1,4 |
|
Разрывная длина, км |
2,8 |
3,6 |
4,0 |
4,4 |
4,8 |
4,4 |
10,5 |
5,0 |
8,0 |
|
Сопротивление раздиранию мН·м2/г |
4,4 |
5,1 |
7,4 |
8,0 |
8,8 |
1,3 |
10,0 |
6,2 |
9,1 |
|
Белизна, % |
59 |
57 |
57 |
55 |
60 |
78 |
88 |
80 |
90 |
|
Непрозрачность, % |
97 |
96 |
95 |
95 |
94 |
82 |
68 |
86 |
72 |
2.5.2.1 Термомеханическая масса (ТММ)
Термомеханический процесс производства волокнистой массы включает линию получения волокна и вспомогательные системы. Последние включают, например, хранение некоторых химических реагентов и выработку энергии. Основные производственные процессы термомеханической технологии представлены на рисунке 2.24.
Ниже подробно описываются, главным образом, особенности процесса производства ТММ, отличающие его от производства дефибрерной древесной массы. Сортирование, промывка, переработка отходов, сгущение механических масс аналогично целлюлозным процессам. Отбелка механических масс рассматривается в 2.5.3.
В термомеханическом процессе (ТММ) промытая и отсортированная древесная щепа подвергается термической обработке, а затем процессу размола с применением дисковых мельниц, работающих при повышенном давлении.
Определенное количество древесины может поступать также в виде щепы, являющейся отходом лесопильных и лесоперерабатывающих производств. Эта поступающая извне щепа сортируется и затем поступает на хранение. Если используется баланс в коре, то он подвергается окорке, а затем превращению в щепу в рубительной машине. Древесина для ТММ не должна содержать камни, песок, металлические включения или другие твердые включения, которые могут привести к повышенному износу или повреждению дисков рафинера. Поэтому в большинстве процессов получения ТММ посторонние включения предварительно удаляются, а щепа промывается в специальном аппарате, в результате чего получается загрязненная вода.
Затем щепа пропаривается, после чего размалывается в одну или две ступени при повышенной температуре и давлении. Размол отходов обычно происходит на отдельном рафинере. Часть органических веществ, содержащихся в древесине, растворяется в воде и направляется на очистные сооружения комбината от производства ТММ, или из технологического потока бумагоделательной машины.

Рисунок 2.15 — Принципиальная схема производства ТММ и выбросы
Большая часть высокого расхода электроэнергии, требуемой на размол, трансформируется в тепловую энергию в виде пара, который получается из влаги, содержащейся в древесине, и воды, подаваемой для разбавления массы в рафинер. Поскольку процесс проходит при давлении до 0,5 МПа, на многих предприятиях значительное количество пара может быть регенерировано и использовано после его очистки в теплообменниках с получением чистого технологического пара для использования, например, при сушке бумаги. Часть энергии пара может использоваться для нагрева воды. После размола выбрасываемая из рафинера масса разгружается через циклон, разбавляется, проходит через сортирование, сгущается и хранится в массном бассейне высокой концентрации.
Поскольку в механическом процессе производства ТММ, вода имеет существенное значение, свежесрубленная древесина является предпочтительным сырьем. Если древесина для ТММ хранится на складе, то необходимо избегать ее подсушивания, для чего древесину следует хранить либо в воде, либо орошать водой балансы. Для этого на бирже может потребоваться система сбора воды, которая позволит избежать попадания органических веществ, содержащихся в этой воде, в окружающую среду.
Поскольку потери древесины в термомеханическом процессе очень малы и большая часть древесного сырья превращается в волокнистую массу, теплосодержание сточных вод от установки по производству ТММ слишком мало, чтобы их можно было использовать так же, как черный щелок при получении целлюлозы. Это означает, что в системе завода по производству ТММ необходимо предусматривать очистку сточных вод.
Производство ТММ почти всегда сочетается с производством бумаги или картона. В этих случаях избыточное тепло, образуемое при размоле, можно продуктивно использовать на бумажно-картонном производстве, обеспечивая тем самым высокую степень утилизации вторичного тепла. Производство же товарной ТММ, когда необходимо иметь процесс сушки волокна, встречается не очень часто.
2.5.2.2 Химико-термомеханический процесс
Добавление химикатов в процессе рафинирования стало важным фактором улучшения процесса, так как древесина может быть легко ими пропитана. Легкая предварительная обработка сырья химикатами способствует процессу пластификации древесины и улучшает свойства массы, получаемой в процессе ее размола при атмосферном давлении (ХММ) или повышенном давлении (ХТММ). В большинстве случаев предварительная обработка древесины (щепы) химикатами приводит к дополнительному сбросу со сточными водами загрязняющих веществ. Это является следствием снижения выхода массы в результате химической обработки, а также следствием использования химикатов. Для различных пород древесины используется разная обработка, и свойства ХТММ могут значительно варьироваться, если дозировка и вид используемых химикатов будут различными. В химико-термомеханическом процессе получается полуфабрикат достаточной прочности и приемлемых оптических свойств. Его можно использовать в качестве основного волокнистого компонента для производства печатной бумаги, упаковочного картона и туалетной бумаги.
Производство ХТММ включает линию получения волокнистого материала и вспомогательные системы. К последним относятся, например, хранение химикатов и системы выработки энергии. Стадии производства ХТММ приведены на рисунке 2.16.
Процесс производства ХТММ включает производство термомеханической массы и использование химикатов для предварительной пропитки щепы или массы между ступенями размола. Ниже описаны только основные процессы, которые отличают получение ХТММ от процессов производства термомеханической массы. Процессы сортирования и промывки, переработки отходов, сгущения и отбелки волокнистой массы рассматриваются в соответствующих разделах.
После окорки балансов, их рубки в щепу, ее промывки и сортирования, щепа пропитывается в башне путем погружения в щелочной раствор. Сульфит натрия (Na2SO3) в основном используется для хвойных пород древесины. В последнее время для лиственных пород древесины используются в основном щелочные растворы пероксида водорода. После пропитки щепу пропаривают, и затем ее температура еще повышается при размоле на рафинерах в 1–2 ступени. Это приводит к размягчению лигнина и ослаблению межволоконных связей. Полученная масса разбавляется оборотной водой, которую также используют при размоле и транспортировке древесной массы на следующие стадии производства.
Получение химико-механической массы (ХММ) является дальнейшим развитием процесса производства ХТММ. В процессе более глубокой обработки химикатами и размола при атмосферном давлении щепы как из хвойных, так и из лиственных пород получается масса с улучшенными прочностными свойствами. После пропитки химикатами древесная масса варится при температуре 70 °C — 170 °C от 15 мин до 2 час. Для различных пород древесины используют разные варианты технологии. Оптические свойства ХММ значительно ниже, чем у других механических масс. Поэтому этот полуфабрикат без отбелки может быть лишь ограниченно использован для производства печатной бумаги.
Выход ХММ может составлять даже ниже 90 %, следствием чего является повышенное содержание в сточных водах как органики, так и химикатов, используемых для более глубокой, чем при получении ХТММ, химической обработки древесины.
Иногда ХММ производят в виде товарного продукта. В этих случаях ее сушат в специальной сушилке до сухости 90 %.
Характеристика основного размалывающего оборудования для процессов ТММ/ХТММ приведена в таблице 2.20.
Таблица 2.20 — Характеристика основного размалывающего оборудования для процессов ТММ/ХТММ
|
Параметр |
Тип мельницы |
||||||
|
RGP 60 |
RGP 65 |
RGP 68 |
RGP 70 CD |
RGP 76 CD |
RGP 82 CD |
RGP 86 CD |
|
|
Диаметр диска, мм (дюйм) |
1500 |
1650 |
1730 |
1870 |
1930 |
2082 |
2135 |
|
Производительность, т/сут: |
|||||||
|
- в линии ТММ при размоле в одну ступень при УРЭ = 1800кВт·ч/т и 2000 кВт·ч/т при размоле отходов; |
130 |
130 |
150 |
210 |
280 |
315 |
530 |
|
- в линии ХТММ при размоле в одну ступень при УРЭ = 1400 кВт·ч/т. |
140… |
140… |
170… |
240… |
290… |
340… |
– |
|
Давление (расчетное), кПа |
700 |
700 |
900 |
900 |
700 |
900 |
800 |
|
Температура (расчетная), °C |
180 |
180 |
180 |
180 |
180 |
180 |
180 |
|
Электродвигатель: - мощность, МВт; |
8…10 |
10…12 |
12…16 |
15…17 |
19…23 |
22…26 |
25…32 |
|
- частота вращения вала, мин−1 |
1500–1800 |
1500–1800 |
1500–1800 |
1500–1800 |
1500–1800 |
1500–1800 |
1500–1800 |
|
Масса, т |
18 |
22 |
22 |
32 |
25 |
27 |
27 |

Рисунок 2.16 — Схема процесса производства ХТММ
2.5.3 Отбелка механических масс
Поскольку спрос на бумагу и картон с повышенной белизной растет, все чаще используется процесс отбелки механических и химико-механических масс. Их отбелка в принципе отличается от процесса отбелки химической целлюлозы, так как в его основе лежит принцип сохранения лигнина, а не его удаление, как при варке или отбелке целлюлозы. Отбелка древесной массы реализуется путем перевода хромофорных групп лигнина в бесцветную форму. Таким образом, при повышении белизны снижение выхода волокна минимально. Эффект от такой отбелки не является постоянным, и бумага со временем желтеет (происходит реверсия белизны). Поскольку стабильной белизны при отбелке таких полуфабрикатов достичь невозможно, их лучше использовать для производства газетной и журнальной бумаги, а не для производства книг или архивных документов. Процесс отбелки с сохранением лигнина происходит в 1–2 этапа, в зависимости от того, какой белизны нужна масса. Процессы отбелки отличаются друг от друга в зависимости от того, какой используется реагент.
2.5.3.1 Восстановительная отбелка с использованием дитионита натрия (Na2S2O4)
При отбелке дитионитом (гидросульфитом: условное обозначение — S) органическая часть древесины фактически не растворяется. Обычно используется от 8 до 12 кг дитионита/т в. с. массы. Это позволяет добиться минимальных потерь выхода продукции, а белизна может быть повышена на 12 единиц от начального ее уровня — от 58 % — 70 % ISO до 70 % — 76 % ISO. При этой отбелке pH процесса составляет от 5,6 до 6,5, а температура до — 70 °С. Разложение остаточного дитионита в массе может привести к коррозии металлических деталей оборудования, используемого на последующих стадиях производства. Во избежание этого на большинстве предприятий используются хелаты (например, натриевые соли этилендиаминтетра или пентауксусной кислоты, ЭДТК или ДТПК), предотвращающие разложение дитионита. Концентрация массы при обычной гидросульфитной отбелке — 3 % — 5 %. Однако появление насосов средней концентрации (MC), способных перекачивать массу при концентрации 10 % — 12 %, позволило при этой же концентрации проводить и гидросульфитную отбелку, что привело к повышению ее эффективности.
2.5.3.2 Окислительная отбелка с использованием пероксида водорода (H2O2)
Снижение выхода продукции при отбелке пероксидом (условное обозначение — P) составляет приблизительно 2 %. Это происходит в основном из-за щелочной среды, сохраняемой в процессе отбелки и приводящей к возрастанию количества растворимого органического вещества древесины, что приводит к увеличению нагрузки на очистные сооружения.
Отбелка пероксидом влияет на свойства массы — кроме большей белизны, повышается ее прочность, содержание экстрагируемых веществ снижается и водный баланс улучшается. Если использовать максимально допустимое с экономической точки зрения количество пероксида, то можно повысить белизну на 20 единиц — до 78 % — 84 % ISO. При наличии в системе ионов тяжелых металлов процесс отбелки заканчивается с меньшей белизной и требует более высокого расхода пероксида в результате его частичного разложения. Поэтому до отбелки добавляют хелаты (например, ЭДТК, ДТПК), чтобы образовать стабильные комплексы с тяжелыми металлами (Fe, Mn, Cu, Cr). Это позволяет избежать снижения белизны массы и деструкции пероксида. ЭДТК и ДТПК содержат азот, который в их составе появляется в сточной воде. Использование ступени промывки небеленой массы перед ее отбелкой является эффективным методом снижения в ней содержания упомянутых металлов и, таким образом, позволяет снизить расход дорогостоящих хелатов. Отбеленная масса затем подкисляется серной кислотой или двуокисью серы до pH = 5–6. Современный процесс отбелки пероксидом проходит при концентрации массы 25 % — 35 %.
Два процесса отбелки могут комбинироваться. Более высокая конечная белизна получается при отбелке пероксидом, чем при использовании дитионита, но непрозрачность массы в последнем случае меньше. Окончательная белизна полуфабриката зависит от белизны небеленой массы, которая, в свою очередь, зависит от сырья и вида отбелки. На белизну конечного продукта влияет также порода древесины и степень помола массы.
2.6 Процесс производства бумаги и картона
На целлюлозно-бумажных предприятиях России вырабатывается большое многообразие видов бумаги и картона [4, 5].
Основным сырьем для производства различных видов бумаги и картона являются первичные волокнистые полуфабрикаты, получаемые из растительного сырья (целлюлоза, полуцеллюлоза, различные виды механической массы) и вторичные, регенерируемые из макулатуры. В настоящее время композиция бумаги и картона определяется больше, чем когда-либо, стоимостью отдельных составляющих. Состав сырья, используемого для производства бумаги, существенно влияет на общие производственные расходы, качество продукции и окружающую среду.
Несмотря на большое разнообразие выпускаемых видов бумаги и картона, а также различные технологические схемы производства, все они включают следующие основные подпроцессы:
- Массоподготовка;
- Система короткой циркуляции;
- БДМ/КДМ в составе:
- напорный ящик — обеспечивает равномерность напуска массы на сетку, однородность ее концентрации по профилю полотна и постоянство расхода по ширине машины;
- сеточная часть — на ней происходит формование бумажного полотна и его обезвоживание до 20 % сухости;
- прессовая часть — удаляется вода из полотна за счет уплотнения под действием нагрузки до сухости порядка 50 %;
- сушильная часть — обезвоживание бумажного полотна происходит за счет его нагрева. Сухость полотна после сушильной части — 93 % — 96 %;
- накат — осуществляется наматывание бумаги в рулон.
В зависимости от видов бумаги/картона используется дополнительное технологическое оборудование, такое как: крепирующее и микрокрепирующее устройства, клеильный пресс, меловальная установка, лощильный цилиндр, каландры.

Рисунок 2.17 — Блок-схема процесса производства бумаги и картона
Таблица 2.21 — Описание процесса получения бумаги/картона
|
Входной поток |
Этап |
Выходной поток |
Основное |
Эмиссии |
|
1 |
2 |
3 |
4 |
5 |
|
Волокнистые полуфабрикаты жидким потоком: - целлюлоза беленая; - целлюлоза небеленая; - ХТММ; - БХТММ; - ТММ; - ДДМ; - ДДМД; - макулатурная масса; - оборотная вода; - электроэнергия |
Прием, хранение, сгущение |
- сгущенный волокнистый полуфабрикат; - оборотная вода |
- бассейн-аккумулятор; - сгуститель |
|
|
- целлюлоза беленая привозная (кипы); - целлюлоза небеленая привозная (кипы); - ХТММ (кипы); - оборотная вода; - электроэнергия |
Роспуск и хранение |
- волокнистый полуфабрикат |
Бассейн-аккумулятор; Гидроразбиватель |
сбросы в производственную канализацию (взвешенные вещества, ХПК) |
|
- волокнистый полуфабрикат - электроэнергия |
Размол |
- волокнистый полуфабрикат |
- мельницы дисковые / |
|
|
- бумажная масса: волокнистые полуфабрикаты; оборотный брак; наполнитель; проклеивающие, удерживающие, пластифицирующие вещества; оптический отбеливатель; краситель. - оборотная вода; - электроэнергия |
Очистка и сортирование |
- бумажная масса; - отходы очистки и сортирования; - оборотная вода |
- очистители; - сортировки; - деаэратор |
- сбросы в производственную канализацию: (взвешенные вещества, ХПК) |
|
- бумажная масса; - клей для поверхностной проклейки; - меловальная паста; - оборотная вода; - пар; - газ; - электроэнергия; - свежая вода |
Формование. Прессование. Сушка |
- бумага/картон; - брак (кромка, обрывы); - оборотная вода; - конденсат; - вода (от уплотнения и охлаждения) |
- бумаго/ - напорный ящик; - формующее устройство; - прессовая часть; - сушильная часть; - клеильный пресс /меловальная установка - микрокрепирующее устройство; - каландр; - накат; - вакуумные насосы; - теплорекуперационное оборудование |
сбросы в производственную канализацию: (взвешенные вещества, ХПК); - выбросы в атмосферу: (паровоздушная смесь, бумажная пыль) |
|
- бумага/картон; - электроэнергия |
Отделка и упаковка |
товарная продукция: - рулоны/листы бумаги/картона; - бумажный брак |
- продольно-резательный станок; - рулонно-упаковочный станок; - листорезка; - киповальный пресс для брака; - фильтр для очистки воздуха |
выбросы в атмосферу (бумажная пыль) |
|
- оборотная вода; - электроэнергия |
Очистка избыточной оборотной воды |
- оборотная вода (мутный/светлый фильтрат); - уловленное волокно |
- дисковый фильтр; - флотационная ловушка |
- сбросы в производственную канализацию (взвешенные вещества, ХПК) |
|
- мокрый брак; - сухой брак; - оборотная вода; - электроэнергия |
Переработка брака |
- волокнистый полуфабрикат |
- гидроразбиватели брака; - дефлокулятор брака; - сгуститель брака; - сортировки и очистители брака- |
|
2.6.1 Прием, хранение и сгущение
На интегрированных предприятиях волокнистый полуфабрикат на бумаго/картоноделательную машину поступает жидким потоком с целлюлозного завода.
Волокнистый полуфабрикат подается на сгуститель, где отделяется избыточное количество воды, а сгущенный волокнистый полуфабрикат поступает на стадию размола.
При использовании привозных полуфабрикатов, поступающих на предприятие в кипах, начальной стадией подготовки бумажной массы является роспуск в гидроразбивателях различной конструкции.
Назначение процесса размола — придать волокну определенные структуру и размеры по длине и толщине, сделать волокна гибкими и пластичными, за счет внешней и внутренней фибрилляции волокна. В зависимости от вида выпускаемой продукции и вида исходного сырья используется различное оборудование и различные режимы размола.
Наибольшее применение в настоящее время имеют дисковые мельницы — однодисковые, сдвоенные. Однако на ряде предприятий используются также модифицированные конические мельницы.
При использовании различных видов полуфабрикатов, как правило, осуществляется раздельный роспуск и размол. При составлении композиции бумажной массы добавляются оборотный брак и при необходимости наполнители, красители, проклеивающие вещества, вспомогательные химические вещества.
Процесс размола является очень энергоемким, расход энергии составляет от 100 до 500 кВт·ч/т для большинства видов бумаг и картона.
Готовую бумажную массу далее разбавляют водой до требуемой концентрации и очищают от нежелательных включений, которые удаляют из массы при очистке и сортировании.
В центробежных очистителях удаление волокнистых включений из массы осуществляется под действием центробежных сил. Различают очистители для тяжелых и легких частиц. Центробежные очистители обычно устанавливают в несколько ступеней (до 6 ступеней).
Масса от установки вихревых очистителей поступает в деаэратор, где происходит удаление воздуха из массы. Далее деаэрированная масса поступает на сортировки со щелевыми или круглыми отверстиями.
От степени очистки бумажной массы зависят качество вырабатываемой бумаги и работа бумаго/картоноделательных машин: загрязнения являются одной из причин обрывов бумажного полотна.
2.6.4 Бумаго/картоноделательная машина. Формование, прессование, сушка
На бумаго/картоноделательной машине производится отлив, формование полотна и формирование большинства свойств бумаги и картона.
В напорном ящике масса принимает форму плоской струи, являющейся основой для отлива полотна. Из напорного ящика масса попадает на сетку, где из разбавленной массы осаждаются волокна и образуются бумажное/картонное полотно. В последнее время для формования полотна используется машины со сдвоенной сеткой, которые представляют современный технический уровень бумагоделательного оборудования. В формерах со сдвоенной сеткой волокнистая суспензия проходит между двумя сетками, и вода удаляется с обеих сторон. Существуют комбинации длинносеточных машин и машин со сдвоенной сеткой (гибридные формующие устройства).
Далее полотно подвергается прессованию. В процессе прессования вода удаляется из полотна в результате его уплотнения под действием внешней нагрузки. Прессовая часть машины состоит обычно из нескольких различных прессов, через которые последовательно проходит бумажное полотно. После прессовой части сухость бумаги обычно составляет 28 % — 40 %.
Дальнейшее обезвоживание до конечной сухости (92 % — 95 %) происходит на сушильной части бумаго/картоноделательной машины за счет испарения влаги из полотна.
Основными методами сушки являются контактная (применяется для сушки бумаги и картона) и воздушная (применяется для сушки картона).
Сушильная часть машины является, как правило, самой затратной частью машины, на которую приходится около 65 % стоимости энергии, потребляемой бумажным производством.
Сушильная часть закрыта колпаком для снижения потерь тепла и повышения эффективности процесса, а также имеет установки для регенерации тепла, в которые поступает горячий влажный воздух из-под колпака. Температура воздуха составляет обычно 80 °C — 85 °C, влажность — 140–160г H2O/кг сухого воздуха. Часть влаги (около 1–1,5 м3/т бумаги) выбрасывается в атмосферу. По экономическим соображениям все бумажные предприятия устанавливают системы регенерации тепла.

Рисунок 2.18 — Схема регенерации тепла
Для повышения лоска, гладкости бумаги, а также придания бумаге равномерной толщины по ширине полотна после сушильной части устанавливается каландр.
Наматывание бумаги в рулоны производится на накате.
Для получения товарной продукции готовую бумагу/картон на продольно-резательном станке разрезают на рулоны. Ролевую бумагу/картон упаковывают и в виде рулонов отправляют на склад. Для выработки листовой продукции рулоны бумаги/картона направляют в листорезательный цех, где происходит резка бумаги/картона на требуемые форматы, сортирование, укладка в стопы/кипы, упаковка. Готовая листовая продукция отправляется на склад.
2.6.5 Очистка избыточной оборотной воды
В процессе производства бумаги/картона на машине происходит непрерывное удаление воды.
С целью экономии волокна и сокращения расхода свежей воды воду, удаляемую в процессе формования полотна на машине, используют как оборотную в технологическом процессе.
В зависимости от места образования и содержания взвешенных и растворенных веществ оборотную воду разделяют на три потока (цикла).
Первый поток образует регистровая вода из зоны формования бумажного полотна сеточной части, обогащенная волокном, наполнителями. Эта вода без осветления направляется на разбавление в массоподготовительный отдел и в поток бумаго/картоноделательной машины.
Вода второго потока (из отсасывающих ящиков, гауч-вала, прессовой части, промывки сеток) содержит в два-три раза меньше взвешенных частиц, чем регистровая вода. Эта вода отправляется на локальную внутрицеховую очистку, после чего осветленную воду используют в технологическом процессе вместо свежей воды.
Уловленное волокно от локальной очистки возвращается в поток.
Вода третьего потока содержит избыточную оборотную воду из вторичного цикла (от очистителей, сортировок и др.). Из-за высокой степени загрязненности ее, как сточную воду, направляют на химико-механическую и (или) биологическую очистку на очистные сооружения предприятия.

Рисунок 2.19 — Упрощенная схема водного
и массного потоков бумажной фабрики
В технологии производства массово выпускаемых видов бумаги (писче-печатных, в том числе для офисной оргтехники) и картона важную роль играет процесс проклейки. Основное назначение проклейки — обеспечение получения прочной и сомкнутой поверхности листа, что обеспечивает пригодность бумаги для письма и нанесения печати.
Различают два способа проклейки бумаги и картона — проклейка в массе и поверхностная проклейка.
При проклейке в массе проклеивающие вещества добавляются непосредственно в бумажную массу. В настоящее время для проклейки бумаги применяют различные проклеивающие вещества и способы проклейки — кислый, нейтральный и псевдонейтральный. В России реализуются все три варианта проклейки в массе.
При кислом способе проклейки в качестве гидрофобизирующего вещества (клея) используют продукты различной степени омыления живичной, талловой канифоли или их модификаций, в качестве осадителя клея на волокно применяют сернокислый алюминий. Проклейку ведут в кислой среде при pH 4,3–5,5. Для повышения pH проклейки в качестве осадителя используют алюминат натрия, pH проклейки, при этом, составляет 5,5–6,0.
При применении высокосмоляных, дисперсионных канифольных клеев (например, торговой марки «Сакоцел») проклейку осуществляют при pH, близких к нейтральным (6,0–6,5). Такую проклейку называют псевдонейтральной проклейкой. Осадителем клея в этом случае также является сернокислый алюминий или полиоксихлорид алюминия. Псевдонейтральная проклейка позволяет минимизировать расходы сульфата алюминия — с 25–40 кг/т до 7–21 кг/т и канифольного клея — с 9–25 кг/т до 6–16 кг/т.
В последние десятилетия наибольшее распространение получила проклейка в среде, близкой к нейтральной (pH 6,5–8,5), — нейтральная проклейка. В качестве клея применяют водные дисперсии реакционноспособных синтетических веществ на основе димеров алкилкетенов жирных кислот, ангидрида алкилянтарной кислоты или их модификаций. Активные группы этих веществ взаимодействуют с гидроксильными группами волокон целлюлозы, а их гидрофобные радикалы блокируют поверхность волокон, придавая бумаге гидрофобность. Для закрепления клея на волокне и ускорения реакции взаимодействия используют катионные добавки (крахмалы, полиамидэпихлоргидринные смолы, полиакриламид (ПАА), полиэтиленимин (ПЭИ), полиэлектролиты и др.).
Применение проклейки в нейтральной среде дает ряд преимуществ. Процесс производства становится экологически более чистым, отсутствуют сточные воды с кислой средой. Повышается качество бумаги, и снижаются затраты на ее производство. Улучшаются показатели механической прочности бумаги, ее белизна, сохранность при долговременном хранении, устойчивость к термическим воздействиям. При нейтральной проклейке достигается высокий эффект проклейки при малых расходах проклеивающего вещества (от 0,8 до 1,5 кг/т по сухому веществу), устойчивость к воздействию как кислых, так и щелочных сред.
В производстве печатных видов бумаги важную роль играет поверхностная проклейка, которая обеспечивает бумаге требуемую степень впитываемости печатных красок, снижает пылимость и выщипывание при нанесении печати, улучшает структурно-механические свойства бумаги, повышает устойчивость бумаги к деформации во влажном состоянии. Для поверхностной проклейки печатных видов бумаги наиболее часто применяют крахмал, модифицированный химическим или физико-химическим способами. Порядка 60 % от всего объема потребляемых модифицированных видов крахмалов приходится на долю окисленного. Существуют различные схемы процесса получения окисленного крахмала. При окислении крахмала получают высокодисперсные коллоидные растворы с пониженной вязкостью, обладающие высокой адгезией, которые глубже проникают в поры бумаги, лучше склеивают волокна, дают более прочную пленку. Поэтому окисленный крахмал часто применяют в качестве основного связующего при поверхностной проклейке бумаги.
При поверхностной проклейке бумажное полотно пропускается между валами клеильного пресса, установленного перед последней группой сушильных цилиндров сушильной части БДМ. Проклеивающий раствор в жале валов клеильного пресса подается на бумагу с одной или двух сторон. Количество наносимого проклеивающего вещества зависит от концентрации проклеивающего раствора и линейного давления в жале валов клеильного пресса. Как правило, количество нанесенного проклеивающего вещества составляет 0,3–0,5 г/м2.
Использование для поверхностной проклейки бумаги клеильного пресса усовершенствованной конструкции — пленочного клеильного пресса — обеспечивает существенные преимущества по сравнению с традиционной конструкцией пресса, где полотно обильно увлажнялось между двумя валами, что создавало определенные проблемы с равномерностью нанесения проклеивающего вещества по ширине полотна бумаги. Конструкция клеильного пресса пленочного типа позволяет наносить регулируемое количество проклеивающих веществ и обеспечивает равномерное распределение его по ширине полотна бумаги. Технология нанесения проклеивающего состава на бумагу при использовании пленочного пресса принципиально отличается от традиционной, так как при этом проклеивающий состав наносится первоначально на наносящий вал, образуя ровный по толщине пленочный слой, который затем переносится на бумажное полотно. Вода, содержащаяся в проклеивающем составе, удаляется при прохождении влажного бумажного полотна по последней группе сушильных цилиндров БДМ.
При использовании в технологии производства писчих, печатных видов бумаги только поверхностной проклейки бумажного полотна значительно снижаются затраты на очистку сточных вод предприятия.
Технология производства высококачественных видов бумаги книжно-журнальной и картона мелованного для изготовления складных коробок с многокрасочной печатью включает специальную обработку поверхности бумаги или картона, так называемый процесс мелования (нанесение на поверхность бумаги или картона меловальной пасты), который можно отнести к одному из видов поверхностной проклейки, обеспечивающей улучшение печатных свойств поверхности бумаги и картона.
Меловальная паста — водная суспензия, содержащая белые пигменты, связующие и различные вспомогательные вещества. В качестве пигментов применяют каолин, тальк или карбонат кальция. Состав меловальной пасты зависит от требований к качеству поверхности бумаги, определяемых используемым методом печати. Подготовка меловальной пасты производится на так называемой кухне — отделе подготовки пасты, где осуществляется подготовка и смешение в определенном соотношении компонентов пасты. Перед подачей на меловальную установку меловальную пасту фильтруют.
Производят одно- или многократное покрытие бумаги меловальной пастой. Двукратное покрытие, как правило, происходит в два этапа: сначала один слой меловальной пасты наносится на бумагу на встроенной в БДМ меловальной установке, а затем — на отдельно стоящей меловальной установке. Масса первого слоя, наносимого в режиме онлайн непосредственно на БДМ, — 4−6 г/м2. Масса второго слоя, который наносится на отдельно стоящей меловальной установке, — 20−25 г/м2 (иногда до 40 г/м2).
Включение установок для мелования в состав БДМ стало возможным после разработки валкового устройства пленочного типа, с помощью которого покровную пасту наносят одновременно на обе стороны бумажного полотна при сохранении контурного профиля бумаги. Новые конструкции меловального устройства имеют два вала, к каждому из которых примыкает дозирующий вал, вращающийся со скоростью, отличающейся от скорости наносящего вала, благодаря чему в пленке наносимого покровного состава возникают усилия сдвига, обеспечивающие стабильность пленки при высокой скорости.
Существуют конструкции БДМ, которые позволяют выполнять двойное покрытие бумаги меловальной пастой в едином технологическом процессе. При этом второе покрытие может наноситься на высушенное первое (метод «влажным по сухому») или прямо на влажное (метод «влажным по влажному»). Бумага после мелования имеет матовую поверхность, которая после каландрирования приобретает лоск.
Мелование подразделяется на легкое, полное и литое. При различных видах обработки не только варьируется количество наносимой меловальной пасты, но и изменяется характер ее проникновения в структуру бумажного полотна. Глубина проникновения может быть, как значительной, так и небольшой. Среди методов (способов) мелования бумаги наиболее перспективным является метод шторного мелования. В устройстве для его осуществления отсутствуют механические элементы для разравнивания пасты по поверхности полотна. Паста вытесняется через узкую щель напускной камеры и под действием силы тяжести падает на полотно в виде шторы. В точке соприкосновения с полотном штора изменяет направление движения и растягивается, образуя на поверхности бумажного полотна тонкую пленку, которая высушивается воздухом. Недостатком метода шторного мелования является то, что покрытие наносится только на одну сторону полотна.
Отдельно стоящие меловальные установки включают оборудование для размотки рулона бумаги (раскат), узел или узлы мелования, сушильную часть (инфракрасную сушку, сушку теплым воздухом и нагреваемые цилиндры) и накат. Для управления работой установки используются различные системы управления и контроля.
В системе узла мелования в процессе работы осуществляется циркуляция меловального состава и его фильтрация для удаления волокон и других включений, что обеспечивает стабильность свойств меловальной пасты. Фильтры периодически очищают, при этом образуется поток концентрированных отходов.
Крашение бумаги проводят с целью придания ей определенного цвета разной интенсивности. Различают густоокрашенные бумаги и бумаги с подцветкой. Бумага может быть окрашена в массе и с поверхности. Наиболее распространен способ крашения непосредственно бумажной массы. Для этого раствор красителя вводят в бумажную массу в процессе ее подготовки, при этом краситель адсорбируется на целлюлозном волокне. Бумага, окрашенная таким способом, является прокрашенной по всей толщине. Для повышения удержания красителей в бумажную массу вводят специальные добавки. Эффективность крашения бумажной массы зависит от многих факторов, в числе которых: степень помола и вид используемого волокна, содержание проклеивающих веществ, минеральных наполнителей и сернокислого глинозема, pH среды и температура процесса крашения, температура сушки бумаги, каландрирование и др.
Крашение бумаги с поверхности осуществляют на клеильном прессе БДМ, на суперкаландре или на других специальных устройствах, где красители смешиваются с проклеивающим составом. При такой технологии внутренние слои бумаги остаются непрокрашенными. Преимуществами такого способа крашения являются значительно меньший расход красителя (до 30 %), значительно меньшее количество окрашенных сточных вод, возможность окрашивать бумагу малыми партиями. Поверхность бумаги может быть окрашена в процессе мелования, если в состав меловальной пасты введена добавка органического или неорганического пигмента.
Для крашения бумаги наибольшее применение находят органические синтетические красители, разделяющиеся на водорастворимые красители и нерастворимые пигменты. Водорастворимые красители используют при крашении бумаги в массе, нерастворимые пигменты — при крашении бумаги с поверхности.
Водорастворимые органические красители делятся на основные, кислотные и прямые. Наиболее широко для крашения бумаги используют прямые красители, имеющие непосредственное сродство к целлюлозе, что дает возможность хорошо удерживать краситель на волокне без введения специальных химических вспомогательных веществ (ХВВ). Прямые красители применяют главным образом для крашения очищенной делигнифицированной целлюлозы, неклееной бумажной массы, не содержащей древесной массы. Разработаны и используются технологии совместного крашения бумажной массы, например, прямыми и основными красителями, основными и кислотными.
Из пигментных красителей наибольшее применение при крашении бумаги и картона нашли кубовые (антрахиноновые), фталоцианиновые и азокрасители, а также технический углерод.
2.6.9 Технологии применения ХВВ в производстве бумаги и картона
Эффективное применение ХВВ в производстве бумаги и картона позволяет при малых капитальных вложениях и минимальных затратах значительно снизить издержки производства и повысить экологическую безопасность данной подотрасли ЦБП. Как указывалось ранее, ХВВ используют на разных этапах технологических процессов производства бумаги и картона. Остановимся на наиболее значимых процессах производства массовых видов бумаги и картона, которыми являются удержание компонентов бумажной массы, проклейка и упрочнение.
Для удержания компонентов бумажной массы при формовании бумажного полотна на сеточном столе БДМ используют комбинации катионного крахмала и силиказоля или анионного бентонита.
Использование комбинации катионного крахмала и силиказоля, так называемой системы Композил, предусматривает обработку бумажной массы путем последовательного введения в нее катионного крахмала и силиказоля. Эта система в России в основном внедрена специалистами компании Ека — Нобель.
Технология применения комбинации: «катионный крахмал» — бентонит предусматривает последовательное введение в бумажную массу раствора крахмала, затем — суспензию бентонита. Эта система имеет очевидное преимущество перед системой Композил: на предприятие бентонит поставляется в виде сухого порошка в отличие от водных дисперсий силиказоля, что значительно расширяет временные рамки его использования. Для приготовления раствора катионного крахмала используют джет-кукер, суспензии бентонита — специальную автоматическую установку. Использование данной технологии позволяет обеспечить до 82 % удержания катионного крахмала. Приведенная технология используется на ОАО «Монди СЛПК».
Технология упрочнения массовых видов бумаги и картона предусматривает в основном, введение в бумажную массу катионных крахмалов различных производителей, при этом предпочтение отдается крахмалам средней и выше степени замещения. Расход составляет — 4–12 кг/т. Для приготовления растворов крахмалов на крупных предприятиях (например, Сегежский ЦБК) используют автоматические джет‑кукеры разных производителей. Использование джет‑кукеров позволяет проводить варку крахмала в автоматическом режиме в температурном интервале — 110 ° — 165 °С. Производительность аппаратов — 1–2 т/час, что обеспечивает бесперебойную работу БДМ производительностью 200–300 т/час. Установка автоматического джет-кукера занимает не более 20 м2. Важнейшим преимуществом варки крахмала в джет-кукере являются: практически полное отсутствие пыли, минимальные потери крахмала (менее 0,5 %), чрезвычайно легкая управляемость. Кроме того, нет необходимости иметь большие емкости для хранения рабочего раствора крахмала, специальных операторов.
Подавляющую часть продукции, вырабатываемой на БДМ и КДМ, подвергают процессу машинного каландрирования, который в значительной степени определяет такие качественные показатели полотна, как плотность, гладкость и равномерность толщины. Перечисленные показатели, имеющие важное значение для ряда массовых видов бумаги и картона, обеспечиваются управляемыми параметрами процесса каландрирования. На показатели процесса каландрирования в основном влияют давление между валами, число захватов, продолжительность каландрирования, температура валов и влажность обрабатываемого полотна. Эти параметры можно отнести к управляемым параметрам процесса. Наиболее важный параметр каландрирования — линейное давление и его распределение по ширине площадки контакта между валами и бумагой.
В процессе машинного каландрирования полотно бумаги или картона проходит между валами при определенном линейном давлении, часто под воздействием тепла и увлажнения.
Машинный каландр состоит из двух или более закаленных чугунных валов с очень гладкой поверхностью, которые расположены один над другим, как показано на рисунке 2.20.

Рисунок 2.20 — Машинный и суперкаландр
Полотно бумаги пропускают через зазоры между валами (жесткие зазоры). Современные каландры оснащены нагреваемыми чугунными валами в сочетании с валом, имеющим мягкое резиновое покрытие (мягкий каландр). Два или более из них расположены один за другим. Валы каландров изнутри нагреваются горячей водой, паром или маслом.
Бумажное полотно, полученное на БДМ или меловальной установке, часто подвергается дополнительной обработке, которая называется суперкаландрированием. При проходе полотна через суперкаландр его поверхность приобретает очень высокую гладкость. Суперкаландры устанавливаются отдельно от БДМ. Обработка в них также позволяет повысить лоск поверхности. Суперкаландрирование повышает лоск и печатные свойства бумаги до требований, предъявляемых к бумаге для художественной печати. Перед суперкаландрированием рулон подвергают перемотке, при которой устраняются возможные дефекты и обрезаются кромки. Система суперкаландрирования включает оборудование для размотки рулонов (раскат), суперкаландр и оборудование для намотки в рулоны (накат).
Воздействие на окружающую среду процесса (супер) каландрирования в основном заключается в потреблении энергии, необходимой для работы оборудования и нагрева валов.
2.6.11 Увлажнение, намотка, резка и упаковка бумаги
Некоторые сорта бумаги, к которым предъявляются высокие требования по показателям гладкости и лоска, подвергают, дополнительной обработке на суперкаландрах. Бумагу, поступающую на суперкаландр, увлажняют, как правило, на накате БДМ при намотке на тамбур. Степень увлажнения бумаги различна и зависит от требуемых свойств бумаги, ее композиции и массы бумаги площадью 1 м2. Принцип работы увлажняющих аппаратов, устанавливаемых между машинным каландром и накатом БДМ, основан на распылении воды спрыском, щеткой или сжатым воздухом. Увлажненная сторона бумаги при намотке на накате соприкасается с неувлажненной стороной и влага равномерно распределяется по обеим сторонам полотна бумаги. Некоторые специальные высокосортные виды бумаги увлажняют на отдельных увлажнительных станках, совмещая эту операцию с контрольной перемоткой бумаги. Используют увлажнительные станки различных типов: со щеточным распылением воды, с распылением воды сжатым воздухом, с передачей влаги на бумагу при помощи валиков или с увлажнением бумаги влажным воздухом. После увлажнения на БДМ или на отдельных увлажнительных станках бумагу направляют на суперкаландр.
Готовую бумагу на накате наматывают на тамбур в рулоны. По типу намотки различают накаты с осевой намоткой (фрикционный накат) и накаты барабанного типа (периферические накаты). Фрикционные накаты применяют на тихоходных машинах при выработке бумаги и картона с большой массой 1 м2. В настоящее время на большинстве БДМ используют периферические накаты, обеспечивающие плотную намотку бумаги. Вращение наматываемого валика бумаги у периферического наката осуществляется за счет трения качения этого валика о несущий барабан, вращающийся от привода с постоянной угловой скоростью.
В зависимости от требований к формату поставляемой на дальнейшую переработку бумага в тамбурах поступает на перемоточный и продольно-резательный станок (ПРС), где бумагу нарезают на рулоны нужного формата. При условии поставки бумаги в листах, рулоны после ПРС направляют на листорезательные машины, где бумажное полотно разрезается на листы соответствующего формата.
Рулоны или стопы листов упаковывают на упаковочных станках в соответствии с требованиями к конкретному виду продукции.
Воздействие на окружающую среду этих операций достаточно незначительное, но есть возможность образования пыли при резке. В этих процессах потребляется мало энергии. Отходы образуются из обрезков бумаги, которые обычно перерабатываются и поступают обратно в технологический процесс.
Основное назначение системы переработки брака заключается в подготовке его к повторному использованию в композиции бумаги.
Количество образуемых во время производства бумаги/картона отходов обычно составляет 5 % — 20 % от производительности машины.
Отходы бумаги образуются в разных местах БДМ/КДМ. Мокрый бумажный брак образуется при нормальной работе БДМ/КДМ в виде отсечек кромок в сеточной части. Сухой брак образуется при отделке бумаги, а также в виде срывов или обрезков.
С БДМ/КДМ брак поступает в гидроразбиватели брака под машиной и далее подается в бассейн брака. Оборотный брак сгущается на сгустителе до концентрации 4 % — 5 %, затем масса поступает на несколько ступеней очистки, что позволяет снизить безвозвратные потери. Далее оборотный брак добавляется в композицию бумаги/картона в определенном соотношении.

Рисунок 2.21 — Принципиальная схема переработки брака
Описание применяемого технологического оборудования
Таблица 2.22 — Характеристика основного оборудования производства бумаги/картона
|
Наименование |
Назначение оборудования |
Технологические характеристики 1) |
|
1 |
2 |
3 |
|
Мельницы |
Размол волокнистых полуфабрикатов |
Тип — коническая, дисковая. Производительность — до 480 т/сут. Концентрация — 2,0 % — 6,5 %. Степень помола на входе — 10–18 °ШР. Степень помола на выходе — 15–50 °ШР |
|
Сортировки |
Сортирование |
Тип — вертикальная/горизонтальная напорная щелевого типа. Производительность — до 800 т/сут. Габарит отверстия/щели сита — 0,35–2 мм. Концентрация на входе — до 4 % |
|
Очистители |
Улавливание и удаление тяжелых и легких включений |
Тип — многоступенчатая установка вихревых конических очистителей. Производительность — до 110 000 л/мин. Количество ступеней — до 6. Концентрация на входе — до 2 %. Количество хорошей массы — 84 % — 99,5 %. Количество отходов — 0,5 % — 16 % |
|
Бумаго/ |
Изготовление бумаги/картона |
Ассортимент — писче-печатные виды бумаг, картон коробочный, тарный и др. Производительность — до 1250 т/сут. Обрезная ширина — 3160, 4200, 6300, 8550 мм. Скорость по приводу — до 1250 м/мин |
|
- напорный ящик; |
Подача бумажной массы на формование |
Тип — закрытый. Производительность — до 120 000 л/мин. Концентрация на входе — до 1,2 %. Пределы открытия щели — до 76 мм. Степень рециркуляции — 10 % |
|
- форму-ющее устройство; |
Формирование бумажного/картонного полотна |
Тип — одно/ многосеточное кантеливерного типа с обезвоживающими элементами. Сухость на выходе — до 25 % |
|
- прессовая часть; |
Прессование бумажного/картонного полотна |
Тип — Пикап, обычный прямой, отсасывающий, сглаживающий, с расширенной зоной прессования и др. Сухость на входе — до 25 %. Сухость на выходе — 31 % — 48 % |
|
- сушиль-ная часть; |
Сушка полотна до конечной влажности |
Тип — цилиндровая, типа «Флект», Янки-цилиндр. Сухость на входе — 31 % — 48 %. Сухость на выходе — 92 % — 98 %. Диаметр сушильных цилиндров — 1500 мм. Количество сушильных цилиндров — до 106 шт. Процент отвода конденсата — до 95 % |
|
- клеильный пресс/ |
Поверхностная проклейка/ |
Тип устройства - Количество проклеивающего слоя — 2,2–4 г/м2 |
|
- каландр; |
Поверхностное каландрирование полотна с целью повышения гладкости бумаги, улучшения печатных свойств бумаги, повышения плотности и выравнивание толщины бумаги |
Тип — двухвальный. Количество каландров — 1 шт. Гладкость полотна на выходе — 30–200 сек |
|
- накат; |
Намотка полотна бумаги/картона на тамбур |
Тип — периферический. Диаметр наматываемого рулона — 900–2800 мм. |
|
Вакуумные насосы |
Создание вакуума для системы обезвоживания формующей и прессовой частей |
Тип — водокольцевые вакум-насосы. Комплектность установки — 5–10 шт. |
|
Теплорекуперационное оборудование |
Система теплорекуперации при производстве бумаги и картона |
Комплектность установки: теплообменники «воздух — воздух», воздух, вода, вентиляторы, скруббер |
|
Продольно-резательный станок |
Резка рулонов на потребительские форматы |
Количество в потоке машины — 1–2 шт. Производительность — до 800 т/сут. Скорость — до 2300 м/мин |
|
Рулонно-упаковочный станок |
Упаковка рулонов бумаги/картона |
Производительность — до 60 рулонов/ч |
Таблица 2.23 — Природоохранное оборудование производства бумаги/картона
|
Наименованиеоборудования |
Назначение |
Технологические характеристики |
|
1 |
2 |
3 |
|
Сгуститель |
Сгущение полуфабрикатов |
Тип — одно/двухбарабанный. Производительность — 60–380 т/сут. Поверхность фильтрации —17,5–70 м2. Концентрация на входе — 1 % — 4 %. Концентрация на выходе — 8 % — 30 %. Диаметр барабана — 3,5–5,8/1,5 м. Мощность основного электродвигателя — 15–30/110 кВт |
|
Гидроразбиватель |
Роспуск листовых полуфабрикатов |
Тип — вертикальный. Производительность — 50–250 т/сут. Вместимость — 16–80 м3. Концентрация — 2,5 % — 5 %. Мощность электродвигателя перемешивающего устройства — 90–270 кВт |
|
Дисковый фильтр |
Очистка избыточной оборотной воды |
Тип — сегментный/флотационный. Количество дисков — 10–16 шт. Диаметр диска — 3660–3800 мм. Производительность — до 12 000 л/мин по осветленной воде. Концентрация мутного фильтрата — 3000–4000 мг/л. Концентрация светлого фильтрата — 10–50 мг/л. Концентрация суперсветлого фильтрата — до 5 мг/л |
|
Гидроразбиватель брака |
Роспуск оборотного брака брака |
Комплект оборудования брака под машиной: гауч-мешалка, гидроразбиватель брака прессовой части, гидроразбиватель брака сушильной части. Концентрация — 2,5 % — 4 % |
|
Сгуститель брака |
Сгущение оборотного брака брака |
Тип — шаберный/безшаберный. Производительность — 15–240 т/сут. Поверхность фильтрации –14–50 м2. Концентрация на входе — 1 %–2,5 %. Концентрация на выходе — 4–4,5. Тип — шаберный/безшаберный. Производительность — 15–240 т/сут. Поверхность фильтрации — 14–50 м2. Концентрация на входе — 1 % — 2,5 %. Концентрация на выходе — 4–4,5 |
|
Сортировки брака |
Сортирование оборотного брака |
Тип — вертикальная сортировка напорного типа щелевая. Габарит отверстия/щели сита — 0,2–4 мм. Концентрация — 2 % — 4 % |
|
Очистители брака |
Очистка оборотного брака |
Тип — вихревые конические очистители. Концентрация на входе — до 1 % |
|
Система удаления кромки и пыли от продольно-резательного станка |
Удаление кромки и пыли |
Комплектность установки: вентилятор-разрыватель, сепаратор |
|
Система удаления пыли от полотна в узлах листорезки |
Удаление пыли с поверхности полотна |
Комплектность установки: отсасывающие ящики в зоне поперечной и продольной резки по ширине полотна вентилятор, пылеотделитель |
|
1) Технологические характеристики зависят от производительности линии. |
||
2.6.13 Технологии и основное оборудование, применяемые при производстве массовых видов бумаги
Наиболее массово выпускаемыми видами бумаги являются различные виды писчих и печатных видов бумаги. Основные требования, предъявляемые к писче-печатным видам бумаги, включают: минимальные колебания по ширине полотна по массе бумаги площадью 1 м2, толщине, гладкости, отсутствие разнооттеночности и пылимости, достаточную прочность поверхности. Эффективное обеспечение указанного комплекса свойств зависит от применяемых технологий и возможностей используемого основного технологического оборудования.
В настоящее время для отлива различных массово выпускаемых видов бумаги широко используются БДМ с двухсеточными формующими устройствами. Формующее устройство обеспечивает быстрое обезвоживание массы, равномерную структуру бумажного полотна, хорошее формование при любой скорости машины, высокое удержание наполнителя и волокна, легкость в управлении, низкие эксплуатационные расходы, обезвоживания бумажного полотна. Использование новейшей технологии формования позволяет изготавливать бумаги для печати, как содержащие в композиции древесную массу, так и без нее. Использование формующего устройства предпочтительнее на высокоскоростных БДМ (свыше 1200 м/мин), а также при проведении реконструкции плоскосеточных БДМ, давая возможность дальнейшего использования многих компонентов плоской сетки. Бумажная масса, подаваемая на формующее устройство через напорный ящик, равномерно распределяется по ширине сетки. Обезвоживание бумажной массы начинается на формующем валу. Далее следует изогнутый формующий башмак с вертикально расположенными эластичными формующими планками, так называемая Д‑часть. С помощью вакуума можно управлять структурой полотна в Z‑направлении. Формующие планки мягко прижимаются к башмаку пневматической системой.
Прессовая часть современных БДМ для производства писче-печатных видов бумаги оснащена прессами с удлиненной зоной прессования (с тремя или четырьмя зонами) и безобрывной проводкой полотна. Использование той или иной конструкции пресса определяется требованиями к изготавливаемому виду бумаги, а также рабочей скоростью БДМ. Например, при производстве высокосортных видов бумаги без содержания в композиции древесной массы (бумаги — основы для мелования, бумаги для глубокой печати) используют пресса с тремя зонами прессования. При этом в последнем зазоре прессования верхняя сторона бумажного полотна прижимается к гладкому валу, что дает возможность регулировать двусторонность поверхности полотна.
Эффективная сушка печатных видов бумаги, производство которых осуществляют на высокоскоростных БДМ (1200–2000 м/мин), обеспечивается при использовании конструкции сушильной части с однорядной верхней компоновкой сушильных цилиндров.
Для отделки бумажного полотна при производстве печатных видов бумаги используют процесс каландрирования, например, с использованием мягкого каландра, состоящего из двух валов — верхнего плавающего, имеющего мягкое покрытие, и второго приводного вала.
Для намотки бумаги на тамбур на высокоскоростных БДМ используют, например, накат фирмы, процесс намотки на котором управляется современной системой управления плотностью намотки.
В таблице 2.24 приведены основные типы БДМ.
Таблица 2.24 — Основные типы БДМ, используемые для производства массовых видов бумаги
|
Наименование оборудования |
Назначение оборудования |
Технологические характеристики |
|
1 |
2 |
3 |
|
1. БДМ |
Производство легкомелованной бумаги |
1. Напорный ящик MasterJet с системой регулирования профиля массы ModuleJet 2. Двухсеточное формующее устройство DuoFormer TQw. 3. Пресс Tandem NipcoFlex. 4. Сушильная часть TopDuoRan. 5. Клеильный пресс SpeedSizerAT. 6. Мягкий каландр EcoCal. 7. Встроенное мелование. 8. Ширина, мм — 8100–10600. 9. Скорость, м/мин — 2000 |
|
2. БДМ |
Производство бумаги для печати |
1. Напорный ящик OptiFloII. 2. Формующее устройство OptiFormer. 3. Пресс OptiPress. 4. Клеильный пресс SymSizer. 5. Мягкий каландр OptiSoft. 6. Накат OptiReel. 8. Ширина, мм — 10 200. 9. Скорость, м/мин — 2000 (расч.) |
2.6.14 Технология и оборудование для производства тонкой мелованной бумаги (LWC)
LWC применяется для производства иллюстрированных журналов, проспектов, рекламных каталогов с многокрасочной печатью. Отличительной особенностью LWC является низкая масса бумаги площадью 1 м2 (50–80 г/м2), что обуславливает особенности технологии ее производства. В качестве волокнистых составляющих в композиции LWC используют древесную массу (ДДМ, ТММ, ХТММ) и макулатуру в количестве 60 % — 70 % и 30 % — 40 % сульфатной или бисульфитной хвойной целлюлозы.
Проектные мощности БДМ для производства LWC достигают 350–400 тыс. т в год при ширине 9–10 м и рабочей скорости 1500–2000 м/мин. В настоящее время внедряется компактная система мокрой части БДМ — РОМ, быстро реагирующая на изменения технологических параметров и поддерживающая стабильность ее работы. Использование РОМ повышает эффективность работы БДМ на 3 % — 10 %. Регулирование массы бумажного полотна площадью 1 м2 на сетке БДМ производится при помощи ступенчатого диффузора гидравлического напорного ящика.
Конструкция мокрой части современных скоростных БДМ представляет собой 2‑сеточное формующее устройство — gap-former, обеспечивающее эффективное обезвоживание массы на сетке и высокое качество формования бумажного полотна.
Повышение скорости БДМ обуславливает необходимость ликвидации свободных участков передачи бумажного полотна в прессовой части машины, для чего используются широкозахватные пресса башмачного типа, увеличивающие площадь обезвоживания. Сухость полотна достигает 50 % — 52 %, расход пара на сушку снижается на 20 % — 25 %.
Технология импульсной сушки является новым направлением в совершенствовании процессов прессования и в настоящее время находится в стадии внедрения. Ее отличие от обычного прессования состоит в том, что один из валов пресса нагревается газом или электричеством до высокой температуры (400 °С), благодаря чему сухость полотна бумаги повышается до 60 % в течение 20–100 мс. Применение данного способа позволяет сократить расход энергии, улучшить прочностные показатели бумаги и оптимизировать ее композицию.
Включение установок для мелования в состав БДМ стало возможным после разработки клеильных прессов валкового устройства пленочного типа, которые наносят покровную пасту одновременно на обе стороны бумажного полотна при сохранении контурного профиля бумаги. Новые конструкции меловального устройства имеют два вала, к каждому из которых примыкает дозирующий вал, вращающийся со скоростью, отличной от скорости наносящего вала, благодаря чему в пленке наносимого покровного состава возникают усилия сдвига, обеспечивающие ее стабильность при высокой скорости.
Использование SpeedCoater при производстве LWC дает значительные преимущества по сравнению с традиционным двухшаберным устройством. К ним относится существенное снижение капитальных затрат и сокращение требуемой площади под установку. Другим преимуществом SpeedCoater является более высокая производительность машины.
2.6.15 Технологии и основное оборудование, применяемые при производстве бумаги санитарно-гигиенического назначения
Современные технологии производства бумаги санитарно-гигиенического назначения (СГБ) в основном определяются свойствами используемых волокнистых полуфабрикатов, ХВВ и уровнем техники основного технологического оборудования (БДМ).
На современных БДМ, в зависимости от конструкции, можно получать одно-, двух- и трехслойную крепированную или некрепированную СГБ, белую или окрашенную, с тиснением или без.
Изготовителями БДМ для производства СГБ являются различные иностранные компании.
Основные параметры современных БДМ для производства СГБ:
- ширина сетки — 1800–5600 мм;
- рабочая скорость — 1800–2500 м/мин;
- производительность — 24–110 тыс. т/год;
- диаметр Янки-цилиндра — 3660–5500 мм;
- масса 1 м2 бумаги — 11–45 г;
- степень крепирования — 10 % — 30 %.
Современная БДМ для производства СГБ, как правило, включает:
- гидравлический напорный ящик с разделительными перегородками для выработки многослойной бумаги и системой автоматического регулирования профиля массы 1 м2 за счет разбавления оборотной водой по зонам напорного ящика, обеспечивающим равномерную турбулентность при напуске массы на сетку;
- компактное формующее устройство, обеспечивающее качественное формование, снижение количества обрывов и увеличение скорости БДМ;
- пресс специальной конструкции с изогнутым башмаком и удлиненной зоной прессования, применение которого в конструкции БДМ обеспечивает высокое качество СГБ и сокращение удельного расхода энергии;
- перфорированный сушильный цилиндр для сушки бумаги с продуванием струй горячего воздуха или сушильный цилиндр «Янки» с колпаком скоростной сушки, преимуществом которого является возможность сократить примерно в 2 раза потребление энергии по сравнению с БДМ, оснащенной перфорированным сушильным цилиндром продуванием струй горячего воздуха. Современные БДМ могут быть без или оснащены крепирующим устройством. Для интенсификации сушки бумаги предполагается оснащение машины тепловым центром, работающим на природном газе;
- мягкий каландр (для многослойной некрепированной бумаги после сушки струями горячего воздуха) и тиснильный пресс;
- накат с системой автоматического регулирования натяжения бумажного полотна и плотности намотки тамбуров бумаги;
- систему удаления бумажной пыли на участке от крепирующего шабера до наката, обеспечивающей концентрацию пыли в воздухе не более 1 мг/м3.
Современные БДМ оснащены автоматизированной системой регулирования влажности бумаги в машинном и поперечном направлениях.
АСУТП бумажной фабрики предусматривает управление и регулирование процессов размола и подготовки массы, композиции массы, изменение композиции в соответствии с заданием на выпуск бумаги, регулирование массы 1 м2, влажности, степени крепирования бумаги.
В качестве волокнистых полуфабрикатов для изготовления высококачественной СГБ используют сульфатную беленую хвойную и лиственную целлюлозу, беленую ХТММ (преимущественно хвойную) и отбеленное вторичное волокно. В некоторых видах СГБ, например, для изготовления скатертей и полотенец, используют химические волокна длиной 5–9 мм (полиэфирные, вискозные и т. п.).
Основные типы БДМ, используемые для производства СГБ, приведены в таблице 2.25.
Таблица 2.25 — Основные типы БДМ, используемые для производства СГБ
|
Наименование |
Назначение |
Технологические характеристики |
|
1 |
2 |
3 |
|
1. БДМ, концепция PrimLine |
Производство СГБ |
1. Гидродинамический напорный ящик с 1,2,3-слойным формованием бумажной массы. 2. Формующее устройство Сrescent Former. 3. Пресс башмачного типа TissueFlex. 4. Сушильная часть PrimeTAD 6. Горизонтальный накат. 7. Скорость, м/мин, — 1000–2200. 8. Ширина сетки, мм, — 2000–5600. 9. Температура воздуха в колпаке скоростной сушки, °С, — 300–700 |
|
2. БДМ, концепция Advantage |
Производство СГБ |
1. Напорный ящик OptiFlo 11. 2. Формующее устройство Сrescent Former. 3. Пресс башмачного типа ViscoNip. 4. Янки-цилиндр и колпак скоростной сушки AdvantageAirCap. 5. Крепирующий шабер. 6. Горизонтальный накат. 7. Скорость, м/мин, — 1600–2000. 8. Ширина сетки, мм, — 2800 |
Для улучшения качества СГБ в современных технологиях используют упрочняющие добавки, мягчители, средства для улучшения крепирования, а также катионные красители различных оттенков, обеспечивающие равномерную окраску бумаги при минимальном загрязнении оборотных вод.
Элементом технологической цепочки при производстве СГБ являются продольно-резательные станки (ПРС) со скоростью резки до 2200 м/мин, позволяющие разрезать рулоны бумаги на необходимую для дальнейшей переработки ширину. Современные ПРС, имеющие в раскате до четырех рулонов, оснащены оригинальным ножевым валом, предусматривающим наличие индивидуального привода для каждого ножа. Настройку формата для резки бумаги на таких ПРС оператор осуществляет практически без останова.
2.7 Котлы для сжигания древесно-корьевых отходов и осадков очистных сооружений

Рисунок 2.22 — Общая технологическая схема процесса сжигания коро-древесных отходов и осадков сточных вод предприятия
2.7.1 Описание технологического процесса сжигания коро-древесных отходов производства и осадков сточных вод
Процесс сжигания отходов производства и осадков сточных вод включает следующие подпроцессы:
- подготовка топливной смеси и подача в котел;
- подготовка питательной воды и подача в котел;
- подготовка воздуха для горения и подача в котел;
- горение топлива в специализированной топке (реакторе);
- сбор и удаление золы и донного осадка;
- просеивание донного осадка;
- очистка дымовых газов.
Информация по указанным подпроцессам представлена в таблице 2.26.
Таблица 2.26 — Описание технологического процесса сжигания коро-древесных отходов производства и осадков сточных вод
|
Входной поток |
Этап |
Выходной поток |
Основное технологическое оборудование |
Эмиссии |
|
1 |
2 |
3 |
4 |
5 |
|
-необезвоженный осадок сточных вод; -обезвоженные кородревесные отходы; -сера; -электроэнергия |
13.1.1 Подготовка топливной смеси и подача в котел |
-топлив-ная смесь надлежащего качества |
-ленточные прессы; -промежуточный бункер осадка с нижним разгрузочным устройством; -бункер топлива с верхним перемешивающим устройством и нижним радиальным разгрузчиком; -уравнительный карман с разгрузочным устройством; -роторные питатели |
-газовые выбросы (в атмосферу); -вода от обезвоживания кородревесных отходов и осадков сточных вод (в канализацию) |
|
-химически очищенная вода; -конденсат; -пар; -электроэнергия; -химикаты |
13.1.2 Под-готовка питательной воды и подача в котел |
-котловая вода надлежащего качества |
-деаэраторы; -установка приготовления и дозирования химикатов; -подогреватели низкого и высокого давления; -питательные электронасосы |
-шум от работающего оборудования; -теплая вода из уплотнений насосов в канализацию; -конденсат для повоторного использования |
|
-воздух; -пар; -электроэнергия |
13.1.3 Под-готовка воздуха для горения и подача в котел |
нагретый |
-паровые калориферы; -дутьевые вентиляторы |
шум от работающего оборудования; -конденсат для повторного использования |
|
-топливная смесь; -воздух; -растопочное топливо; -котловая вода; -песок; -электроэнергия |
13.1.4 Го-рение топлива в специализированной топке (реакторе) |
перегретый пар |
водоохлаждаемая провальная решетка |
-дымовые газы (включая частицы песка) в систему очистки; -продувочная вода в сепаратор продувок; -донная зола и осадок в систему сбора и удаления; -шум от работающего оборудования |
|
-зола (летучая и донная после конвективной шахты); -донный осадок; -электроэнергия; -механически очищенная вода |
13.1.5 Сбор и удаление золы и донного осадка |
зола и донный осадок |
система скребковых конвейеров |
-шум от работающего оборудования; -теплая вода в канализацию; -зола в отвал; -донный осадок на просеивание |
|
-донный осадок; электроэнергия |
13.1.6 Про-сеивание донного осадка |
просеянный песок для повторного использования |
сетчатый фильтр (грохот) |
-шум от работающего оборудования; -донный осадок (спекшийся песок) в отвал |
|
дымовые газы |
13.1.7 Очистка дымовых газов |
дымовые газы с допустимым содержанием летучей золы и других взвешенных частиц |
-электрофильтр; -дымососы |
-очищенные дымовые газы в атмосферу через дымовую трубу; -летучая зола в систему сбора и удаления. |
Характеристики основного оборудования представлены в таблице 2.27.
Таблица 2.27 — Характеристики основного оборудования процесса сжигания кородревесных отходов производства и осадков сточных вод
|
Наименование оборудования |
Назначение оборудования |
Технологические |
|
1 |
2 |
3 |
|
Промежуточный бункер осадка с нижним разгрузочным устройством |
Для регулирования равномерной подачи осадка к коро-древесным отходам в нужной пропорции |
Полезный расчетный объем бункера — 50 м3. Влажность материала, 75 % |
|
Бункер топлива с верхним перемешивающим устройством и нижним радиальным разгрузчиком |
Равномерное перемешивание осадка и коро-древесных отходов. Равномерная подача топливной смеси на сжигание и регулирование подачи. Создание запаса топливной смеси на заданное время |
Полезный расчетный объем бункера, 100 м3. Влажность топливной смеси 61,67 %. Размер частиц топливной смеси, 3,1–90 мм. Насыпная плотность, 0,7 т/м3 |
|
Уравнительный карман с разгрузочным устройством |
Регулирование подачи топливной смеси исходя из заданной паропроизводительности котла |
– |
|
Роторные питатели |
Дополнительное перемалывание и измельчение топливной смеси. Защита от присосов воздуха в топку |
– |
|
Бункер серы |
Для подачи серы в топливную смесь с целью связывания хлора в обезвоженном осадке и, как следствие снижения коррозии поверхностей нагрева котла |
Полезный расчетный объем бункера, — 2,0 м3 |
|
Деаэраторы |
Термическая деаэрация воды для удаления растворенных в воде агрессивных газов (кислорода и диоксида углерода). Создание запаса деаэрированной воды на заданное время |
Производительность — 5–300 т/час. объем бака деаэрированной воды — 2–75 м3 |
|
Установка приготовления и дозирования химикатов |
Коррекционная обработка деаэрированной воды с целью снижения углекислотной коррозии и снижения содержания в воде окислов железа |
– |
|
Подогреватели низкого и высокого давления |
Подогрев воды до требуемой температуры перед деаэратором и за ним для достижения расчетных показателей работы деаэраторов и котла |
Рабочее давление греющего пара — 1,5 МПа. Рабочая температура греющего пара — 300 °C. Температура воды на входе и на выходе,°C |
|
Питательные электронасосы |
Подача котловой воды в барабан котла |
Производительность — 275 т/час. Развиваемый напор — 120 бар. Требуемый запас по кавитации — 90 бар. КПД — 79 %. Потребляемая электрическая мощность — 1250 кВт. Частота вращения, 3000 об/мин |
|
Паровые калориферы первичного/вторичного воздуха |
Подогрев воздуха до требуемой температуры для достижения расчетных показателей сжигания топливной смеси |
Рабочее давление греющего пара — 1,2 МПа. Рабочая температура греющего пара — 270 °C. Температура воздуха на входе/ Тепловая мощность — 1350/ 2400 кВт |
|
Дутьевые вентиляторы первичного/вторичного воздуха |
Забор и подача воздуха в топку котла |
Производительность — 17,4/17,5 нм3/с. Общая разность давлений — 17,92/6,0 кПа. Температура воздуха на входе — 40 °C. Частота вращения — 1000 об/мин |
|
Водоохлаждаемая провальная решетка |
Создание псевдоожиженного слоя, который функционирует как тепловой аккумулятор, поддерживающий процесс горения и выравнивающий флуктуации, вызываемые качеством различных видов топлива. Удаление грубой фракции материала кипящего слоя (спекшийся песок, мусор) |
Влажность топливной смеси, 60 % — 64 %. Низшая теплота сгорания топливной смеси на рабочую массу — 1,4 ккал/кг. Адиабатическая температура сгорания — 1188 °C. Размер частиц инертного материала — 0,5–1,5 мм |
|
Система скребковых конвейеров |
Перемещение материала в пределах цеха |
Производительность — 6,0 нас. м3/ч |
|
Сетчатый фильтр (грохот) |
Просеивание донного осадка для отделения фракций песка, подходящего для повторного использования |
Производительность — 6,0 м3/ч. Частота вращения — 20 об/мин. Мощность редуктора, 1,5 кВт. |
|
Дымососы |
Преодоление сопротивления газового тракта для удаления дымовых газов |
Производительность — 48,7 нм3/с. Общая разность давлений — 4,66 кПа. Температура воздуха на входе — 180 °C. Частота вращения — 1000 об/мин |
|
1) Технологические характеристики зависят от требуемой производительности линии |
||
Природоохранное оборудование представлено в таблице 2.28.
Таблица 2.28 — Природоохранное оборудование процесса сжигания коро-древесных отходов производства и осадков сточных вод
|
Наименование оборудования |
Назначение оборудования |
Технологические Характеристики 1) |
|
1 |
2 |
3 |
|
Электрофильтр |
Для улавливания твердых частиц (пыль, летучая зола) с помощью электростатического поля, создаваемого между коронирующими и осадительными электродами |
Объемный поток дымовых газов (влажных) — 43,4 нм3/с. Массовый поток дымовых газов (влажных) — 53,2 кг/с температура дымовых газов, нормальная — 165 °C. Максимальная постоянная Рабочая температура,185 °C. температура конструкции — 230 °C. Перепад давления на установке, 350 Па. КПД — 95–99,75 % |
2.8 Производство волокнистой массы из макулатуры. Использование макулатуры при производстве бумаги и картона
Вторичное волокно стало незаменимым сырьем для бумажной промышленности. На его долю приходится примерно одна треть всех волокнистых материалов благодаря низкой стоимости регенерируемых волокон по сравнению с соответствующими сортами товарной целлюлозы и благодаря тому, что утилизация макулатуры становится все более общей практикой во многих европейских странах. Но необходимо учитывать, что поддержание цикла производства с наличием в композиции вторичного волокна требует использования некоторого количества первичного целлюлозного волокна, с тем чтобы обеспечить прочность и другие свойства производимой бумаги [4, 5].
Для эффективного использования вторичного волокна его необходимо собирать, сортировать и классифицировать в соответствии с его качеством. Поэтому после сбора макулатуры ее сортируют. Нежелательные включения, такие как пластик, ламинированная бумага и т. п., по возможности удаляют как можно более тщательно до того, как упаковать макулатуру в виде кип. Отсортированная макулатура обычно прессуется на специальных пакетировочных прессах. Использованная бумага, получаемая в больших количествах из промышленных источников, обычно поступает на бумажную фабрику в цех переработки макулатуры.
2.8.1 Применяемые процессы и технологии
Системы переработки макулатуры отличаются в зависимости от вида производимой из нее бумаги и картона. Обычно процессы производства регенерируемого волокна (РВ) делятся на две основные категории:
- процессы, в которых используется исключительно механическая очистка, без удаления типографской краски, для производства такой продукции, как тестлайнер, гофрокартон, коробочный или тарный картон;
- процессы с использованием механической очистки и удалением чернил и типографской краски для производства такой продукции как газетная бумага, тонкая санитарно-гигиеническая бумага, печатная бумага и бумага для копировальной техники, журнальная бумага (суперкаландрированная/мелованная), мелованный картон и упаковочный картон или товарная макулатурная масса, освобожденная от типографской краски.
На бумажных фабриках применяют различные системы переработки макулатуры. Все процессы системы предназначены для разволокнения перерабатываемой макулатуры, дефлокуляции (разволокнение пучков волокон — флокул) и удаления различных включений. Схемы установок по производству макулатурной массы имеют схожие блоки, которые используются для создания заданной технологической схемы. Типичная схема процесса производства макулатурной массы состоит из следующих элементов (блоков):
- хранение макулатуры;
- производство волокнистой массы из сухой макулатуры;
- удаление механических примесей;
- удаление чернил (краски) с помощью флотации (для высокосортной продукции);
- очистка технологической воды;
- утилизация осадка и отходов.
2.8.1.1 Хранение макулатуры
Макулатуру привозят на бумажную фабрику в кипах. На некоторые предприятия макулатура поступает также навалом в больших контейнерах или привозится самосвалами. Макулатура на бумажных фабриках хранится на специальных площадках.
2.8.1.2 Производство волокнистой массы из сухой макулатуры
Макулатура поступает в гидроразбиватель вместе с теплой или оборотной водой, где макулатурная масса образуется в процессе механического и гидравлического роспуска листов бумаги и картона на волокна. После гидроразбивателя макулатура имеет концентрацию, необходимую для дальнейшей переработки. Часто используются некоторые химикаты, такие как реагенты для удаления типографской краски и NaOH. Обычно удаление типографской краски начинается на этапе получения массы. Для различных типов сырья и продукции используются разные технологические реагенты.
Есть три типа гидроразбивателей целлюлозы: работающие при низкой концентрации массы (4 % — 6 %), при средней (7 % — 15 %) и при высокой концентрации (15 % — 20 %). Они делятся на работающие периодически или непрерывно. Чтобы загрязнения не попадали в волокнистую фракцию, не накапливались в гидроразбивателе, они удаляются непрерывно в течение его работы, например, через перфорированное сито и попадают на конвейер отходов.
Вода, используемая для роспуска макулатуры, рециркулирует в виде оборотной воды.
2.8.1.3 Удаление механических примесей
Для удаления механических примесей используются сита с различным диаметром отверстий (или щелей) и различного типа гидроциклоны (очистители для высокой концентрации массы, центриклинеры и пр.).
Отходы, отделяемые от массы на этих аппаратах и из гидроразбивателя, вывозятся на свалку. Следующая ступень процесса — сортирование. Выбор типа сортировки зависит от конечного продукта и качества используемой волокнистой массы. Грубое сортирование (концентрация 3 % — 4 %) для удаления крупных включений в процессе подготовки массы может отличаться от тонкого сортирования, проводимого при концентрации массы около 1 % в схеме сортирования перед бумагоделательной машиной. Используемое оборудование в принципе работает одинаково, но оно имеет разные возможности разделения фракций волокна. Обычно сортирование при низкой концентрации происходит более эффективно, но требует большего количества аппаратов и потребляет больше энергии. Отходы подлежат захоронению или подвергаются дальнейшей переработке.
В зависимости от состава композиции бумажной массы установка подготовки макулатурной массы должна иметь дополнительное оборудование, такое как фракционаторы, диспергаторы или рафинеры. Фракционатор разделяет массу на две фракции, что позволяет перерабатывать короткое и длинное волокно различными способами. Процесс диспергации, потребляющий много энергии, может быть использован, чтобы достичь возможно наилучшее связеобразование между волокнами для обеспечения высоких прочностных свойств производимой бумаги и уменьшить размер соринок. Установка для подготовки макулатурной массы может также включать рафинеры, чтобы улучшить прочностные характеристики бумаги.
Типичная схема процесса механической очистки макулатуры для производства упаковочных материалов (тестлайнер) показана на рисунке 2.23. Необходимо отметить, что на практике каждая установка имеет индивидуальное оборудование одного или нескольких производителей в зависимости от используемых сортов макулатуры, требований к качеству конечной продукции, производительности и технических характеристик бумагоделательной машины и местных экологических требований.
2.8.1.4 Удаление чернил (краски) с помощью флотации (для высокосортной продукции)
Удаление чернил (типографской краски) необходимо на предприятиях, производящих сорта бумаги, для которых важным является белизна: газетная бумага, печатная и писчая бумага, санитарно-гигиеническая (СГ) бумага или покровный слой картона на основе макулатуры. Основные цели удаления краски заключаются в увеличении белизны и чистоты, а также в уменьшении содержания связующих веществ.

ДФ — длинноволокнистая фракция; КФ — коротковолокнистая фракция
Рисунок 2.23 — Технологическая схема подготовки макулатурной массы для производства картона для плоских слоев гофрированного картона
Полная установка по удалению типографской краски включает также и указанное выше основное оборудование с процессами роспуска макулатуры, сортирования и очистки для удаления неволокнистых включений. В добавление к механической очистке композиции применяются химическая обработка массы и последующее удаление краски флотацией.
Химикаты, используемые для удаления краски, такие как NaOH, силикат натрия, пероксид водорода, мыло или жирные кислоты и хелатирующие агенты добавляют в процесс производства массы. Диспергированные частицы краски затем удаляют из волокнистой массы, используя метод многоступенчатой флотации. Процесс удаления краски флотацией заключается в следующем: в бумажную массу вводится воздух в виде мелких пузырьков; отделившиеся предварительно от волокон частицы краски сорбируются пузырьками; всплывающие на поверхность загрязнения удаляются.
Содержащую краску массу и отходы обезвоживают отдельно друг от друга на центрифуге или с помощью пресса до 50%‑ной сухости. Осадок от процесса удаления краски сжигается или отправляется на захоронение. После удаления краски масса сгущается, промывается с помощью ленточных фильтр-прессов, дисковых фильтров, шнек-прессов, и другого оборудования промывки.
В некоторых процессах остатки неудалившейся краски, воск или связующие вещества, которые содержатся, например, в клеях и т. п., диспергируются в диспергаторах при концентрации 25 % — 30 % и температуре примерно 95 °C.
Порядок операций может различаться на каждом предприятии, и некоторые этапы могут повторяться.
На рисунке 2.25 представлена схема установки для удаления краски флотацией при подготовке массы для производства газетной бумаги.
2.8.1.5 Очистка технологической воды
Вода после этапов переработки макулатуры может быть очищена при помощи установок микрофлотации. Технологическую воду затем повторно используют в производственном процессе. На установке микрофлотации получается осадок, который сгущается и, либо вывозится на полигон, либо сжигается. В процессе удаления краски общий расход воды сокращается за счет оборота промывной воды. Специальный флотатор удаляет из фильтрата взвешенные вещества.
2.8.1.6 Утилизация осадка и отходов
При переработке макулатуры должны быть утилизированы различные типы отходов и осадков. Они поступают в систему переработки осадка и отходов.
2.8.2 Системы переработки макулатуры
Различные характеристики продукции требуют различной чистоты и белизны макулатурной массы, и поэтому применяемые процессы также различны. Например, удаление краски не требуется для многих сортов картона. И наоборот, очень эффективный многоступенчатый процесс требуется для высокоскоростных бумагоделательных машин для производства тонкой бумаги или сортов бумаги, для которых белизна важна. Степень сложности технологической схемы зависит от используемой композиции и сорта производимой бумаги.
Ниже более детально приводятся примеры основных систем переработки макулатуры:
- подготовка макулатурной массы для производства упаковочной бумаги и картонов (тестлайнер и бумага-основа для гофрирования);
- подготовка макулатурной массы для производства газетной бумаги и простой печатной и писчей бумаги;
- подготовка макулатурной массы для производства мелованных, суперкаландрированных, высококачественных печатных и писчих видов бумаги;
- подготовка макулатурной массы для производства санитарно-гигиенической бумаги и товарной макулатурной массы.
Системы переработки макулатуры могут отличаться друг от друга тем, что в них используются разного типа композиции и они имеют различное воздействие на окружающую среду из-за различного расхода энергии и свежей воды, объема сточных вод и количества образующихся осадков.
2.8.2.1 Упаковочная бумага и картон
Для производства упаковочных бумаг или картона из макулатуры, т. е. для производства тестлайнера и средних слоев гофрированного картона, применяется только механическая очистка, т. е. не требуется процесс удаления краски. Для этих сортов бумаги обычно используют смешанную макулатуру и макулатуру из супермаркетов. На рисунке 2.24 показана типичная система подготовки сырья для производства тестлайнера из макулатуры. Для производства тестлайнера и бумаги для гофрирования некоторые предприятия имеют полностью замкнутые системы водопользования. Системы с замкнутым водооборотом неплохо работают в условиях хорошо управляемого предприятия, производящего качественную продукцию, если около 3–4 м3 технологической воды на тонну готовой массы очищаются на сооружениях биологической очистки.
2.8.2.2 Газетная, писчая и печатная бумага
На рисунке 2.25 представлена блок-схема процесса производства макулатурной массы для газетной бумаги. В качестве сырья используется обычная обесцвеченная макулатура, после удаления печатной краски (УПК‑макулатура), включающая смесь 50 : 50 газетной и журнальной бумаги. Для системы характерны двухступенчатая флотация и отбелка в сочетании с промежуточным измельчением. Для производства сортов газетной бумаги с улучшенными свойствами и белизной после ступени сгущения массы используется обработка гидросульфитом. Для производства графической бумаги из макулатуры особенно важна правильная организация системы оборотной воды и ее очистка.
Внутрицеховая очистка воды от ступеней сгущения включает флотацию диспергированным воздухом, чтобы снизить нагрузку по коллоидным и анионным веществам, содержащимся в технологической воде, чтобы поддерживать зольность бумаги на требуемом уровне. Скоп от технологической линии и установок флотации поступает на обработку. Грубая фракция отходов, получаемых от технологической линии, сгущается в системе обработки отходов.
В качестве сырья также используется макулатура с постоянной пропорцией (50 : 50) газетной и журнальной бумаги.

Рисунок 2.24 — Принципиальная схема подготовки макулатурной массы для производства тестлайнера (2‑ступенчатая система)

Рисунок 2.25 — Принципиальная схема производства газетной бумаги из макулатурной массы
2.8.2.3 Мелованная и суперкаландрированная бумага
При переработке бытовой макулатуры в облагороженную массу для производства высококачественных видов бумаги, содержащих древесные волокна, таких как суперкаландрированные и легкомелованные сорта бумаги, необходимо соблюдать особые требования. К ним относятся необходимость достижения низкого уровня нежелательных включений, получение поверхности высокого качества (гладкая поверхность) и повышенные требования к оптическим свойствам (белизна, чистота) конечной продукции.
Из-за высоких оптических требований, к которым относится белизна и чистота, необходимы двухступенчатая флотация и отбелка макулатуры.
Общая схема производства аналогична представленной на рисунке 2.25. В этом варианте подготовки массы проблема с нежелательными включениями (коллоидные загрязнения, анионы), которые могут нарушить чувствительный механизм удержания частиц при отливе полотна на бумагоделательной машине, решается за счет соответствующей технологической схемы оборотной воды и ее очистки на этапе подготовки массы.
Если зольность готовой массы превышает 8 % — 10 %, то нет необходимости использовать оборудование для промывки макулатуры.
2.8.2.4 Санитарно-гигиеническая бумага и товарная макулатурная масса
Если для производства гигиенических видов бумаги высокого качества или товарной облагороженной макулатурной массы используется макулатура, то ее следует перерабатывать таким образом, чтобы были удалены не только крупные фракции загрязняющих веществ, но и печатная краска, частицы клея, очень короткие волокна и наполнитель.
Основное отличие рассматриваемых видов бумаги от газетной заключается в необходимости обеззоливания макулатуры (удаления «мелочи» и частиц наполнителя), а также получения мягкости и высоких впитывающих свойств конечного продукта.
Для большинства видов продукции, например, полотенец или туалетной бумаги, может использоваться то же сырье, что и для производства газетной бумаги, т. е. смесь газетной и журнальной бумаги или в общем виде макулатура из бумаги среднего и высокого качества. В основной композиции может использоваться и макулатура без древесной массы (макулатура из офисной бумаги).
На рисунке 2.26 приведена схема установки подготовки массы из макулатуры, которая имеет следующие основные особенности: гидроразбиватель макулатуры высокой концентрации с системой удаления отходов. Отходы подвергаются сортированию в перфорированном барабане и обезвоживанию на шнек-прессе.
Основной поток массы обрабатывается в очистителях высокой концентрации и затем поступает на очистители низкой концентрации, где удаляются в основном металлические включения, такие как скрепки и т. п. Далее массу обрабатывают в системе многоступенчатого сортирования и очистки.
Промывка массы при низкой концентрации включает эффективное использование и рециркуляцию промывной воды. Печатную краску и другие взвешенные вещества необходимо удалять из оборотной воды в процессе флотации растворенным воздухом или другой эффективной технологией очистки воды. Стадия промывки 1 служит для удаления зольных элементов, очень коротких волокон и мелких частиц краски. После нее масса подается на пресс для обезвоживания до концентрации 30 %. Фильтрат от промывки очищается путем флотации с использованием катионных флокулянтов. Зольные элементы и очень короткое волокно удаляются, а вода возвращается в систему. Масса нагревается в шнеке и обрабатывается в диспергаторе, что приводит к удалению печатной краски, которая еще осталась на волокнах. При этом одновременно происходит перемешивание массы с отбельными химикатами.
На ступени флотации удаляются частицы краски, отделенные при диспергировании, а также темные мелкие включения и частицы проклеивающих веществ. Вторичная отбелка может использоваться после ступени промывки II. Затем масса подается либо в башню для хранения, либо на окончательное сортирование и очистку, находящуюся уже в системе подачи массы на бумагоделательную машину.

Рисунок 2.26 — Получение макулатурной массы для производства
санитарно-гигиенической бумаги
2.9 Очистка производственных сточных вод
Технологический процесс производства на целлюлозно-бумажных комбинатах связан с образованием большого количества сточных вод, загрязненных взвешенными и растворенными органическими веществами [7,8,9].
Среди рассматриваемых предприятий количество сточных вод составляет от 64 до 167 м3 в расчете на тонну производимой продукции (товарной целлюлозы).
Из-за особенностей, реализуемых на предприятиях ЦБП технологий, сточные воды представляют собой многокомпонентную водную систему, содержащую основные группы веществ:
- взвешенные вещества;
- растворенные неорганические компоненты;
- растворенные органические компоненты.
В перечне контролируемых показателей качества сточных вод предприятий ЦБП можно выделить маркерные вещества. К первой группе относятся маркерные (интегральные) параметры, которые в соответствии с методикой аналитического определения характеризуют содержание в воде ряда различных соединений. В перечень таких параметров, в частности, входят химическое потребление кислорода (ХПК), биохимическое потребление кислорода (БПК20/БПК5/7), взвешенные вещества (ВВ), сухой остаток, цветность, минерализация.
Основными источниками загрязнения сточных вод при производстве целлюлозы являются варочные, промывные и отбельные цеха.
По характеру содержащихся загрязняющих веществ производственные сточные воды ЦБП разделяют на следующие группы:
- щелокосодержащие;
- кислотощелокосодержащие;
- волокносодержащие;
- коросодержащие;
- дурнопахнущие.
На основе статистического анализа данных по составу сточных вод предприятий ЦБП Уро РАН [7] было получено, что при наличии довольно разнородного состава сточных вод после биологической очистки для всех производств общим репрезентативным показателем является параметр (ХПК).
Химическое потребление кислорода — мера общей загрязненности воды содержащимися в ней органическими и неорганическими восстановителями, реагирующими с сильным окислителем. Его обычно выражают в миллиграммах эквивалента кислорода на литр исследуемой воды. Указанный метод рекомендуется использовать при анализе сточных вод, окисляемость которых превышает 100 мг О2/л, в частности при исследовании сточных вод целлюлозно-бумажных предприятий.
В международных рекомендациях показателем ХПК представлена норма сброса загрязнений со сточными водами ЦБП в виде потерь щелока и органических веществ с ним. В России параметр ХПК введен в государственную статистическую форму отчетности с 1999 года.
Согласно международному стандарту ISO и методикам ПНД Ф при оценке качества сточных вод параметр ХПК соответствует общему количеству кислорода, равному количеству бихромата калия, который восстанавливается за счет окисления компонентов различной химической природы и агрегатного состояния, т. е. не только растворенных, но и взвешенных компонентов.
Для подтверждения интегральной природы параметра «химическое потребление кислорода» проводился комплексный анализ показателя ХПК применительно к технологическим средам предприятий химико-лесного комплекса и оценке эффективности его использования для эколого-аналитического контроля.
Экспериментальный метод анализа строился на определении вклада индивидуальных веществ и групп органических компонентов в маркерный показатель ХПК путем измерения величины химического потребления кислорода исходной воды, воды после удаления нерастворенных взвешенных веществ, растворенных минеральных веществ, выделения органических фракций и определении показателя ХПК каждой индивидуальной фракции веществ, присутствующих в анализируемой воде.
Вклад взвешенных веществ в показатель ХПК сточных вод с различных точек производственного процесса различен и может составлять более 2 % от общего значения ХПК (см. таблицу 2.29). Следует отметить, что данный факт зависит от целого ряда факторов (технологии процесса, эффективности работы оборудования, концентрации ВВ и др.).
Таблица 2.29 — Вклад взвешенных веществ в общее значение показателя ХПК для различного типа сточных вод ЦБП
|
Производство/тип сточных вод |
Вклад |
|
Интегрированное целлюлозно-бумажное предприятие, производящее волокнистый полуфабрикат и готовую продукцию (бумага, картон): |
|
|
- камера смешения сооружений биологической очистки (БО) |
7–8 |
|
- I ступень биологической очистки |
40–43 |
|
- после биологической очистки |
3–24 |
|
Локальные сточные воды сульфатцеллюлозного производства: |
|
|
- производство небеленой целлюлозы |
29–49 |
|
- производство беленой целлюлозы |
2–10 |
|
- ступень кислородно-щелочной обработки |
7–11 |
|
- ступень отбелки Д0 |
2–4 |
|
Предприятия, производящие бумагу из макулатурного сырья: |
|
|
- до биологической очистки |
35–40 |
|
- после биологической очистки |
0,5–5,0 |
|
Локальные сточные воды производства ХТММ |
33–34 |
Вклад ион-молекулярного состава неорганических компонентов в величину параметра ХПК сточных вод определялся посредством разделения органической и неорганической составляющих сточных вод методом ионной хроматографии. После ионного обмена происходит снижение параметра ХПК по сравнению с исходной водой за счет извлечения большей части минеральной составляющей из сточных вод. Остаточное содержание минеральных компонентов можно рассматривать как фоновый уровень, который вносит вклад в величину бихроматной окисляемости, сравнимый с погрешностью определения ХПК стандартным методом (10 % — 15 %). Для сточных вод ЦБП вклад растворенных минеральных веществ может составлять до 80 % от общего значения ХПК (см. таблицу 2.30).
Таблица 2.30 — Вклад растворенных минеральных веществ в общее значение показателя ХПК для различного типа сточных вод ЦБП
|
Производство/тип сточных вод |
Вклад растворенных |
|
Интегрированное целлюлозно-бумажное предприятие, производящее волокнистый полуфабрикат и готовую продукцию (бумага, картон): |
|
|
- камера смешения сооружений БО |
49–82 |
|
- после биологической очистки |
53–82 |
|
Локальные сточные воды сульфатцеллюлозного производства: |
|
|
- производство небеленой целлюлозы |
15–60 |
|
- производство беленой целлюлозы |
55–84 |
|
- ступень кислородно-щелочной обработки |
30 |
|
- ступень отбелки Д0 |
39 |
|
Предприятия, производящие бумагу из макулатурного сырья: |
|
|
- до биологической очистки |
27–50 |
|
- после биологической очистки |
65 |
|
Локальные сточные воды производства ХТММ |
34–38 |
Разница между общим значением показателя ХПК и вкладом взвешенных веществ и растворенных минеральных веществ составляет вклад в ХПК растворенных органических веществ (см. таблицу 2.31).
Таблица 2.31 — Вклад растворенных органических веществ в общее значение показателя ХПК для различного типа сточных вод ЦБП
|
Производство/тип сточных вод |
Вклад растворенных |
|
Интегрированное целлюлозно-бумажное предприятие, производящее волокнистый полуфабрикат и готовую продукцию (бумага, картон): |
|
|
- камера смешения сооружений БО |
20,4–44 |
|
- после биологической очистки |
20–32 |
|
Локальные сточные воды сульфатцеллюлозного производства: |
|
|
- производство небеленой целлюлозы |
6,8–11,4 |
|
- производство беленой целлюлозы |
9,0–15,1 |
|
- ступень кислородно-щелочной обработки |
Более 50 |
|
- ступень отбелки Д0 |
Более 50 |
|
Предприятия, производящие бумагу из макулатурного сырья: |
|
|
- до биологической очистки |
8,3–15,5 |
|
- после биологической очистки |
17–24 |
|
Локальные сточные воды производства ХТММ |
27,6–31,9 |
Состав органической составляющей сточных вод ЦБП имеет очень важное значение. С использованием разработанной схемы фракционирования были выделены представительные фракции основных групп органических компонентов из локальных и общих сточных вод предприятий ЦБП и определен их вклад в маркерный показатель ХПК. Для определения ХПК лигнинных веществ, нейтральных веществ, нелетучих фенолов, смоляных и жирных кислот (СЖК) были построены калибровочные зависимости ХПК от концентрации вещества. Коэффициент корреляции R2 составил от 0,94 до 0,99.
Наибольший вклад в органическую составляющую баланса ХПК вносят фракции лигнинных веществ, летучих органических компонентов — летучие с паром фенолы, метанол, скипидар, формальдегид, нелетучие фенолы, экстрактивные вещества (рисунок 2.27).

Рисунок 2.27 — Баланс органической составляющей величины ХПК
биологически очищенных сточных вод для одного из предприятий ЦБП
Сводный баланс показателя ХПК представлен на рисунке 2.28 в сточных водах двух интегрированных предприятий, реализующих однотипные технологии и выпускающих схожую номенклатуру продукции.
При реализации однотипных технологических процессов, но варьировании технологических параметров, вида сырья, химикатов, используемого основного оборудования качество сточной воды характеризуется близкими значениями ХПК. Вместе с тем анализ состава сточных вод свидетельствует о различии как в количественном содержании индивидуальных компонентов и групп органических соединений, так и в их химической, функциональной природе.
Как видно, для неочищенных производственных сточных вод наибольший вклад в общий параметр ХПК вносят взвешенные вещества, эффективное удаление которых на стадии механической очистки позволит снизить ХПК в сточных водах примерно на 30 % — 40 %.
Фракции летучих веществ и лигнинных компонентов оказывают максимальный вклад и в общий баланс ХПК для неочищенных сточных вод (19–33 отн. % и 12–20 отн. % соответственно). После прохождения биологической очистки вклад фракции летучих веществ снижается до 5–10 отн. %, лигнинных веществ — примерно в два раза.
Из остальных групп компонентов вклад вносят нелетучие фенольные вещества — от 1–3 отн. % и экстрактивные вещества — 0,7–7,7 отн. %.
Суммарный «органический» ХПК при прохождении через биологическую очистку снижается примерно в 5 раз, ХПК летучих компонентов — более чем в 10 раз.
Однако биоокислению подвергаются не все органические компоненты, содержащиеся в сточных водах. Технология биологической очистки сточных вод позволяет эффективно производить ассимиляцию группы летучих и низкомолекулярных фенольных компонентов, при этом транзитом через систему проходит наиболее высокомолекулярная составляющая фракция лигнинных компонентов и экстрактивных веществ, представляющих собой трудноокисляемую составляющую величины ХПК.
Особое внимание необходимо уделить растворенной минеральной составляющей производственных сточных вод предприятий ЦБП. Как показано выше в таблице 2.31 и на рисунке 2.28, вклад неорганических веществ в показатель ХПК составляет порядка 30 отн. %, при этом после биологической очистки при «утилизации» органической составляющей происходит перераспределение вклада загрязняющих веществ и рост минеральной составляющей до 70 отн. %, т. е. минеральные вещества также транзитом проходят в водоем.
Таким образом, приведенные результаты свидетельствуют о том, что показатель ХПК действительно является маркерной (интегральной) величиной, т. е. функцией концентрации содержащихся в сточных водах загрязняющих веществ различной химической природы. Однако формальный перенос качественной и количественной оценки приоритетных экотоксикантов и их вклада в показатель ХПК с одного предприятия на другое, даже реализующее однотипные технологии и выпускающее схожую номенклатуру продукции, не является корректным. Внесение изменений в технологический процесс (реконструкция производства, замена используемых химикатов и т. д.) повлечет изменение качества сточных вод.

а — производственные сточные
воды (предприятие 1),
б — производственные сточные воды (предприятие 2),
в — сточная вода на выпуске в водоем (предприятие 2)
Рисунок 2.28 — Вклад загрязняющих веществ различной химической природы сточных вод ЦБП в маркерный показатель ХПК, отн.%:
Основные усредненные показатели загрязняющих веществ, поступающих с производственными сточными водами на внеплощадочные очистные сооружения, представлены в таблице 2.32.
Таблица 2.32 — Усредненные показатели загрязняющих веществ, поступающих с производственными сточными водами на очистные сооружения
|
№ п/п |
Показатель |
Единица измерения |
Значение показателя |
|
1 |
2 |
3 |
4 |
|
1. |
Взвешенные вещества |
кг/т в. с. ц. |
8,5–10 |
|
2. |
БПКп |
кг/т в. с. ц. |
10,5–31,5 |
|
3. |
ХПК |
кг/т в. с. ц. |
50,1–155,5 |
2.9.1 Общая схема процесса очистки производственных сточных вод
Общая принципиальная схема процесса очистки сточных вод предприятий ЦБК представлена на рисунке 2.29.

Рисунок 2.29 — Общая принципиальная схема процесса очистки производственных сточных вод
Процесс очистки производственных сточных вод целлюлозно-бумажных предприятий на внеплощадочных очистных сооружениях включает в себя следующие основные стадии:
- первичная очистка сточных вод — механическая очистка;
- нейтрализация и усреднение;
- вторичная очистка сточных вод — биологическая очистка;
- третичная очистка сточных вод — доочистка;
- обработка осадка сточных вод.
2.9.2 Механическая очистка сточных вод
Загрязненные производственные сточные воды от различных технологических подпроцессов целлюлозно-бумажных предприятий перед подачей их на внеплощадочные очистные сооружения проходят предварительную очистку на локальных внутрицеховых сооружениях очистки.
Внутрицеховая очистка позволяет обеспечить остаточное содержание взвешенных веществ в сточных водах, поступающих на внеплощадочные очистные сооружения, не более 200–250 мг/л[1].
Первичная или механическая очистка производственных сточных вод на внеплощадочных очистных сооружениях включает:
- механическую очистку от крупных взвешенных веществ на решетках;
- механическую очистку от мелкодисперсных взвешенных веществ в первичных отстойниках.
Крупные включения (кора, непровар, сучки и т. д.) задерживаются на решетках, удаляются в контейнер и далее вывозятся автотранспортом в санкционированные места хранения отходов.
Мелкодисперсные взвеси (целлюлозное волокно, древесные частицы, шлам и т. д.) под действием сил гравитации осаждаются на дно первичных отстойников и откачиваются насосами на илоуплотнители. Влажность осадка первичных отстойников составляет 97 % — 98 %.
Осветленные сточные воды подаются на биологическую ступень очистки.
Эффект от первичной очистки зависит от свойств и качества сточных вод, поступающих на очистные сооружения. Эффективность удаления взвешенных веществ может находиться в пределах 50 % — 70 %.
При необходимости более глубокой механической очистки (с эффективностью более 70 %) возможно применение физико-химических методов очистки сточных вод.
2.9.3 Нейтрализация и усреднение сточных вод
Перед ступенью биологической очистки сточные воды подвергаются нейтрализации, обогащению биогенными элементами и усреднению.
Данные мероприятия могут предусматриваться как непосредственно перед биологической очисткой, так и перед подачей сточных вод на первичные отстойники.
Нейтрализация предназначена обеспечить реакцию среды сточных вод, наиболее благоприятную для развития микроорганизмов-окислителей. Наиболее благоприятной для активного ила является нейтральная среда, соответствующая водородному показателю pH = 6,5–7,8.
Нейтрализация осуществляется путем введения в сточную воду соответствующих реагентов — щелочи или кислоты в зависимости от среды сточных вод — до подачи сточных вод в усреднитель.
Также в камеру смешения усреднителя производится подача биогенных элементов — фосфора и азота. Для нормальной жизнедеятельности микроорганизмов содержание биогенных элементов перед биологической очисткой должно быть не менее 5 мг/л азота (N) и 1 мг/л фосфора (Р) на каждые 100 мг/л БПКполн, т. е. БПК : N : Р = 100 : 5 : 1.
Необходимость усреднения сточных вод перед ступенью биологической очистки обусловлена неравномерностью их поступления от производств, как по расходным показателям, так и по содержанию загрязняющих веществ. Смешение и усреднение сточных вод предусматривается в специальных сооружениях — усреднителях.
2.9.4 Биологическая очистка сточных вод
Целью вторичной, или биологической, очистки сточных вод является удаление органических веществ. Для вторичной очистки основными альтернативами являются аэробный и анаэробный системы биологической очистки. Наибольшее распространение на российских предприятиях ЦБП получили аэробные способы очистки с использованием активного ила в присутствии растворенного кислорода.
Активный ил представляет собой искусственно выращиваемый при аэрации загрязненных вод биоценоз, населенный бактериями, простейшими и многоклеточными организмами. Очистные сооружения с активным илом состоят из двух основных блоков: аэротенок и вторичных отстойников.
В аэротенках осуществляется процесс биохимического окисления органических веществ аэробными микроорганизмами. Для окисления органики, дыхания микроорганизмов и поддержания активного ила во взвешенном состоянии в систему биологической очистки подается воздух. Осаждение и отделение активного ила от очищенной воды производится во вторичных отстойниках. Очищенная вода после вторичных отстойников либо отводится в водный объект, либо подается на третичную очистку — сооружения доочистки.
Циркулирующий активный ил возвращается в аэротенки для поддержания высокой концентрации ила. Избыточный активный ил поступает на сооружения обработки осадка. Эффективность удаления органических загрязнений по БПК при биологической очистке производственных сточных вод целлюлозно-бумажных предприятий может находиться в пределах 70 % — 98 %. Уровень очищенных сточных вод по показателю БПК5 находится в пределах 10–25 мг/л. Соотношение ХПК/БПК — в диапазоне от 4 до 10.
На некоторых российских предприятиях ЦБП для отделения тонкодисперсных веществ применяется третичная очистка сточных вод — доочистка. В качестве оборудования доочистки используют флотофильтры, фильтры с песчаной загрузкой, пруды-аэраторы. Физико-химическая очистка позволяет получить более низкое содержание органических веществ (БПК, ХПК), а также значительно снизить количество взвешенных веществ, азота, фосфора. От очистки промывных вод фильтров образуется флотошлам, который также поступает на сооружения обработки осадка. Основные усредненные показатели загрязняющих веществ в очищенных сточных водах российских предприятий ЦБП представлены в таблице 2.33.
Таблица 2.33 — Усредненные показатели загрязняющих веществ в очищенных сточных водах
|
№ п/п |
Показатель |
Единица измерения |
Значение показателя |
|
1. |
Взвешенные вещества |
кг/т в. с. ц. |
0,191) –2,9 |
|
2. |
БПКп |
кг/т в. с. ц. |
0,161) –2,71 |
|
3. |
ХПК |
кг/т в. с. ц. |
131) –50 |
|
1) Минимальные показатели соответствуют предприятиям с наличием в схеме очистных сооружений третичной очистки сточных вод (доочистки). |
|||
2.9.6 Обработка осадков сточных вод
На сооружениях очистки производственных сточных вод образуется большое количество осадков:
- осадок первичных отстойников;
- избыточный активный ил;
- флотошлам от очистки промывных вод флотофильтров.
Обработка всех видов осадков осуществляется, как правило, совместно, поскольку осадки биологической (избыточный ил) и химической (флотошлам) очистки плохо обезвоживаются и для улучшения способности к обезвоживанию их необходимо смешивать с волокнистым осадком.
Процесс обработки осадка включает в себя следующие технологические операции:
- уплотнение (сгущение) осадка;
- обезвоживание осадка;
- утилизация обезвоженного осадка.
Узел уплотнения осадков предназначен для смешивания исходных осадков перед механическим обезвоживанием и повышения их концентрации. Уплотнение осадков осуществляется на илоуплотнителях.
Для обезвоживания уплотненного осадка используются фильтр-прессы различных конструкций. Для повышения степени водоотдачи осадок перед обезвоживанием, как правило, обрабатывается флокулянтом (раствор полимера). Обезвоживание осадка позволяет уменьшить его объем в 20 раз. Образовавшийся фильтрат возвращается на биологические очистные сооружения. Обезвоженный осадок направляется на сжигание либо на захоронение на полигонах или иных санкционированных местах хранения отходов. Усредненное общее количество отходов от внеплощадочных очистных сооружений рассматриваемых предприятий составляет 20–40 кг в расчете на тонну товарной целлюлозы. Общая схема технологического процесса очистки производственных сточных вод предприятий ЦБК представлена на рисунке 2.30.

Рисунок 2.30 — Общая схема технологического процесса очистки производственных сточных вод
Основная информация о процессе очистки производственных сточных вод, который используют в настоящее время в российской ЦБП, представлена в таблице 2.34.
Таблица 2.34 — Основная информация о процессе очистки производственных сточных вод
|
Входной поток |
Этап процесса |
Выходной поток |
Основное |
|
1 |
2 |
3 |
3 |
|
Загрязненные производственные сточные воды |
Механическая очистка сточных вод |
Осветленные сточные воды. Отходы с решеток. Осадок |
Решетки. Песколовки. Первичные отстойники |
|
Осветленные сточные воды. Биогенные соли; Реагенты (кислоты, щелочи) |
Нейтрализация и усреднение сточных вод |
Осветленные сточные воды |
Усреднители |
|
Осветленные сточные воды |
Биологическая очистка сточных вод |
Биологически очищенные сточные воды. Активный ил |
Аэротенки. Биореакторы. Вторичные отстойники |
|
Биологически очищенные сточные воды |
Доочистка сточных вод |
Очищенные сточные воды. Шлам |
Песчаные фильтры. Флотофильтры. Пруды-аэраторы |
|
Осадок. Избыточный активный ил |
Обработка осадка сточных вод |
Обезвоженный осадок |
Илоуплотнители. Сгустители. Фильтр-прессы. Центрифуги |
Характеристика технологического оборудования, применяемого в процессе очистки производственных сточных вод, представлена в таблице 2.35.
Таблица 2.35 — Характеристика технологического оборудования
|
Наименование оборудования |
Назначение оборудования |
Технологические характеристики1) |
|
1 |
2 |
3 |
|
Решетки |
Удаление крупных включений |
Количество. Пропускная способность в соответствии с гидравлическим расчетом |
|
Первичные отстойники |
Удаление мелкодисперсных взвешенных веществ |
Количество. Объем. Габаритные размеры в соответствии с гидравлическим расчетом |
|
Усреднитель |
Нейтрализация, усреднение, обогащение биогенными элементами |
Количество. Объем. Габаритные размеры в соответствии с гидравлическим расчетом |
|
Аэротенки |
Окисление органических веществ аэробными микроорганизмами |
Количество. Объем. Габаритные размеры в соответствии с гидравлическим расчетом |
|
Вторичные отстойники |
Разделение активного ила и очищенной воды |
Количество. Объем. Габаритные размеры в соответствии с гидравлическим расчетом |
|
Флотофильтры |
Удаление тонкодисперсных веществ |
Количество. Объем. Габаритные размеры в соответствии с гидравлическим расчетом |
|
Фильтры с песчаной загрузкой |
Удаление тонкодисперсных веществ |
Количество. Объем. Габаритные размеры в соответствии с гидравлическим расчетом |
|
Пруды-аэраторы |
Удаление тонкодисперсных веществ |
Количество. Объем |
|
Илоуплотнители |
Уплотнение осадка |
Количество. Объем. Габаритные размеры |
|
Сгустители |
Сгущение осадка |
Количество. Производительность |
|
Ленточные фильтр-прессы |
Обезвоживание осадка |
Количество. Производительность |
|
Декантеры |
Обезвоживание осадка |
Количество. Производительность |
|
Камерные фильтр-прессы |
Обезвоживание осадка |
Количество. Производительность |
|
Иловые |
Обезвоживание осадка, хранение |
Количество. Объем |
|
1) Технологические характеристики зависят от производительности линии. |
||
Раздел 3. Текущие уровни эмиссии в окружающую среду
3.1 Материальный и энергетический баланс
Основная информация по расходу сырья, материалов и энергоресурсов представлена в таблицах 3.1, 3.2 [8].
Таблица 3.1 — Расход сырья, материалов и энергоресурсов
|
Сырье, материалы, энергоресурсы |
|||
|
Наименование |
Единицы |
Расход на 1 т продукции |
|
|
минимальный |
максимальный |
||
|
1 |
2 |
3 |
4 |
|
Расход древесных балансов на 1 пл. м3 щепы |
пл. м3/пл. м3 |
1,09 |
1,12 |
|
Щепа на варку на 1 т в. с. ц. |
пл. м3/т в. с. ц. |
3,50 |
5,45 |
|
Пар на 1 пл. м3 балансов |
Гкал/пл. м3 |
0,002 |
0,008 |
|
Свежая вода на 1 пл. м3 балансов |
м3/пл. м3 |
0,56 |
6,50 |
|
Электроэнергия на 1 пл. м3 балансов |
кВт·ч/пл. м3 |
7,30 |
33,50 |
Таблица 3.2 — Выход основных и побочных продуктов
|
Продукция, полупродукты, побочные продукты, энергоресурсы |
|||
|
Наименование основного |
Единицы |
Выход на 1 т продукции |
|
|
минимальный |
максимальный |
||
|
1 |
2 |
3 |
4 |
|
Щепа из балансов |
пл. м3/пл. м3 |
0,89 |
0,93 |
|
Кора |
пл. м3/т |
0,36 |
0,77 |
3.1.2 Процесс производства сульфатной, нейтрально-сульфитной целлюлозы, сульфитной целлюлозы, ДДМ, ТММ, ХТММ, ХММ
Информация по расходу сырья, материалов и энергоресурсов представлена в таблице 3.3.
Таблица 3.3 — Расход сырья, материалов и энергоресурсов при производстве сульфатной, нейтрально-сульфитной целлюлозы, сульфитной целлюлозы, ДДМ, ТММ, ХТММ, ХММ
|
Сырье, материалы, энергоресурсы |
|||
|
Наименование |
Единицы |
Расход на 1 т продукции |
|
|
минимальный |
максимальный |
||
|
Производство сульфатной целлюлозы |
|||
|
Небеленая целлюлоза |
|||
|
|
|
На 1 т в. с. целлюлозы по варке |
|
|
Щепа |
пл. м3/т |
3,50 |
5,45 |
|
Белый щелок, акт. ед. Na2O |
кг/т |
230 |
418 |
|
Пеногаситель |
кг/т |
0,21 |
0,50 |
|
Химические добавки (диспергатор и др.) |
кг/т |
0,19 |
0,40 |
|
Антрахинон |
кг/т |
1,23 |
1,23 |
|
Химикаты на КЩД: |
|
|
|
|
- сульфат магния |
кг/т |
1,70 |
2,00 |
|
- кислород |
кг/т |
19,00 |
24,00 |
|
- гидроксид натрия, ед. NaOH |
кг/т |
24,00 |
36,00 |
|
Тепловая энергия: |
|
|
|
|
- варочный отдел |
Гкал/т |
0,49 |
1,79 |
|
- КЩД |
Гкал/т |
0,81 |
0,81 |
|
Электроэнергия: |
|
|
|
|
- варочный отдел |
кВт·ч/т |
100,00 |
167,00 |
|
- КЩД |
кВт·ч/т |
12,00 |
16,00 |
|
Свежая вода |
м3/т |
2,54 |
12,70 |
|
Беленая целлюлоза |
|
На 1 т в. с. товарной целлюлозы |
|
|
Химикаты на отбелку: |
|
|
|
|
- сульфат магния |
кг/т |
0,80 |
1,20 |
|
- хлор |
кг/т |
4,80 |
55,00 |
|
- двуокись хлора |
кг/т |
5,90 |
11,70 |
|
- гидроксид натрия |
кг/т |
12,00 |
53,30 |
|
- кислород |
кг/т |
4,80 |
24,00 |
|
- серная кислота |
кг/т |
0,00 |
12,80 |
|
- сернистый ангидрид |
кг/т |
0,80 |
3,00 |
|
- гипохлорит натрия |
кг/т |
9,07 |
19,84 |
|
- перекись водорода |
кг/т |
7,80 |
8,20 |
|
Тепловая энергия |
Гкал/т |
0,20 |
1,33 |
|
Электроэнергия |
кВт·ч/т |
62,00 |
236,00 |
|
Свежая вода |
м3/т |
8,12 |
46,00 |
|
Получение двуокиси хлора по технологии Метисон |
|
На 1 т двуокиси хлора |
|
|
Хлорат натрия |
т/т |
1,80 |
|
|
Серная кислота диоксид серы |
т/т |
1,40 |
|
|
Метанол |
т/т |
0,80 |
|
|
Электроэнергия |
кВт·ч/т |
80,00 |
|
|
Получение двуокиси хлора по технологии HP‑A |
|
На 1 т двуокиси хлора |
|
|
Хлорат натрия |
т/т |
1,65 |
|
|
Серная кислота диоксид серы |
т/т |
2,10 |
|
|
Перекись водорода |
т/т |
0,29 |
|
|
Электроэнергия |
кВт·ч/т |
80,00 |
|
|
Получение двуокиси хлора по интегрированной технологии Chemetics |
|
На 1 т двуокиси хлора |
|
|
Элементарный хлор |
т/т |
0,73 |
|
|
Пар |
т/т |
8,00 |
|
|
Электроэнергия |
кВт·ч/т |
8900,00 |
|
|
Производство нейтрально-сульфитной целлюлозы |
|||
|
|
|
На 1 т в. с. полуцеллюлозы |
|
|
Щепа |
пл. м3/т |
2,40 |
2,60 |
|
Сода кальцинированная |
кг/т |
93,26 |
120,50 |
|
Сера |
кг/т |
16,50 |
17,39 |
|
Моносульфит натрия |
кг/т |
530,00 |
716,00 |
|
Свежая вода |
|
5,00 |
6,10 |
|
Пар |
Гкал/т |
0,43 |
0,55 |
|
Электроэнергия |
кВт·ч/т |
189,00 |
335,00 |
|
Производство сульфитной целлюлозы |
|||
|
Небеленая целлюлоза |
|
|
|
|
Щепа |
пл. м3/т |
4,20 |
4,700 |
|
Сода кальцинированная |
кг/т |
120,00 |
153,00 |
|
Сера |
кг/т |
85,00 |
138,00 |
|
Моносульфит натрия |
кг/т |
|
|
|
Свежая вода |
м3/т |
36,00 |
51,00 |
|
Пар |
Гкал/т |
1,00 |
1,500 |
|
Электроэнергия |
кВт·ч/т |
237,00 |
318,00 |
|
Беленая целлюлоза |
|
|
|
|
См. раздел сульфатная целлюлоза |
|
|
|
|
Товарная целлюлоза |
|
|
|
|
См. раздел сульфатная целлюлоза |
|
|
|
|
Производство механической массы |
|||
|
Дефибрерная древесная масса |
|
|
|
|
Древесина, ель н/о |
пл. м3/т |
2,56 |
2,78 |
|
Свежая вода |
м3/т |
15,00 |
20,00 |
|
Пар |
Гкал/т |
– |
– |
|
Электроэнергия |
кВт·ч/т |
1441,41 |
1961,56 |
|
Отбельные реагенты: при белизне ДДМ ниже 58 % |
кг/т |
|
|
|
Едкий натр NaOH |
кг/т |
0,08 |
2,76 |
|
Хелаты (ЭДТК, ДТПК) |
кг/т |
0,04 |
1,26 |
|
Бисульфит натрия |
кг/т |
6,54 |
15,34 |
|
Отбельные реагенты: при белизне ДДМ выше 58 % |
кг/т |
0 |
0 |
|
Термомеханическая масса |
|
|
|
|
Древесина, ель н/о |
пл. м3/т |
2,78 |
2,88 |
|
Свежая вода |
м3/т |
2,51 |
7,76 |
|
Пар |
Гкал/т |
0,15 |
0,40 |
|
Электроэнергия |
кВт·ч/т |
2328 |
2509 |
|
Пропитывающие и отбельные реагенты: |
кг/т |
|
|
|
Едкий натр NaOH |
кг/т |
0,19 |
1,433 |
|
Хелаты (ЭДТК, ДТПК) |
кг/т |
0,04 |
1,08 |
|
Бисульфит натрия |
кг/т |
15,00 |
17,00 |
|
Гидросульфит натрия |
кг/т |
3,57 |
8,72 |
|
Химико-термомеханическая масса (хвойная древесина) |
|
|
|
|
Древесина, ель н/о |
пл. м3/т |
2,88 |
2,90 |
|
Свежая вода |
м3/т |
2,51 |
7,76 |
|
Пар |
Гкал/т |
0,15 |
0,40 |
|
Электроэнергия |
кВт·ч/т |
2328 |
2509 |
|
Пропитывающие и Отбельные реагенты: |
|
|
|
|
- едкий натр NaOH |
кг/т |
0,19 |
1,433 |
|
- хелаты (ЭДТК, ДТПК) |
кг/т |
0,04 |
1,08 |
|
- бисульфит натрия |
кг/т |
15,00 |
17,00 |
|
- гидросульфит натрия |
кг/т |
3,57 |
8,72 |
|
Химико-механическая масса (осина) |
|
|
|
|
Древесина, ель н/о |
пл. м3/т |
3,00 |
3,10 |
|
Свежая вода |
м3/т |
12,00 |
13,00 |
|
Пар |
Гкал/т |
0,30 |
0,40 |
|
Электроэнергия |
кВт·ч/т |
1200,00 |
1400,00 |
|
Пропитывающие и Отбельные реагенты: |
|
|
|
|
- едкий натр NaOH |
кг/т |
25,00 |
30,00 |
|
- силикат натрия |
кг/т |
6,00 |
8,00 |
|
- сульфит натрия |
кг/т |
15,00 |
20,00 |
|
- пероксид водорода |
кг/т |
20,00 |
30,00 |
3.1.3 Выход основных и побочных продуктов, полупродуктов и энергоресурсов при производстве сульфатной и нейтрально-сульфитной целлюлозы
Основная информация по выходу основных и побочных продуктов, полупродуктов и энергоресурсов представлена в таблице 3.4.
Таблица 3.4 — Выход основных и побочных продуктов, полупродуктов и энергоресурсов при производстве сульфатной, нейтрально-сульфитной целлюлозы и сульфитной целлюлозы
|
Продукция, полупродукты, побочные продукты, энергоресурсы |
|||
|
Наименование |
Единицы измерения |
Выход на 1 т продукции |
|
|
минимальный |
максимальный |
||
|
Производство сульфатной целлюлозы |
|||
|
|
|
На 1 т в. с. целлюлозы по варке |
|
|
Целлюлоза по варке |
% |
100,00 |
100,00 |
|
Слабый черный щелок |
м3/т |
7,90 |
11,70 |
|
Сульфатное мыло |
т/т |
0,10 |
0,15 |
|
Скипидар — сырец |
т/т |
0,005 |
0,009 |
|
|
|
На 1 т в.с.беленой целлюлозы |
|
|
Беленая целлюлоза |
% |
78,00 |
93,00 |
|
Получение двуокиси хлора по технологии Метисон |
|
На 1 т двуокиси хлора |
|
|
Сульфат натрия |
т/т |
1,20 |
|
|
Серная кислота |
т/т |
1,50 |
|
|
Получение двуокиси хлора по технологии HP‑A |
|
На 1 т двуокиси хлора |
|
|
Сульфат натрия |
т/т |
1,10 |
|
|
Серная кислота |
т/т |
1,30 |
|
|
Кислород |
т/т |
0,26 |
|
|
Получение двуокиси хлора по интегрированной технологии Chemetics |
|
На 1 т двуокиси хлора |
|
|
Хлор |
т/т |
0,18 |
0,24 |
|
Производство нейтрально-сульфитной полуцеллюлозы |
|||
|
Полуцеллюлоза |
% |
100,00 |
100,00 |
|
Красный щелок |
кг а. с. в./т |
240,00 |
260,00 |
|
Производство сульфитной целлюлозы |
|||
|
Целлюлоза |
% |
100,00 |
100,00 |
|
Лигносульфонаты (сухие) |
кг/т |
436,00 |
500,00 |
|
Очищенный конденсат |
м3 |
2,06 |
2,45 |
Основная информация по расходу сырья, материалов и энергоресурсов представлена в таблицах 3.5, 3.6.
Таблица 3.5 — Расход сырья, материалов и энергоресурсов выпарного цеха
|
Сырье, материалы, энергоресурсы |
|||
|
Наименование |
Единицы |
Расход на 1 т целлюлозы по варке |
|
|
минимальный |
максимальный |
||
|
1 |
2 |
3 |
4 |
|
Слабый черный щелок |
м3/т |
8,00 |
12,00 |
|
Электроэнергия |
кВт·ч/т |
24,00 |
85,00 |
|
Пар |
Гкал/т |
1,30 |
2,10 |
|
Вода |
м3/т |
30,00 |
60,00 |
Таблица 3.6 — Расход сырья, материалов и энергоресурсов цеха каустизации и регенерации извести
|
Сырье, материалы, энергоресурсы |
|||
|
Наименование |
Единицы |
Расход на 1 т продукции (1 т регенерированной извести) |
|
|
минимальный |
максимальный |
||
|
1 |
2 |
3 |
4 |
|
Сода каустическая |
кг/т |
12,00 |
23,00 |
|
Известковый камень |
кг/т |
30,00 |
50,00 |
|
Известь |
кг/т |
300,00 |
400,00 |
|
Топливо для обжига извести |
кг усл. топлива/т |
200,00 |
300,00 |
|
Свежая вода |
м3/т |
18,00 |
25,00 |
|
Пар |
Гкал/т |
0,12 |
0,35 |
|
Электроэнергия |
кВт·ч/т |
130,00 |
160,00 |
3.1.5 Производство бумаги и картона
Основная информация по расходу сырья, материалов и энергоресурсов представлена в таблицах 3.7, 3.8.
Таблица 3.7 — Расход сырья, материалов и энергоресурсов на производство бумаги
|
Сырье, материалы, энергоресурсы |
|||
|
Наименование |
Единицы |
Расход на 1 т бумаги |
|
|
минимальный |
максимальный |
||
|
1 |
2 |
3 |
4 |
|
Волокнистые полуфабрикаты |
кг/т |
752,00 |
1050,0 |
|
Наполнители |
кг/т |
0,00 |
237,00 |
|
Проклеивающие вещества |
кг/т |
0,00 |
47,00 |
|
Удерживающие вещества |
кг/т |
1,00 |
28,00 |
|
Оптический отбеливатель |
кг/т |
0,00 |
15,00 |
|
Красители |
кг/т |
0,00 |
0,14 |
|
Свежая вода |
м3/т |
11,00 |
35,00 |
|
Пар |
т/т |
1,50 |
3,50 |
|
Электроэнергия |
кВт·ч/т |
400,00 |
1000,00 |
Таблица 3.8 — Расход сырья, материалов и энергоресурсов на производство картона
|
Сырье, материалы, энергоресурсы |
|||
|
Наименование |
Единицы |
Расход на 1 т картона |
|
|
минимальный |
максимальный |
||
|
1 |
2 |
3 |
4 |
|
Волокнистые полуфабрикаты |
кг/т |
921,00 |
1080,00 |
|
Наполнители |
кг/т |
0,00 |
68,00 |
|
Проклеивающие вещества |
кг/т |
2,00 |
58,20 |
|
Удерживающие вещества |
кг/т |
1,50 |
31,00 |
|
Оптический отбеливатель |
кг/т |
0,00 |
4,00 |
|
Красители |
кг/т |
0,00 |
2,82 |
|
Свежая вода |
м3/т |
10,00 |
30,00 |
|
Пар |
т/т |
2,00 |
3,00 |
|
Электроэнергия |
кВт·ч/т |
435,00 |
650,00 |
3.1.6 Очистка производственных сточных вод
Основная информация по расходу сырья, материалов и энергоресурсов представлена в таблице 3.9.
Таблица 3.9 — Расход сырья, материалов и энергоресурсов на очистку сточных вод
|
Сырье, материалы, энергоресурсы |
|||
|
Наименование |
Единицы |
Расход на 1 т продукции |
|
|
минимальный |
максимальный |
||
|
Свежая вода |
м3 |
7,00 |
11,00 |
|
Электроэнергия |
кВт ч/т |
350,00 |
980,00 |
|
Биогенные соли (азот) |
кг |
1,00 |
16,00 |
|
Биогенные соли (фосфор) |
кг |
0,20 |
10,50 |
|
Флокулянты |
кг |
0,60 |
10,00 |
|
Химикаты для нейтрализации (кислота) |
кг |
0,20 |
6,30 |
|
Химикаты для нейтрализации (щелочь) |
кг |
14,00 |
20,00 |
3.2 Текущие уровни выбросов, сбросов и потребления
Поскольку наибольшие жалобы со стороны населения поступают на запах от сульфат-целлюлозных предприятий, то необходимо введение маркерного показателя «общая сера» для оценки уровня выбросов по серосодержащим газам взамен контроля таких индивидуальных загрязняющих веществ, как сероводород, метилмеркаптан, диметилсульфид, диметилдисульфид. При выборе НДТ для выбросов нужно использовать суммарный удельный выброс по серосодержащим газам.
Таблица 3.10 — Выбросы загрязняющих веществ в атмосферу
|
Наименование |
Единицы измерения |
Объем и (или) масса выбросов загрязняющих веществ до очистки в расчете на тонну продукции |
Источники |
Природоохранное оборудование, метод очистки, повторного использования |
Объем и (или) масса выбросов |
||||
|
Диапазон |
Среднее |
Диапазон |
Среднее |
||||||
|
1 |
2 |
3 |
4 |
5 |
6 |
7 |
8 |
||
|
Производство небеленой сульфатной целлюлозы |
|||||||||
|
Метилмеркаптан |
кг/т |
0,003–0,020 |
0,011 |
Установки варки, промывки, сортирования небеленой целлюлозы |
Газоочистной скруббер. Газоочистной адсорбер |
0,25–1,20 |
0,73 |
||
|
Сероводород |
кг/т |
0,045–0,063 |
0,054 |
||||||
|
Диметилсульфид |
кг/т |
0,22–2,50 |
1,36 |
||||||
|
Диметилдисульфид |
кг/т |
0,40–1,90 |
1,15 |
||||||
|
Диоксид серы |
кг/т |
– |
– |
Печь сжигания ДПГ, ИРП, СРК |
Газоочистной скруббер |
1,10–1,20 |
1,12 |
||
|
Окислы азота |
кг/т |
– |
– |
0,003–0,004 |
0,004 |
||||
|
Регенерация химикатов |
|||||||||
|
Диоксид серы |
кг/т |
0,50–1,25 |
0,88 |
СРК |
Скруббер |
0,20–0,50 |
0,35 |
||
|
Оксиды азота |
кг/т |
0,20–3,00 |
1,70 |
0,20–1,50 |
0,85 |
||||
|
Пыль от процесса регенерации щелока |
кг/т |
118,50–131,00 |
124,80 |
Электрофильтр |
0,13–2,44 |
1,29 |
|||
|
Диоксид серы |
кг/т |
0,0025–0,025 |
0,014 |
ИРП |
Скруббер |
0,001–0,01 |
0,006 |
||
|
Сероводород |
кг/т |
0,15–0,50 |
0,325 |
Скруббер |
0,03–0,10 |
0,065 |
|||
|
Оксиды азота |
кг/т |
0,009–0,75 |
0,377 |
Скруббер |
0,0044–0,373 |
0,189 |
|||
|
Пыль от процесса регенерации извести |
кг/т |
2,70–6,10 |
4,40 |
Электрофильтр |
0,01–0,79 |
0,40 |
|||
|
Производство тепловой энергии |
|||||||||
|
Диоксид серы |
кг/т |
0,0017–0,0020 |
0,0018 |
Корьевой котел |
Электрофильтр |
0,01–1,06 |
0,54 |
||
|
Циклон |
|||||||||
|
Оксиды азота |
0,19–0,26 |
0,23 |
Электрофильтр |
0,20–0,70 |
0,45 |
||||
|
Циклон |
|||||||||
|
Зола |
4,10–4,70 |
4,40 |
Электрофильтр |
0,17–0,56 |
0,37 |
||||
|
Циклон |
0,10–1,60 |
0,85 |
|||||||
Таблица 3.11 — Отходы производства и потребления
|
Наименование |
Класс опасности |
Единицы измерения1) |
Масса |
Источники |
Метод |
Масса отходов |
||
|
Диапазон |
Среднее |
Диапазон |
Среднее |
|||||
|
1 |
2 |
3 |
4 |
5 |
6 |
7 |
8 |
9 |
|
Прием, хранение и подготовка древесного сырья |
||||||||
|
Отходы обработки древесины, в том числе: |
|
|
246,00– 683,00 |
464,50 |
|
|
|
|
|
Кора |
IV |
кг/т |
219,00–627,00 |
423,00 |
Окорка древесины (подготовка древесины к переработке) |
Утилизация в корьевых котлах |
219,00–627,00 |
423,00 |
|
Кора с примесью земли |
IV |
кг/т |
12,00–26,00 |
19,00 |
Хранение древесины (подготовка древесины к переработке) |
Размещение на ОРО, для приготовления компоста |
12,00–26,00 |
19,00 |
|
Опилки и стружка натуральной чистой древесины несортированные |
V |
кг/т |
15,00–30,00 |
22,50 |
Окорка древесины (распиловка и строгание древесины) |
Утилизация в корьевых котлах |
15,00–30,00 |
22,50 |
|
Производство товарной беленой/небеленой целлюлозы |
||||||||
|
Древесные отходы процесса сортирования целлюлозы |
IV |
кг/т |
3,90–13,60 |
8,80 |
Варка, сортирование целлюлозы (сортирование целлюлозы) |
Утилизация в корьевых котлах |
3,90–13,60 |
8,80 |
|
Минеральные отходы процесса сортирования |
IV |
кг/т |
0,60– 4,00 |
2,30 |
Сортирование от минеральных включений |
Размещение на ОРО |
0,60– 4,00 |
2,30 |
|
Отходы процесса приготовления и регенерации химических реагентов, в том числе шлам от зачистки оборудования |
IV |
кг/т |
2,00–22,40 |
12,20 |
Приготовление и регенерация химических реагентов для производства целлюлозы, зачистка оборудования при производстве целлюлозы |
Размещение на ОРО |
2,00–22,20 |
12,10 |
|
Ил и осадки биологических очистных сооружений хозяйственно-бытовых и смешанных сточных вод |
IV, V |
кг/т |
19,00–50,00 |
35,00 |
Биологическая очистка хозяйственно-бытовых и смешанных сточных вод |
Размещение на ОРО, утилизация в корьевых котлах, для приготовления компоста |
19,00–50,00 |
35,00 |
|
1) Технологическая влажность — фактическая влажность отхода в результате его образования в различных технологических процессах). |
||||||||
Таблица 3.12 — Сточные воды
|
Наименование |
Единицы |
Объем и (или) масса сбросов загрязняющих веществ до очистки в расчете на тонну продукции |
Направление сбросов |
Объем и (или) масса сбросов загрязняющих веществ после очистки в расчете на тонну продукции |
||
|
Минимальное |
Максимальное |
Минимальное |
Максимальное |
|||
|
Сточные воды |
м3 |
64,00 |
167,00 |
В водный объект |
64,00 |
167,00 |
|
Взвешенные вещества (ВВ) |
кг/т |
8,50 |
10,00 |
В водный объект |
0,19 |
2,90 |
|
Биологическое потребление кислорода (БПКп) |
кг/т |
10,50 |
31,50 |
В водный объект |
0,16 |
2,71 |
|
Химическое потребление кислорода (ХПК) |
кг/т |
50,10 |
155,50 |
В водный объект |
13,00 |
50,00 |
|
Азот общий (Nобщ) |
кг/т |
0,20 |
0,35 |
В водный объект |
0,02 |
0,30 |
|
Фосфор общий (Pобщ) |
кг/т |
0,09 |
0,10 |
В водный объект |
0,02 |
0,09 |
|
Адсорбируемые органически связанные галогены (АОХ) |
кг/т |
|
|
В водный объект |
0,01 |
3,00 |
Уровни эмиссий и потребления соответствующие наилучшим доступным технологиям (НДТ) в соответствии с BREF (EU), 2015 приведены в Приложении Б.
Раздел 4. Определение наилучших доступных технологий
Отнесение технологий к НДТ регулируется приказом Министерством промышленности и торговли Российской Федерации от 31 марта 2015 г. № 665 «Об утверждении Методических рекомендаций по определению технологии в качестве наилучшей доступной технологии» (далее — Методические рекомендации).
Отнесение технологий к НДТ осуществляется членами технических рабочих групп (ТРГ) в процессе разработки и актуализации информационно-технических справочников НДТ.
В соответствии с Методическими рекомендациями отнесение применяемой технологии к НДТ осуществляется с учетом группы критериев:
- наименьший уровень негативного воздействия на окружающую среду в расчете на единицу времени или объем производимой продукции либо соответствие другим показателям воздействия на окружающую среду, предусмотренным международными договорами Российской Федерации;
- экономическая эффективность внедрения и эксплуатации;
- период внедрения;
- промышленное внедрение технологических процессов, оборудования, технических способов, методов на двух и более объектах в Российской Федерации, оказывающих негативное воздействие на окружающую среду.
В первую очередь рассматривается критерий промышленного внедрения процессов, оборудования, технических способов, методов на 2 и более объектах в Российской Федерации, затем остальные критерии.
Члены ТРГ при отнесении технологий к НДТ, в дополнение к Методическим рекомендациям могут использовать международные информационно-технические справочники НДТ, соответствующую научную литературу, статистические сборники, результаты научно-исследовательских и диссертационных работ, иные источники.
4.1 Технологии, рассматриваемые при определении НДТ, при производстве сульфатной целлюлозы
Технологии, относящиеся к НДТ [10], при производстве сульфатной целлюлозы, позволяющие сократить потребление сырья, воды, энергии, снизить эмиссии в окружающую среду и образование отходов, приведены в таблице 4.1.
Таблица 4.1 — Перечень технологий, относящихся к НДТ, при производстве сульфатной целлюлозы
|
Технология |
Описание |
Применяемость |
|
1 |
2 |
3 |
|
Сухая окорка древесины |
4.1.1 |
Широко применяется |
|
Продленная модифицированная варка целлюлозы |
4.1.2 |
Широко применяется |
|
Замкнутая система сортирования и эффективная промывка небеленой целлюлозы |
4.1.3 |
Применяется на новых и существующих предприятиях |
|
Кислородно-щелочная делигнификация |
4.1.4 |
Большинство заводов по производству беленой целлюлозы в Европе, Америке и России имеют установки кислородной делигнификации |
|
ECF‑отбелка и производство химикатов для нее |
4.1.5 |
Большинство заводов сульфатной целлюлозы в Европе и мире применяют отбелку по технологии ECF |
|
Отдувка и повторное использование загрязненных конденсатов после очистки в стриппинг-колонне |
4.1.6 |
Широко применяется |
|
Частичное замыкание водооборота отбельного цеха |
4.1.7 |
«Södra Cell» Mönsterås, Mörrum and Värö (Швеция), Celtejo (Португалия), Mercer Stendal and Rosenthal (Германия), другие заводы. Может быть ограничено вследствие образования отложений на оборудовании |
|
Частичное или полное повторное использование чистой охлаждающей воды |
4.1.8 |
Широко применяется |
|
Рекуперация тепла при производстве целлюлозы, бумаги, картона |
4.1.9 |
Широко применяется |
|
Буферные емкости для сбора протечек |
4.1.10 |
Широко применяется |
|
Замкнутый цикл регенерации химикатов для варки целлюлозы |
4.1.11 |
Широко применяется |
|
Сбор и разложение сульфатного мыла |
4.1.12 |
Широко применяется |
|
Выделение и сбор скипидара |
4.1.13 |
Широко применяется |
|
Сбор слабых и крепких газов с последующим сжиганием в специализированных печах, ИРП, СРК |
4.1.14 |
Широко применяется |
|
Сжигание черного щелока при концентрации более 72 % |
4.1.15 |
Широко применяется |
|
Улучшенная промывка шламов от регенерации химикатов |
4.1.16 |
Широко применяется |
|
Обезвоживание отходов цикла регенерации химикатов |
4.1.17 |
Широко применяется |
|
Электрофильтры после СРК, ИРП, котла для сжигания коры и осадков очистных сооружений |
4.1.18 |
Широко применяется |
|
Котлы для сжигания коры и осадков очистных сооружений, непровара и топливоподготовка для них |
4.1.19 |
Широко применяется |
|
Биологическая очистка сточных вод |
4.1.20 |
Широко применяется |
|
Обезвоживание осадков очистных сооружений |
4.1.21 |
Широко применяется |
|
Улучшенные системы переработки брака (БДМ и КДМ) |
4.1.22 |
Широко применяется |
|
Системы улавливания волокна из избыточной (сточной) воды БДМ/КДМ |
4.1.23 |
Широко применяется |
|
ЛОС до очистных сооружений |
4.1.24 |
Широко применяется |
|
Внедрение системы АСОДУ |
4.1.25 |
Широко применяется |
|
Комбинированная выработка тепловой и электрической энергии |
4.1.26 |
Широко применяется |
В новых или реконструируемых цехах подготовки древесины используется практически всегда сухой тип окорки.
Вода используется только для промывки балансов и затем рециркулирует с минимальным образованием сточных вод и водных загрязнений. В цехе предусматривается оборудование для локальной очистки коросодержащих вод.
Внутренний оборот воды может доходить до 70 %. Вода при мокрой и полусухой окорке, прошедшей через окорочный барабан, содержит твердые отходы, для отделения которых применяются водоотделительные барабаны и дренажные конвейеры. После первичной очистки вода поступает на шламоотделители или сетчатые фильтры, где улавливаются мелкие частицы коры и механические примеси.
При переходе на сухую окорку твердые древесные отходы попадают в воду только при промывке балансов, поэтому отпала необходимость в установке фильтров и шламоотделителей. После первичной очистки на дренажных конвейерах вода собирается в бассейн. Осевшие твердые отходы в виде песка скребковым конвейером направляются в контейнер и вывозятся на свалку. Очищенная вода насосами подается обратно в процесс и частично на очистные сооружения предприятия для дальнейшей обработки. Для поддержания необходимого количества воды предусматривается подпитка водооборотной системы свежей водой.
В северных районах перед подачей древесины на окорку она подвергается размораживанию с помощью горячей воды или пара, которые подаются непосредственно в окорочный барабан либо на размораживающий конвейер.
Кора после окорочного барабана подается на измельчитель и, если она влажная, отжимается на прессе для последующего сжигания в специальных котлах.
В результате сухой окорки кора имеет более низкое содержание влаги, что приведет к повышению энергоэффективности при сжигании.
Достигаемый экологический эффект
При переходе на сухой способ окорки древесины расход воды значительно уменьшается.
В таблице 4.2 приведены показатели загрязнений в сточных водах в зависимости от способа окорки древесины до поступления на биологическую очистку.
Таблица 4.2 — Загрязнения в сточных водах в зависимости от способа окорки древесины до поступления на биологическую очистку
|
Технология окорки |
Объем сточных вод |
БПК5 |
ХПК |
Общий фосфор |
|||
|
м3/пл. м3 |
м3/т в. с. ц. |
кг/пл. м3 |
кг/ т в. с. ц. |
кг/пл. м3 |
кг/т в. с. ц. |
г/т в. с. ц. |
|
|
1 |
2 |
3 |
4 |
5 |
6 |
7 |
8 |
|
Полусухая окорка и прессование |
0,6–2 |
3–10 |
0,9–2,6 |
5–15 |
4–6 |
20–30 |
25–35 |
|
Сухая окорка и прессование |
0,1–0,5 |
0,5–2,8 |
0,1–0,4 |
1–10 |
0,2–2 |
1–10 |
10–20 |
Воздействие на окружающую среду
При сухой окорке объем сточных вод от подготовки древесины обычно лежит в пределах 0,5–2,8 м3/т в. с. ц. Уменьшение объема сточных вод достигается увеличением количества воды, участвующей в замкнутом водообороте. Переход от полусухой окорки на сухую окорку снижает количество сточных вод на 5–10 м3/т.в.сц.
Эксплуатационные данные
При сухой окорке общий уровень ХПК может быть снижен до 10 % по сравнению с величиной этого показателя при мокрой окорке.
Область применения
Сухая окорка может быть применена и на новых и на существующих производствах (лиственные породы, хвойные породы), а также для производства всех видов полуфабрикатов (целлюлозы, механической массы и т. д.). Окорочные барабаны с сухим методом окорки на данный момент являются доминирующими в отрасли, использование полусухого способа окорки постепенно прекращается.
Факторы реализации
Сухая окорка уменьшает объемы общего содержания взвешенных частиц в сточных водах, ХПК и БПК, а также помогает снизить количество органических соединений, таких как смоляные кислоты, жирные кислоты, выщелачивающихся из коры и попадающих в потоки сточных вод.
Ссылочная литература: [3]; [8].
4.1.2 Продленная модифицированная варка целлюлозы
Делигнификация целлюлозы перед отбелкой осуществляется в процессе варки, на многих заводах для этой цели также применяется процесс кислородной делигнификации.
Так как избирательность в процессе кислородной делигнификации намного выше, чем при варке, должен быть установлен баланс между снижением числа Каппа в процессе варки и кислородной делигнификации.
Под избирательностью понимается отношение количества растворившихся углеводов на единицу растворившегося лигнина.
Для завода важно определить оптимальные соотношения между показателями выхода целлюлозы, прочностными характеристиками и содержанием остаточного лигнина.
Для снижения содержания лигнина (числа Каппа) в целлюлозе, поступающей на отбелку, и сокращения расхода отбеливающих реагентов были разработаны и внедрены в производство несколько модификаций процессов непрерывной и периодической варки сульфатной целлюлозы.
Цель различных модифицированных процессов — улучшение селективности процесса варки (увеличение выхода и вязкости).
Для избирательной делигнификации древесины без заметной деградации целлюлозы необходимо:
- на начальной стадии варки поддерживать более низкую концентрацию эффективной щелочи, а в процессе варки — по возможности постоянную концентрацию щелочи по высоте котла;
- обеспечить максимально возможную концентрацию ионов гидросульфида в начале стадии основной делигнификации варочного процесса, сульфидность щелоков не должна повышаться по сравнению с традиционными технологиями варки;
- снизить содержание растворенных фракций лигнина в варочном щелоке, особенно в конце варки.
Наилучшие современные методы непрерывной варки — Lo-Solids и Compact Cooking G2.
Для этих варок характерно использование пониженных температур в зоне варки, равномерное радиальное распределение температуры и концентрации щелочи, а также выравнивание профиля щелочи по высоте котла.
В основе метода Compact Cooking G2 — улучшение селективности делигнификации за счет пропарки при атмосферном давлении и низкотемпературной пропитки щепы при высоком гидромодуле варки практически в среде черного щелока, который отбирается из верхней зоны варки и имеет достаточно высокую концентрацию щелочи.
В методе Lo-Solids, как при любом варианте модифицированной варки, профиль щелочи регулируется по высоте котла путем распределенной подачи белого щелока. Кроме того, предусмотрен отбор черного щелока из верхней варочной зоны и замена его фильтратом, что в итоге снижает концентрацию растворенного лигнина в конце варки и повышает скорость диффузионных процессов при растворении лигнина.
Современные процессы периодической варки (RDH и Superbatch K) основаны на энергосберегающих технологиях вытеснения пропиточного и варочного щелоков для сокращения потребления тепла на варку.
Хранение щелоков разной плотности и температуры осуществляется в баках-аккумуляторах. Для поддержания постоянной температуры и концентрации в эти баки подаются свежие химикаты и пар.
Для классических варочных установок число Каппа целлюлозы после варки составляет 30–32 для хвойной и 18–20 для лиственной целлюлозы без ущерба качеству.
За счет использования процессов модифицированных варок, число Каппа целлюлозы может быть снижено до уровня 18–22 для хвойной и 14–16 для лиственной целлюлозы.
В целях экономии древесины с 1990‑х годов в производстве сульфатной целлюлозы практикуется увеличение числа Каппа (и выхода) целлюлозы после варки с последующим снижением ее на стадии кислородной делигнификации.
Достигаемый экологический эффект
Более высокий уровень делигнификации с сохранением выхода целлюлозы, низкое содержание отходов, более низкая температура варки, существенная экономия энергии, повышение белимости целлюлозы.
Низкое потребление химикатов на отбелку, сокращение сбросов загрязняющих веществ со сточными водами.
Воздействие на окружающую среду
За счет снижения содержания лигнина в целлюлозе перед отбелкой сокращаются сбросы загрязняющих веществ со сточными водами отбельной установки и увеличивается количество органических веществ, направляемых на сжигание в СРК.
При снижении жесткости целлюлозы перед отбелкой на 1 ед. Каппа сброс ХПК от отбельной установки будет сокращен ~ на 2 кг/в. с. т.
Эксплуатационные данные
Снижение числа Каппа на 6–7 единиц для хвойной целлюлозы и 4–5 — для лиственной.
Область применения
Множество котлов европейских, североамериканских и российских заводов были модернизированы или реконструированы для применения модифицированной варки.
Факторы реализации
За счет перевода на модифицированную непрерывную или периодическую варку производительность варочных установок может снизиться. Для новой периодической варочной установки предусматривают котлы большего объема.
Ссылочная литература: [3].
4.1.3 Замкнутая система сортирования и эффективная промывка небеленой целлюлозы
Описание технологии
Сортирование небеленой целлюлозы осуществляется по многоступенчатой схеме на сортировках давления с профильными ситами со щелевой перфорацией.
При использовании современных процессов производства щепы и варки в целлюлозе после варки содержится менее 0,5 % отходов сортирования в виде сучков и костры, которые выводятся из процесса производства целлюлозы для отбелки.
Многоступенчатая противоточная промывка небеленой целлюлозы до и после кислородной делигнификации на эффективном промывном оборудовании обеспечивает минимальный вынос органических веществ черного щелока на отбельную установку и, соответственно, сокращение расхода химикатов на отбелку, снижение сброса загрязняющих веществ со сточными водами отбельной установки.
Размещение оборудования сортирования в системе противоточной промывки небеленой целлюлозы способствует замыканию системы водопользования, незначительное количество загрязненных сточных вод от оборудования промывки и сортирования небеленой целлюлозы направляется на упаривание и сжигание в содорегенерационном котле совместно с черным щелоком (подробное описание — в 2.2).
Достигаемый экологический эффект
Снижение содержания органических соединений в сточных водах, сокращение или отсутствие сброса сточных вод от промывки и сортирования на очистные сооружения.
Эксплуатационные данные
Приобретение сортирующего оборудования, работающего при повышенных концентрациях 3 % — 4 % для хвойной и до 5 % для лиственной целлюлозы, позволит уменьшить инвестиции в новое оборудование и сократить расход электроэнергии на сортирование.
Область применения
Реализовано на большинстве европейских, североамериканских и российских заводов.
Применяется на новых и существующих предприятиях.
Факторы реализации
Увеличение потребления пара на выпаривание черного щелока.
Ссылочная литература: [3].
4.1.4 Кислородно-щелочная делигнификация перед отбелкой
В тех случаях, когда варка целлюлозы проводится до высоких чисел Каппа, снижение содержания лигнина в целлюлозе перед отбельной установкой обеспечивается за счет кислородной делигнификации небеленой целлюлозы.
В процессе кислородной делигнификации осуществляется удаление лигнина за счет обработки небеленой целлюлозы кислородом в щелочной среде при повышенной температуре под избыточным давлением в одно- или двухступенчатых реакторах.
Степень делигнификации — 40 % — 70 % (подробное описание — в 2.2).
Достигаемый экологический эффект
За счет снижения жесткости целлюлозы, поступающей на отбелку, обеспечивается сокращение расхода химикатов на отбелку и сброса загрязняющих веществ от отбельной установки на очистные сооружения.
Эксплуатационные данные
Дополнительный пар на выпаривание черного щелока — 4 % — 10 % (вследствие подачи в процесс КЩО водяного пара, белого щелока, раствора сульфата магния).
Дополнительная нагрузка на СРКа — около 45–70 кг а. с. вещества/в. с. т. целлюлозы;
Дополнительная нагрузка на каустизацию зеленого щелока и известерегенерационную печь (ИРП) — 4 % — 6 %.
Область применения
Большинство заводов по производству беленой целлюлозы в Европе, Америке и России имеют установки кислородной делигнификации.
Современные заводы для производства беленой целлюлозы проектируются с учетом комбинации модифицированной варки и кислородной делигнификации.
Факторы реализации
При организации ступени кислородной делигнификации на существующих заводах требуется учитывать увеличение нагрузки на систему регенерации химикатов.
Ссылочная литература: [3].
4.1.5 ECF‑отбелка и производство химикатов для нее
Описание технологии
Основным отбеливающим реагентом для отбелки по технологии ECF (без использования молекулярного хлора) является диоксид хлора.
Для минимизации расхода диоксида хлора в современных схемах ECF применяются комбинации альтернативных кислородосодержащих химикатов (кислород, пероксид водорода, перуксусная кислота, озон) с включением в технологическую схему отбелки таких ступеней, как обработка кислородом, горячий кислый гидролиз (Ahot) для лиственной целлюлозы, обработка озоном при средней или высокой концентрации, обработка пероксидом водорода при атмосферном давлении (Р) или под давлением (РО), горячая обработка диоксидом хлора (Dhot).
Отбелка по технологии ECF сокращает вредное воздействие на окружающую среду (низкий объем сточных вод, низкая эмиссия АОХ) и делает возможным частичное замыкание фильтратов отбельных установок (подробное описание — в 2.2).
Возможные схемы отбелки по технологии ECF с использованием различных химикатов или их комбинаций представлены в таблице 4.3.
Таблица 4.3 — Современные схемы ECF‑отбелки
|
Схемы отбелки |
||
|
1 |
2 |
3 |
|
O/ODEDP |
O/OADED |
O(OPDQ(PO) |
|
O/ODED |
O/OZEDD |
OQ(PO)(DQ)(PO) |
|
O/ODEDD |
O/OADPZP |
OQXOP/ODEPDPaa |
|
O/OADEDP |
O/OZDP |
O/O(Q)OPDPO |
|
Примечание Используемые обозначения: О или О/О — одно- или двухступенчатая кислородная делигнификация перед отбелкой; A — кислотная промывка для удаления из целлюлозы металлов; D — отбелка диоксидом хлора; E — щелочная экстракция гидроксидом натрия; EO — щелочная экстракция с кислородом (окислительное щелочение); EP — щелочная экстракция с пероксидом водорода; EOP — щелочная экстракция с кислородом и пероксидом водорода; mP — обработка модифицированным пероксидом водорода; O — обработка кислородом; P — обработка пероксидом водорода; PO — обработка пероксидом водорода с кислородом; Paa — обработка перуксусной кислотой; Q — обработка хелатирующими реагентами; X — обработка ксиланазой; Z — обработка озоном; ZD — обработка озоном и диоксидом хлора последовательно на одной ступени. |
||
Достигаемый экологический эффект
Основная цель применения технологии ECF — сокращение сбросов АОХ.
При ECF‑отбелке может быть достигнут уровень содержания АОХ <0,2 кг/в. с. т.
Воздействие на окружающую среду
Образование 2,3,7,8‑TCDD и 2,3,7,8‑TCDF снижается до не обнаруживаемого уровня.
Эксплуатационные данные
При применении ECF‑отбелки расходы на отбеливающие химикаты возрастут: увеличится расход энергии на производство диоксида хлора, кислорода и пероксида водорода.
Область применения
Отбелка по технологии ECF должна быть предусмотрена на новых и может быть введена на действующих заводах по производству сульфатной целлюлозы.
Факторы реализации
Концепция технологии отбелки зависит от приоритетов производства сульфатной беленой целлюлозы по стоимости химикатов, эксплуатационным затратам, выходу целлюлозы, гибкости эксплуатации и специфическим ограничениям процесса.
Перевод действующего предприятия на ECF‑отбелку часто требует модернизации линий по производству волокна и установок получения диоксида хлора.
Ссылочная литература: [3].
4.1.6 Отдувка и повторное использование загрязненных конденсатов после очистки в стриппинг-колонне
Отдувка грязных конденсатов проводится с целью уменьшения потребления свежей воды на производстве, для снижения нагрузки по органическим веществам на очистные сооружения и для сокращения выбросов суммарной восстановленной серы. Отдувка паром и повторное использование конденсатов могут привести к значительному снижению нагрузки по ХПК на очистные сооружения.
Около 8–10 м3/т в. с. ц. общего количества конденсатов образуются с нагрузкой по ХПК и БПК5 соответственно, примерно 20–30 и 7–10 кг/т. Как правило, примерно 1 м3/т в. с. ц. являются сильнозагрязненными, 4 м3/т в. с. ц. среднезагрязненными и 4 м3/т в. с. ц. слабозагрязненными.
Значительная часть ХПК приходится на долю метанола (5–10 кг/т в. с. ц.), остальное — на этанол, ряд органических серосодержащих соединений (1–2 кг/т в. с. ц. суммарной восстановленной серы), скипидар (1–2 кг/т) и неорганические азотистые соединения.
1 м3 конденсата имеет величину ХПК, равную 10–20 кг/м3. Данный показатель выше в конденсатах от производства целлюлозы из лиственных пород древесины. Эти загрязненные конденсаты обычно очищаются в стриппинг-колонне, где эффективность удаления большинства соединений составляет более 90 % (в зависимости от pH). В системах отдувки обычно удаляются дурнопахнущие газы (общая восстановленная сера) и другие вещества, влияющие на величину ХПК конденсата. После отгонки очищенные конденсаты могут содержать 1–1,5 кг ХПК/м3 конденсата.
Очищенные конденсаты не содержат металлов и, следовательно, особенно пригодны для использования в отбельном цехе в случае, когда целью является замыкание этой части процесса. Они также могут быть повторно использованы в процессе промывки небеленой целлюлозы, в отделе каустизации (промывка и разбавление шлама), в качестве жидкости для промывки газов от известерегенерационной печи, содержащих общую восстановленную серу, или в качестве воды для приготовления белого щелока. Это означает, что некоторые конденсаты будут использоваться в замкнутых частях процесса и не будут поступать в сточные воды.
Наилучшим способом повторного использования конденсатов является промывка целлюлозы с подачей конденсата на последнюю ступень промывки или на сгуститель при наличии на заводе замкнутой системы водоснабжения очистного отдела.
Достигаемый экологический эффект
Снижение нагрузки по ХПК на очистные сооружения; снижается расход энергии на аэрацию, расход энергии и химикатов на обработку избыточного активного ила; устранение запаха грязных конденсатов; снижение потребления свежей воды; отходящие газы от стриппинг-колонны могут заменить топливо, тем самым сэкономить мазут или природный газ.
Воздействие на окружающую среду
Снижение содержания общей восстановленной серы (ОВС) и метанола в выбросах в атмосферу.
Повторное использование конденсатов при наличии замкнутой системы водопользования очистного отдела позволяет снизить потребность в воде для промывки целлюлозы. Обычная потребность в воде для промывки целлюлозы составляет 10–13 м3/т в. с. ц. Конденсаты, поступившие от процессов выпарки и варки, пригодные для повторного использования, могут составлять до 6–9 м3/т в. с. ц. Эта цифра представляет собой то количество воды, которое можно при этом сберечь.
Отдувка сильнозагрязненных конденсатов приводит к уменьшению суммарной восстановленной серы и составляет примерно 97 %, метанола — примерно 92 %.
Эксплуатационные данные
Отгонка загрязненных конденсатов применяется на современных предприятиях уже много лет. При использовании стриппинг-колонны конденсаты, поступающие от нее, относительно чистые и могут быть повторно использованы на заводе, например, для промывки небеленой целлюлозы.
Основной целью установки должна быть минимизация потока в стриппинг‑системе с разделением конденсатов для снижения затрат:
- в выпарном цехе конденсат и от последних ступеней выпарки, и от поверхностного конденсатора разделяется на две фракции;
- сдувки от котла периодической варки можно сконденсировать в две ступени. Вторичный пар выпарной станции можно использовать как основной источник тепла для стриппинг-колонны.
Эксплуатационные расходы на отгонку конденсатов состоят в основном из расходов на пар, используемый в процессе, и обслуживание установки. Если стриппинг- колонна работает отдельно от выпарной станции, то эксплуатационные расходы значительно выше из-за потребности в свежем паре. Расходы составляют примерно 0,6–0,7 млн евро/год. Если стриппинг-колонна связана с выпарной установкой, то эксплуатационные расходы ниже и составляют 0,3–0,4 млн евро/год.
Область применения
Применимо на новых и существующих предприятиях.
Стриппинг-колонна для обработки конденсатов может представлять собой отдельную установку или может быть встроенной частью выпарной установки. В первом случае может потребоваться острый пар, тогда как в последнем случае может использоваться вторичный пар от какого-либо выпарного аппарата. Тем не менее необходимо термическое окисление газов, поступающих из стриппинг-колонны. Для этой цели могут быть использованы известерегенерационные печи, топки теплоэнергетических котлов или специальные печи.
Факторы реализации
Снижение нагрузки по ХПК на очистные сооружения и экономия свежей воды при производстве целлюлозы.
Ссылочная литература: [3].
4.1.7 Частичное замыкание водооборота отбельного цеха
Описание технологии
Полное замыкание водооборота отбельной установки (при котором избыточная вода от пресспата подается на промывку целлюлозы после последней ступени отбелки и, последовательно проходя все ступени промывки отбельной установки, направляется на промывку небеленой целлюлозы и далее в систему регенерации химикатов) не может быть отнесена к категории НДТ. Обязательным условием водопользования в отбельном отделе должно быть полное разделение кислых и щелочных фильтратов.
Избыточные кислые и щелочные фильтраты направляются на очистные сооружения, в отдельных случаях щелочной фильтрат используется для промывки целлюлозы после кислородной делигнификации (что возможно только при обеспечении точного контроля показателя содержания хлора в щелочном фильтрате).
Проблемы, связанные с повышенной концентрацией органических и неорганических (непроцессных элементов) веществ при частично замкнутом водообороте, являются основным препятствием для дальнейшего сокращения потребления воды на отбельных установках:
- увеличение содержания ионов Cl− и K+ в плаве СРК, приводящее к забиванию и коррозии оборудования;
- увеличение инертных примесей в контуре регенерации извести вследствие накопления фосфора;
- увеличение отложений на оборудовании отбельных установок в связи с увеличением концентрации ионов Ca2+, Ba2+, C2O42-, CO32− и SO42− в целлюлозной массе и фильтратах;
- увеличение расхода отбеливающих химикатов вследствие выноса органических веществ на последующие ступени отбелки;
- снижение избирательности некоторых окислительных реагентов в результате увеличения концентрации металлов переменной валентности;
- снижение качества целлюлозы вследствие смоляных отложений и др.
Достигаемый экологический эффект
В современных схемах ECF‑отбелки с противоточной промывкой и частичным замыканием фильтратов расход сточных вод составляет около 15–20 м3/в. с. т. (зависит от типа применяемого промывного оборудования).
Воздействие на окружающую среду
Снижение количества сточных вод и нагрузки по ХПК на очистные сооружения.
Эксплуатационные данные
Требуется запас по производительности и дополнительный расход пара на упаривание в случаях, когда растворенные органические вещества со сточными водами отбельной установки поступают на выпарную станцию и далее на СРК.
Область применения
Применимо на новых и существующих предприятиях.
Факторы реализации
Степень замыкания зависит от породы древесины, качества воды, схемы отбелки, типа промывного оборудования и общего дизайна процесса.
По соображениям безопасности упаривание сточных вод отбельной установки более применимо для отбелки по технологии TCF, для ECF‑отбелки существует риск коррозии оборудования СРК под воздействием хлоридов.
Дальнейшее сокращение потребления воды зависит от наличия эффективных промышленно-реализованных способов очистки системы от кальция, оксалатов, непроцессных элементов.
Ссылочная литература: [3].
4.1.8 Частичное или полное повторное использование чистой охлаждающей воды
На предприятиях ЦБП образуется большое количество незагрязненных и термически загрязненных вод, нагретых в тепловыделяющем оборудовании. Частичное или полное повторное использование этих вод позволяет обеспечить минимальное потребление свежей воды, снизить количество сбрасываемых в водоем сточных вод и тем самым уменьшить экологическую нагрузку на окружающую среду.
Часть отработанной теплой воды от выпарного, отбельного, варочного, сушильного цехов, некоторых вспомогательных производств используется в технологическом процессе. Часть теплой воды охлаждается на теплообменниках или градирнях и возвращается потребителям. При этом на восполнение потерь требуется 10 % — 15 % свежей воды.
В настоящее время выделение охлаждающей воды в самостоятельный поток и ее повторное использование после охлаждения применяются очень широко. Разделение и повторное использование чистой охлаждающей воды можно применять как на вновь создаваемых, так и на существующих предприятиях.
Если чистая охлаждающая вода сбрасывается в канализацию, с целью снижения гидравлической нагрузки на внеплощадочные очистные сооружения ее не следует смешивать с загрязненными производственными сточными водами. Это мероприятие приведет к большей эффективности процесса очистки сточных вод и уменьшит затраты на очистку.
4.1.9 Рекуперация тепла при производстве целлюлозы, бумаги и картона
Утилизация тепла отработанной паровоздушной смеси в сушильной части сушильной машины, БДМ/КДМ является важнейшим направлением использования вторичных энергетических ресурсов в целях увеличения КПД сушильной части и экономии топливно-энергетических ресурсов. Выбор типа системы теплорекуперационного оборудования определяется системой укрытия сушильной части.
Принципиальная схема теплорекуперации см. 2.5 (см. рисунок пункт 2.11).
Описание представлено в пункте 4.2.2 «Рекуперация тепла при производстве бумаги, картона».
4.1.10 Буферные емкости для сбора протечек
Для предупреждения излишней нагрузки на внеплощадочные очистные сооружения и периодических нарушений в процессе очистки сточных вод в наличии должны быть емкости для варочных и регенерационных жидкостей, а также для грязных конденсатов вместимостью, превышающей нормальные эксплуатационные объемы, по крайней мере на 30 %. Чистые потоки отводятся от участков потенциальных утечек и переливов для предотвращения их попадания в потоки производственных жидкостей.
Состояние и степень заполнения емкостей слабых и крепких щелоков от сульфитного и сульфатного производств должны все время контролироваться, особенно при пуске предприятия, его останове или в случае нарушений нормальной работы завода. Основная потребность в буферных емкостях определяется концентрацией щелока, измеряемой как содержание в нем сухих веществ. Например, на старых заводах по производству сульфатной целлюлозы слабый черный щелок может иметь 8%‑ную, а крепкий щелок 60%‑ную концентрацию, что можно сопоставить с аналогичными показателями по современному заводу, равными 16 % и 75 % соответственно.
Необходимый дополнительный объем сверх того, который требуется при нормальных условиях работы, должен учитывать пиковые нагрузки потоков, возможные из-за возникновения технологических неполадок в течение нескольких часов работы. Дополнительный объем должен обеспечивать хранение достаточного количества слабого щелока, чтобы выпарная станция могла нормально работать, несмотря на короткие остановки (отключения для устранения неполадок) процессов варки и промывки, и чтобы часть многопоточной или однопоточной выпарной станции могла быть остановлена для краткосрочного ремонта. Объемы емкостей для крепкого щелока должны быть достаточными для хранения такого его количества, чтобы кратковременные остановки в работе регенерационного котла не привели к снижению производительности выпарки, или чтобы выпарная станция могла быть остановлена для краткосрочного ремонта. Действующие заводы, рассматривающие вопрос о внедрении кислородной делигнификации, должны оценить вместительность емкостей для слабого и крепкого щелока, а также мощность выпарной станции с учетом того, что данная технологическая ступень приведет к увеличению количества воды, которое надо будет выпарить.
Щелока, получаемые из плава, образующегося в содорегенерационном котле, преобразованные в свежий варочный (белый) щелок, не содержат органики, но имеют очень высокое значение pH. Резервуары для этого щелока должны иметь запасной объем для снятия кратковременных пиковых нагрузок или для случаев неполадок технологического оборудования, например, такого как фильтры для щелока. Если в случае плохой организации контроля эти щелока отводят на очистные сооружения, то они вызывают скачок pH, который приводит к нарушениям работы внеплощадочных очистных сооружений.
Достигаемый экологический эффект
При хорошем управлении процессом и наличии установок соответствующей конструкции для локализации случайных переливов и утечек, а также при наличии системы регенерации и 5–10%‑ной дополнительной мощности выпарной установки можно достичь снижения нагрузки по ХПК на очистные сооружения.
Воздействие на окружающую среду
Снижение нагрузки на очистные сооружения по ХПК на 3–8 кг ХПК/т в. с. ц. Переливы и утечки могут быть менее 2 кг ХПК/т в. с. ц.
Эксплуатационные данные
Для определения и оценки переливов и утечек щелока можно использовать датчики электропроводности, так как во многих случаях можно установить корреляцию между электропроводностью и концентрацией щелока для каждого потока. В потоках с низкой концентрацией и переменным pH датчик pH, работающий в оперативном режиме, является обычным стандартным прибором.
Горячие потоки, нуждающиеся в особом контроле, могут легко контролироваться датчиками температуры, работающими в оперативном режиме.
Для решения проблемы предупреждения переливов и утечек и создания соответствующей стратегии управления движением химикатов на предприятии существует много способов.
Ограничением в эффективном внедрении данных мер являются различные производственные затруднения, которые наблюдаются в процессах промывки, сортирования целлюлозы или выпарки щелоков.
Область применения
Применимо на новых и существующих предприятиях.
Установку буферных емкостей и систем сбора случайных переливов и протечек целесообразно проводить как с целью экономической рентабельности, так и с целью совершенствования процесса, особенно на ступенях промывки и очистки целлюлозы, выпарки и фильтрации щелока. Эффективная локализация технологических протечек, переливов является весьма важным показателем работы технологического оборудования и значительно влияет на природоохранные характеристики предприятия.
Факторы реализации
Меры по внедрению данной технологии должны выполняться по природоохранным соображениям и соображениям безопасности технологического процесса.
Ссылочная литература: [3].
4.1.11 Замкнутый цикл регенерации химикатов для варки целлюлозы
Система регенерации на заводе по производству сульфатной целлюлозы выполняет три функции:
- регенерация неорганических варочных химикатов;
- при сжигании черного щелока выделяется тепло для выработки технологического пара;
- утилизация ценных органических побочных продуктов (например, таловое масло).
Теплосодержания упаренного черного щелока как топлива обычно достаточно, чтобы полностью обеспечить завод по производству сульфатной целлюлозы теплом и электроэнергией. Что касается побочных органических продуктов, то они на большинстве сульфат-целлюлозных предприятий играют ограниченную экономическую роль.
В черном щелоке, полученном после варки, содержание сухих веществ обычно составляет 14 % — 18 %. Его необходимо значительно увеличить для успешного сжигания в СРК. Щелок концентрируется на выпарной установке до содержания сухих веществ 65 % — 75 %. Однако при содержании сухих веществ более 75 % его вязкость значительно возрастает, что может стать причиной появления проблем при его откачке. В связи с этим при атмосферном давлении верхний предел содержания сухого остатка должен составлять около 72 % — 74 %. Существуют два способа, которые используются для преодоления проблемы по снижению вязкости:
- повышение давления в баках хранения концентрированного щелока;
- повышение рабочей температуры в выпарных аппаратах, упаривающих щелок.
Щелок может быть сконцентрирован до концентрации сухого вещества и более 80 % путем тепловой обработки уже концентрированного черного щелока и выпаривания его под давлением. При термической деполимеризации щелоков некоторые из летучих веществ выделяются в виде неконденсируемых газов, которые содержат суммарную восстановленную серу (СВС). Эти газы собираются и сжигаются вместе с прочими дурно пахнущими газами.
Конденсаты выпарных аппаратов обрабатываются в стриппинг-колонне, что делает возможным повторно использовать их для промывки небеленой целлюлозы, шламов зеленого щелока и каустизационного шлама.
Увеличение содержания сухого остатка в черном щелоке от 65 % — 70 % до 80 % — 85 % изменяет материальный и энергетический баланс, а также условия сжигания в регенерационном котле. Объем топочного газа снижается с уменьшением количества воды, поступающей в печь. Температура горения повышается с увеличением содержания сухого вещества в щелоке. При этом возгоняется большое количество натрия, который затем реагирует с серой, снижая тем самым выбросы соединений серы из регенерационного котла.
Плав из СРК, состоящий в основном из карбоната натрия и сульфида натрия, растворяется в слабом белом щелоке с целью получения зеленого щелока.
Зеленый щелок очищается от взвешенных веществ (шлам зеленого щелока). Осветленный зеленый щелок реагирует с известью с образованием белого щелока и известкового шлама.
Белый щелок отделяется от известкового шлама и направляется в варочный котел.
Известковый шлам промывается и подвергается обжигу в известерегенерационной печи. Процесс обжига — это высокотемпературная эндотермическая реакция, требующая подачи тепла извне. В результате обжига образуется негашеная известь (СаО), поступающая в отдел каустизации, и СО2.
Концентрированные дурнопахнущие газы собираются и сжигаются, как правило, в СРК, или в отдельной топке, или в известерегенерационной печи. Последнее менее удобно, поскольку это может нарушить ее работу. Дымовые газы очищаются в скруббере, а орошающая вода из скруббера направляется обратно в систему регенерации химикатов.
На сульфатных заводах производится сбор и сжигание слабых дурнопахнущих газов и их термическое обезвреживание. Эти газы с низкой концентрацией дурнопахнущих и вредных веществ выделяются в процессе предварительной пропарки щепы, промывки и сортирования целлюлозы, от растворителя сплава и из резервуаров щелоков.
Ссылочная литература: [3].
4.1.12 Сбор и разложение сульфатного мыла
Описание технологии
Чтобы избежать сильного пенообразования и образования накипи в выпарных аппаратах, необходимо в процессе упаривания удалять из черного щелка мыло (натриевые соли смоляных и жирных кислот).
Удаление мыла из щелока производится путем отстаивания или сепарацией. Необходимую концентрацию щелока в отстойных баках достигают за счет частичного возврата сгущенного щелока. Важное значение имеет точка ввода черного щелока в отделитель. Путь для частиц мыла к поверхности — должен быть минимальный.
Из сульфатного мыла получают талловое масло путем разложения его серной кислотой, непрерывным способом, с использованием сепараторов для отделения таллового масла.
Выход сульфатного мыла на различных предприятиях варьируется от 40,5 % до 79,1 % от массы экстрактивных веществ (ЭВ), приходящих с древесиной. Потери ЭВ со щелоком, уходящим на сжигание, 11–26 кг/т целлюлозы.
Достигаемый экологический эффект
Сокращение простоев выпарной станции на промывку и сокращение расхода свежего пара на выпаривание щелоков. Сокращение выбросов сероводорода от производства сырого таллового масла.
Воздействие на окружающую среду
Сокращение потребления серной кислоты на разложение мыла. Сокращение выбросов сероводорода.
Область применения
Применимо на новых и существующих предприятиях.
Факторы реализации
Меры по внедрению данной технологии должны выполняться по природоохранным соображениям и соображениям безопасности эксплуатации.
Ссылочная литература: [3].
4.1.13 Выделение и сбор скипидара
Описание технологии
В процессах пропаривания и варки целлюлозы выделяются летучие соединения (терпеновые углеводороды), которые удаляются при пропаривании щепы перед непрерывной варкой и при терпентинной сдувке из котла при периодической варке. При конденсации паров и отстаивании терпентинсодержащего конденсата во флорентине происходит выделение сульфатного скипидара.
Состав получаемого скипидара варьируется в зависимости от используемой породы древесины. Самое высокое содержание терпенов содержится в свежей сосновой древесине. В еловой древесине содержание значительно ниже. Сырой сульфатный скипидар загрязнен значительным количеством дурнопахнущих соединений серы и имеет очень неприятный запах и темный цвет. Выход может варьироваться в диапазоне 0,5 —15 кг на тонну целлюлозы.
Достигаемый экологический эффект
Сокращение сбросов терпентинов.
Область применения
Применимо на новых и существующих предприятиях.
Факторы реализации
Меры по внедрению данной технологии должны выполняться по природоохранным соображениям и соображениям безопасности эксплуатации.
Ссылочная литература: [3].
4.1.14 Сбор слабых и крепких газов с последующим сжиганием в специализированных печах, ИРП, СРК
Летучие сернистые соединения (дурнопахнущие газы) образуются в основном при варке целлюлозы и выпарке щелоков.
Высококонцентрированные дурнопахнущие газы (ВК ДПГ) образуются в системе сбора скипидара из терпентинных сдувок, при конденсации паров от котлов непрерывной и периодической варки, в баках для хранения грязного конденсата в виде неконденсируемых газов, удаляемых из выпарной установки. Содержание серы около 4 кг/т в. с. т.
Главные источники низкоконцентрированных дурнопахнущих газов — это оборудование по промывке и сортированию небеленой целлюлозы, отдельные баки и бассейны с массой и щелоковыми растворами в системе промывки и сортирования целлюлозы, емкости для хранения черного щелока в выпарном цехе и емкости для хранения белого щелока в цехе каустизации и регенерации извести. Содержание серы — около 0,5 кг/т в. с. т.
Нормальное количество низкоконцентрированных неконденсируемых газов на предприятии мощностью 1000 т/сут — около 50000–100000 м3/час. Количество газов зависит от особенностей предприятия: при непрерывной варке и промывке массы в диффузоре объемы меньше, чем при периодической варке и промывке на фильтрах, работающих под давлением.
Основным методом обезвреживания ДПГ является их сжигание. Альтернативой сжигания может быть щелочной или окислительный скруббер.
Сжигание концентрированных дурнопахнущих газов в регенерационном котле — один из способов их обезвреживания. В Европе существует несколько предприятий, а в мире всего около 41, которые сжигают крепкие дурнопахнущие газы в регенерационных котлах.
Собранные низкоконцентрированные дурнопахнущие газы могут быть сожжены в составе вторичного или третичного воздуха в СРК. При концентрации сухих веществ в черном щелоке, подаваемом на сжигание в СРК, превышающей 72 %, диоксид серы обычно сорбируется щелочными пылевыми частицами в СРК, и поэтому никакой дополнительной химической очистки дымовых газов не требуется.
Сжигание концентрированных неконденсируемых газов может быть проведено в известерегенерационной печи или специальной печи для сжигания неконденсируемых газов, снабженной SO2‑скруббером. На долю концентрированных неконденсируемых газов приходится более 90 % всех соединений общей восстановленной серы (ОВС), образовавшейся при варке целлюлозы.
Выгода сжигания дурнопахнущих газов в известерегенерационной печи заключается в том, что исключается необходимость в установке специальной печи. Вдобавок серосодержащие газы могут реагировать с известью, что снижает выбросы диоксида серы. Ограниченное количество соединений серы в известерегенерационной печи может прореагировать с газообразным натрием, образуя при этом сульфат натрия.
В среднем 10 % — 15 % топлива, использующегося в известерегенерационной печи, может быть заменено сжиганием концентрированных дурнопахнущих газов. Конденсация метанола после стриппинг-колонны может минимизировать проблему, вызванную колебаниями в качестве газа, но требует дополнительных инвестиций.
Сжигание дурнопахнущих может также осуществляться в специальной печи (топке) для сжигания неконденсируемых газов, оборудованной скруббером для абсорбции SO2. Газы используются как топливо для дополнительного получения пара или горячей воды.
Достигаемый экологический эффект
Снижение суммарных выбросов газообразных соединений восстановленной серы и уменьшение запаха от СОС.
Воздействие на окружающую среду
Суммарные выбросы восстановленной серы в виде дурнопахнущих газов могут быть снижены более чем на 99 % только путем сбора и сжигания концентрированных неконденсируемых газов. Сбор с последующим сжиганием дурнопахнущих газово казывает существенное влияние на улучшение качества воздуха.
Эксплуатационные данные
Указанные выше мероприятия широко используются.
В современных известерегенерационных печах могут появиться проблемы в их работе из-за недостатка кислорода.
На многих старых предприятиях оборудование для промывки целлюлозы открытого типа, поэтому сбор и обработка отходящих газов от этих источников требуют очень больших объемов воздуха, что технически и экономически сложно.
Область применения
Мероприятия по утилизации дурнопахнущих газов применимы как на новых, так и на существующих предприятиях.
На действующих предприятиях наладить сбор и обработку слабых неконденсируемых газов иногда довольно трудно.
Факторы реализации
Уменьшение выбросов дурнопахнущих газов.
Ссылочная литература: [3].
4.1.15 Сжигание черного щелока при концентрации более 72 %
Одним из путей, обеспечивающих снижение выбросов SО2 при сжигании черного щелока, является переход на выпаривание черного щелока до концентрации 75 % — 80 %. При увеличении концентрации черного щелока до 80 % увеличивается выработка пара, растет термический КПД котла. Эффект увеличения концентрации черного щелока продемонстрирован и доказан практикой работы десятков новых и реконструированных СРК в разных странах мира.
Увеличение содержания сухого остатка в черном щелоке от 65 % — 70 % до 80 % — 85 % изменяет материальный и энергетический баланс, а также условия сжигания в регенерационном котле. Объем топочного газа снижается с уменьшением количества воды, поступающей в печь. Повышением содержания сухих веществ можно увеличить производительность СРК.
Достигаемый экологический эффект
При повышении концентрации щелока, поступающего на сжигание в СРК, до 80 % снижаются выбросы серы в атмосферу.
Воздействие на окружающую среду
Выбросы серы от регенерационного котла составляют до 5–50 мг S/нм3 топочного, газа или 0,1–0,3 кг/т в. с. ц., иногда они падают почти до нуля из-за того, что большее количество натрия испаряется и реагирует с серой.
Эксплуатационные данные
Данное мероприятие было опробовано на нескольких целлюлозных заводах в России. Эксплуатационные расходы на усовершенствование системы укрепления щелока незначительны благодаря увеличению экономии энергии (в данном случае она составляет 1 % — 7 %) и усилению мощности регенерационного котла. Увеличение содержания сухих веществ в регенерационном котле может привести даже к некоторой чистой экономии.
Область применения
Мероприятия по укреплению щелока после выпарки целесообразны как на новых, так и на действующих заводах по производству сульфатной целлюлозы.
Однако максимум содержания СВ ограничивается увеличением вязкости и наличием тенденции к расслаиванию концентрированного черного щелока. Это зависит от породы древесины и температуры.
Факторы реализации
Предприятия по производству сульфатной целлюлозы могут столкнуться с проблемой выбросов диоксида серы, которые можно снизить при сжигании в регенерационном котле щелока с повышенным содержания сухих веществ. Повышение мощности регенерационного котла на 4 % — 7 % также является весомым аргументом для предприятия.
Ссылочная литература: [3].
4.1.16 Улучшенная промывка шламов от регенерации химикатов
Известь (СаО) используется для каустизации зеленого щелока (Na2S + Na2CO3). После каустизации образуется известковый шлам (СаСО3). Известковый шлам обжигается в известерегенерационной печи, в результате чего карбонат кальция разлагается с образованием извести. Перед тем как известковый шлам попадает в известерегенерационную печь, его необходимо промыть для удаления остатков гидроксида натрия, сульфида натрия и прочих солей натрия, а затем обезводить. Оборудованием для промывки известкового шлама обычно являются осветлители (отстойники) или фильтры разных конструкций. В прошлом для этой цели широко использовались двухступенчатые промывные аппараты, однако современная одноступенчатая промывка шлама в блочном отстойнике с совмещенным баком или на фильтрах давления или дисковых фильтрах становится доминирующей.
Усовершенствованная промывка известкового шлама может снизить содержание взвешенных веществ в белом щелоке со 100 мг/дм3 до 0–30 мг/дм3 при использовании современных фильтров. Сухость известкового шлама также может быть увеличена с 50 % — 60 % до 70 % — 80 %. Более эффективная промывка уменьшает содержание остаточного натрия (0,1 %…0,2 % в ед.Na2O от массы шлама) в известковом шламе, снижая, таким образом, образование сероводорода в известерегенерационной печи в процессе обжига шлама.
Если промывка проводится до слишком низкого содержания натрия, то выбросы восстановленных серосодержащих соединений с топочными газами могут возрасти, по-видимому, вследствие снижения их взаимодействия с шламом, в котором в первую очередь они реагируют с солями натрия, а также с натрием, частично переходящим при высокой температуре обжига (1100 °C — 1250 °С) в газовую фазу.
Необходим контроль остаточного натрия для предотвращения обрастания известерегенерационных печей спекшимся шламом.
Достигаемый экологический эффект
Снижение концентрации Na2S в известковом шламе, уменьшение образования H2S в известерегенерационной печи в процессе обжига шлама.
Воздействие на окружающую среду
Снижение содержания сероводорода и дурнопахнущих органических соединений серы от дымовых газов известирегенерационной печи.
Эксплуатационные данные
Улучшенная промывка известкового шлама применяется на практике на целлюлозных заводах в Европе более 20 лет. Контроль остаточного натрия необходим для предотвращения обрастания известерегенерационных печей спекшимся шламом.
Область применения
Применимо на новых и существующих предприятиях.
Факторы реализации
Снижение содержания H2S и дурнопахнущих органических восстановленных соединений серы (ОВС) и, соответственно, запаха от дымовых газов известерегенерационной печи.
Ссылочная литература: [3].
4.1.17 Обезвоживание отходов цикла регенерации химикатов
При регенерации химикатов сульфатного производства образуются различные фракции твердых отходов: шлам зеленого щелока и известковый шлам.
Шлам зеленого щелока и известковый шлам часто смешиваются, и очень трудно дать отдельные цифры. В общей сложности сумма варьируется примерно между 10 и 60 кг/т целлюлозы, в среднем около 30 кг/т целлюлозы. Состав таких смешанных отходов меняется и делится на две группы: одна почти без известкового шлама (<2 %) и другие с массой известкового шлама (около 75 % в среднем). Шлам зеленого щелока обычно сушат на барабанных фильтрах с подслоем известкового шлама (содержание сухих веществ — 30 % — 70 %). Если используются центрифуги, содержание сухих веществ в шламе составляет около 8 % — 20 %.
Достигаемый экологический эффект
Снижение объема шламов, вывозимых на полигоны.
Воздействие на окружающую среду
Снижение потерь химикатов в цикле регенерации.
Эксплуатационные данные
Контроль сухости шлама и расхода воды на промывку шлама.
Область применения
Применимо на новых и существующих предприятиях.
Факторы реализации
Сокращение объема вывозимых отходов.
Ссылочная литература: [3].
4.1.18 Электрофильтры после СРК, ИРП, котла для сжигания коры и осадков очистных сооружений
Основная часть выбросов от котлов по сжиганию древесных отходов (корьевых котлов) — это твердые частицы (пыль). Как правило, корьевые котлы имеют циклоны для сбора пыли (эффективность 85 %). Однако сегодня все чаще применяются электрофильтры с эффективностью очистки свыше 95 %.
Применение различного типа топлива также влияет на выбросы пыли. При сжигании в известерегенерационной печи для минимизации количества частиц CaO, Na2SO4 и Nа2СО3 в топочных газах можно установить электрофильтр. Электрофильтр существенно эффективней улавливает пыль, чем скруббер. При наличии газопромывного оборудования электрофильтр устанавливают до скруббера.
Основным природоохранным результатом при очистке топочных газов корьевых котлов является снижение в них концентрации твердых частиц с 250–500 мг/нм3 до 100–150 мг/нм3 при использовании циклонов. Основную часть пыли составляет СаО. В основном СаО выделяется с загрузочного конца печи. Количество пыли, поступающее от горячего конца печи, значительно ниже. Основными компонентами выбросов пыли из дымовой трубы являются мелкие частицы Na2SO4 и Nа2СО3, поскольку частицы СаО более эффективно улавливаются в оборудовании для очистки дымовых газов.
Достигаемый экологический эффект
Снижение выбросов пыли в воздух.
Воздействие на окружающую среду
Снижение концентрации твердых частиц в топочных газах корьевых котлов при использовании электрофильтра до 20–40 мг/м3 (при 10 % О2 в сухом газе), эффективность очистки свыше — 95 %.
Эксплуатационные данные
Данное мероприятие применяется на нескольких предприятиях.
Электрофильтр требует регулярного текущего ремонта и контроля его работы. Перегрузка или неравномерная нагрузка может вызвать нарушение работы камер фильтра.
Область применения
Применимо на новых и существующих предприятиях.
Факторы реализации
Снижение выбросов пыли в воздух.
Ссылочная литература: [3].
4.1.19 Котлы для сжигания коры и осадков очистных сооружений, непровара и топливоподготовка для них
На сегодняшний день наилучшим способом сжигания отходов производства и осадков очистных сооружений является применение технологии “кипящего слоя”. Данная технология получила широкое применение на большинстве целлюлозно-бумажных предприятий в мире и в России.
Имеющийся многолетний опыт эксплуатации котлов с данной технологией, результаты режимных и балансовых испытаний специализированных организаций позволили производителям разработать котлы с достаточно высоким КПД.
Котлы могут работать в широком диапазоне соотношения топливных смесей: хвойная кора, лиственная кора, осадок (необработанный ил) от биологической очистки сточных вод, опилки, непровар.
При наличии эффективной системы топливоподготовки (описание системы приведено в 2.6) современные конструкции котлов позволяют поддерживать стабильный режим выработки тепла с возможностью его дальнейшего использования для получения электроэнергии.
Достигаемый экологический эффект:
- сокращение добычи ископаемого топлива;
- сокращение покупной электроэнергии и тепла;
- сокращение территорий, отведенных под полигоны и отвалы производственных отходов;
- возможность дальнейшего использования уловленной золы и донного осадка в строительстве и производстве строительных материалов;
- сокращение выбросов парниковых газов.
Воздействие на окружающую среду
- вредные выбросы с дымовыми газами, включая: окислы азота (NO2), оксиды серы (SO2), оксид углерода (СО), взвешенные вещества;
- удельные показатели выбросов вредных веществ: окислы азота (NO2) <250 мг/нм3, оксиды серы (SO2) <500 мг/нм3, оксид углерода (СО) <250 мг/нм3, взвешенные вещества < 100 мг/нм3;
- использование добавочного песка для компенсации уноса;
- потребление воды для систем охлаждения и восполнения потерь;
- шум от работающего оборудования (<80 дБА на расстоянии 1 м).
Эксплуатационные данные
Круглосуточный учет потребялемой воды и электроэнергии с помощью приборов.
Учет расхода добавочного песка.
Обязательное проведение режимных испытаний котлов после нарушения режимов работы и внесения изменений в настроенные параметры.
Проведение периодической проверки воздухоохранной деятельности котельной представителями внутриведомственной службы экологического контроля (не реже 1 раза в год) или государственной службы экологического контроля (не чаще 1 раза в 3 года).
Оценка объективных факторов, влияющих на результаты расчетов выбросов котельной и не зависящих от эксплуатационного персонала, осуществляется по следующим показателям: нагрузкка котлов, расход топлива, качество топлива (содержание серы, азота, золы, теплота сгорания), состав оборудования.
Измерение концентрации загрязняющих веществ в дымовых газах производится при фактических режимах работы котлов и золоулавливающего оборудования в период проведения проверки.
Область применения
Ограничение применения — при наличии в иловом осадке соединений сульфата натрия и высокой щелочности топливной смеси.
Факторы реализации
Зависимость производства от покупной электроэнергии и тепла.
Снижение себестоимости продукции.
4.1.20 Биологическая очистка сточных вод
Биологическая (вторичная) очистка сточных вод — это очистка с помощью активного ила путем адсорбции, хемосорбции, биосорбции, коагуляции, биоокисления. Здесь окисляется большинство существующих загрязняющих веществ в сточных водах. Бактерии могут питаться как органикой, так и минеральными составляющими — железом, медью, нефтепродуктами, даже тяжелыми металлами. Дополнительным преимуществом этого способа является его саморегуляция. В активном иле присутствует достаточно большое разнообразие биологических видов. В зависимости от состава сточных вод колония одних из них увеличивается, других — уменьшается. Таким образом, их симбиоз поддерживает естественный баланс. Перед вторичной очисткой обычно присутствует ряд стадий первичной обработки: удаление взвешенных веществ, нейтрализация, охлаждение, усреднение потоков.
В большинстве случаев сточные воды ЦБК очищают аэробными методами. Анаэробная очистка не позволяет достичь в очищенных сточных водах концентраций загрязняющих веществ по БПК и ХПК, допустимых к сбросу в водоем. Поэтому для предприятий ЦБП анаэробная очистка может работать только в сочетании с аэробной ступенью.
4.1.20.1 Процесс с использованием активного ила
Описание технологии
Очистные сооружения с активным илом состоят из двух основных узлов: бассейн для аэрации (аэротенк) и вторичный отстойник. В аэротенках сточные воды обрабатываются активным илом, во вторичных отстойниках осуществляется осаждение и отделение ила от очищенной воды. Основная часть активного ила возвращается в аэротенки для поддержания высокой концентрации ила. Небольшая часть активного ила удаляется из системы в качестве избыточного активного ила.
Для окисления органики, дыхания микроорганизмов и для поддержания активного ила во взвешенном состоянии в систему биологической очистки подается воздух. Применяются различные типы аэраторов: поверхностные аэраторы, погружные турбинные аэраторы, мелкопузырчатые и струйные аэраторы.
Проекты существующих очистных сооружений отличаются количеством ступеней, конструкцией аэротенков, аэраторов и вторичных отстойников, оборудованием для обработки избыточного активного ила.
Процесс с использованием активного ила является наиболее распространенным в отрасли ЦБП и используется в 60 % — 75 % всех сооружений биологической очистки.
Достигаемый экологический эффект
Обычные значения степени снятия БПК составляю 85 % — 98 %, удаления ХПК — 60 % — 85 %, уменьшение содержания АОХ — 40 % — 65 %.
Воздействие на окружающую среду
Сокращение сбросов в водоемы, снижение загрязнения окружающей среды.
Эксплуатационные данные
При очистке сточных вод образуется избыточный активный ил, который после обезвоживания может сжигаться в котле-утилизаторе, обеспечивая дополнительную выработку тепла.
Установки с активным илом успешно применяются в течение многих лет на различных заводах по производству сульфатной целлюлозы.
Факторы реализации
Биологическую очистку активным илом предпочтительнее использовать в тех случаях, когда необходима высокая или очень высокая эффективность очистки.
4.1.20.2 Аэрируемый пруд
Описание технологии
Аэрируемый пруд представляет собой накопитель большого объема с длительностью пребывания в нем сточных вод в течение 3–20 дн. Микроорганизмы культивируются в суспензии в большом количестве жидкости, достигая в пруду концентрации 100–300 мг/л. Наличие кислорода для роста микроорганизмов обеспечивается механическими аэраторами. Оборудование для аэрации также обеспечивает перемешивание, необходимое для поддержания твердых веществ во взвешенном состоянии и усиления микробного действия. Биологический процесс не предусматривает рециркуляцию биомассы в водоеме. Осажденный ил удаляется редко, один раз в 1–10 лет.
Типичный уровень эффективности очистки составляет 40 % — 85 % по БПК, 30 % — 60 % по ХПК, 20 % — 45 % по АОХ.
Достигаемый экологический эффект
В настоящее время применение аэрируемых прудов стало менее распространенным. Основными причинами являются более низкая эффективность удаления загрязняющих веществ по сравнению с использованием активного ила, большие площади для строительства, высокие энергетические затраты для аэрации, проблемы с пенообразованием и запахом сточных вод.
Воздействие на окружающую среду
Сокращение сбросов в водоемы, снижение загрязнения окружающей среды.
Эксплуатационные данные
Для сооружения аэрируемого пруда требуются значительные территории, которые не всегда имеются поблизости от предприятия или на его территории.
При очистке в аэрируемых прудах образуется меньше шлама, чем при использовании активного ила. Утилизация шлама путем его сжигания требует, как правило, больше обезвоживающих химикатов и вспомогательного топлива в пересчете на сухой вес шлама, чем в процессе с применением активного ила.
Область применения
Аэрируемые пруды используются в течение продолжительного времени на многих целлюлозно-бумажных предприятиях для достижения среднего уровня удаления загрязнений из сточных вод. В настоящее время многие действующие пруды прекратили свою работу или были модифицированы в высокоэффективные установки с использованием активного ила или в водоемы для дополнительной очистки сточных вод.
Факторы реализации
Аэрируемый пруд можно использовать в тех случаях, когда достаточно не очень значительного снижения содержания органики в сточных водах.
4.1.20.3 Мембранный биореактор
Продолжает развиваться технология очистки сточных вод на мембранных биореакторах (MBR), сочетающая биологическую обработку активным илом с механической мембранной фильтрацией.
Основным отличием мембранного биореактора от систем традиционной биологической очистки в аэротенках является наличие мембранного модуля, который используется для разделения иловой смеси и представляет собой альтернативу широко применяемому методу осаждения активного ила во вторичных отстойниках.
В зависимости от взаимного положения реактора и мембранного модуля различают две основные конфигурации MBR:
- погружной мембранный биореактор (мембранный модуль погружен непосредственно в аэротенк, фильтрация происходит под действием вакуума);
- внешний мембранный биореактор с циклом рециркуляции (мембранный модуль находится вне аэротенка и объединяет в себе функции вторичного отстойника и сооружений доочистки).
Высокие концентрации активного ила (до 10–20 г/л) позволяют эксплуатировать биореактор в режиме низких нагрузок, что создает резерв окисляющей способности, повышает устойчивость биоценоза активного ила к колебаниям состава сточных вод и пиковым нагрузкам, обеспечивает стабильное качество очистки, многократно повышают окисляющую мощность сооружения. Кроме того, высокие дозы ила позволяют сократить время пребывания сточных вод в сооружении. Площадь, занимаемая мембранными биореакторами, в 2–4 раза меньше площади, занимаемой традиционными сооружениями биологической очистки.
Достигаемый экологический эффект
Сокращение сброса органических веществ, фосфора, азота, АОХ.
Воздействие на окружающую среду
Сокращение сбросов в водоемы, снижение загрязнения окружающей среды.
Эксплуатационные данные
Данный метод очистки сточных вод обеспечивает стабильное качество очистки, сокращает время пребывания сточных вод в сооружениях, уменьшает занимаемые сооружениями площади.
Область применения
Может применяться как на старых, так и на новых предприятиях ЦБП.
Факторы реализации
Преимущества МВR перед классической технологией проявляются в наибольшей степени при наличии в сточных водах трудноокисляемых загрязнений, высоких требованиях к качеству очищенной воды и отсутствии свободных площадей.
4.1.20.4 Биореактор с подвижным слоем
Метод основан на использовании специальных пластиковых неокисляемых насадок, которые постоянно находятся в условиях интенсивной турбулентности в течение всего процесса. Сточные воды заполняют биореактор с подвижным слоем (MBВR), хлопья активного ила закрепляются и развиваются на свободно плавающих во всем объеме резервуара подвижных носителях, образуя пленку на поверхности этих насадок, тем самым снижая количество органических загрязнений в сточных водах.
Достигаемый экологический эффект
Сокращение сброса органических веществ, фосфора, азота, АОХ.
Воздействие на окружающую среду
Сокращение сбросов в водоемы, снижение загрязнения окружающей среды.
Эксплуатационные данные
Данный метод очистки сточных вод позволяет очищать сточные воды с загрязнениями высокой концентрации, сокращает время пребывания сточных вод в сооружениях, уменьшает занимаемые сооружениями площади, не требует постоянного обслуживания.
Область применения
Может применяться как на старых, так и на новых предприятиях ЦБП.
Факторы реализации
Эта технология все еще остается достаточно дорогой и реализуется в основном для очистки концентрированных производственных сточных вод при ограниченности территории строительства и высоких требованиях к качеству очистки.
4.1.20.5 Комбинированная анаэробная и аэробная очистка
Метод заключается в том, что сточные воды подвергаются воздействию как анаэробных, так и аэробных микроорганизмов. Этот метод является экономически выгодным, если концентрация ХПК в производственных сточных водах перед первым этапом — анаэробной очисткой — составляет не менее 1000–2000 мг/л. При этом содержание взвешенных веществ должно быть не выше 200–500 мг/л.
Примечание — Описание аэробных методов биологической очистки представлено также в пункте 2.7.
Достигаемый экологический эффект
Сокращение сброса загрязненных сточных вод в водоем.
Воздействие на окружающую среду
Сокращение сбросов в водоемы, снижение загрязнения окружающей среды.
Эксплуатационные данные
Данный метод очистки сточных вод позволяет очищать высококонцентрированные сточные воды.
Область применения
Может применяться как на старых, так и на новых предприятиях ЦБП.
Факторы реализации
На действующих предприятиях целесообразно вводить стадию анаэробной очистки в том случае, если аэробная стадия достигла своего максимального потенциала или перегружена.
4.1.21 Обезвоживание осадков очистных сооружений
На очистных сооружениях предприятий ЦБП образуется большое количество осадка на ступени первичной очистки, избыточного активного ила при биологической очистке и шлама при доочистке. Обработка всех видов осадков осуществляется, как правило, совместно, поскольку осадки биологической и химической очистки плохо обезвоживаются и для улучшения способности к обезвоживанию их необходимо смешивать с волокнистым осадком.
Целью обезвоживания является по возможности большее удаление воды из осадка для упрощения его окончательной утилизации. Осадки с биологической и химической очистки обычно перед обезвоживанием сгущаются в гравитационных сгустителях. При этом содержание сухих веществ увеличивается с 1 % — 2 % до 3 % — 4 %. Перед обезвоживанием осадок, как правило, обрабатывается химикатами (раствор полимера).
В настоящее время для обезвоживания применяются ленточные прессы, шнек-прессы, центрифуги-декантаторы, камерные фильтр-прессы.
Наибольшее распространение получили ленточные прессы, которые надежно работают и позволяют получить достаточно высокое содержание сухих веществ: 40 % — 50 % для волокнистого осадка и 25 % — 40 % для смеси волокнистого, биологического и химического осадков. Также широко применяются шнек-прессы, позволяющие достичь еще большего содержания сухих веществ. Применение шнек-прессов после ленточных прессов позволяет увеличить содержание сухих веществ на 10 %.
Для осадков с очень плохой способностью к обезвоживанию (чистый осадок с биологической или химической очистки) используются центрифуги-декантаторы.
Обезвоживание осадка позволяет уменьшить его объем приблизительно в 20 раз. Осадок после обезвоживания можно сжигать, получая дополнительную тепловую энергию.
Достигаемый экологический эффект
Сокращение количества отходов на захоронение и утилизацию.
Воздействие на окружающую среду
Снижение загрязнения грунтовых вод.
Эксплуатационные данные
Уменьшение объема осадка приблизительно в 20 раз, упрощение окончательной утилизации осадка.
Область применения
Обезвоживание осадка может применяться как на старых, так и на новых предприятиях ЦБП.
Факторы реализации
Необходимость увеличения содержания сухих веществ в целях упрощения транспортировки и окончательной утилизации осадка.
4.1.22 Улучшенные системы переработки брака (БДМ/КДМ)
Система сбора и переработки брака предусматривает аккумуляцию брака от всех технологических переделов в бассейне-аккумуляторе, что обеспечивает стабильность работы потока машины и дозирования брака в композицию бумаги/картона. Аккумуляция брака является важным фактором при остановах производства и сокращает сброс волокна в канализацию.
Система подготовки брака, включая сгущение, дороспуск, очистку, сортирование на щелевых сортировках в несколько ступеней, обеспечивает оптимальное качество вторичного волокна для использования его в композиции бумаги/картона.
4.1.23 Системы улавливания волокна из избыточной (сточной) воды БДМ/КДМ
В технологическом процессе производства бумаги/картона предусматривается установка внутрицеховой очистки избыточной оборотной воды с целью использования осветленного фильтрата взамен свежей воды и возврата уловленного волокна в технологический поток.
Очистка избыточной оборотной воды может проводиться на дисковых фильтрах или флотационных ловушках.
Принципиальная схема приведена в пункте 2.6.5 (см. рисунок 2.19).
4.1.24 ЛОС до очистных сооружений
Локальные системы очистки воды внутри цехов рассмотрены в пункте 2.6.5.
4.1.25 Внедрение системы АСОДУ
Современные целлюлозно-бумажные предприятия, применяющие современные технологии и оборудование, практически не имеют постоянного обслуживающего персонала, присутствующего в производственном цехе или участке. Оперативное управление производственным процессом осуществляется операторами производственных цехов или участков с помощью автоматизированной системы оперативно-диспетчерского управления (АСОДУ).
Автоматизированная система оперативно-диспетчерского управления (АСОДУ) предназначена для контроля и управления производственными процессами, повышения эффективности и безопасности работы предприятия, минимизации влияния человеческого фактора.
Внедрение системы АСОДУ позволяет осуществлять:
- оперативный контроль параметров и режимов технологических и производственных процессов;
- отслеживание состояния технологического оборудования;
- мониторинг объема и качества произведенной продукции;
- координация работы в соответствии с нормативными требованиями, договорными обязательствами, календарными графиками и сменно-суточными заданиями;
- контроль нештатных ситуаций, принятие мер для предупреждения и устранения нарушений;
- протоколирование событий, ведение архивов данных.
4.1.26 Комбинированная выработка тепловой и электрической энергии
Процесс производства бумаги и картона является энергоемким. При относительно неизменном удельном потреблении пара расход электроэнергии имеет тенденцию к постепенному увеличению. Это связано с увеличением скорости бумагоделательных машин и усовершенствованием систем подготовки волокнистых полуфабрикатов для отлива бумажного полотна.
Как правило, предприятия по производству бумаги и картона имеют в своем составе теплоэнергетическую ТЭЦ, включающую стандартные энергетические котлы и турбины. В качестве топлива используются отходы производства в виде макулатуры, бумажного брака, а также органические виды топлива — газ или мазут.
КПД такой теплоэнергетической ТЭЦ ориентировочно составляет 50 % — 60 %. Потери при выработке тепловой и электрической энергии могут быть сокращены за счет комбинированной выработки тепла и электроэнергии (КТЭ). Энергетические установки, использующие принцип КТЭ, имеют КПД 80 % и более по сравнению с обычными энергоустановками, за счет чего может быть снижен расход топлива и выбросы CO2 в атмосферу.
На предприятиях по производству бумаги и картона применяются различные схемы энергоустановок комбинированного типа. Наиболее распространена и более эффективна по КПД парогазовая установка. При постоянных расходах пара данная установка позволяет вырабатывать больше электричества, чем на обычных установках. Как и в стандартной газовой турбине, воздух всасывается из атмосферы и сжимается. В камере сжигания топливо и воздух из компрессора газовой турбины смешиваются и происходит сжигание. Образовавшийся при сжигании газ расширяется в турбине, заставляя вращаться ее роторы, установленные с турбиной на одном валу. В установках комбинированного типа тепловая энергия, заключенная в исходящих из турбины газах, используется для выработки пара в парогенераторе, который, в свою очередь, служит для дополнительной выработки электроэнергии в паровой турбине. Этот принцип позволяет получить КПД на установках комбинированного типа 80 % и более.
Комбинированная выработка тепла и электроэнергии является хорошо известной и апробированной технологией на предприятиях по производству бумаги и картона в мире.
Достигаемый экологический эффект, воздействие на окружающую среду, Эксплуатационные данные, область применения и факторы реализации (см. пункт 4.1.19).
4.2 Технологии, рассматриваемые при определении НДТ, при производстве сульфитной целлюлозы
Перечень наилучших доступных технологий производства сульфитной целлюлозы приведен в таблице 4.4.
Некоторые технологии, используемые для снижения и предотвращения эмиссий, пригодные для сульфатных заводов, можно использовать и на заводах сульфитной целлюлозы. Чтобы избежать повторов, в таблице 4.4 даны ссылки на разделы, в которых рассмотрены аналогичные технологии.
Таблица 4.4 — Перечень наилучших доступных технологий производства сульфитной целлюлозы
|
Технология |
Описание |
Применяемость |
|
1 |
2 |
3 |
|
Сухая окорка древесины |
4.1.1 |
Широко применяется |
|
Продленная или непрерывная варка целлюлозы |
4.1.2 |
Применяется на новых и существующих предприятиях |
|
Замкнутая система сортирования и эффективная промывка небеленой целлюлозы |
4.1.3 |
Применяется на новых и существующих предприятиях |
|
Повторное использование конденсатов целлюлозных производств или их отдельная очистка |
4.1.8 |
Широко применяется |
|
Сбор газов с высокой концентрацией сернистого ангидрида и их дальнейшее использование в технологии для приготовления варочных растворов |
4.2.1 |
Широко применяется |
|
Рекуперация тепла при производстве целлюлозы |
4.2.2 |
Широко применяется |
|
Буферные емкости для сбора избыточных щелоков и оборотной воды |
4.1.10 |
Широко применяется |
|
Котлы для сжигания древесно-корьевых отходов, осадков очистных сооружений и топливоподготовка для них |
4.1.19 |
Широко применяется |
|
Электрофильтры котлов для сжигания древесно-корьевых отходов, осадков очистных сооружений |
4.1.18 |
Широко применяется |
|
Биологическая очистка сточных вод |
4.1.20 |
Широко применяется |
|
Обезвоживание осадков очистных сооружений |
4.1.21 |
Широко применяется |
|
Улучшенные системы переработки брака (БДМ и КДМ) |
4.1.22 |
Широко применяется |
|
Системы улавливания волокна из оборотных и (или) сточных вод БДМ/КДМ |
4.1.23 |
Широко применяется |
|
Внедрение автоматизированной системы управления производством (АСОДУ) |
4.1.25 |
Широко применяется |
4.2.1 Сбор газов с высокой концентрацией сернистого ангидрида и их дальнейшее использование в технологии для приготовления варочных растворов
Описание технологии
Сернистый ангидрид присутствует в газовых выбросах при приготовлении варочных растворов, при варке целлюлозы, упаривании образующихся щелоков и при их сжигании.
Абсорбционная система кислотного цеха, в которой производится сырая кислота (сырой бисульфитный раствор), обеспечивает высокую степень улавливания сернистого ангидрида (99,8 % — 99,9 % и выше) при его остаточном содержании в отходящих газах не выше 0,01 %. При этом она часто используется и для очистки газовых выбросов от сернистого ангидрида от других источников. Как правило, в нее (обычно в хвостовую колонку) направляются газы с высокой концентрацией сернистого ангидрида, имеющие сравнительно небольшой объем. Значительный объем подводимых газов может повлиять на стабильность работы кислотного цеха и снижение его производительности. Кроме того, могут возникать трудности с транспортировкой газов из-за удаленности источников выброса.
В таких случаях целесообразно использовать газоочистные аппараты с собственным контуром орошения, отделенные от системы абсорбции кислотного цеха. Избыточное количество поглотительного раствора, содержащего уловленный сернистый ангидрид, передается в кислотный цех для приготовления сырой кислоты.
В процессе улавливания сернистого ангидрида происходит также утилизация тепла газовых выбросов.
При сжигании упаренных щелоков, при котором вся сера щелока превращается в сернистый ангидрид, абсорбционная система имеет пропускную способность по газу в 10–15 раз больше. Поэтому она может принять практически все газовые выбросы, содержащие сернистый ангидрид, включая газовые выбросы большого объема и низкой концентрации. Степень улавливания сернистого ангидрида в ней составляет 99,5 % —99,9 %. При этом газы с наибольшей концентрацией и небольшим объемом могут направляться в систему абсорбции магнийрегенерационного котла. Менее концентрированные газы с большим объемом могут использоваться в качестве части воздуха, необходимого для сжигания щелоков. Специфические органические вещества газовых выбросов сгорят с выделением дополнительного количества тепла.
Выбор схемы сбора газовых выбросов, содержащих сернистый ангидрид, зависит от конкретных условий целлюлозного производства.
Достигаемый экологический эффект
Снижение суммарных выбросов сернистого ангидрида.
Воздействие на окружающую среду
За счет сбора и утилизации газовых выбросов суммарные выбросы сернистого ангидрида могут быть снижены на 99 % и более, что оказывает существенное влияние на улучшение качества воздуха.
Эксплуатационные данные
Указанные выше мероприятия широко используются.
На многих старых предприятиях оборудование для вымывки целлюлозы из варочных котлов и ее промывки открытого типа, кислотные и щелоковые баки сообщаются с атмосферой, источники выбросов удалены друг от друга. Поэтому сбор и утилизация отходящих газов от этих источников требуют больших затрат.
Область применения:
Мероприятия по утилизации сернистого ангидрида из газовых выбросов применимы как на новых, так и на действующих предприятиях. На последних эти мероприятия организовать сложнее по вышеуказанным причинам.
Факторы реализации
Уменьшение запаха и суммарных выбросов сернистого ангидрида, а также снижение расхода серы на варку.
4.2.2 Рекуперация тепла при производстве целлюлозы
Описание технологии
В процессе варки сульфитной (бисульфитной) целлюлозы производятся сдувки избыточных парогазов из варочного котла. Эти сдувки имеют высокое тепло- и влагосодержание. Кроме того, в них находится значительное количество сернистого ангидрида. Для утилизации тепла и сернистого ангидрида служит система регенерации, состоящая из нескольких регенерационных емкостей, в которых парогазовые сдувки проходят противоточно движению сырой кислоты (сырого бисульфитного раствора). При этом пары воды конденсируются, отдавая тепло сырой кислоте, нагревая ее с 20 °C — 80 °C до 70 °C — 80 °C и выше, а сернистый ангидрид поглощается сырой кислотой, образуя варочную кислоту с повышенной крепостью. Непоглощенные газы поступают на доулавливание сернистого ангидрида в систему абсорбции кислотного цеха и (или) на газоочистные аппараты.
Существует несколько вариантов схем регенерации, в том числе с охлаждением сдувочной парогазовой смеси в теплообменниках сырой кислотой и водой. Каждая имеет свои плюсы и минусы и применяется в зависимости от условий конкретных предприятий.
При классической сульфитной варке от сдувок утилизируется 0,2–0,3 Гкал/т, при бисульфитной — до 0,4–0,45 Гкал/т.
Кроме того, при отборе щелока из варочного котла после окончания варки происходит вскипание щелока с образование большого количества парогазовой смеси с большим теплосодержанием. Они поступают в теплообменники, где пары воды конденсируются, нагревая воду, которая используется при промывке целлюлозы. Несконденсировавшиеся газы направляются на утилизацию сернистого ангидрида.
При этом утилизируется примерно такое же количество тепла, как и от сдувок.
Достигаемый экологический эффект
Экономия затрат тепловой энергии на варку, а, следовательно, и снижение выбросов от сжигания топлива. Снижение теплового загрязнения и выбросов сернистого ангидрида.
Воздействие на окружающую среду
Снижает тепловую и экологическую нагрузку на атмосферу.
Эксплуатационные данные
Указанные выше мероприятия в разных вариантах широко используются.
Эксплуатация оборудования, работающего в неблагоприятных (агрессивных) условиях требует значительных затрат.
Область применения
Мероприятия по утилизации тепла и сернистого ангидрида применимы как на новых, так и на действующих предприятиях.
Факторы реализации
Снижение расхода тепла и серы на варку, а также уменьшение выбросов сернистого ангидрида.
4.3 Технологии, рассматриваемые при определении НДТ, при производстве механической массы
В этом разделе в таблице 4.5 приводятся все соответствующие технологии, которые в настоящее время используются для предотвращения образования или уменьшения эмиссий и отходов и призваны экономить энергию и сырье как на существующих производствах, так и на вновь создаваемых. Этот список технологий не полный и его можно продолжить. Эти технологии включают меры, принятые в процессе производства, и самостоятельные технологии, дающие возможность для совершенствования процесса и предотвращения образования загрязнений и борьбы с ними.
Таблица 4.5 — Перечень наилучших доступных технологий производства механической массы
|
Технология |
Описание |
Применяемость |
|
1 |
2 |
3 |
|
Производство дефибрерной древесной массы из елово-пихтовой балансовой древесины на цепных дефибрерах, оснащенных системой термодефибрирования (ДДМ) |
4.3.1 |
Широко применяется |
|
Производство дефибрерной древесной массы из елово-пихтовой балансовой древесины на дефибрерах под давлением (ДДМД) |
4.3.2 |
широко применяется |
|
Производство термомеханической массы методом RTS |
4.3.3 |
широко применяется |
|
Производство химико-термомеханической массы (ХТММ) по способу ЩПММ |
4.3.4 |
широко применяется |
|
Частичное или полное повторное использование чистой охлаждающей воды |
4.1.8 |
широко применяется |
4.3.1 Производство дефибрерной древесной массы из елово-пихтовой балансовой древесины на цепных дефибрерах, оснащенных системой термодефибрирования (ТДДМ)
Описание технологии
Процесс термодефибрирования осуществляется на модернизированных цепных дефибрерах, оборудованных системой автоматического контроля и регулирования температуры массы и оборотной воды (в ванне и линии оборотной воды), и созданием определенного уровня подпора жидкости над зоной дефибрирования (200–500 мм) путем оснащения дефибрера дополнительными узлами уплотнения шахты у дефибрерного камня. Слой воды конденсирует пары, образующиеся в процессе дефибрирования, и тем самым снижает потери избыточного тепла. Система автоматического регулирования поддерживает в конце зоны дефибрирования температуру, равную 100 °С. Использование автоматического регулирования увеличивает интервалы насечки дефибрерного камня и повышает качество массы.
4.3.2 Производство дефибрерной древесной массы из елово-пихтовой балансовой древесины на дефибрерах под давлением (ДДМД)
Описание технологии
Дефибрерная древесная масса под давлением (ДДМД) получается на прессовых дефибрерах, оборудованных узлами уплотнения загрузки дефибрера балансом и ванны дефибрера, позволяющими повысить давление в дефибрере выше атмосферного и температуру в ванне дефибрера. Из ванны дефибрера масса поступает на измельчитель щепы и выдувается под давлением в циклон, в котором происходит отделение пара от массы. Из циклона масса поступает на сгуститель, где из нее отбирается оборотная горячая вода, используемая в замкнутом цикле на дефибрирование.
В дальнейшем процесс сортирования, очистки, отбелки, размола отходов и сгущения готовой массы аналогичен традиционному процессу получения дефибрерной массы.
4.3.3 Производство термомеханической массы методом RTS
Описание технологии
Одной из технологий термомеханической массы, получивших наиболее широкое распространение в последние годы и с полным основанием относящихся к разряду НДТ, является технология RTS, в названии которой R соответствует Residencetime (длительность пребывания при высоком давлении пара), Т — Tempreture (повышенная температура щепы при гидротермической обработке,) и S — Speed (значительно более высокая скорость вращения дисков рафинера на первой ступени размола). Эти три фактора были изменены в данной технологии по сравнению с традиционной технологией получения ТММ, что позволило сократить УРЭ на весьма значительную величину — примерно от 15 % до 22 % — 24 %. Однако изменение величины одного или даже двух из перечисленных факторов не позволяет достичь указанного эффекта без ухудшения каких-нибудь других показателей процесса или качества массы. Именно при оптимизации измененных значений всех трех показателей и достигается отмеченное выше снижение УРЭ и улучшение некоторых других показателей качества массы.
Длительность пребывания щепы в нагретом состоянии в процессе пропарки при традиционной технологии составляет около 2 мин. В технологии RTS она сокращена до 10–20 с. Однако это существенное снижение продолжительности термического воздействия на щепу компенсируется одновременным значительным повышением температуры процесса. Если в традиционном процессе щепу нагревают перед первой ступенью размола до 120 °C — 130 °C (соответствует избыточному давлению насыщенного пара 0,1–0,2 МПа), что ниже температуры стеклования лигнина (около 140 °С), то в способе RTS температуру щепы поднимают до примерно 160 °C, что соответствует давлению насыщенного пара, используемого при пропарке, 0,5–0,6 МПа. Такое же давление поддерживается и в рафинере первой ступени. Кроме изменения значений параметров гидролитической предобработки, в технологии RTS контролируются размеры щепы, ее уплотнение, влажность. Изменение указанных выше параметров процесса сопровождается также значительным увеличением скорости вращения дисков рафинера — с 1500–1800 об/мин в обычном процессе производства ТММ до 2500–3000 об/мин в способе RTS.
Повышение температуры щепы при размоле с одновременным сокращением продолжительности гидротермической обработки позволяет оптимизировать степень размягчения лигнина. Более высокая пластичность, гибкость волокон, достигаемая в способе RTS, снижает (по сравнению с традиционной технологией получения ТММ) повреждение клеточной стенки волокон при размоле. Кроме того, вследствие указанных изменений технологии предобработки щепы и сокращения продолжительности размола, в лигнине уменьшается образование хромофорных групп и структур, что снижает степень потери белизны механической массой и облегчает ее последующую отбелку, а также сокращается содержание в ней нежелательных экстрактивных веществ (смолы) при отжиме щепы в импресфайнере после пропарки. Значительное увеличение скорости вращения дисков приводит к повышению интенсивности размола. При традиционном способе получения ТММ повышение интенсивности размола приводит к усилению укорочения волокон и повреждения клеточной стенки, тем самым способствуя снижению сопротивления раздиранию и других прочностных показателей, увеличению количества обрывков волокон.
В способе же RTS правильно подобранное сочетание значений упомянутых выше переменных факторов предобработки при высокой интенсивности размола способствует оптимизации всего процесса с увеличением степени фибрилляции волокон при размоле (40 % — 45 % против 25 % — 30 % при обычной технологии), большей их поверхности, т. е. хорошо разработанной массе, с относительно малым содержанием грубых волокон и костры. При отливе бумаги или картона это приводит к повышению прочностных показателей продукции, в частности показателя сопротивления раздиранию при равной разрывной длине.
В настоящее время разработаны несколько вариантов RTS‑технологии в зависимости от потребностей конкретного производства. Например, вариант с получением высоких оптических свойств массы сопровождается снижением УРЭ примерно на 15 % (с 2200 до 1900 кВт·ч/т в. с. волокна); вариант же с получением повышенных прочностных свойств массы (коэффициенты продавливания, разрыва, растяжения выше на 6 % — 11 %) требует тот же УРЭ, что и обычный способ получения ТММ.
4.3.4 Производство ХТММ по способу ЩПММ
Описание технологии
Щелочно-пероксидная механическая масса — ЩПММ (АРМР — Alkaline Peroxide Mechanical Pulp). От получения ХТММ по традиционной технологии данный способ отличается тем, что после сортирования и промывки щепа подвергается глубокой пропитке в 1–3 (чаще в две) ступени щелочным раствором пероксида водорода в специальных аппаратах — импресфайнерах, которые применяются и в вышеописанной технологии RTS. Высокая степень сжатия щепы (4 : 1) в импресфайнере обеспечивает ее последующую глубокую пропитку, приводя к удалению из щепы воздуха и воды, частично раскалывает ее вдоль волокон, способствуя облегчению разделения щепы на волокна при размоле. В щелочной раствор пероксида водорода на первой ступени пропитки добавляют комплексообразователь, связывающий металлы переменной валентности, содержащиеся в древесине, воде, техническом каустике и способные катализировать разложение пероксида. На второй и третьей ступенях пропитки для стабилизации пероксида обычно добавляют силикат натрия и сульфат магния. Перед каждой ступенью пропитки щепа попадает в специальный подогреваемый паром бункер, откуда она направляется в импресфайнер, а затем через пропиточный шнек в бункер перед следующей ступенью пропитки (или, по прохождении всех ступеней пропитки, — в бункер перед рафинером 1‑й ступени). Рафинеры в технологии ЩПММ работают обычно при атмосферном давлении. Однако в некоторых модификациях способа рафинеры первой ступени работают при повышенном давлении. Между ступенями размола, как правило, предусмотрен промывной пресс, а после последней ступени размола — бассейн для снятия латентности, как и в традиционной технологии получения ТММ. Отбелка по технологии ЩПММ происходит в процессе движения щепы по технологическому потоку, т. е. в данном случае, в отличие от традиционного способа получения ХТММ, не требуются специальные отбельные башни.
Технология ЩПММ требует повышенного расхода пероксида водорода и щелочи. Однако этот недостаток компенсируется повышенными прочностными свойствами ХТММ. Повышенный расход щелочи способствует более глубокой пластификации древесного вещества, что обеспечивает при размоле сохранение доли длинных волокон и снижение количества коротких. Волокна лучше набухают и переплетаются друг с другом. В результате возрастает количество контактов между ними, площадь этих контактов и, как результат, — увеличение прочностных свойств массы и безобрывность в работе БДМ. Расход щелочи, а также пероксида водорода должен оптимизироваться в зависимости от вида картонно-бумажной продукции, для производства которой используется данная масса.
Процесс ЩПММ позволяет успешно получать ХТММ не только из лиственной (преимущественно осиновой), но и из хвойных пород древесины. Перечень видов бумаг, для производства которых может применяться ЩПММ, столь же широк, что и для ХТММ, получаемой традиционными методами: газетная, писчая и печатная, журнальная, специальные виды бумаг, покровные слои коробочного картона и т. д.
Достоинства технологии ЩПММ:
- отсутствие серосодержащих соединений (гидросульфит, сульфит натрия), что существенно облегчает очистку сточных вод, тем самым делая данную технологию более экологичной;
- отсутствие башен отбелки и сопровождающего их оборудования, так как отбелка осуществляется в процессе обработки щепы;
- относительно низкий расход энергии на размол (УРЭ по технологии ЩПММ примерно на 30 % ниже, чем при получении ХТММ по традиционным технологиям);
- капитальные затраты на строительство помещения и на оборудование для ЩПММ‑установки примерно на 25 % ниже, чем при получении ХТММ по традиционным технологиям;
- гибкость процесса, позволяющего варьированием расхода каустика и пероксида водорода получать массу как из лиственной, так и хвойной древесины различных пород, предназначенную для производства широкого спектра бумажно-картонной продукции;
- более низкие эксплуатационные затраты в результате меньшего количества оборудования.
Естественно, как любая эффективная технология, данный способ параллельно с его внедрением в промышленность непрерывно подвергался совершенствованию. Было предложено несколько его модификаций, из которых наиболее перспективным считается способ, сочетающий комбинацию предварительной подготовки щепы и ее химической обработки, включающей отбелку, с обработкой в рафинере, предназначенной не только для размола щепы, но и для улучшения распределения и перемешивания химикатов в массе. В данной модификации способа ЩПММ щелочной раствор пероксида водорода частично вводится в щепу во время пропитки перед размолом, а часть его подается непосредственно в рафинер 1‑й ступени, чем повышается эффективность использования энергии и химикатов. Кроме того, после рафинера первой ступени добавлен бассейн высокой концентрации массы, в котором достигается более полное завершение реакций отбелки и, следовательно, некоторое повышение белизны. После относительно глубокой химической обработки массы резко снижается расход энергии на размол. В настоящее время способ ЩПММ продолжает совершенствоваться в частости, на второй ступени размол проводят при низкой концентрации массы). Переход к низкой концентрации массы на этой ступени ее рафинирования позволил снизить ее костричность более чем в 2 раза (с 2,2 % до 1 %), уменьшить содержание в ней пучков волокон и при этом еще снизить более чем на 30 % суммарный УРЭ (с 940 до 710 кВт·ч/т в. с. д.). При этом все показатели массы остались неизменными, кроме некоторого снижения сопротивления раздиранию (на 10 %).
Особенности технологий RTS и ЩПММ
Основной особенностью технологии RTS по сравнению с традиционной технологией получения ТММ является сокращенная продолжительность гидротермической обработки щепы, но при более высокой температуре, превышающей температуру стеклования лигнина, а также в 1,7–2 раза более высокая скорость вращения дисков рафинера на первой ступени размола.
Технология (ЩПММ) производства беленой ХТММ с использованием пероксидной отбелки в щелочной среде отличается наличием 1–3 ступеней интенсивной пропитки щепы щелочным раствором пероксида водорода путем предварительного вытеснения из нее воздуха и воды посредством интенсивного механического сжатия в специальных аппаратах импресфайнерах. Размол в две ступени ведется при атмосферном или повышенном на первой ступени давлении с промывкой массы между ступенями размола. Отбелка осуществляется по мере движения массы по технологическому потоку при отсутствии отбельных башен. Иногда часть отбельных химикатов вводится в рафинер первой ступени, вследствие чего повышается эффективность использования энергии и химикатов. Кроме того, после рафинера первой ступени установлен бассейн массы высокой концентрации для более полного завершения процесса отбелки.
Достигаемый экологический эффект
Высокий выход конечного продукта из 1 кубометра исходного сырья позволяет сохранять лесные ресурсы. На одну тонну волокна по сравнению с производством целлюлозы требуется в 1,6–1,8 меньше древесины.
Воздействие на окружающую среду
Снижение количества отходов приводят к меньшим потерям волокна со сточными водами, а также к снижению их ХПК. Использование только окислительной отбелки пероксидом исключает на 100 % наличие в сточных водах соединений серы. Снижение расхода электроэнергии опосредствованно приводит к сжиганию меньшего количества топлива при получении электричества и тем самым к снижению эмиссий в атмосферу углекислого газа, NOx, а также золы в виде твердых отходов. Практически во всех публикациях, посвященных упоминаемым выше НДТ для производства ТММ и ХТММ, отмечается, что они являются экономически эффективными. Прежде всего это достигается за счет снижения расхода электроэнергии на размол на 15 % — 25 %, снижения капитальных и эксплуатационных затрат (в способе ЩПММ на 25 % ниже, главным образом за счет отсутствия отбельных башен).
Эксплуатационные данные
Производство ТММ, ХТММ, ЩПММ, ХММ применяется на ведущих предприятиях целлюлозно-бумажной отрасли.
Все упомянутые технологии достаточно широко применяются на практике примерно с середины 1990‑х годов. В число стран, где успешно работают установки по способам RTS, ЩПММ входят Швеция, Норвегия, Финляндия, США, Канада, Германия, Франция, Великобритания, Китай, Чили, Иран, Австралия и др.
Область применения
Применимо на новых и существующих предприятиях.
Факторы реализации
Расширение сырьевой базы для производства волокнистых полуфабрикатов — применение различных видов древесины и однолетних растений.
Автоматизация процесса производства.
Основной мотивацией для внедрения этих технологий является снижение расхода энергии, снижение капитальных и эксплуатационных затрат, улучшение качества массы, повышение выхода волокна из одного кубометра древесины, улучшение экологических показателей сточных вод.
Ссылочная литература: [3]
4.3.5 Минимизация расхода электроэнергии, установочной площади, затрат на техническое обслуживание при сортировании механических масс
Описание технологии
В традиционных схемах сортирования для получения качественной массы необходимо было использовать сочетание центробежных сортировок с центриклинерами, поскольку эти два вида аппаратов, основанных на разных принципах действия, позволяли разделить массу на три основные фракции: хорошая масса (основной поток), недостаточно разделенные на волокна продукты размола (грубые волокна, пучки волокон, крупная костра), которые посредством дополнительного рафинирования можно превратить в качественную массу, и окончательные отходы (песок, инородные мелкие включения, мелкая костра, так называемые обрезки — мелкие, короткие обрезки волокон). Такое фракционирование достигается за счет того, что традиционные конструкции сортировок позволяют разделить массу в зависимости от длины, ширины и гибкости волокон, а центриклинеры — от удельной поверхности, объема и массы сортируемых частиц. Традиционная схема сортирования механических масс с использованием столь же традиционных конструкций сортировок рассмотрена в пункте 5.1.3.
Большие успехи, доступные в середине 1990‑х годов в области создания новых видов сит, технологии их изготовления (щелевых сит, появившихся в начале последнего десятилетия прошлого века) и новых конструкций сортировок, использующих эти сита, позволили не только перейти к сортированию при высокой концентрации массы (при 3 % — 4,5 % по сравнению с 0,8 % — 1,5 % раньше), но и фактически полностью позволили отказаться от прежних сит с круглой перфорацией и, главное, от использования центриклинеров, которые обычно устанавливались не менее, чем в три-четыре ступени. Это способствовало прежде всего значительному сокращению расхода электроэнергии на перекачку массы, так как очистка массы в центриклинерах проводится при ее концентрации 0,4 % — 0,6 % (и, кроме того, требует напора около 0,3–0,4 МПа). Снижению расхода электроэнергии способствовало также улучшение гидродинамики потоков в новых конструкциях сортировок, уменьшение их гидравлического сопротивления.
Современные схемы сортирования механических масс с использованием оборудования новых конструкций сохранили некоторые основные элементы традиционных схем. Прежде всего это сортирование в две или три ступени, при котором хорошая масса со всех ступеней сортирования объединяется в один основной поток хорошей массы, направляемый далее в соответствии с технологической схемой производства. Наличие ступенчатого сортирования требуется для того, чтобы полнее отделить от потока массы, поступившего на сортирование, все хорошее волокно, минимизировать его унос с отходами. Отходы с последней ступени сортирования сгущаются и размалываются на рафинере с последующим сортированием обычно в одну ступень. При этом хорошая масса из сортировки размолотых отходов соединяется с основным потоком, а отходы, как правило, возвращаются для повторного размола.
На всех ступенях сортирования используются щелевые сортировки, часто с разными характеристиками сит (ширина щелей, толщина профиля, его вид и т. п.) для каждой ступени. Кроме того, характеристика сит обычно подбирается в зависимости от типа механической массы (ДДМ, ТММ, ХТММ и т. д.), вида древесины и характера волокна, получаемого при размоле, т. е. это сугубо индивидуальный подбор для каждого предприятия, выполняемый, как правило, фирмой — изготовителем оборудования. Без соблюдения этих условий вряд ли удастся оптимизировать процесс сортирования с точки зрения минимизации расхода энергии и качества получаемой массы. Тем не менее некоторые опорные характеристики щелевых сит, используемых в сортировках для механических масс, привести можно. В частности, при сортировании ТММ, применяемой для производства газетной бумаги, в сортировках для массы основного потока используют сита с шириной щели 0,15 мм, а для массы потока отходов — 0,20 мм при степени ее помола около 60оШР. При этом содержание мини-костры в отсортированной массе составляет лишь 0,09 %.
Выше рассмотрена одна из типичных современных схем сортирования механических масс. Естественно, тип механической массы, существующее на предприятии размольное и сортировочное оборудование и т. д. не позволяют жестко унифицировать схемы сортирования и очистки, но основные принципы современного сортирования, безусловно, должны соблюдаться в любых схемах.
Способность сортировок с щелевыми ситами, имеющими узкие щели (и некоторые другие значения специфических параметров сит), задерживать те же виды сора, что и центриклинеры, позволили, как уже отмечалось, отказаться от последних. В частности, в традиционных схемах иногда весь основной поток массы после центробежных сортировок пропускали через центриклинеры, иногда обработке в них подвергалась только хорошая масса от сортировок последней ступени (отходы шли на размол), перед тем как соединить ее с хорошей массой основного потока. Обработке в центриклинерах обычно подвергалась и масса после сортировки для размолотых отходов.
В современном сортировании есть одна важная тенденция, которая постепенно начинает доминировать в схемах новых предприятий, — реализация 2–4 ступеней сортирования в одном аппарате. Такие комбинированные сортировки в настоящее время изготовляют фактически все крупные фирмы, выпускающие сортировальное оборудование. Основные преимущества таких сортировок: пригодность для всех типов массы на основе сменных роторов, сортировальных корзин и подбора сит; простота управления всей системой сортирования; уменьшение протяженности трубопроводов и существенное снижение количества компонентов системы сортирования — баков, мешалок, насосов, электродвигателей, приборов; снижение потерь давления в сортировке; уменьшение установочной площади; ниже стоимость технического обслуживания и т. д.
Достигаемый экологический эффект
Снижение на 7 % — 10 % расхода энергии и количества волокнистых отходов за счет более тщательного сортирования.
Степень удаления костры из массы повышается с 75 % при использовании прежних сортировок с круглыми отверстиями в ситах и прежних схем сортирования до 95 % — 98 %.
Воздействие на окружающую среду
Сокращаются потери древесного волокна при промывке, отбелке и очистке древесной массы.
Эксплуатационные данные
Данное мероприятие применяется на нескольких предприятиях.
Снижение установочной мощности электродвигателей и капитальных затрат более чем в 2 раза; снижение расходов на техническое обслуживание, КИП и управление процессом сортирования.
Область применения
Применяется практически на всех европейских предприятиях, модернизировавших свои отделы сортирования или построенных после 1995 года.
Мотивацией для внедрения технологии является повышение качества и чистоты массы, снижение вследствие этого количества обрывов бумажного полотна; снижение расхода электроэнергии, количества оборудования, требуемой установочной площади и т. д.
Ссылочная литература: [3]
4.3.6 Эффективная промывка и управление процессом
Эта технология в основном относится к производству химико-термомеханической массы (ХТММ).
Описание технологии
Процесс промывки при производстве ХТММ в основном такой же, как и при производстве целлюлозы, но требования к эффективности обычно намного меньше. Основная цель заключается в отделении выделяемого при размоле растворенного органического материала от волокон. На каждом предприятии используется своя технология промывки и возможны различные варианты использования оборудования.
Процесс промывки ХТММ несколько сложнее, чем промывка целлюлозы, и требует оборудования большей производительности. На практике это означает, что необходима большая площадь фильтрующей поверхности на тонну массы, промываемой на барабанных фильтрах. Эффективность промывки обычно составляет 65 % — 70 % в расчете на содержащуюся в поступающей массе растворенную органику. Это обычно относится к одной ступени промывки, которая обычно происходит на барабанных фильтрах, прессах с двойной сеткой и шнек-прессах.
При последовательной промывке в 2–3 ступени можно достичь ее эффективности до 75 % — 80 %. Используется обычно то же оборудование, что на первой ступени промывки.
Достигаемый экологический эффект
При модернизации процесса промывки возникает возможность получать более высокую концентрацию органики в сточной воде и тем самым уменьшить передачу загрязнений на бумагоделательную или картоноделательную машину. Это может быть положительным фактором, при условии, если эти сточные воды затем обрабатываются отдельно от сточных вод бумагоделательной или картоноделательной машин, например, в процессе анаэробной очистки.
Воздействие на окружающую среду
Снижение содержания органических соединений в сточных водах, сокращение или отсутствие сброса сточных вод от промывки и сортирования на очистные сооружения.
Эксплуатационные данные
Применение промывного оборудования, работающего при повышенных концентрациях, позволит уменьшить инвестиции в новое оборудование и сократить расход электроэнергии. Обычно капитальные вложения на промывку массы составляют 3–5 млн евро на вновь создаваемых производствах, и 2–3 млн евро на существующих предприятиях с производственной мощностью 700 т в. с. массы в сутки. Существенные дополнительные эксплуатационные расходы отсутствуют.
Область применения
Реализовано на большинстве европейских, североамериканских заводов.
Применяется на новых и существующих предприятиях.
Факторы реализации
Мотивацией для внедрения данной технологии является то, что модернизированный процесс промывки может создать лучшие условия для анаэробной очистки сточных вод ХТММ. Эта технология также может способствовать повышению качества картона или бумаги, получаемых при использовании ХТММ.
Ссылочная литература: [3].
4.3.7 Очистка сточных вод предприятия, производящего ХТММ в составе интегрированного предприятия. Замыкание цикла посредством выпарки и сжигания концентратов
Описание технологии
Существует несколько способов очистки сточной воды предприятий, производящих ХТММ:
Внутрицеховая физико-химическая обработка оборотной воды на первом этапе очистки сточных вод с применением в дальнейшем биологической очистки с активным илом. Есть одно предприятие, производящее ХТММ, которое обрабатывает эту оборотную воду химикатами, чтобы затем удалить экстрактивные вещества и мелкое волокно на ступени флотации. За то же время отмечается уменьшение ХПК на 40 % — 50 %. Недостатком этого метода является достаточно высокая стоимость химических реагентов.
Выпарка всего объема сточных вод и сжигание концентрата в регенерационном котле. Это позволяет свести сброс сточных вод к нулю. Предприятие Millar Western Pulp (Meadow Lake) Ltd. в Саскачеване, Канада, мощностью 240 000 т в год, с 1992 года производит беленую ХТММ без сброса сточных вод. Предприятие перерабатывает осину, используя технологию АРР (Alkaline Peroxide Pulping) — производство массы с применением щелочи и пероксида водорода. Оно производит высококачественную санитарно-гигиеническую и писчую бумаги. Система водооборота с выпаркой на предприятии Meadow Lake, производящем ХТММ, показана на рисунке 4.1.
Технология выпарки используется для получения замкнутого цикла по воде и нулевого сброса сточной воды [Evans, 1992].
На рисунке 4.2 представлен процесс обработки сточной воды с нулевым сбросом, включая различные ступени ее очистки.
Вся технологическая вода подается насосами на первичную очистку, где удаляются взвешенные вещества. Они обезвоживаются и сжигаются. Осветленную воду можно хранить в резервуарах, которые позволяют иметь резервный запас воды на этапе между цехом производства механической массы и испарителями.
Осветленная вода поступает на установку механических рекомпресионных испарителей (3‑й ступени), в которой концентрация сухого вещества увеличивается с 2,5 % до 35 %. Конденсат из испарителей разделяется на разные фракции, чтобы исключить загрязнение чистого конденсата, на который приходится 85 % от общего его объема.

Рисунок 4.1 — Система водооборота на предприятии Meadow Lake, производящем ХТММ
Та фракция водяного конденсата, которая наиболее загрязнена летучими органическими соединениями, подвергается отгонке паром в стриппере (отгонная колонка), где отгоняется основная их часть, сжигаемая затем в регенерационном котле. Большая часть дистиллята из испарителей может быть использована непосредственно на производстве механической массы при температуре 65 °C. Однако некоторое количество воды требуется с температурой 20 °C — 30 °C. Для получения воды с такой температурой часть конденсата, которая содержит остаточное количество летучих органических веществ, охлаждается, и эти органические вещества удаляются в специальном резервуаре посредством биологической очистки.
Содержание сухих веществ в упаренных сточных водах, поступающих из выпарной установки в двухступенчатый концентратор, повышается там до 70 % под воздействием пара, после чего этот концентрат сжигается в регенерационном котле. Плав из топки регенерационного котла охлаждается, а получаемая при этом сода конвейером подается в бункер.

Рисунок 4.2 — Процесс с нулевым выбросом сточных вод
Особенности применения технологии
Замкнутый цикл может применяться как на вновь создаваемых предприятиях, так и на работающих. Ограничением являются высокие капитальные затраты на выпарку и строительство цеха регенерации (как на Meadow Lake). Описанная технология была применена на отдельно стоящем предприятии, и для ее внедрения необходимы большие площади, которые многие действующие предприятия зачастую не имеют. Решение проблемы будет зависеть от конкретных условий и зачастую отличаться для предприятий, производящих товарную ХТММ, и интегрированных производств ХТММ. Если используются выпарные установки, то отбелка ХТММ должна быть модифицирована, так как нельзя использовать силикаты натрия, поскольку они приводят к образованию накипи.
Достигаемый экологический эффект
Сокращение на 80 % потребления свежей воды.
Воздействие на окружающую среду
Нет сброса сточной воды.
Эксплуатационные данные
На предприятии с нулевым сбросом очень важен мониторинг процесса и оборудования. Используются различные программы, динамический мониторинг загрязняющих веществ и коррозии, а также система управления качеством по стандарту ISO 9002. Совместно с ними проводятся лабораторные анализы, чтобы контроль был полным. Например, программа мониторинга содержания металлов, которая призвана отслеживать ионы в системе и принимать превентивные меры по борьбе с коррозией, загрязнением и накипью.
Использование системы замкнутого водооборота не приводит к потерям в производстве массы и не имеет негативного влияния на ее качество.
У новой системы эксплуатационные расходы сопоставимы с расходами на обслуживание системы обработки сточной воды и вторичной обработки осадка от производства обычной беленой ХТММ.
Область применения
Применимо на новых, вновь строящихся предприятиях.
Факторы реализации.
Привлекательность технологии с нулевым выбросом сточной воды подкрепляется возможностью регенерации химикатов и энергии, что способствует снижению эксплуатационных и амортизационных затрат.
Мотивацей для внедрения технологии является ограниченность в водных ресурсах.
Ссылочная литература: [3].
4.4 Технологии, рассматриваемые при определении НДТ, при производстве бумаги и картона
Наилучшие доступные технологии в производстве бумаги и картона, позволяющие сократить потребление сырья, воды, энергии, снизить эмиссии в окружающую среду и образование отходов, приведены в таблице 4.6.
Таблица 4.6 — Перечень наилучших доступных технологий производства бумаги и картона
|
Технология |
Описание |
Применение |
|
Замкнутый водооборот сортирования, очистки и промывки массы |
4.4.1 |
Широко применим |
|
Рекуперация тепла при производстве бумаги, картона |
4.4.2 |
Широко применим |
|
Биологическая очистка сточных вод |
4.4.3 |
Широко применим |
|
Обезвоживание осадков очистных сооружений |
4.4.4 |
Широко применим |
|
Улучшенные системы переработки брака (БДМ/КДМ) |
4.4.5 |
Широко применим |
|
Системы улавливания волокна из оборотных и/или сточных вод производств БДМ/КДМ |
4.4.6 |
Широко применим |
|
Внедрение автоматизированной системы управления производством (АСОДУ) |
4.4.7 |
Широко применим |
|
Частичное или полное повторное использование чистой охлаждающей воды |
4.1.8 |
Широко применим |
4.4.1 Замкнутый водооборот сортирования, очистки и промывки массы
В технологических процессах сортирования, очистки и промывки массы используется оборотная вода от потока БДМ/КДМ:
- на роспуск полуфабрикатов;
- на разбавление массы перед сортированием и очисткой;
- на регулирование концентрации.
После системы подготовки (сортирование, очистка, промывка) масса вместе с водой подается на БДМ/КДМ. В процессе формования бумажного полотна вода удаляется из массы и поступает на узел сбора оборотной воды БДМ/КДМ. Часть обороной воды повторно используется в технологическом потоке БДМ/КДМ, избыточная оборотная вода направляется на локальную внутрицеховую очистку.
Оборотная вода с отходами от последней ступени сортирования и очистки поступает в систему сточных вод производства.
Достигаемый экологический эффект
Снижение содержания органических соединений в сточных водах, сокращение или отсутствие сброса сточных вод от промывки и сортирования на очистные сооружения.
Воздействие на окружающую среду
Система замкнутого водооборота обеспечивает снижение нагрузки загрязнений на водоем, что уменьшает воздействие на окружающую среду.
Эксплуатационные данные
Организация многоступечатого сортирования с использованием щелевых сортировок при концентрациях 3 % — 4 % позволяет повысить энергоэффективность процесса за счет сокращения расхода электроэнергии, уменьшения отходов и стокообразования.
Область применения
Реализовано на большинстве европейских, североамериканских и российских заводах. Применяется на новых и существующих предприятиях.
Факторы реализации
Совокупность данных мероприятий приносит положительный эффект: уменьшаются потери волокна и наполнителей, сокращается объем стокообразования и, соответственно, сокращаются затраты на очистку сточных вод, уменьшается расход электроэнергии.
Ссылочная литература: [3].
4.4.2 Рекуперация тепла при производстве бумаги и картона
Сушильная часть БДМ/КДМ для сушки бумаги/картона использует почти всю тепловую энергию, потребляемую на бумажном/картонном производстве. Сушильные установки БДМ/КДМ оборудуются теплоизолированными вентиляционными колпаками с системой отвода из-под колпака паровоздушной смеси и подачей ее на теплорекуперацию. Тепловой КПД сушильной части в значительной мере определяется интенсивностью вентиляции и удаления воздуха из-под колпака машины, а также использованием вторичных энергоресурсов. Система рекуперации тепловой энергии обеспечивает снижение потребления топливно-энергетических ресурсов за счет использования вторичных энергоресурсов. Регенерируемое тепло используется для подогрева сушильного воздуха, на обогрев потолка, на подогрев оборотной воды, подсеточной воды, технологической воды, используемой на спрыски БДМ/КДМ.
Важным фактором для системы сушки и рекуперации тепла является оптимизация процесса обезвоживания и повышение сухости бумажного полотна перед сушкой. Чем выше сухость бумажного полотна после прессовой части, тем меньше тепловой энергии требуется для окончательной сушки бумаги. Повышение сухости полотна на входе в сушку на 1 % дает примерно 4 % экономии тепловой энергии. Интенсификация процесса обезвоживания волокна перед сушкой обеспечивается установкой пресса с расширенной зоной прессования (башмачный пресс). При этом сухость после прессовой части повышается до 52 %. Установка пресса с расширенной зоной прессования (башмачный пресс) позволяет повысить сухость полотна после прессовой части, что дает экономию энергии в процессе сушки в пределах 20 % — 30 %.
Достигаемый экологический эффект
Повышение энергоэффективности процесса сушки за счет снижения потребления свежего пара на сушку бумаги/картона.
Воздействие на окружающую среду
Снижение потребления свежего пара на сушку бумаги/картона обеспечивает уменьшение выработки пара на предприятии, что снижает воздействие на окружающую среду.
Организация колпака сушильной части, оснащенного системой автоматики. Экономия энергии за счет тепла рекуперации и сигнализации снижает риск несчастных случаев.
Система теплорекуперации сушильной части позволяет снизить паровоздушные выбросы в атмосферу.
Эксплуатационные данные
Устройство сушильного колпака с системой использования регенерируемого тепла максимально обеспечивает равномерность влажности по ширине полотна, что ведет к повышению качества продукции.
Экономия энергии за счет тепла рекуперации паровоздушной смеси до 10 %.
Область применения
В сушильной части БДМ/КДМ для большинства видов бумаги/картона.
Факторы реализации
Основными факторами для реализации технологии являются: экономия энергии, снижение конденсации и каплеобразования, тумана, улучшение климатических условий труда, улучшение качества продукции.
Ссылочная литература: [3].
4.4.3 Биологическая очистка сточных вод
Описание технологии
Биологическая (вторичная) очистка сточных вод — это очистка с помощью активного ила путем адсорбции, хемосорбции, биосорбции, коагуляции, биоокисления. Здесь окисляется большинство существующих загрязняющих веществ в сточных водах.
Для вторичной очистки основными альтернативами являются аэробная и анаэробная системы биологической очистки. Однако возможности анаэробной очистки ограничены очисткой сточных вод с высокой концентрацией ХПК (~2000 мг/л), поэтому эту технологию в основном применяют на предприятиях, использующих вторичное волокно.
В качестве аэробной очистки используют различные варианты: биологическая очистка с использованием активного ила, аэробные погружные биофильтры, биофильтры, биологические реакторы.
Обзор наиболее распространенных систем аэробной биологической очистки представлен в таблице 4.7.
Таблица 4.7 — Обзор наиболее распространенных систем аэробной биологической очистки
|
Система |
Область применения (БПК на входе), мг/л |
Преимущества |
Недостатки |
Эффективность снижения |
|
|
по БПК |
по ХПК |
||||
|
1 |
2 |
3 |
4 |
|
|
|
Одноступенчатая очистка с использованием активного ила |
100–1000 |
Традиционный процесс; большой опыт применения |
Высокое энергопотребление; большое количество избыточного ила; проблемы с разбуханием или с плавающим илом |
85 % — 96 % |
60 % — 85 % |
|
Двухступенчатая очистка с использованием активного ила (со ступенью высокой нагрузки ила) |
600–1200 |
Улучшенные свойства активного ила |
Высокое энергопотребление; большое количество избыточного ила |
85 % — 98 % |
75 % — 90 % |
|
Одноступенчатые аэробные погружные биофильтры |
20–100 |
Безопасный процесс; фиксированная биомасса |
Чувствителен к повышенным концентрациям взвешенных веществ |
60 % — 65 % |
50 % — 55 % |
|
Двухступенчатые аэробные погружные биофильтры |
100–300 |
Безопасный процесс; фиксированная биомасса |
Чувствителен к повышенным концентрациям взвешенных веществ |
60 % — 70 % |
50 % — 60 % |
|
Биофильтры малой производительности |
<100 |
Простая конструкция; низкое энергопотребление; охлаждение воды |
Риск засорения; запах |
60 % — 65 % |
50 % — 55 % |
|
Биофильтры высокой производительности |
200–800 |
Простая конструкция; низкое энергопотребление; охлаждение воды |
Риск засорения; запах |
60 % — 70 % |
50 % — 60 % |
|
Биореактор с подвижным слоем биомассы (MBBR) |
300–1500 |
Фиксированная биомасса; нет циркулирующего ила; меньший объем реактора |
Большое количество избыточного ила |
85 % — 95 % |
80 % — 90 % |
Процесс биологической очистки. Химическое осаждение сточных вод в бумажном/картонном производстве может дополняться процессом химического осаждения, который используется либо до, либо после биологической очистки. В отдельных случаях химическое осаждение может являться альтернативой биологической очистке сточных вод. Особенно хороша эта технология для малых предприятий. Химическое осаждение имеет особое значение, когда необходимо получить более низкое содержание органических веществ (в виде ХПК, БПК), удалить азот, фосфор и взвешенные вещества.
Химическое осаждение предполагает добавление химикатов для изменения физического состояния растворенных или взвешенных веществ с последующим их удалением путем осаждения или флотации. В качестве химикатов для осаждения чаще всего используют соли алюминия, хлорид железа, сернокислое железо, сульфат железа, известь. Для оптимизации флокуляции применяют полиэлектролиты.
Эффективность химического осаждения составляет до 97 % — 99 % по взвешенным веществам, 70 % по ХПК. К недостатку метода можно отнести увеличение в очищенной сточной воде ионов алюминия или железа.
В бумажной промышленности оборотная и сточная воды являются средой, в которой оказывается большинство веществ, добавляемых в бумажную массу при ее подготовке.
Мероприятия по снижению сброса сточной воды с химическими добавками являются общим подходом в ведении технологического процесса.
Кроме общего подхода к снижению сброса химических добавок с водой возможна замена химикатов на экологически безвредные химические добавки. Биоразлагаемые, нетоксичные и биологически неаккумулируемые химикаты должны применяться везде, где только возможно.
Описание приведено также в пункте 4.1.20 «Биологическая очистка сточных вод».
Достигаемый экологический эффект
Снижение нагрузки сточных вод на водоем в зависимости от вида выпускаемой бумаги/картона, их свойств, расхода воды на тонну продукции, применяемых химических добавок, а также от конструкции и работы очистных сооружений.
Воздействие на окружающую среду
Сокращение сбросов в водоемы, снижение загрязнения окружающей среды.
Эксплуатационные данные
Аэробная биологическая очистка сточных вод успешно применяется свыше двадцати лет. Эффективность снижения нагрузки для различных систем биологической очистки составляет по БПК от 60 % до 98 %, по ХПК от 50 % до 90 %.
Область применения
Биологическая очистка сточных вод может применяться как на старых, так и на новых предприятиях ЦБП.
Факторы реализации
Обеспечение снижения критериев сброса сточных вод (количество, загрязнения) за счет установки в системе биологической очистки современного оборудования и технического обслуживания.
Ссылочная литература: [3].
4.4.4 Обезвоживание осадков очистных сооружений
На очистных сооружениях предприятий ЦБП образуется большое количество осадка на ступени первичной очистки, избыточного активного ила при биологической очистке и шлама при доочистке. Обработка всех видов осадков осуществляется, как правило, совместно, поскольку осадки биологической и химической очистки плохо обезвоживаются и для улучшения способности к обезвоживанию их необходимо смешивать с волокнистым осадком.
Целью обезвоживания является по возможности большее удаление воды из осадка для упрощения его окончательной утилизации.
Описание приведено в пункте 4.1.21 «Обезвоживание осадков очистных сооружений».
Достигаемый экологический эффект
Сокращение количества отходов на захоронение.
Воздействие на окружающую среду
Снижение загрязнения грунтовых вод.
Эксплуатационные данные
Уменьшение объема осадка приблизительно в 20 раз, упрощение окончательной утилизации осадка.
Область применения
Обезвоживание осадка может применяться как на старых, так и на новых предприятиях ЦБП.
Необходимость увеличения содержания сухих веществ в целях упрощения транспортировки и окончательной утилизации осадка.
4.4.5 Улучшенная система переработки брака (БДМ/КДМ)
Описание технологии
Система сбора и переработки брака предусматривает аккумуляцию брака от всех технологических переделов в бассейне-аккумуляторе, что обеспечивает стабильность работы потока машины и дозирования брака в композицию бумаги/картона. Аккумуляция брака является важным фактором при остановах производства и сокращает сброс волокна в канализацию.
Система подготовки брака, включая сгущение, дороспуск, очистку, сортирование на щелевых сортировках в несколько ступеней, обеспечивает оптимальное качество вторичного волокна для использования его в композиции бумаги/картона.
Переработка отходов в потоках БДМ и КДМ в основном включает следующее:
- переработку отходов сортирования при подготовке бумажной массы;
- улавливание волокна в мокрой части;
- переработку влажного и сухого брака.
Достигаемый экологический эффект
Снижение расхода первичных полуфабрикатов.
Воздействие на окружающую среду
Сокращение отходов за счет регенерации оборотного брака.
Эксплуатационные данные
Использование оборотного брака в композиции бумаги/картона до 20 %.
Область применения
В ЦБП при выработке различных видов бумаги/картона.
Факторы реализации
Основными факторами реализации является использование вторичного волокна и сокращение отходов производства.
Ссылочная литература: [3].
4.4.6 Система улавливания волокна из оборотных и (или) сточных вод производств БДМ/КДМ
Описание технологии
Перед ступенью биологической очистки производственные сточные воды бумажных предприятий подвергаются первичной механической очистке, нейтрализации, обогащению биогенными элементами и усреднению.
Первичная или механическая очистка производственных сточных вод включает:
- грубую очистку от крупных включений и песка;
- механическую очистку от мелкодисперсных взвешенных веществ при помощи сил гравитации.
На некоторых предприятиях ЦБП для первичной очистки используются методы флотации или фильтрации.
Эффективность удаления взвешенных веществ при первичной очистке может быть в пределах 60 % — 90 %. Степень удаления легкоосаждаемых твердых частиц, как правило, выше — 90 % — 95 %. Содержание взвешенных веществ после первичной очистки может находиться в пределах 30–200 мг/л.
Для выравнивания колебаний расхода и концентраций загрязнений сточных вод предусматривается ступень усреднения. Время выдержки в бассейнах-усреднителях составляет приблизительно 4 ч.
Типовая схема локальной предварительной очистки предусматривает сбор сточных вод, фильтрацию, ступень химического осаждения, осаждение взвешенных частиц в отстойнике. Сточная вода после локальной очистки направляется в общую систему очистки производственной воды.
Для очистки оборотной/сточной воды в технологическом потоке также применяется метод мембранной фильтрации. Мембранные технологии, в зависимости от размера пор мембраны (которые примерно соответствуют «молекулярному весу» удаляемых органических соединений) и давления фильтрации, теоретически способны удалять почти 100 % органических веществ без использования нежелательных соединений в водной среде.
В зависимости от размера пор можно выделить разные мембранные процессы:
- микрофильтрация, которая применяется при давлении ниже 1 бар с использованием мембран с размером пор 0,1–0,2 мкм;
- ультрафильтрация осуществляется при перепаде давления в 1–2 бар;
- нанофильтрация (НФ) или обратный осмос (ОО) осуществляется при давлении 15–25 бар.
Требования к мерам по предотвращению негативных эффектов от создания замкнутых водных систем:
- для предотвращения забивания или износа оборудования вода для охлаждения, уплотнительная вода и осветленная вода на спрыски БДМ/КДМ проходит очистку на фильтрах;
- рециркулируемая уплотнительная вода системы вакуум-насосов охлаждается в теплообменнике или за счет разбавления свежей водой до необходимой температуры;
- определение требований к качеству воды, включая содержание взвешенных веществ, жесткость, pH, температуру, с целью необходимости использования ее для разных технологических переделов и оборудования;
- выбор определенных видов химикатов для производства бумаги/картона в условиях максимально замкнутого цикла водооборота с целью снижения накопления химикатов в оборотной воде за счет специфических свойств каждого химиката в условиях использования в жидкой среде — автоматизация системы мониторинга и лабораторный контроль потоков оборотной воды.
Достигаемый экологический эффект
Оптимизация и повышение эффективности очистки оборотной и сточной вод. Степень удаления твердых частиц до 90 % — 95 %.
Воздействие на окружающую среду
Сокращение количества сбрасываемых сточных вод и загрязнений в них.
Эксплуатационные данные
Экономия первичных полуфабрикатов, сокращение потерь волокна до 2 %.
Область применения
В ЦБП для различных производств.
Факторы реализации
Основными факторами для реализации технологии являются: снижение содержания загрязняющих веществ в сточных производственных водах, снижение расхода волокнистых полуфабрикатов, снижение потребления свежей воды.
Ссылочная литература: [3].
4.4.7 Внедрение автоматизированной системы управления производством (АСОДУ)
Современные целлюлозно-бумажные предприятия практически не имеют постоянного обслуживающего персонала, присутствующего в производственном цехе или участке. Оперативное управление производственным процессом осуществляется операторами производственных цехов или участков с помощью автоматизированной системы оперативно-диспетчерского управления (АСОДУ).
При производстве бумаги/картона основные места, где измерения и автоматизация повышают как качество, так и производительность, а также улучшают экологические параметры, перечислены ниже:
- оборудование для очистки избыточной оборотной воды;
- технологический узел процесса составления композиции бумажной массы;
- узел размола волокнистых полуфабрикатов;
- мокрая часть БДМ/КДМ.
Описание приведено в пункте 4.1.25 «Внедрение системы АСОДУ».
Таблица 4.8 — Краткое резюме перечня технологий, относящихся к НДТ, для интегрированных предприятий с варкой по сульфатному способу
|
№ п/п |
Наименование НДТ |
Эффекты в отношении уровней потребления и эмиссий (побочные эффекты) |
Влияние |
||||
|
Расход |
Расход энергии |
Сбросы в воду |
Выбросы в воздух |
Твердые |
|||
|
1 |
Сухая окорка древесины |
Н. э. |
↑ при окорке в барабанах ↓ при современ. мех. окорке |
↓ ХПК ↓ ВВ ↓ объем сточных вод |
Н. э. |
Н. э. |
↑ генерация энергии в корьевых котлах |
|
2 |
Продленная модифицированная варка целлюлозы, непрерывная (с) или периодическая (b) |
↑ при варке, потребность в химикатах ↓ при отбелке |
(↑) при варке (с) ↓ при варке (b) (↑) выпарка (↑) печь для обжига извести |
↓ ХПК ↓ АОХ |
Н. э. |
Н. э. |
↑ генерация энергии ↑ окончательный выход целлюлозы |
|
3 |
Замкнутая по воде система сортирования, очистки и промывки массы |
↓ |
↑/↓ |
↓ ХПК ↓ ВВ ↓ объем сточных вод |
Н. э |
Н. э |
↑ качество целлюлозы |
|
4 |
Кислородно-щелочная делигнификация |
↑ в О2‑ |
↑ в О2‑ступени ↑ окисление белого щелока ↑ при каустизации и в известерегенерационной печи |
↓ ХПК ↓ АОХ |
Н. э. |
↑ осадки |
↑ генерация энергии |
|
5 |
ECF‑отбелка и производство химикатов для нее (в сравнении с отбелкой элементарным хлором) при одинаковом числе Каппа на входе |
↑/↓ |
↑/↓ |
↓ АОХ |
↓ Cl2 |
Н. э. |
Н. э. |
|
6 |
Отдувка и повторное использование конденсатов после очистки в стриппинг-колонне |
Н. э. |
↑ пар |
↓ ХПК |
↓ Sобщ |
Н. э. |
↓ водопотребление |
|
7 |
Частичное замыкание водооборота отбельного цеха + увеличение выпарки |
↑ отбелка |
↑ выпарка |
↓ ХПК |
Н. э. |
Н. э. |
↓ водопотребление |
|
8 |
Частичное или полное повторное использование чистой охлаждающей воды |
Н. э. |
↑ |
↓ ХПК ↓ ВВ ↓ объем сточных вод |
Н. э. |
Н. э. |
|
|
9 |
Буферные емкости для сбора протечек щелоков |
Н. э. |
↑ (выпарка) |
↓ ХПК |
Н. э. |
Н. э. |
Н. э. |
|
10 |
Рекуперация тепла при производстве целлюлозы, бумаги, картона |
Н. э. |
↓ |
Н. э. |
↓ от энергетики, включая ПГ |
Н. э. |
Н. э. |
|
11 |
Замкнутый цикл регенерации химикатов для варки целлюлозы |
↓ потребность в химикатах |
↑ |
↓ ХПК |
↓ ПГ |
Н. э. |
Н. э. |
|
12 |
Сбор и разложение сульфатного мыла |
↑ |
↑ |
↓ ХПК |
Н. э. |
Н. э. |
↑ генерация энергии, получение таллового масла |
|
13 |
Выделение или сбор скипидара |
Н. э. |
↑ |
↓ ХПК |
↓ Sобщ |
Н. э. |
Получение побочного продукта в виде скипидара-сырца |
|
14 |
Сбор слабых и крепких газов с последующим сжиганием в специализированных печах, ИРП, СРК |
↓ потребности в возмещении S/↑ избыток S |
↑ на систему управления |
Н. э. |
↓ Sобщ |
Н. э. |
↑ генерация энергии (сжигание с возвращением тепла) |
|
15 |
Биологическая очистка сточных вод |
↑ |
↑ |
↓ ХПК ↓ АОХ |
↑ |
↑ |
|
|
16 |
Обезвоживание осадков очистных сооружений |
↑ |
↑ |
Н. э. |
↑ |
↓ |
↑ генерация энергии за счет сжигания осадков и ила |
|
17 |
Сжигание черного щелока при концентрации более 72 % |
Н. э. |
↑ выпарка |
Н. э. |
↓ Sобщ, ПГ |
Н. э. |
↑ генерация энергии в регенерационном котле ↑ мощность производства |
|
18 |
Обезвоживание отходов цикла регенерации химикатов |
Н. э. |
↑ |
↓ ХПК ↓ ВВ ↓ объем сточных вод |
Н. э. |
↓ |
Н. э. |
|
19 |
Улучшенная промывка шламов от регенерации химикатов |
↓ |
↑ |
↓ ХПК ↓ ВВ ↓ объем сточных вод |
↓ Sобщ |
↓ |
|
|
20 |
Электрофильтры после СРК, ИРП, котла для сжигания коры и осадков очистных сооружений |
↓ сульфата натрия) |
↑ |
Н. э. |
↓ взвешенные вещества |
Н. э. |
Н. э. |
|
21 |
Котлы для сжигания коры и осадков очистных сооружений, непровара и топливоподготовка для них |
Н. э. |
↑ на систему управления |
Н. э. |
↑ NOx ↑ SO2, ↑ взвешенные вещества, ↓ ПГ |
↓ |
Генерация энергии |
|
22 |
Улучшенные системы переработки брака (БДМ и КДМ) |
↓ |
↑ |
Н. э. |
Н. э. |
↓ |
↑ выход продукции |
|
23 |
Системы улавливания волокна из избыточной (сточной) воды БДМ/КДМ |
↓ |
(↑/↓) |
↓ ХПК ↓ ВВ |
Н. э. |
↓ |
↓ водопотребление |
|
24 |
ЛОС до очистных сооружений |
↑ |
↑ Электроэнергия |
↓ ХПК ↓ ВВ |
Н. э. |
Н. э. |
Н. э. |
|
25 |
Внедрение системы АСОДУ |
↓ |
↓ |
↓ |
↓ |
↓ |
↑ |
|
26 |
Комбинированная выработка тепловой и электрической энергии |
Н. э. |
↓ |
↓ |
↓ |
↓ |
↑ увеличение выработки энергии |
|
Примечание — ↑ — повышение; ↓ — снижение; н. э. — нет эффекта (или незначительный эффект; (↑/↓) — эффект может быть или не быть (незначительное влияние в зависимости от условий); 1) — предполагается, что проводится эффективная очистка сточных вод, ПГ — парниковые газы. |
|||||||
Таблица 4.9 — Краткое резюме перечня технологий, относящихся к НДТ для интегрированных предприятий с варкой по сульфитному способу, производству механической массы и бумаги и картона
|
№ п/п |
Наименование НДТ |
Эффекты в отношении уровней потребления и эмиссий (побочные эффекты) |
Влияние |
||||
|
Расход |
Расход энергии |
Сбросы в воду |
Выбросы в воздух |
Твердые |
|||
|
1 |
Сухая окорка древесины |
Н. э. |
↑ при окорке в барабанах ↓ при соврем мех. окорке |
↓ ХПК ↓ ВВ ↓ объем сточных вод |
Н. э. |
Н. э. |
↑ генерация энергии в корьевых котлах |
|
2 |
Продленная или непрерывная (с) варка целлюлозы |
↑ при варке ↓ при отбелке |
(↑) при варке (с) (↑) выпарка |
↓ ХПК ↓ АОХ |
Н. э. |
Н. э. |
↑ генерация энергии ↑ окончательный выход целлюлозы |
|
3 |
Замкнутый водооборот сортирования, очистки и промывки массы |
↓ |
↓ |
↓ ХПК ↓ ВВ ↓ объем сточных вод |
Н. э |
Н. э. |
↑ качество целлюлозы |
|
4 |
Повторное использование конденсатов целлюлозных производств или их отдельная очистка |
Н. э. |
↑ пар |
↓ ХПК |
↓ серосодержащих |
Н. э. |
Н. э. |
|
5 |
Сбор газов с высокой концентрацией сернистого ангидрида и их дальнейшее использование в технологии для приготовления варочных растворов |
↓ потребность в химикатах |
(↑/↓) |
Н. э. |
↓ ХПК |
↓ ПГ |
↑ генерация энергии |
|
6 |
Рекуперация тепла при производстве целлюлозы, бумаги, картона, термомеханической массы |
Н. э. |
↓ |
Н. э. |
↓ от энергетики, в том числе ПГ |
Н. э. |
Н. э. |
|
7 |
Буферные емкости для сбора избыточных щелоков и оборотной воды |
Н. э. |
↑ (выпарка) |
↓ ХПК |
Н. э. |
Н. э. |
Н. э. |
|
8 |
Котлы для сжигания древесно-корьевых отходов, осадков очистных сооружений и топливоподготовка для них |
Н. э. |
↑ на систему управления ↓ (при использовании на собств. нужды |
Н. э. |
↑ NOx ↑ SO2, ↑ взвешенные вещества ↓ ПГ |
↓ |
↑ генерация энергии |
|
9 |
Электрофильтры котлов для сжигания древесно-корьевых отходов, осадков очистных сооружений |
Н. э. |
↑ |
Н. э. |
↓ взвешенные вещества |
Н. э. |
Н. э. |
|
10 |
Биологическая очистка сточных вод |
↑ |
↑ |
↓ ХПК |
↑ |
↑ |
|
|
11 |
Обезвоживание осадков очистных сооружений |
↑ |
↑ |
Н. э. |
↑ |
↓ |
↑ генерация энергии за счет сжигания осадков и ила |
|
12 |
Улучшенные системы переработки брака (БДМ и КДМ) |
↑/↓ |
↑ |
Н. э. ↓ |
Н. э. |
↓ |
↑ возврат волокна в производство |
|
13 |
Системы улавливания волокна из избыточной (сточной) воды БДМ/КДМ |
↓ |
↑/↓ |
↓ ХПК ↓ ВВ |
Н. э. |
↓ |
↑ возврат волокна в производство ↓ водопотребление |
|
14 |
Внедрение автоматизированной системы управления производством (АСОДУ) |
↓ |
↓ |
↓ |
↓ |
↓ |
↑ эффективность работы производства |
|
Примечание: ↑ — повышение; ↓ — снижение; н. э. — нет эффекта (или незначительный эффект); (↑/↓) — эффект может быть или не быть (незначительное влияние в зависимости от условий); 1) — предполагается, что проводится эффективная очистка сточных вод |
|||||||
Раздел 5. Наилучшие доступные технологии (НДТ)
5.1 Выводы по наилучшим доступным технологиям (НДТ) в ЦБП
Приведенные в этом разделе выводы по НДТ касаются технологических процессов интегрированных и неинтегрированных целлюлозно-бумажных предприятий, а именно:
- производства целлюлозы из древесины или других волокнистых материалов;
- производство бумаги или картона с производственной мощностью, превышающей 20 т в сутки.
Данные выводы по НДТ охватывают следующие бизнес-процессы при производстве сульфатной, нейтрально-сульфитной, сульфитной целлюлозы, волокнистых полуфабрикатов (ДДМ, ТММ, ХТММ), бумаги и картона:
- система экологического менеджмента;
- управление материальными ресурсами и надлежащая организация производства;
- управление водными ресурсами и сточными водами;
- управление системой потребления энергетических ресурсов и энергоэффективностью;
- управление снижением выбросов в атмосферу;
- управление системой контроля ключевых параметров процессов производства;
- управление системой обращения с отходами.
Выводы по НДТ не затрагивают следующие технологические процессы/оборудование:
- производство целлюлозы из недревесного волокнистого сырья (например, целлюлоза из однолетних растений);
- стационарные двигатели внутреннего сгорания;
- энергетические установки для выработки пара и электроэнергии (путем сжигания топлива), за исключением содорегенерационных котлов;
- сушильная часть с внутренней горелкой бумагоделательной машины и меловальной установки.
Технологии, перечисленные и описанные в данном разделе, не являются предписывающими и исчерпывающими. На практике могут быть использованы другие методы и технологии, которые обеспечивают равноценный уровень охраны окружающей среды или превосходят этот уровень.
Если не указано иное, выводы по технологиям НДТ являются общеприменимыми.
Уровни сбросов и выбросов, соответствующие НДТ
Уровни сбросов и выбросов, соответствующие НДТ, представлены за усредненный период времени в различных единицах измерения (например, концентрации и значения удельной нагрузки – на тонну выпускаемой продукции). Эти способы выражения уровней сбросов и выбросов, соответствующих НДТ, рассматриваются как эквивалентные альтернативы.
Для интегрированных целлюлозно-бумажных предприятий, уровни сбросов и выбросов, соответствующие НДТ, определенные для отдельных процессов производства целлюлозы, бумаги и/или другой продукции, должны быть объединены пропорционально их доле в сумме сбросов и выбросов.
Данные по сбросам в воду соответствующие уровню НДТ
Если не указано иное, при применении НДТ указаны среднесуточные или среднегодовые данные по сбросам в воду.
Нормальные условия для выбросов в атмосферу
Данные по выбросам в атмосферу соответствующие уровню НДТ
Если не указано иное, при применении НДТ указаны среднесуточные или среднегодовые данные по выбросам в атмосферу.
Общие выводы по НДТ для целлюлозно-бумажной промышленности
Выводы по НДТ, направленные на снижение воздействия на окружающую среду по ключевым параметрам воздействия, приведены в пунктах 5.1–5.12.
5.2 Система экологического менеджмента
НДТ‑1. Улучшение общих экологических показателей предприятий по производству целлюлозы, бумаги и картона путем внедрения и поддержания системы экологического менеджмента (Environmental management systems-EMS).
НДТ включает следующие мероприятия:
- обязательства руководства в области экологической политики, в том числе высшего руководства;
- определение экологической политики, включая непрерывное улучшение управления в этой сфере;
- планирование и внедрение необходимых процедур, целей и задач в сочетании с финансовым планированием и инвестициями;
- внедрение процедур, уделяя особое внимание:
- структуре и ответственности;
- обучению, осведомленности и компетентности работников;
- связям и коммуникациям;
- мотивации работников;
- системе документооборота;
- эффективному управлению процессом;
- программам технического обслуживания;
- готовности к чрезвычайным ситуациям и реагированию на них;
- соблюдению природоохранного законодательства;
- проверка работы и принятие корректирующих мер, обращая особое внимание на:
- мониторинг и измерение показателей процессов;
- корректирующие и предупреждающие действия;
- ведение учета;
- независимый внутренний и внешний аудит (где практикуется), чтобы определить, соответствуют ли системы экологического менеджмента запланированным мероприятиям и прошли ли должным образом внедрение и поддержку;
- обзор системы экологического менеджмента и ее постоянную пригодность, адекватность и эффективность со стороны высшего руководства;
- отслеживание разработки экологически чистых технологий;
- рассмотрение воздействия на окружающую среду от возможного вывода из эксплуатации установки/оборудования на стадии проектирования нового завода и в течение всего срока эксплуатации;
- регулярное применение отраслевого сопоставительного анализа отдельных показателей.
5.3 Управление материальными ресурсами и надлежащая организация производства
НДТ‑2. Оптимальное управление материальными ресурсами и надлежащая организация производства для сведения к минимуму воздействия на окружающую среду производственных процессов путем использования комбинации методов/оборудования, приведенных в таблице 5.1.
Таблица 5.1 Методы/оборудование, используемые при оптимизации управления материальными ресурсами
|
|
Метод/оборудование |
Применимость |
|
а |
Тщательный отбор и контроль сырья, химикатов, материалов и добавок |
Общеприменимы |
|
б |
Анализ прихода-расхода химикатов, включая контроль качества и норм расхода |
|
|
в |
Стремление к снижению уровня использования химикатов в соответствии с технологическими регламентами производства при сохранении качества конечной продукции |
|
|
г |
Минимизация попадания веществ в почву из-за протечек, из-за воздушного осаждения и неправильного хранения сырья, продукции или отходов, в том числе при нештатных и (или) аварийных ситуациях |
|
|
д |
Подготовка и реализация программ управления сбросами, выбросами загрязняющих веществ и образования твердых отходов |
5.4 Управление водными ресурсами и сточными водами
НДТ‑3. Управление системой предотвращения загрязнений сточных вод от хранения и подготовки древесины, путем использования комбинации методов/ оборудования приведенных в таблице 5.2.
Таблица 5.2 Методы/оборудование для предотвращения загрязнений сточных вод от хранения и подготовки древесины
|
|
Метод/оборудование |
Применимость |
|
а |
Сухая окорка |
Общеприменим |
|
б |
Бетонирование площадки лесной биржи и, в частности, поверхностей, используемых для хранения щепы |
Применимость может быть ограничена из-за размеров лесной биржи и площади для хранения |
|
в |
Контроль расхода спрысковой воды и сведение к минимуму количества поверхностных ливневых вод, удаляемых с лесной биржи |
В основном применим |
|
г |
Сбор загрязненных ливневых сточных вод с лесной биржи и удаление загрязненных взвешенных и твердых частиц от сточных вод перед биологической очисткой |
Применимость может быть ограничена степенью загрязнения ливневых вод (низкой концентрацией) и (или) размерами станции очистки сточных вод (большие объемы) |
В соответствии с НДТ количество сточных вод от сухой окорки составляет 0,5–2,8 м3/т в.с.ц.
НДТ‑4. Оптимальное управление системой предотвращения загрязнений сточных вод, снижение расхода свежей воды и образования сточных вод при производстве целлюлозы, древесной массы, бумаги, картона с помощью комбинации методов, приведенных в таблицах 5.3, 5.4.
Таблица 5.3 Методы/оборудование для предотвращения загрязнений сточных вод, снижение расхода свежей воды и образования сточных вод
|
|
Метод/оборудование |
Применимость |
|
а |
Контроль и оптимизация использования воды |
В основном применимы |
|
в |
Мониторинг степени замкнутости системы водопользования и потенциальных недостатков; использование дополнительного оборудования при необходимости |
|
|
г |
Отделение менее загрязненной уплотнительной воды от вакуум-насосов и повторное ее использование |
|
|
д |
Отделение чистой охлаждающей воды от загрязненной технологической воды и повторное ее использование |
|
|
е |
Повторное использование технологической воды для замены свежей воды (циркуляция воды и замкнутый цикл водопользования) |
Применим на новых заводах и при модернизации. Применимость может ограничиваться из-за качества воды и (или) требований к качеству продукции или таких как осаждение/образование отложений в системе водооборота |
|
ж |
Локальная (внутри цеховая) очистка технологической воды для улучшения качества воды и обеспечения рециркуляции или повторного использования |
В основном применим |
Таблица 5.4 — Количество сточных вод, соответствующее НДТ в точке сброса после технологического процесса производства
|
Наименование производства |
Единица измерения |
Среднегодовой уровень потребления сточных вод1) |
|
Производство подготовки древесного сырья |
м3/т в.с.ц. |
3,00-10,00 |
|
Производство беленой сульфатной целлюлозы |
м3/т в.с.ц. |
25,00-50,00 |
|
Производство небеленой сульфатной целлюлозы |
м3/т в.с.ц. |
15,00-40,00 |
|
Производство сульфитной беленой целлюлозы для производства бумаг |
м3/т в.с.ц. |
25,00-50,00 |
|
Производство сульфитной небеленой целлюлозы для производства бумаг |
м3/т в.с.ц. |
20,00-45,00 |
|
Производство растворимой целлюлозы |
м3/т в.с.ц. |
45,00-70,00 |
|
Производство нейтральной сульфитной целлюлозы |
м3/т в.с.ц. |
40,00-60,00 |
|
Производство механической массы |
м3/т в.с.м. |
11,00-20,00 |
|
Производство ХТММ и ТММ |
м3/т в.с.м. |
9,00-16,00 |
|
Бумажные фабрики, использующие первичное волокно |
м3/т |
15,00-27,00 |
|
Бумажные и картонные фабрики, использующие вторичное волокно |
м3/т |
15,00–30,002) |
|
Производство санитарно-гигиенических видов бумаги с использованием вторичного волокна с использованием вторичного волокна |
м3/т |
15,00-25,00 |
|
1) Среднегодовой уровень потребления сточных вод приведен в расчете на 1 тонну товарной продукции от данного технологического процесса/передела 2) Более высокий предел диапазона в основном связан с производством картона для складных коробок) |
||
5.5 Управление системой потребления энергетических ресурсов и энергоэффективностью
НДТ‑5. Оптимальное управление системой потребления энергии и энегоэффективностью для уменьшения расхода топливно-энергетических ресурсов и снижения техногенного воздействия на окружающую среду производственных процессов и ТЭЦ путем использования комбинации методов/процессов, приведенных ниже.
Таблица 5.5 Методы/оборудование для уменьшения расхода топливно-энергетических ресурсов и снижения техногенного воздействия на окружающую среду производственных процессов и ТЭЦ
|
|
Метод/оборудование |
Применимость |
|
|
Реализация Программы энергосбережения и энергоэффективности |
|
|
а |
Использование систем управления энергией и энергоресурсами, которые включают следующие функции: I. Оценка общего потребления и производства энергии. II. Определение точек, количественная оценка и оптимизация возможностей использования энергии. III. Контроль и поддержание оптимальных параметров энергопотребления. |
В основном применим |
|
б |
Меры по значительной регенерации тепла и снижению его потребления: - высокое содержание сухих веществ в черном щелоке и коре; - высокий КПД паровых котлов, одним из признаков которого может служить, например, низкая температура топочного газа; - эффективная система использования вторичного тепла, например, горячей воды с температурой около 85 °C; - по возможности максимально замкнутая система водопользования; - высокая концентрация целлюлозной массы; - использование вторичного тепла для обогрева зданий |
|
|
в |
Переход на использование природного газа. Максимальное производство энергии за счет сжигания отходов и брака от производства целлюлозы, бумаги, картона, которые не могут использоваться в основном производстве, имеют высокое содержание органических веществ и калорийность |
Применимо, только если переработка и повторное использование отходов и брака производства целлюлозы и бумаги с высоким содержанием органических веществ и высокой теплотворностью невозможны |
|
г |
Максимально возможное удовлетворение потребности в паре и электроэнергии с помощью совместного получения тепла и электроэнергии ТЭЦ, СРК, древесно-корьевых котлов и др. |
Применимо для всех новых предприятий и для модернизированных энергостанций |
|
д |
Использование избыточного тепла для сушки биомассы и осадков очистных сооружений, для нагрева питательной воды энергетических котлов, технологической воды, отопления зданий |
Применимость данного метода может быть ограничена в случаях, когда источники тепла и объект для использования тепла удалены друг от друга |
|
е |
Изоляция соединительной арматуры трубопроводов пара и конденсата |
В основном применимо |
|
ж |
Использование эффективных вакуумных систем для обезвоживания на БДМ |
|
|
з |
Использование высокоэффективных электродвигателей, насосов и мешалок |
|
|
и |
Использование преобразователей частоты используемых электродвигателей насосов, компрессоров, вентиляционного оборудования |
|
5.6 Управление снижением выбросов в атмосферу
НДТ‑6. Предотвращение и снижение газовых выбросов, образующихся в системе сточных вод, путем использования комбинации методов, приведены таблице 5.6.
Таблица 5.6 Методы/оборудование для предотвращения и снижения газовых выбросов, образующихся в системе сточных вод
|
|
Метод/оборудование |
Применимость |
|
|
1. Максимально замкнутая система водопользования |
|
|
а |
Проектирование технологических процессов бумажной фабрики, баков хранения массы и воды, трубопроводов и бассейнов таким образом, чтобы избегать продолжительного времени удерживания, мертвых зон или областей с плохим перемешиванием в циркуляции воды и во избежание неконтролируемых отложений, гниения и разложения органических и биологических веществ |
Применимо при максимально замкнутой системе водопользования |
|
б |
Использование биоцидов, дисперсантов или окислительных агентов (например, каталитическая дезинфекция с помощью перекиси водорода) для снижения запаха и роста гнилостных бактерий |
|
|
в |
Установка внутренней очистки (фильтров внутренней очистки) для снижения концентраций органических веществ и, следовательно, возможных проблем с запахами в системе оборотной воды |
|
|
|
2. Системы очистки сточных вод и обработки осадков |
В основном применимо |
|
а |
Применение замкнутых канализационных систем с контролируемой вентиляцией с использованием химикатов в некоторых случаях для снижения образования сероводорода или для его окисления в системах канализации |
|
|
в |
Обеспечение достаточной степени аэрации и надлежащих свойств перемешивания в аэротенках; регулярная проверка систем аэрации |
|
|
г |
Гарантирование нормальной работы вторичного отстойника шлама и перекачивания шлама |
|
|
д |
Ограничение времени удерживания шлама при хранении путем постоянного направления шлама на обезвоживание |
|
|
е |
Устранение возможных неполадок и исключение аварийных ситуаций |
|
|
ж |
Применение методов очистки газов от оборудования, в котором проводится сушка ила, шлама |
|
|
з |
Использование пластинчатых теплообменников. Недопущение использования в охладительных башнях неочищенных сточных вод |
|
5.7 Управление системой контроля ключевых параметров процессов производства
5.7.1 Мониторинг ключевых параметров процессов производства
НДТ‑8. Контроль и измерение выбросов в атмосферу (NOX, SO2, пыль).
Оценка распространения ДПГ может быть снижена путем периодического измерения и оценки выбросов, которые выделяются из разных источников (например, целлюлозной линии, баков, бункеров щепы и т. п.) с помощью прямых замеров.
5.8 Управление системой обращения с отходами
НДТ‑11. Снижение образования отходов, вовлечение в повторное использование и подготовка для размещения на полигоне путем использования комбинации методов/процессов, приведенных в таблице 5.7.
Таблица 5.7 Методы/оборудование для снижения образования отходов, вовлечение в повторное использование и подготовку для размещения на полигоне
|
|
Метод/оборудование |
Применимость |
|
а |
Раздельный сбор различных видов отходов (включая разделение и классификацию отходов по степени опасности) |
В основном применимо |
|
б |
Объединение подходящих видов (фракций) отходов для получения смесей, которые могут лучше использоваться |
В основном применимо |
|
в |
Предварительная обработка отходов перед повторным использованием на предприятии или переработкой |
В основном применимо |
|
г |
Выработка энергии на месте или вне завода из отходов с высоким содержанием горючих органических веществ |
Для использования вне завода применимость зависит от доступности третьего участника |
|
д |
Предварительная обработка и подготовка отходов перед утилизацией или вывозом на полигон |
В основном применимо |
Уровни образования отходов соответствующие НДТ при производстве сульфатной/сульфитной целлюлозы и древесной массы в составе интегрированного предприятия для действующих и новых/модернизируемых производств приведены в таблицах 5.8, 5.9.
Таблица 5.8 – Уровни образования отходов соответствующие НДТ. Действующие производства
|
Технологический показатель |
Единица измерения |
Среднегодовое значение для интегрированных предприятий, в состав которых входит производство сульфатной целлюлозы, в т.ч. для |
Среднегодовое значение для интегрированных предприятий, в состав которых входит производство сульфитной целлюлозы и древесной массы, в т.ч. для |
|||
|
Небеленая целлюлоза |
Беленая целлюлоза |
Небеленая целлюлоза |
Беленая целлюлоза |
|||
|
Отходы цикла регенерации химкатов подлежащие размещению |
кг/т в.с.ц. |
15,00-20,00 |
15,00-20,00 |
- |
15,00-20,00 |
|
|
Биоразлагаемые отходы (в а.с.в.) |
кородревесные и отходы сортирования (костра, сучки) |
кг/тв.с.ц, в.с.м. |
400,00-550,00 |
400,00-550,00 |
400,00-550,00 |
400,00-550,00 |
|
отходы сортирования (непровар) |
кг/тв.с.ц. |
5,50-6,00 |
5,50-6,00 |
5,50-6,00 |
5,50-6,00 |
|
|
осадки очистных сооружений |
кг/т1) |
45,00-50,00 |
45,00-50,00 |
50,00-80,00 |
50,00-80,00 |
|
|
1) В расчете на одну тонну товарной продукции |
||||||
Таблица 5.9 – Уровни образования отходов соответствующие НДТ. Новые/модернизируемые производства
|
Технологический показатель |
Единица измерения |
Среднегодовое значение для интегрированных предприятий, в состав которых входит производство сульфатной целлюлозы, в т.ч. для |
Среднегодовое значение для интегрированных предприятий, в состав которых входит производство сульфитной целлюлозы и древесной массы, в т.ч. для |
|||
|
Небеленая целлюлоза |
Беленая целлюлоза |
Небеленая целлюлоза |
Беленая целлюлоза |
|||
|
Отходы цикла регенерации химикатов, подлежащие размещению |
кг/т в.с.ц. |
≤15,00 |
≤15,00 |
- |
≤15,00 |
|
|
Биоразлагаемые отходы (в а.с.в.) |
кородревесные и отходы сортирования (костра, сучки) |
кг/т в.с.ц, в.с.м. |
400,00-550,00 |
400,00 -550,00 |
400,00-550,00 |
400,00-550,00 |
|
отходы сортирования (непровар) |
кг/т в.с.ц |
≤5,50 |
≤5,50 |
≤5,50 |
≤5,50 |
|
|
осадки очистных сооружений |
кг/т1) |
≤45,00 |
≤45,00 |
≤50,00 |
≤50,00 |
|
|
1) В расчете на одну тонну товарной продукции. |
||||||
Уровни образования отходов, соответствующие НДТ при производстве сульфатной/сульфитной целлюлозы и древесной массы в составе интегрированного предприятия для действующих и новых/модернизируемых производств, приведены в Приложении Д (таблицы Д2 и Д3).
5.8.1 Выводы по НДТ для сульфатного производства целлюлозы
Для интегрированных предприятий, включающих производство целлюлозы, производство бумаги и/или картона, для снижения выбросов загрязняющих веществ в сточных водах, применяются НДТ и нижеперечисленные комбинации методов/процессов.
5.8.2 Сточные воды и загрязнения
НДТ-12. Снижение сбросов загрязняющих веществ в водный объект со всего предприятия, путем использования модернизированной ECF отбелки (без использования элементарного хлора), описание в Разделе 4 и НДТ (пункты 4.1.3, 4.1.5, 4.1.7, 4.1.10), согласно методов, приведенных в таблице 5.10.
Таблица 5.10 Методы/оборудование для снижения сбросов загрязняющих веществ в водный объект со всего предприятия
|
|
Метод/оборудование |
Применимость |
|
а |
Модифицированная варка перед отбелкой |
В основном применимы |
|
б |
Замкнутое сортирование и эффективная промывка небеленой массы |
|
|
в |
Частичная циркуляция технологической воды в процессе отбелки |
Циркуляция воды может быть ограничена из-за отложений при отбелке |
|
г |
Эффективный контроль утечек, проливов и загрязнений с помощью подходящей системы сбора, и возврата |
Применим |
|
д |
Обеспечение хорошей выпарки черного щелока и способности регенерационного котла для работы на пиковых нагрузках |
Как правило применимы |
|
е |
Удаление загрязненных конденсатов и повторное их использование в процессе |
Уровни сбросов соответствующие НДТ после очистных сооружений в водный объект.
В таблицах 5.11 и 5.12 приведены уровни сбросов соответствующие НДТ послеочистных сооружений в водный объект (не применимы для производства растворимой сульфатной целлюлозы). Характеристика сточных вод для сульфатных заводов изложена в НДТ-5.
Таблица 5.11 – Уровни сбросов после очистных сооружений сответствующие НДТ при производстве беленой сульфатной целлюлозы. Действующие производства
|
Технологический показатель |
Единица измерения |
Среднегодовое значение |
|
Расход сточных вод (потребление воды) 1) |
м3/т |
100,00-150,00 |
|
Химическое потребление кислорода (ХПК) |
кг/т2) |
8,00-30,00 |
|
Биологическое потребление кислорода (БПКп) |
кг/т |
0,80-1,20 |
|
Общее содержание взвешенных веществ (ВВ) |
кг/т |
0,60-1,90 |
|
Общий азот (Nобщ) |
кг/т |
0,25-0,40 |
|
Общий фосфор (Pобщ) |
кг/т |
0,01-0,04 |
|
Адсорбируемые органически связанные галогены (AOX) |
кг/т в.с.ц.3) |
0,25-0,40 |
|
Токсичность |
Отсутствие |
|
|
1) Расход сточных вод (свежей воды) дан по всему предприятию с учетом расхода на охлаждение турбин 2) Показатели приведены по товарной продукции для интегрированных предприятий, сбросы в воду от бумажного производства включены 3) Показатели приведены на тонну воздушно-сухой беленой целлюлозы |
||
Таблица 5.12 – Уровни сбросов сточных вод после очистных сооружений соответствующие НДТ при производстве беленой сульфатной целлюлозы. Новые/модернизируемые производства
|
Технологический показатель |
Единица измерения |
Среднегодовое значение |
|
Расход сточных вод (потребление воды)1) |
м3/т |
≤ 100,00 |
|
Химическое потребление кислорода (ХПК) |
кг/т2) |
≤8,00 |
|
Биологическое потребление кислорода (БПКп) |
кг/т |
≤0,80 |
|
Общее содержание взвешенных веществ (ВВ) |
кг/т |
≤0,60 |
|
Общий азот (Nобщ) |
кг/т |
≤0,25 |
|
Общий фосфор (Pобщ) |
кг/т |
≤0,01 |
|
Адсорбируемые органически связанные галогены (AOX) |
кг/т в.с.ц.3) |
≤0,25 |
|
Токсичность |
Отсутствие |
|
|
1) Расход сточных вод (свежей воды) дан по всему предприятию с учетом расхода на охлаждение турбин. 2) Показатели приведены по товарной продукции для интегрированных предприятий, сбросы в воду от бумажного производства включены. 3) Показатели приведены на тонну воздушно-сухой беленой целлюлозы |
||
Таблица 5.13 - Уровни сбросов сточных вод после очистных сооружений соответствующие НДТ при производстве небеленой сульфатной целлюлозы. Действующие производства
|
Технологический показатель |
Единица измерения |
Среднегодовое значение |
|
Расход сточных вод (потребление воды)1) |
м3/т |
50,00-70,00 |
|
Химическое потребление кислорода (ХПК) |
кг/т2) |
5,00-12,00 |
|
Биологическое потребление кислорода (БПКп) |
кг/т |
0,30-0,70 |
|
Общее содержание взвешенных веществ (ВВ) |
кг/т |
0,90-1,20 |
|
Общий азот (Nобщ) |
кг/т |
0,25-0,40 |
|
Общий фосфор (Pобщ) |
кг/т |
0,01-0,04 |
|
Токсичность |
Отсутствие |
|
|
1) Расход сточных вод (свежей воды) дан по всему предприятию с учетом расхода на охлаждение турбин. 2) Показатели приведены по товарной продукции для интегрированных предприятий, сбросы в воду от бумажного производства включены. |
||
Таблица 5.14 – Уровни сбросов сточных вод после очистных сооружений соответствующие НДТ при производстве небеленой сульфатной целлюлозы. Новые/модернизируемые производства
|
Технологический показатель |
Единица измерения |
Среднегодовое значение |
|
Расход сточных вод (потребление воды)1) |
м3/т |
≤50 |
|
Химическое потребление кислорода (ХПК) |
кг/т 2) |
≤5 |
|
Биологическое потребление кислорода (БПКп) |
кг/т |
≤0,30 |
|
Общее содержание взвешенных веществ (ВВ) |
кг/т |
≤0,9 |
|
Общий азот (Nобщ) |
кг/т |
≤0,25 |
|
Общий фосфор (Pобщ) |
кг/т |
≤0,01 |
|
Токсичность |
Отсутствие |
|
|
1) Расход сточных вод (свежей воды) дан по всему предприятию с учетом расхода на охлаждение турбин. 2) Показатели приведены по товарной продукции для интегрированных предприятий, сбросы в воду от бумажного производства включены. |
||
5.8.3 Выбросы в атмосферу. Снижение выбросов высококонцентрированных и низкоконцентрированных дурнопахнущих газов
НДТ-13. Снижение запаха, выбросов высококонцентрированных (ВК) и низкоконцентрированных (НК) дурнопахнущих газов путем сбора ВК и НК дурнопахнущих газов от всех технологических процессов.
НДТ предотвращают выбросы путем сбора всех отходящих газов, содержащих серу, включая все сдувочные газы, содержащие серу методом, приведенном в таблице 5.15.
Таблица 5.15 Методы/оборудование предотвращающие выбросы высококонцентрированных (ВК) и низкоконцентрированных (НК) дурнопахнущих газов
|
|
Метод/оборудование |
Применимость |
|
а |
Системы сбора ВК и НК дурнопахнущих газов, включающие в себя следующие элементы: · накрывающие элементы, вытяжные колпаки, магистрали и вытяжные системы. · контроль и система обнаружения утечек; · Методы по обеспечению безопасной эксплуатациоборудования; |
Общеприменим |
|
б |
Сжигание ВК и НК дурнопахнущихгазов с использованием: · регенерационного котла; · известерегенерационной печи; · специальной печи для неконденсируемых газов, оборудованной мокрыми скрубберами для удаления SOx; · энергокотлов. Для обеспечения постоянной возможности сжигания дурнопахнущих высококонцентрированных газов устанавливаются вспомогательные системы. Известерегенерационные печи могут служить вспомогательными установками для регенерационных котлов; другим вспомогательным оборудованием является факельная система и малогабаритный котел. |
Применим при наличии соответствующего оборудования |
Уровни выбросов, соответствующие НДТ: содержание SO2 от сжигания серосодержащих газов составляет: 1,1-1,2 кг/т в.с.ц. Остаточный уровень рассеянных ДПГ составляет 0,25-1,00 кг/т в.с.ц. (является маркерным веществом для сульфатного производства целлюлозы).
5.8.4 Снижение выбросов из содорегенерационного котла (СРК)
5.8.4.1 Выбросы SO2 и суммарной востановленной серы (СВС).
НДТ-14. Снижение выбросов SO2 и СВС из регенерационного котла использует НДТ (разделы 4.1.11, 4.1.15) и комбинацию методов, приведенных в таблице 5.16.
Таблица 5.16 Методы/оборудование по снижению выбросов SO2 и СВС из регенерационного котла
|
|
Метод/оборудование |
Применимость |
|
а |
Увеличение содержания сухих твердых веществ в черном щелокес помощью выпариванияперед сжиганием |
В основном применяется |
|
б |
Оптимизированное сжигание (Условия горения могут быть улучшены, например, с помощью интенсификации перемешивания воздухас топливом, с помощью контроля нагрузки топки и т.д.) |
Применяется |
|
в |
Мокрый скруббер |
Применяется |
Таблица 5.17 – Уровни выбросов SO2 и СВС от СРК[2] соответствующие НДТ
|
Параметр |
Среднесуточнаюя концентрация1), 2) мг/Нм3 при 6 % О2 |
Среднегодовая концентрация1) мг/Нм3 при 6 % О2 |
Среднегодовое значение1) кг S/т в.с.ц. |
|
|
SО2 |
СВ<75% |
10–70 |
5–50 |
– |
|
СВ 75–83% 3) |
10-50 |
5-25 |
– |
|
|
Общая восстановленная сера (ОВС) |
1–104) |
1–5 |
– |
|
|
Газообразная S (ОВС-S + SО2-S) |
СВ<75% |
– |
– |
0,03–0,17 |
|
СВ 75–83%2) |
0,03–0,13 |
|||
|
1) Увеличение содержания сухого вещества черного щелока приводит к снижению выбросов SO2 и повышению NOх, поэтому в СРК с низким уровнем выбросов SO2 уровень выбросов NOX может быть выше и наоборот. 2) Значения верхнего уровня в НДТ не учитывают период, когда СРК разжигается, и концентрация сухого вещества в щелоке намного ниже, чем при нормальной работе. 3) Если в СРК сжигается черный щелок СВ> 83%, тогда уровни выбросов SO2 и газообразной S должны быть пересмотрены в каждом конкретном случае. 4) Диапазон применим без сжигания крепких дурнопахнущих газов, мазута СВ = концентрация сухого вещества в черном щелоке. Формула для расчета концентрации выбросов при контрольном уровне кислорода приведена ниже:
где: ER (мг/нм3): уровень концентрации, связанный с контрольным уровнем кислорода OR OR (% объемные): контрольный уровень кислорода EM (мг/нм3): измеренная концентрация выбросов, связанная с измеренным уровнем кислорода OM OM (% объемный): измеренный уровень кислорода. |
||||
5.8.4.2 Выбросы окислов азота NOx
НДТ-15. Снижение выбросов NOx из регенерационного котла в соответствии с методами НДТ (Раздел 4.1.26) приведено в таблице 5.18. Уровни выбросов NOX от СРК[3], соответствующие НДТ, приведены в таблице 5.19.
Таблица 5.18 Методы/оборудование, соответствующие НДТ по снижению выбросов NOx из регенерационного котла
|
|
Метод/оборудование |
Применимость |
|
а |
Автоматизированный контроль сжигания |
Применимы для новых регенерационных котлов и в случае модернизации регенерационных котлов, т.к. данный метод требует значительных изменений в системе подачи воздуха и в топке |
|
б |
Эффективное перемешивание топлива с воздухом |
|
|
в |
Системы ступенчатой подачи воздуха, например, с использованием различных воздушных заслонок и воздушных патрубковна различных уровнях и местах |
Таблица 5.19 Уровни выбросов NOX от СРК, соответствующие НДТ
|
Параметр |
Среднегодовая величина1) NOX в кг/т в.с.ц. |
|
|
NOХ
|
Хвойные породы |
СВ2) <75 %: 0,8–1,4 СВ 75–83 %3): 1,0–1,6 |
|
Лиственные породы |
СВ <75%: 0,8–1,4 СВ 75-83%4): 1,0–1,7 |
|
|
1) Увеличение содержания сухого вещества (СВ) черного щелока приводит к снижению выбросов SO2 и повышению NOх, поэтому в СРК с низким уровнем выбросов SO2 уровень выбросов NOх может быть выше и наоборот. 2) Концентрация сухого вещества в черном щелоке. 3) Фактические уровни выбросы NOх отдельного завода зависят от концентрации сухих веществ и содержания азота в черном щелоке, количества и состава ДПГ и других азотсодержащих потоков, подаваемых на сжигание (например, вентгазы от бака-растворителя плава; метанол, отделяемый от конденсата; биошлам). Чем выше содержание сухого вещества и азота в черном щелоке, и количество сжигаемых ДПГ и других азотсодержащих потоков, тем уровень выбросов будет ближе к верхнему значению диапазона. 4) Если в СРК сжигается черный щелок с СВ> 83%, тогда уровни выбросов должны быть пересмотрены в каждом конкретном случае. |
||
5.8.5 Снижение выбросов из известерегенерационной печи (ИРП)
5.8.5.1 Выбросы суммарной восстановленной серы (ОВС)
НДТ-16. Снижение выбросов СВС (маркерное вещество) из известерегенерационной печи НДТ использует один из методов или комбинацию методов, приведенных в таблице 5.20.
Таблица 5.20 Методы/оборудование для снижения выбросов СВС (маркерное вещество) из известерегенерационной печи в соответствии с НДТ
|
|
Метод/оборудование |
Применимость |
|
а |
Выбор топлива/топливо с низким содержанием серы |
В основном применимы
|
|
б |
Ограничение сжигания серосодержащих дурнопахнущих крепких газов в известерегенерационной печи |
|
|
в |
Контроль содержания Na2S в подаваемом известковом шламе |
|
|
г |
Контроль избыточного кислорода |
|
|
д |
Использование щелочного скруббера |
Таблица 5.21 – Уровни выбросов суммарной восстановленной серы от ИРП соответствующие НДТ
|
Параметр |
Среднегодовое значение мг SO2 /Нм3 при 6 % О22) |
Среднегодовое значение кг S/т в.с.ц. |
|
SО2, когда ВК ДПГ1) не сжигаются в ИРП |
5–70 |
– |
|
SО2, когда ВК ДПГ сжигаются в ИРП |
55–120 |
– |
|
Газообразная S (СВС-S + SO2-S), когда ВК ДПГ не сжигаются в ИРП |
– |
0,005–0,07 |
|
Газообразная S (СВС-S + SO2-S), когда ВК ДПГ сжигаются в ИРП |
– |
0,055–0,12 |
|
1) ВК ДПГ включая метанол и скипидар 2) Рассчет уровня кислорода см табл. 5.17 |
||
Таблица 5.22 – Уровни выбросов общей восстановленной серы и серы от ИРП соответствующие НДТ
|
Параметр |
Среднегодовое значение мг S/Нм3 при 6% О2 |
|
Суммарная восстановленная сера (СВС) |
<1–101) |
|
1) При сжигании ВК ДПГ (в том числе метанола и скипидара) в ИРП, верхнее значение может достигнуть 40 мг/Нм3. |
|
НДТ-17. Снижение выбросов NOx (не является маркерным веществом) из известерегенерационной печи НДТ использует комбинацию методов, приведенных в таблице 5.23.
Таблица 5.23 Методы/оборудование для снижения выбросов NOx (не является маркерным веществом) из известерегенерационной печи
|
|
Метод/оборудование |
Применимость |
|
а |
Оптимизация и контроль горения |
В основном применимы |
|
б |
Эффективное смешивание топлива с кислородом воздуха |
|
|
в |
Печи с горелками с низким выделением NOx |
|
|
г |
Использование топлива с низким содержанием азота |
Таблица 5.24 – Уровни выбросов NOx от ИРП соответствующие НДТ
|
Параметр |
Среднегод. мг/м3 норм. при 6% О23) |
Среднегод. кг NOx/т в.с.ц. |
|
|
NOx |
Жидкое топливо |
100–2001) |
0,1–0,21) |
|
Газообразное топливо |
100–3502) |
0,1–0,32) |
|
|
1) При использовании жидкого топлива, получаемого из растительных материалов (например, скипидар, метанол, талловое масло), включая топливо, получаемое в виде побочного продукта процесса варки, могут образовываться уровни выбросов до 350 мг/м3 норм. (соответствует 0,35 кг NOx/т в.с.ц.). 2) При использовании газообразного топлива, получаемого из растительных материалов (например, неконденсируемые газы), включая топливо, получаемое в виде побочного продукта процесса варки, могут образовываться уровни выбросов до 450 мг/м3 норм. (соответствует 0,45 кг NOx/т в.с.ц.). 3) Рассчет уровня кислорода см табл. 5.17 |
|||
5.8.6 Снижение выбросов из печей для высококонцентрированных дурнопахнущих газов
НДТ-18. Снижение выбросов SO2 при сжигании ВК дурнопахнущих газов в специальных печах (см. Раздел 4.1.14). НДТ использует щелочной скруббер для отделения SO2.
Таблица 5.25 – Уровни выбросов SO2 и общей восстановленной серы от сжигания ВК ДПГ в отдельной печи соответствующие НДТ
|
Параметр |
Среднегодовое значение мг/Нм3 при 9 % О2 |
Среднегодовое значение кг S/т в.с.ц. |
|
SO2 |
20,00–120,00 |
- |
|
Суммарная восстановленная сера (СВС) |
1,00–5,00 |
|
|
Газообразной S (СВС-S + SO2-S) |
- |
0,002–0,051) |
|
1) НДТ – верхнее значение для расхода газа в диапазоне 100,00–200,00 Нм3/т в.с.ц. |
||
НДТ-19. Снижение выбросов NOx при сжигании крепких дурнопахнущих газов в специальной печи используется НДТ (раздел 4.1.14) и один из методов или комбинацию методов, приведенных в таблице 5.26.
Таблица 5.26 Методы/оборудование для снижения выбросов NOx при сжигании крепких дурнопахнущих газов в специальной печи соответствующие НДТ
|
|
Метод/оборудование |
Применимость |
|
а |
Оптимизация горелки/сжигания |
В основном применим |
|
б |
Ступенчатое сжигание |
В основном применим для новых и модернизированных заводов. |
Уровни выбросов NOx соответствующие НДТ, образующихся при сжигании ВК ДПГ в отдельной печи приведены в таблице 5.27.
Таблица 5.27 Уровни выбросов NOx соответствующие НДТ, образующихся при сжигании ВК ДПГ в отдельной печи
|
Параметр |
Среднегодовое значение мг/Нм3 при 9 % О21) |
Среднегодовое значение кг NOx/т в.с.ц |
|
NOx |
50,00–400,00 2) |
0,01–0,101) |
|
1) Рассчет уровня кислорода см табл. 5.17 2) Когда на действующих предприятиях переход на сжигание по зонам неосуществим, уровень выбросов достигает 1 000 мг/Нм3 (соответствует 0,2 кг/т в.с.ц).
|
||
НДТ 20. Снижение выбросов пыли от СРК, ИРП при использовании электростатических фильтров (ЭСФ) или сочетание ЭСФ с мокрым скруббером.
Таблица 5.28 – Уровни выбросов пыли от СРК соответствующие НДТ
|
Параметр |
Система удаления пыли |
Среднегодовая концентрация мг/Нм3 при 6 % О21) |
Среднегодовая величина кг пыли /в.с.ц |
|
Пыль |
Новая или капитальный ремонт |
40,00–50,00 |
0,08–0,40 |
|
Существующая |
50,00–100,001) |
0,40–0,802) |
|
|
1) Рассчет уровня кислорода см табл. 5.17. 2) Верхняя граница для существующих СРК, оборудованных ЭСФ с большим сроком эксплуатации, уровень выбросов достигает до 150,00 мг/Нм3 (что соответствует 1,20 кг/в.с.ц.). |
|||
Таблица 5.29 – Уровни выбросов пыли от ИРП соответствующие НДТ
|
Параметр |
Система улавливания пыли |
Среднегодовое значение мг/Нм3 при 6 % О21) |
Среднегодовое значение пыль кг/в.с.ц. |
|
Пыль |
Новая или капитальный ремонт |
40,00–50,00 |
0,02–0,04 |
|
Существующая |
50,00–80,002) |
0,015–0,072) |
|
|
1) Рассчет уровня кислорода см табл. 5.17. 2) Для существующей ИРП оснащённой электрофильтром с большим сроком эксплуатации, уровень выбросов может увеличиться до 100 мг/Нм3 (что соответствует 0,10 кг/в.с.ц.). |
|||
Таблица 5.30 – Уровни выбросов пыли (золы от сжигания коро-древесных отходов) от корьевых котлов соответствующие НДТ
|
Параметр |
Система удаления пыли1) |
Среднегодовая концентрация мг/Нм3 при 6 % О22) |
Среднегодовая величина кг пыли /т в.с.ц. |
|
Пыль |
Новая или капитальный ремонт |
40–50 |
0,4–0,5 |
|
Существующая |
50–803) |
0,5–0,83) |
|
|
1) Без учета сжигания осадков очистных сооружений. 2) Рассчет уровня кислорода см табл. 5.17. 3) Для существующего корьевого котла, оснащённого электрофильтром с большим сроком эксплуатации, уровень выбросов может увеличиться до 150 мг/Нм3 (что соответствует 1,5 кг/т в.с.ц.). |
|||
5.8.8 Расход энергии и энергоэффективность
НДТ-21.Снижение потребления тепловой энергии (пара) и электроэнергии: НДТ используют комбинацию методов, приведенных в таблице 5.31.
Таблица 5.31 Методы/оборудование для снижения потребления тепловой энергии (пара) и электроэнергии соответствующие НДТ
|
|
Метод/оборудование |
Применимость |
|
а |
Повышение сухости коры путем использования эффективных короотжимных прессов или сушилок |
В основном применимы |
|
б |
Высокая эффективность паровых котлов, например, за счет снижения температур дымовых газов |
|
|
в |
Эффективные вторичные системы отопления |
|
|
г |
Закрытые системы водоснабжения, в том числе и в отбелке |
|
|
д |
Высокая концентрация целлюлозы (средняя или высокая) |
|
|
е |
Высокая эффективность выпарных установок |
|
|
ж |
Возврат тепла от баков для приготовления раствора, например, через вент скрубберы |
|
|
з |
Надлежащие использование тепла от потоков высокотемпературных стоков, источников тепла для обогрева зданий, котловой воды и технологической воды |
|
|
и |
Надлежащее использование вторичного тепла и вторичного конденсата |
|
|
к |
Мониторинг и контроль процессов, использование передовых систем управления |
|
|
л |
Оптимальная сетевая интеграция теплообменного оборудования |
|
|
м |
Рекуперация тепла дымовых газов от СРК между электрофильтром и вентилятором |
|
|
н |
Обеспечение высокой концентрации целлюлозы, насколько это возможно, для сортирования и очистки |
|
|
о |
Использование регулирования скорости вращения различных крупных электродвигателей |
|
|
п |
Использование эффективных вакуумных насосов |
|
|
р |
Правильное определение размеров труб, насосов и вентиляторов |
|
|
с |
Оптимизация уровней емкостей |
НДТ-22. Повышение эффективности производства электроэнергии в соответствии с НДТ: используют комбинацию методов, приведенных в таблице 5.32.
Таблица 5.32 Повышение эффективности производства электроэнергии в соответствии с НДТ
|
|
Метод/оборудование |
Применимость |
|
а |
Высокое содержание сухих твердых веществ в черном щелоке (увеличение эффективности котла, получения пара и, следовательно, получения электроэнергии) |
В основном применимы при наличии соответствующего оборудования |
|
б |
Высокое давление и температура в регенерационном котле (в новых регенерационных котлах давление может быть, как минимум 90 бар, а температура 510ºС) |
|
|
в |
Давление выходящего пара из турбины с противодавлением должно быть низким, насколько технически возможно |
|
|
г |
Конденсационная турбина для выработки электроэнергии из избыточного пара |
|
|
д |
Высокий КПД турбины |
|
|
е |
Предварительный нагрев питательной воды до температуры, близкой к температуре кипения |
|
|
ж |
Предварительный нагрев воздуха для сжигания и топлива, подаваемых в котлы |
5.9 Выводы по НДТ для сульфитного производства целлюлозы
Для интегрированных предприятий, включающих производство целлюлозы, производство бумаги и/или картона для снижения сбросов загрязняющих веществ в сточных водах применяются НДТ и ниже перечисленные комбинации методов/процессов:
5.9.1 Сточные воды и сбросы в воду
Для интегрированных сульфитных заводов с картонно-бумажными производствами для снижения сбросов загрязняющих веществ в сточных водах применяются НДТ и ниже перечисленные комбинации методов/процессов.
НДТ-23.Снижение сбросов загрязняющих веществ в сточных водах используют НДТ (Раздел 4) и применяют следующие комбинации методов/процессов.
Таблица 5.33 Снижение сбросов загрязняющих веществ в сточных водах в соответствии с НДТ
|
|
Метод/оборудование |
Применимость |
|
а |
Сухая окорка |
Применяется широко |
|
б
|
Расширенная модифицированная варка перед отбелкой |
Применимость может быть ограничена требованиями по качеству целлюлозы (когда требуется высокая прочность) |
|
в |
Высокоэффективная промывка небелёной массы и сортирование при замкнутом цикле водооборота |
В основном применим |
|
г |
Использование бесхлорной (TCF) отбелки. Применение TCF-отбелки при высокой концентрации массы позволяет достичь высокой белизны целлюлозы при коротких схемах отбелки. Однако, если на существующем производстве имелась ступень(и) отбелки диоксидом хлора и установка по его получению, то наиболее целесообразна реализация и ECF-отбелки также по короткой схеме |
Ограниченная применимость для заводов, выпускающих товарную целлюлозу для бумаги с высокой белизной, а также для специальных сортов бумаги для химического применения |
|
д |
Первичная очистка сточных вод |
Применяется широко |
|
е |
Анаэробная очистка конденсатов испарителей |
В основном применим |
|
ж |
Эффективный контроль утечек и загрязнений, также в системе регенерации химикатов и энергии |
В основном применим |
|
з |
Использование достаточно больших буферных емкостей для хранения технологических растворов и волокнистых масс между основными этапами производства, а также для концентрированных или горячих жидкостей, предназначенных для очистки перед их сбросом в водоём. |
В основном применим |
|
и |
Оптимальное разделение водных систем целлюлозного и бумажного производств. рециркуляция транспортирующих и разбавляющих водных потоков между целлюлозным и бумажным заводами |
В основном применим |
Таблица 5.34 – Уровни сточных вод после очистных сооружений, соответствующие НДТ, при производстве беленой сульфитной целлюлозы. Действующие производства
|
Технологический показатель |
Единица измерения |
Среднегодовое значение |
|
Расход сточных вод (потребление воды)1) |
м3/т |
40,00-55,00 |
|
Химическое потребление кислорода (ХПК) |
кг/т2) |
20,00-35,00 |
|
Биологическое потребление кислорода (БПКп) |
кг/т |
2,00-2,60 |
|
Общее содержание взвешенных веществ (ВВ) |
кг/т |
1,00-2,00 |
|
Общий азот (Nобщ) |
кг/т |
0,30-0,40 |
|
Общий фосфор (Pобщ) |
кг/т |
0,03-0,04 |
|
Адсорбируемые органически связанные галогены (AOX) |
кг/т в.с.ц.3) |
0,25-0,4 |
|
Токсичность |
Отсутствие |
|
|
1) Расход сточных вод (свежей воды) дан по всему предприятию с учетом расхода на охлаждение турбин 2) Показатели приведены по товарной продукции для интегрированных предприятий, сбросы в воду от бумажного производства включены 3) На воздушно-сухую тонну беленой целлюлозы |
||
Таблица 5.35 –Уровни сбросов сточных вод после очистных сооружений, соответствующие НДТ, при производстве беленой сульфитной целлюлозы. Новые/модернизируемые производства
|
Технологический показатель |
Единица измерения |
Среднегодовое значение |
|
Расход сточных вод (потребление воды)1) |
м3/т |
≤40,00 |
|
Химическое потребление кислорода (ХПК) |
кг/т2) |
≤20,00 |
|
Биологическое потребление кислорода (БПКп) |
кг/т |
≤2,00 |
|
Общее содержание взвешенных веществ (ВВ) |
кг/т |
≤1,00 |
|
Общий азот (Nобщ) |
кг/т |
≤0,30 |
|
Общий фосфор (Pобщ) |
кг/т |
≤0,03 |
|
Адсорбируемые органически связанные галогены (AOX) |
кг/т в.с.ц. 3) |
≤0,25 |
|
Токсичность |
Отсутствие |
|
|
1) Расход сточных вод (свежей воды) дан по всему предприятию с учетом расхода на охлаждение турбин 2) Показатели приведены по товарной продукции для интегрированных предприятий, сбросы в воду от бумажного производства включены 3) На воздушно-сухую тонну беленой целлюлозы |
||
Таблица 5.36 –Уровни сбросов сточных вод после очистных сооружений соответствующие НДТ при производстве небеленой сульфитной целлюлозы. Действующие производства
|
Технологический показатель |
Единица измерения |
Среднегодовое значение |
|
Расход сточных вод (потребление воды)1) |
м3/т |
40,00-90,00 |
|
Химическое потребление кислорода (ХПК) |
кг/т2) |
20,00-40,00 |
|
Биологическое потребление кислорода (БПКп) |
кг/т |
2,00-6,00 |
|
Общее содержание взвешенных веществ (ВВ) |
кг/т |
1,00-2,00 |
|
Общий азот (Nобщ) |
кг/т |
0,30-0,50 |
|
Общий фосфор (Pобщ) |
кг/т |
0,03-0,05 |
|
Токсичность |
Отсутствие |
|
|
1) Расход сточных вод (свежей воды) дан по всему предприятию с учетом расхода на охлаждение турбин 2) Показатели приведены по товарной продукции для интегрированных предприятий, сбросы в воду от бумажного производства включены |
||
Таблица 5.37 – Уровни сбросов сточных вод после очистных сооружений соответствующие НДТ при производстве небеленой сульфитной целлюлозы. Новые/модернизируемые производства
|
Технологический показатель |
Единица измерения |
Среднегодовое значение |
|
Расход сточных вод (потребление воды)1) |
м3/т |
≤40,00 |
|
Химическое потребление кислорода (ХПК) |
кг/т2) |
≤20,00 |
|
Биологическое потребление кислорода (БПКп) |
кг/т |
≤2,00 |
|
Общее содержание взвешенных веществ (ВВ) |
кг/т |
≤1,00 |
|
Общий азот (Nобщ) |
кг/т |
≤0,30 |
|
Общий фосфор (Pобщ) |
кг/т |
≤0,03 |
|
Токсичность |
Отсутствие |
|
|
1) Расход сточных вод (свежей воды) дан по всему предприятию с учетом расхода на охлаждение турбин 2) Показатели приведены по товарной продукции для интегрированных предприятий, сбросы в воду от бумажного производства включены |
||
5.9.2 Выбросы в атмосферу при варке на магниевом основании
НДТ-24. Предотвращение и снижение выбросов SO2 (маркерное вещество)
НДТ применяет сбор всех потоков газа с высокой концентрацией SO2 с приготовления варочной кислоты, с котлов, диффузоров или вымывных сцеж и направление на регенерацию.
НДТ-25. Предотвращение и снижение сернистого ангидрида от промывки, сортирования и выпарки, приведенные в таблице 5.38.
Таблица 5.38 Предотвращение и снижение сернистого ангидрида от промывки, сортирования и выпарки
|
|
Метод/оборудование |
Применимость |
|
а |
Укрепление варочной кислоты |
Применим |
|
б |
Мокрые скрубберы |
Применим |
Таблица 5.39 – Уровни выбросов SO2 из магний-регенерационного котла
|
Параметр |
Среднее за период отбора проб (мг/нм3 при 5% О2)4) |
Среднегодовой показатель кг/т в.с.ц. |
|
|
|
Среднесуточное (мг/нм3 при 5% О2) |
Среднегодовое (мг/нм3 при 5% О2) |
|
|
SO2 |
100–3001), 2), 3) |
50–2501), 2) |
2,00-3,00 |
|
NOx |
100–350 |
100–270 |
1,50-2,00 |
|
1) Из-за более высоких специфичных выбросов уровни выбросов SO2, связанные с НДТ, не относятся к регенерационным котлам, постоянно работающим в «кислых» условиях, т.е. используют сульфитный щелок в качестве промывной жидкости в мокрых скрубберах, как часть процесса регенерации сульфита. 2) Для существующих многоступенчатых скрубберов Вентури могут наблюдаться более высокие выбросы SO2, до 400 мг/м3 норм. в виде среднесуточной величины и до 350 мг/м3норм. в виде среднегодовой величины. 3) Не применимо в течение «кислотной работы», т.е. для периодов, в течение которых применяется превентивная очистка и отмывка отложений в скрубберах. В течение этих периодов выбросы могут составлять до 300 – 500 мгSO2/м3 норм. (при 5% О2) для очистки одного из скрубберов и до 1200 мг SO2/м3 норм. (величина за пол часа, при 5% О2), когда чистится последний промывной аппарат. 4) Рассчет уровня кислорода см табл. 5.17 |
|||
Уровень экологической эффективности, соответсвующий НДТ, составляет продолжительность кислотной работы около 240 часов в год для скрубберов и менее 24 часов в месяц для последнего моносульфитного скруббера.
5.9.3 Расход энергии и энергоэффективность
НДТ-26. Снижение расхода тепловой энергии (пара) электроэнергии НДТ использует комбинацию методов, приведенных в таблице 5.40.
Таблица 5.40 Метод/оборудование для снижения расхода тепловой энергии (пара) электроэнергии в соответствии с НДТ
|
|
Метод/оборудование |
Применимость |
|
а |
Высокое содержание сухих твердых веществ в коре, с помощью эффективных прессов и сушки |
Применяется |
|
б |
Паровые котлы с высоким КПД, например, низкие температуры дымовых газов |
Применяется |
|
в |
Эффективные системы вторичного нагрева |
Применяется |
|
г |
Замкнутые системы воды, включая отбельный цех |
Применяется |
|
д |
Высокая концентрация целлюлозы (метод средней или высокой концентрации) |
Применяется |
|
е |
Соответствующее использование вторичного тепла и вторичного конденсата |
Применяется |
|
ж |
Наблюдение и контроль процессов с использованием современных систем контроля |
Применяется |
|
з |
Оптимизация сети комбинированных теплообменников |
Применяется |
5.10 Выводы по НДТ для производства механической и химико-механической массы
5.10.1 Сточные воды и выбросы в воду
НДТ‑27. Снижение расхода свежей воды, количества сточных вод и нагрузки по загрязняющим веществам НДТ использует подходящую комбинацию методов, описанных в НДТ (пункты 4.3.1, 4.3.2, 4.3.3 и 4.3.4), а также методы, приведенные в таблице 5.41.
Таблица 5.41 Снижение расхода свежей воды, количества сточных вод и нагрузки по загрязняющим веществам в соответствии с НДТ
|
|
Метод/оборудование |
Применимость |
|
а |
Сухая окорка |
|
|
б |
Противоточная система процесса и разделение систем водооборота |
В основном применимо |
|
в |
Отбелка при высокой концентрации |
|
|
г |
Промывка щепы перед рафинированием и применение импрегнитераторов для предварительной обработки щепы |
|
|
д |
Эффективное разделение водных систем процесса получения механической массы и бумажного производства посредством использования сгустителей. Обезвоживание механической массы значительно снижает содержание загрязняющих веществ, которые попадают в водную систему бумагоделательной машины. Фильтрат из сгустителя возвращается в процесс производства механической массы. Это не позволяет растворенным веществам древесины проходить через весь процесс производства бумаги |
|
|
ж |
Первичная очистка, вторичная биологическая очистка и (или) обработка сточных вод химическими реагентами с целью осаждения загрязняющих веществ |
В основном применимо |
|
з |
Замена NaOH на Са(ОН)2 или Mg(OH)2 в качестве щелочи при отбелке перекисью водорода |
Применимость для высокой белизны может быть ограничена |
5.10.2 Расход энергии и энергоэффективность
НДТ‑28. Снижение расхода тепловой и электрической энергии: НДТ использует комбинацию методов, представленных в таблице 5.42.
Таблица 5.42 Снижение расхода тепловой и электрической энергии в соответствии с НДТ
|
|
Метод/оборудование |
Применимость |
|
а |
Внедрение системы контроля энергопотребления и производственных параметров |
Применим |
|
б |
Модернизация оборудования. Оборудование заменяется на менее энергоемкое и имеющее автоматическое управление вместо обычного |
Применим |
|
в |
Использование энергоэффективных рафинеров |
Применимо при замене, реконструкции или модернизации технологического оборудования |
|
г |
Максимальная регенерация вторичного тепла от рафинеров ТММ и ХТММ и повторное использование регенерированного пара в процессах сушки бумаги и массы |
В основном применимо |
|
д |
Минимизация отходов волокна при одновременном использовании более эффективной системы размола отходов (вторичные рафинеры) |
|
|
ж |
Снижение расхода свежей воды путем внутренней очистки технологической воды с последующей рециркуляцией |
5.11 Выводы по НДТ для производства бумаги и картона сопутствующих процессов
Выводы по НДТ в данном разделе применимы для картонно-бумажных производств в составе интегрированного и неинтегрированного предприятия, выпускающего бумаги и картон.
5.11.1 Сточные воды и выбросы в водные объекты
НДТ‑29. Снижение образования сточных вод: рекомендовано использование НТД (разделы 4.4.1, 4.4.3, 4.4.4, 4.4.6 и 4.4.7) и комбинация методов, приведенных в таблице 5.43.
Таблица 5.43 Методы/оборудование снижения образования сточных вод с использованием НДТ
|
|
Метод/оборудование |
Применимость |
|
а |
Минимизация водопотребления для различных видов бумаги за счет повышения оборачиваемости технологической воды и мер по управлению водными ресурсами. Нормирование расходов потребления воды и ее качества для различного использования формирует основу для хорошего управления водными ресурсами |
В основном применимо |
|
б |
Сбалансированная система использования оборотной воды (осветленного фильтрата) и брака, оптимальное устройство и конструкция баков и напорных ящиков, а также применение, по мере возможности, проектных решений и оборудования с уменьшенным водопотреблением |
Применимо для новых заводов и для модернизированных существующих заводов |
|
в |
Максимальное удержание в сеточной части БДМ мелкого волокна и наполнителей для снижения взвешенных веществ в подсеточных водах, регенерация волокна и наполнителя и очистка оборотной воды |
В основном применимо |
|
г |
Увеличение циркуляции воды для повторного использования |
В основном применимо. Растворенные органические, минеральные и коллоидные вещества могут ограничивать повторное использование воды в сеточной части |
|
д |
Оптимизация спрысков на БДМ и КДМ |
В основном применимо |
НДТ‑30. Снижение расхода свежей воды и выбросов загрязняющих веществ в воду на предприятиях, выпускающих специальные технические виды бумаги: НДТ используют комбинацию методов, приведенных в таблице 5.44.
Таблица 5.44 Методы/оборудование для снижения расхода свежей воды и выбросов загрязняющих веществ в воду на предприятиях, выпускающих специальные технические виды бумаги с использованием НДТ
|
|
Метод/процесс |
Применимость |
|
а |
Совершенствование планирования производства бумаги с целью оптимизации производства |
В основном применимо |
|
б |
Управление циркуляцией воды и ее контурами при переходе на выпуск нового вида бумаги с использованием новых добавок, красителей и т. д. |
|
|
в |
Локальные установки очистки сточных вод, способные компенсировать изменения колебаний расходов, низких концентраций и различных типов, и количества химических добавок |
|
|
г |
Регулировка системы брака и объемов напорных ящиков |
|
|
д |
Сведение к минимуму потерь химических добавок (например, агентов для придания жиро/влагопрочности), содержащих пер- и полифторированные соединения или вещества, участвующие в их образовании |
Применимо только для заводов, производящих жиро- и водоотталкивающую бумагу |
|
е |
Использование химикатов для улучшения процесса производства, содержащих низкое количество АОХ (например, для замены агентов для придания прочности во влажном состоянии на основе эпихлоргидриновых смол) |
Применимо только для заводов, выпускающих сорта бумаги с высокой прочностью во влажном состоянии |
НДТ‑31. Снижение нагрузки по выбросам компонентов меловальных суспензий и связующих веществ, которые могут нарушать работу станции биологической очистки сточных вод: НДТ используют метод/процесс, представленный таблице 5.45.
Таблица 5.45 Методы/оборудование для снижения нагрузки по выбросам компонентов меловальных суспензий и связующих веществ, которые могут нарушать работу станции биологической очистки сточных вод с использованием НДТ
|
|
Метод/оборудование |
Применимость |
|
а |
Регенерация меловальной суспензии/повторное использование пигментов |
В случае ультрафильтрации применимость может быть ограничена, когда: - объемы сточных вод очень малы; - сточные воды от мелования образуются в различных местах производства; - наблюдается много изменений в процессе мелования; - составы различных меловальных суспензий несовместимы |
|
б |
Отдельный сбор сточных вод от меловальной установки и участка подготовки покровных составов (меловальной кухни) |
|
|
в |
Предварительная очистка сточных вод, содержащих компоненты меловальной суспензии (например, метод флокуляции) с целью увеличения эффективности последующей биологической очистки сточных вод |
В основном применимо |
НДТ‑32. Предотвращение и снижение загрязнения сточных вод, попадающих в водоем со всего предприятия: НДТ используют подходящую комбинацию методов, представленных в НДТ (см. пункты 4.4.1, 4.4.3, 4.4.4, 4.4.6).
Уровни сбросов, соответствующие НДТ
Уровни сбросов загрязнений, соответсвующих НДТ, приведены в таблицах 5.46, 5.47. На интегрированных целлюлозно-бумажных комбинатах они включены в общий сброс после очисных сооружений.
Таблица 5.46 –Уровни сбросов загрязняющих веществ со сточными водами в водный объект, соответствующие НДТ от неинтегрированных бумажных и картонных фабрик. Действующее производство.
|
Параметр |
Среднегодовое значение кг/т1) |
|
|
Свежие полуфабрикаты |
Вторичное волокно |
|
|
Химическое потребление кислорода (ХПК) |
1,80–5,00 |
4,00-5,00 |
|
Биологическое потребление кислорода (БПК5) |
0,30-0,50 |
0,50-1,00 |
|
Общее содержание взвешенных веществ (ВВ) |
0,30–0,70 |
0,30-0,40 |
|
Общий азот (Nобщ) |
0,20–0,30 |
0,20-0,30 |
|
Общий фосфор (Робщ) |
0,02–0,03 |
0,02-0,03 |
|
Адсорбируемые галогенорганические соединения (АОХ) |
0,005-0,007 |
0,005-0,007 |
|
Расход воды |
15,00-27,00 |
12,00-16,00 |
|
1) Значения технологических показателей приведены в расчете на одну тонну товарной продукции |
||
Таблица 5.47 – Уровни сбросов загрязняющих веществ со сточными водами в водный объект, соответствующие НДТ, при производстве бумаги и картона в составе неинтегрированных предприятий. Новые/модернизируемые производства
|
Параметр |
Среднегодовое значение кг/т1) |
|
|
Свежие полуфабрикаты |
Вторичное волокно |
|
|
Химическое потребление кислорода (ХПК) |
≤1,80 |
≤4,00 |
|
Биологическое потребление кислорода (БПК5) |
≤0,30 |
≤0,50 |
|
Общее содержание взвешенных веществ (ВВ) |
≤0,30 |
≤0,30 |
|
Общий азот (Nобщ) |
≤0,20 |
≤0,20 |
|
Общий фосфор (Робщ) |
≤0,20 |
≤0,02 |
|
1) Значения технологических показателей приведены в расчете на одну тонну товарной продукции |
||
НДТ-33. Сокращение выбросов от отдельно стоящих или встроенных меловальных установок: НДТ позволяют выбрать состав меловальной суспензии, который снижает выбросы.
НДТ-34. Уменьшение количества отходов, размещаемых в окружающей среде.
НДТ предотвращает образование отходов и проводит операции по переработке с использованием комбинации методов, приведенных в таблице 5.48.
Таблица 5.48 Уменьшение количества отходов, размещаемых в окружающей среде с использованием НДТ
|
|
Метод/оборудование |
Применимость |
|
а |
Регенерация волокна и наполнителя, а также очистка оборотной воды |
В основном применим |
|
б |
Система циркуляции брака. Брак из различных участков/стадий процесса производства бумаги собирается, распускается и возвращается в поток массы |
В основном применим |
|
в |
Регенерация меловальной суспензии/повторное использование пигментов |
|
|
г |
Повторное использование волокнистого шлама с первичной очистки сточных вод |
Применимость может ограничиваться требованиями качества продукции |
5.11.4 Расход энергии и энергоэффективность
НДТ-35. Снижение расхода тепловой и электроэнергии НДТ использует комбинацию методов, приведенных в таблице 5.49.
Таблица 5.49 Методы/оборудование для снижения расхода тепловой и электроэнергии с использованием НДТ
|
|
Метод/оборудование |
Применимость |
|
а |
Энергсберегающие методы сортирования и очистки (оптимизированная конструкция ротора, сит, вихревых очистителей) и оптимальный режим их работы |
Применимы на новых или модернизированных заводах |
|
б |
Рекуперация тепла рафинеров |
|
|
в |
Оптимизация обезвоживания в прессовой части БДМ/расширенная зона прессования |
Неприменим для СГБ и многих специальных сортов бумаги |
|
г |
Использование конденсата и эффективная утилизация тепла системы рекуперации |
В основном применим |
|
д |
Применение рафинеров с высокой эффективностью и оптимальных схем размола |
Применим для новых заводов |
|
ж |
Оптимизация режима работы существующих рафинеров (например, снижение расхода энергии на холостом ходу, применение энергоэффективной разматывающей гарнитуры и т.п.) |
В основном применимы |
|
з |
Оптимизация конструкции насосов, различный контроль скорости вращения роторов насосов, безредукторный привод |
|
|
и |
Применение паровых ящиков для нагрева бумажного полотна с целью улучшения обезвоживания |
Неприменим для СГБ и многих специальных сортов бумаги |
|
к |
Оптимизация вакуумной системы (например, турбовентиляторы вместо водокольцевых насосов) |
В основном применимы |
|
л |
Предварительный нагрев спрысковой воды за счет использования низкотемпературных источников тепла оборотных вод |
|
|
м |
Использование отработанного тепла для сушки шлама или улучшения обезвоженной биомассы |
|
|
н |
Рекуперация тепла от сушильных колпаков БДМ и КДМ |
5.12.1 Описание методов предотвращения и контроля выбросов в атмосферу
5.12.1.1 Выбросы окислов азота NOx
Таблица 5.50 Выбросы окислов азота NOx
|
Метод |
Описание |
|
Снижение соотношения «воздух — топливо» |
Метод основывается главным образом на следующих особенностях: - тщательный контроль воздуха, используемого для сжигания (низкий избыток кислорода); - минимизация утечек воздуха в печи; - измененный дизайн камеры сгорания печи |
|
Оптимизированный контроль сгорания и горения |
Метод использует технологию управления для достижения лучших условий горения. Содержание и выбросы NOx могут быть уменьшены путем корректировки рабочих параметров, распределения воздуха, избытка кислорода, формирования пламени и температурного профиля |
|
Поэтапное сжигание |
Поэтапное сжигание основано на использовании двух зон горения с контролируемыми соотношением и температурой воздуха в первой камере. Первая зона горения работает при субстехиометрических условиях для преобразования соединения аммиака в элементарный азот при высокой температуре. Во второй зоне дополнительная подача воздуха завершается горением при более низкой температуре. После двухступенчатого сжигания дымовой газ поступает во вторую камеру для регенерации тепла от газов, производства пара в процесс |
|
Выбор топлива — низкоазотное топливо |
Использование топлива с низким содержанием азота применяется для уменьшения количества выбросов оксидов азота при окислении азота, содержащегося в топливе во время сгорания. Сжигание ДПГ или топлива на основе биомасс увеличивает выбросы NOX по сравнению с мазутом и природным газом. Из-за более высоких температур сгорания, горение газа приводит к более высоким уровням NOХ, чем горение жидкого топлива |
|
Горелка с низким выходом NOX |
Горелка с низким выходом NOX основывается на принципе уменьшения пиковых температур пламени, задерживая, но при этом завершая, сжигание и повышая теплопередачу (увеличена излучательная способность пламени). Это может быть связано с модифицированной конструкцией камеры сгорания печи |
5.12.1.2 Профилактика и контроль выбросов SO2 /суммарной восстановленной серы
Таблица 5.51 Профилактика и кортроль выбросов SO2 /суммарной восстановленной серы
|
Метод |
Описание |
|
Увеличение содержания сухих веществ в черном щелоке |
При более высоком содержании сухого твердого черного щелока увеличивается температура сгорания. При этом испаряется больше натрия (Na), который может связывать SO2, образуя Na2SO4, тем самым уменьшая выбросы SO2 от СРК. Недостатком более высокой температуры является то, что объем выбросов NOX может увеличиться |
|
Выбор топлива/ Топливо с низким содержанием серы |
Использование малосернистого топлива с содержанием серы около 0,2 % — 0,5 % по весу (например, лесная биомасса, кора, нефть с низким содержанием серы, газ) уменьшает выбросы SO2, генерируемых при окислении серы в топливе во время сгорания |
|
Оптимизация процесса горения |
Такие методы, как системы контроля эффективного расхода топлива (соотношение «воздух — топливо», температура, время пребывания), контроль избыточного кислорода или хорошее перемешивание воздуха и топлива |
|
Контроль за содержанием Na2S в известковом шламе |
Эффективная промывка и фильтрация известкового шлама снижает концентрацию Na2S, таким образом уменьшая образование сероводорода в печи в процессе дожигания |
|
Сбор и восстановление/регенерация выбросов SO2 |
Сбор высококонцентрированных потоков газообразного SO2 при производстве кислого раствора, от варочных котлов, диффузоров или выдувных резервуаров. SO2 восстанавливается в абсорбционных емкостях с различными уровнями давления как в экономических, так и в экологических целях |
|
Сжигание дурнопахнущих газов |
Собранные высококонцентрированные газы могут быть утилизированы путем сжигания их в содорегенерационном котле, в специальных котлах или в извести регенерационной печи. Собранные слабоконцентрированные газы подходят для сжигания в содорегенерационном котле, известерегенерационной печи, специальном котле или в горелках. Газы из бака растворителя плава содорегенерационного котла могут быть сожжены в современных СРК |
|
Сбор и сжигание низкоконцентрированных дурнопанущих газов в регенерационном котле |
Сжигание НК газов (большой объем, низкие концентрации SO2) в сочетании с резервной системой. Слабые газы и другие пахучие компоненты одновременно собираются и сжигаются в СРК. В качестве резервной системы используются скрубберы |
|
Мокрый скруббер |
Газообразные соединения растворяют в подходящей жидкости (вода или щелочной раствор). Может быть достигнуто одновременное удаление твердых и газообразных соединений. Стекая, топочные газы от мокрого скруббера насыщаются водой, отделение капель требуется перед сбросом дымовых газов. Образующуюся жидкость следует рассматривать как процесс обработки сточных вод, нерастворимое вещество собирают путем седиментации или фильтрации |
|
Электрофильтр или мультициклоны с многоступенчатыми скрубберами Вентури или многоступенчатыми прямоточными скрубберами с двойной подачей |
Разделение пыли осуществляется в электростатическом осадителе или многоступенчатом циклоне. Для сульфитного процесса на Mg-основании пыль, удержанная в электрофильтре, состоит в основном из MgO, но также, в меньшей степени, соединений K, Na или Ca. Извлеченная MgO зола находится во взвешенном состоянии в воде и очищается промывкой и гашением для формирования Mg (OH)2, который затем используется в качестве щелочного промывного раствора в многоэтапных скрубберах, для восстановления компонентов серы в варочных химикатах. Для сульфитного процесса на аммонийном основаниии аммиак не регенерируется После удаления пыли дымовой газ охлаждается при прохождении через охлаждающий скруббер и затем проходит три или более скрубберов дымовых газов, где выбросы SO2 очищаются щелочными растворами |
5.12.1.3 Описание методов сокращения использования свежей воды, количества сточных вод и снижения уровня загрязнения сточных вод
5.12.1.3.1 Методы, интегрированные в технологический процесс
Таблица 5.52 Методы, интегрированные в технологический процесс
|
Метод |
Описание |
|
Сухая окорка |
Сухая окорка древесины в барабанах (вода будет использоваться только для промывки бревен и затем будет возвращаться в процесс с минимальной очисткой на очистных сооружениях) |
|
Технология ECF‑отбелки |
Современная ECF‑отбелка минимизирует потребление диоксида хлора с помощью одной или комбинации следующих стадий отбеливания: кислород, стадия гидролиза горячей кислотой, отбелка озоном при средней и высокой концентрации, ступени отбелки с перекисью водорода при атмосферном и повышенном давлением |
|
Продленная делигнификация |
Продленная делигнификация путем: (а) модифицированной варки или (б) кислородной делигнификации повышает степень делигнификации целлюлозы (снижение числа Каппа) перед отбеливанием и тем самым уменьшает использование химикатов на отбелку и уровень ХПК сточных вод. Снижение числа Каппа на одну единицу перед отбелкой может уменьшить ХПК от отбелки примерно на 2 кг ХПК/в. с. т. Удаленный лигнин может быть восстановлен и отправлен в систему регенерации химических веществ и систему регенерации энергии |
|
Продленная модифицированная варка (а) |
Продленная варка (периодического или непрерывного действия) включает более длительный период варки в оптимальных условиях (например, концентрацию щелочи в варочном растворе регулируют от более низкого содержания в начале до большего содержания к концу процесса варки), чтобы извлечь максимальное количество лигнина перед отбелкой без лишнего разрушения углеводородов или потери прочности целлюлозы. Таким образом, может быть уменьшено использование химикатов в последующей стадии отбелки и загрязнение сточных вод органическими веществами |
|
Кислородная делигнификация (б) |
Кислородная делигнификация является способом удаления значительной части лигнина, оставшегося после варки, в случае чего варочная установка должна работать с более высоким числом каппа. Целлюлоза реагирует с кислородом в щелочной среде, посредством чего удаляется часть остаточного лигнина |
|
Замкнутая система сортирования, очистки и промывки небеленой массы |
Сортирование небеленой массы производится при помощи щелевых сортировок с напорной подачей в многоступенчатом замкнутом цикле. Таким образом, примеси и пучки волокон удаляются на ранней стадии процесса. Промывка небеленой массы отделяет растворенные органические и неорганические химические вещества от волокон целлюлозы. Небеленая целлюлозная масса может быть сначала промыта в варочном котле, затем в промывателях высокой эффективности до и после кислородной делигнификации, то есть до отбелки. Уровень загрязнения сточных вод уменьшается за счет снижения потерь и потребления химикатов для отбелки. Кроме того, это позволяет регенерировать варочные химикаты из промывной воды. Эффективная промывка осуществляется противотоком путем многоступенчатой промывки с помощью фильтров и прессов. Водооборот в отделе промывки небеленой массы полностью замкнут |
|
Частичное замыкание водооборота в отбельном цехе |
Кислотные и щелочные фильтраты рециркулируют в отбелке в противотоке к потоку целлюлозы. Вода поступает на очистку либо на очистные сооружения, или в некоторых случаях на промывку после кислородной ступени. Эффективные промыватели на промежуточных стадиях промывки являются необходимым условием для снижения уровня загрязнения сточных вод |
|
Эффективный мониторинг утечек и проливов, а также регенерация химикатов и энергии |
Эффективный контроль проливов, водосбора и системы регенерации, который предотвращает случайное выделение высокоорганических, а иногда и токсичных веществ или высоких значений pH (на сооружениях вторичной очистки сточных вод), включает в себя: - автоматизированный контроль электропроводимости или контроль pH в ответственных местах для обнаружения потерь и проливов; - возвращение пролитого и собранного щелока и волокна в технологический процесс в соответствующих местах; - предотвращение розливов концентрированных или вредных потоков из важнейших областей процесса (в том числе, таллового масла и скипидара) на биологическую очистку стоков |
|
Поддержание достаточной мощности выпарной станции и содорегенерационного котла для компенсации пиковых нагрузок |
Достаточные мощности выпарной станции и содорегенерационного котла обеспечивают переработку дополнительного объема щелока и сухих веществ за счет сбора проливов или сточных вод от отбелки. Это снижает потери слабого черного щелока, других концентрированных сточных и промвыных вод процесса и возможных потерь фильтратов отбельного цеха. Выпарная станция концентрирует слабый черный щелок от промывки небеленой массы и, в некоторых случаях, также биошлам от станции очистки сточных вод и (или) сульфата натрия с завода по производству диоксида хлора (ClO2). Дополнительная мощность по выпарке обеспечивает возможность к утилизации проливов и обработки возможных циркулирующих потоков фильтрата отбельного цеха |
|
Отдувка наиболее концентрированных загрязненных конденсатов и их повторное использование |
Отдувка загрязненных конденсатов и повторное использования конденсатов в технологическом процессе снижает потребление свежей воды заводом и уровень органических веществ в сточных водах на очистных сооружениях. В отгонной колонне пар идет в противотоке через предварительно очищенные конденсаты, которые содержат сниженное соединения серы, терпены, метанол и другие органические соединения. Летучие вещества конденсата накапливаются в парах, отводимых с верхнего участка колонны в качестве неконденсируемых газов и метанола, и выводятся из системы. Очищенные продукты конденсации могут быть повторно использованы в технологическом процессе, например, для промывки в отбельном цехе, при промывке небеленой массы, в цехе каустизации (промывка и разбавление шлама, спрыски фильтров шлама), в качестве скрубберной жидкости для очистки ОВС от известерегенерационной печи или в качестве воды для разбавления белого щелока. Отобранные неконденсируемые газы из наиболее концентрированных конденсатов подаются в систему сбора для сильных дурнопахнущих газов и сжигаются. Отобранные газы из слабозагрязненных конденсатов собираются в системе газов высокой концентрации и сжигаются |
|
Увеличение содержания сухих веществ в черном щелоке |
Отходы сначала концентрируют путем выпаривания, а затем сжигают в качестве биотоплива в содорегенерационном котле. Карбонат натрия, содержащий пыль и расплав в нижней части котла, растворяют для восстановления раствором соды. |
|
Повторное использование промывной воды от предварительной отбелки небеленой массы и выпарки для снижения загрязнений от предварительной отбелки на магниевом основании (MgO) |
Необходимые условия для использования этого метода — относительно низкое число каппа после варки (14–16), достаточный объем баков, выпарных установок и содорегенерационного котла, чтобы справиться с дополнительными потоками, возможность очистки промывного оборудования от отложений, и средний уровень белизны целлюлозы (>87 % ISO), так как данный метод может привести к небольшой потере белизны в некоторых случаях. Для производителей товарной целлюлозы или других продуктов, которые должны иметь высокий уровень белизны (>87 % ISO), может быть проблематично применение отбелки на магниевом основании (MgO) |
|
Противоточная система технологической воды |
На интегрированных предприятиях свежая вода подается в основном на спрыски бумагоделательной машины, от которых она направляется в варочный цех |
|
Разделение систем использования воды |
Системы использования воды различных технологических установок (например, целлюлозная линия, отбеливающие установки и бумагоделательные машины) отделяются промывкой и обезвоживанием целлюлозы (например, с помощью промывных прессов). Это отделение предотвращает прохождение загрязняющих веществ в последующие стадии процесса и способствует удалению загрязняющих веществ из небольших объемов. |
|
Отбелка перекисью водорода при высокой концентрации |
Для отбелки перекисью водорода при высокой концентрации целлюлозу обезвоживают, например, на двухсеточном или другом прессе, до того, как добавляются химикаты для отбелки. Это позволяет более эффективно использовать химикаты для отбелки и позволяет получить более чистую целлюлозу, меньшее количество вредных веществ, переданных с массой на бумагоделательную машину, и способствует образованию меньшего количества ХПК. Остаточная перекись может быть возвращена в технологический процесс и повторно использована |
|
Регенерация волокна и наполнителя, очистка оборотной воды |
Оборотная вода от бумагоделательной машины может быть обработана с помощью следующих методов: а) водооборотные устройства (обычно барабанный или дисковый фильтр, или флотатор и т. п.), которые выделяют твердые частицы (волокно и наполнитель) из технологической воды. Флотация растворенным воздухом в контуре оборотной воды переводит взвешенные твердые вещества, взвешенные вещества, мелкие коллоидные вещества и анионные вещества во флоккулы (хлопья), которые затем удаляются. Восстановленные волокно и наполнитель возвращаются в технологический процесс. Очищенная вода может быть повторно использована на спрыски с менее жесткими требованиями к качеству воды; б) дополнительная ультрафильтрация для предварительно отфильтрованной оборотной воды позволяет получить фильтрат с высокой степенью очистки с качеством, достаточным для использования в качестве воды на спрыски высокого давления, уплотнительной воды, а также для разбавления химических добавок |
|
Очистка оборотной воды |
Системы для очистки воды, используемые, как правило, в бумажной промышленности, основаны на осаждении, фильтрации (дисковый фильтр) и флотации. Наиболее часто используемый метод — флотация растворенным воздухом. Анионный мусор и мелочь собираются в физически обрабатываемые флоккулы (хлопья) при помощи добавок и пригодны к переработке. Высокомолекулярные, водорастворимые полимеры или неорганические электролиты используются в качестве флокулянтов. Сформированные хлопья затем всплывают в ректификационном бассейне. При флотации растворенным воздухом взвешенные твердые вещества притягиваются к воздушным пузырькам |
|
Повторное использование воды |
Очищенная вода возвращается в качестве технической воды на производственном участке или на интегрированном предприятии от бумагоделательной машины в целлюлозный завод и от варки на окорку древесины. Сточные воды в основном сбрасываются из точек с наибольшей нагрузкой по загрязняющим веществам (например, чистый фильтрат дискового фильтра на производстве целлюлозы, окорка древесины) |
|
Оптимальный дизайн и конструкция баков и бассейнов (производство бумаги) |
Расходные емкости для массы и хранения оборотной воды проектируются таким образом, чтобы они могли справиться с возможными отклонениями в процессе, а также с неравномерностью потоков во время пусков и остановов |
|
Стадия промывки перед размолом древесной массы хвойных пород |
Некоторые заводы проводят предварительную промывку хвойной щепы, объединяя предварительный нагрев под давлением, высокое сжатие и пропитку для улучшения свойств массы. Этап промывки перед рафинированием и отбелкой значительно снижает ХПК путем удаления небольшого объема промывной воды, содержащей высокую концентрацию загрязняющих веществ, которая может быть обработана отдельно |
|
Замена NaOH на Са(ОН)2 или Mg(OH)2 в качестве щелочи при отбеливании перекисью |
Применение Ca(OH)2 в качестве щелочи дает в результате снижение уровня ХПК около 30 %, сохраняя при этом высокий уровень белизны. Mg(OH)2 также используется для замены NaOH |
|
Замкнутая система водооборота при отбелке |
На сульфитных заводах, использующих Na-основание, сточныеводы отбельного цеха могут очищаться, например, с помощью ультрафильтрации, флотации и отделения смоляных и жирных кислот, что позволяет создать замкнутую систему водооборота при отбелке. Фильтраты от отбелки и промывки используются повторно на первой стадии промывки после варки и затем возвращаются на участок регенерации химикатов |
|
Регулирование pH слабого раствора щелока на входе в выпарную станцию и в процессе выпарки щелоков |
Нейтрализация производится до процесса выпарки или после первого этапа выпарки, чтобы сохранить органические кислоты, растворенные в концентрате, а также, чтобы в дальнейшем направить их с отработанным щелоком в котел-утилизатор/содорегенерационный котел |
|
Анаэробная очистка конденсатов от выпарных установок |
Смотрите 4.1.20.5 (комбинированная анаэробно-аэробная очистка) |
|
Отбор и восстановление SO2 от конденсатов выпарки |
SO2 удаляется из конденсатов, концентраты подвергаются биологической обработке, а SO2 направляется на восстановление в качестве химиката для варки |
|
Мониторинг и непрерывный контроль качества технологической воды |
Оптимизация всей системы «волокно — вода-химикаты —добавки — энергия» необходима для создания замкнутой системы водооборота. Это требует постоянного мониторинга качества воды и мотивации персонала, их знаний и действий, связанных с мерами, необходимыми для обеспечения требуемого качества воды |
|
Профилактика и ликвидация биопленки с помощью методов, которые минимизируют выбросы биоцидов |
Непрерывный внос микроорганизмов с водой и волокном приводит к специфическому микробиологическому равновесию на каждом целлюлозно-бумажном комбинате. Для предотвращения роста микроорганизмов и отложений биомассы или биопленок в водных контурах и оборудовании часто используются биодисперсанты или биоциды. При использовании каталитической дезинфекции перекисью водорода, биопленки и свободные бактерии в технологической воде и бумажной суспензии устраняются с помощью методов, которые минимизируют выбросы биоцидов |
|
Удаление кальция из технологической воды путем контролируемого осаждения карбоната кальция |
Снижение концентрации кальция путем контролируемого удаления карбоната кальция (например, с помощью флотации растворенным воздухом) снижает риск нежелательного осаждения карбоната кальция или накипи в водных системах и оборудовании, например, в прессовой части, на сетках, сукнах, в отверстиях спрысков, в трубопроводах или на станции биологической очистки сточных вод |
|
Оптимизация спрысков бумагоделательной машины |
Оптимизация спрысков включает: а) повторное использование технической воды (например, очищенная оборотная вода) для уменьшения использования свежей воды; б) применение насадок специальной конструкции для спрысков. |
5.12.1.3.2 Очистка сточных вод
Таблица 5.53 Очистка сточных вод
|
Метод |
Описание |
|
Первичная очистка |
Физико-химическая обработка, такая как выравнивание, нейтрализация или осаждение. Выравнивание (например, в уравнивающем бассейне) используется для предотвращения больших колебаний расхода, температуры и концентрации загрязняющих веществ, а также для того, чтобы избежать перегрузки системы очистки сточных вод |
|
Вторичная (биологическая) очистка |
Для очистки сточных вод с помощью микроорганизмов доступны процессы аэробной и анаэробной очистки. На ступени вторичного осветления твердые вещества и биомасса удаляются путем осаждения, иногда комбинированного с флокуляцией |
|
а) Аэробная очистка |
При аэробной биологической очистке сточных вод биоразлагаемые растворенные и коллоидные вещества в воде превращается микроорганизмами в присутствии воздуха частично в твердое вещество (биомасса) и частично в углекислый газ и воду. Используемые процессы: - одно- или двухступенчатый процесс с активным илом; - реактор с биопленкой; - процесс с биопленкой/активным илом (компактная станция биологической очистки). Данный метод состоит из комбинации подвижного слоя с активным илом. Образующаяся биомасса (избыточный ил) отделяется от стоков перед сбросом воды |
|
б) Комбинированная анаэробно-аэробная очистка |
Анаэробная очистка сточных вод преобразует содержание органического вещества сточных с помощью микроорганизмов в отсутствии воздуха, в метан, диоксид углерода, сульфид и т. п. Процесс проводят в герметичных реакторах. Микроорганизмы сохраняются в баке как биомасса (шлам). Биогаз, который образуется в этом процессе, состоит из метана, двуокиси углерода и других газов, таких как водород и сероводород, и подходит для выработки энергии. Анаэробную обработку следует рассматривать как предварительную обработку перед аэробной обработкой из-за оставшегося ХПК. Анаэробная обработка уменьшает количество ила, полученного от биологической очистки |
|
Доочистка |
Доочистка включает в себя такие методы, как фильтрация для удаления твердых частиц, нитрификация и денитрификация для удаления азота или флокуляция с последующим фильтрованием для удаления фосфора. Доочистка обычно используется в тех случаях, когда первичной и биологической очистки недостаточно для достижения низкого уровня взвешенных веществ, азота и фосфора |
|
Надежная конструкция и эксплуатация станции биологической очистки |
Правильная организация и управление станцией биологической очистки включает в себя соответствующий дизайн и расчет очистных резервуаров/бассейнов (например, отстойников) в соответствии с гидравлическими нагрузками и уровнем загрязнения сточных вод. Низкий уровень выбросов взвешенных веществ достигается путем обеспечения хорошего осаждения активной биомассы. Периодическая проверка конструкции, размеров и работы станции очистки сточных вод облегчает достижение данных целей |
5.12.1.4 Описание методов профилактики образования отходов и обращения с отходами
Таблица 5.54 Описсание методов профилактики образования отходов и обращения с отходами
|
Метод |
Описание |
|
Оценка отходов и система управления отходами |
Система оценки и управления ликвидацией отходов используется для выявления возможных вариантов для оптимизации и профилактики образования, повторного использования, восстановления, рециркуляции и окончательного удаления отходов. Учет отходов позволяет идентифицировать и классифицировать тип, характеристики, количество и происхождение каждой фракции отходов |
|
Раздельный сбор отходов различных фракций |
Раздельный сбор различных фракций отходов в точках образования и при необходимости промежуточное хранение может расширить возможности для повторного использования или рециркуляции. Раздельный сбор также включает в себя разделение и классификацию фракций опасных отходов (например, нефть и остатки смазки, гидравлических и трансформаторных масел, аккумуляторы, лом электрооборудования, и др.) |
|
Объединение однотипных отходов |
Слияние подходящих отходов в зависимости от предпочтительных вариантов повторного использования/утилизации, дальнейшей обработки и утилизации |
|
Предварительная обработка технологических отходов до повторного использования или переработки |
Предварительная обработка включает в себя такие методы, как: - обезвоживание (например, ила, коры или отходов), а в некоторых случаях сушка перед утилизацией (например, для увеличения теплотворной способности перед сжиганием); - обезвоживание для снижения веса и объема для транспортировки. Для обезвоживания используются ленточные пресса, шнековые пресса, осадительная центрифуга или камерный фильтр-пресс; - измельчение отходов, например, от переработки макулатуры, и удаление металлических частей перед сжиганием для улучшения характеристик сжигания; - биологическая стабилизация перед обезвоживанием, в случае если предусмотрено использование в сельском хозяйстве |
|
Восстановление и возврат в процесс технологических отходов на площадке |
Процессы восстановления включают в себя такие методы, как: - выделение волокна из потоков воды и возвращение в процесс; - регенерация химических добавок, меловальных пигментов и т. д.; - регенерация варочных химикатов с помощью регенерационных котлов, каустизации и т. д |
|
Регенерация энергии на площадке или вне площадки из отходов с высоким содержанием органических веществ |
Отходы после окорки, рубки, сортирования и т. д., такие как кора и другие органические остатки, главным образом сжигаются благодаря их высокой теплотворной способности для получения энергии |
|
Утилизация отходов |
Использование отходов целлюлозно-бумажного производства может быть осуществлено в других отраслях промышленности, например: - сжигание в печах или смешивание с сырьем для производства цемента, керамики или кирпичей (включает в себя также регенерацию энергии); - компостирование осадков очистных сооружений или удобрение почвы подходящими фракциями отходов в сельском хозяйстве; - использование неорганических фракций отходов (песка, камней, гравия, золы, извести) для строительных целей, таких как бетонирование, строительство дорог, защитные покрытия и т. д. Пригодность фракций отходов для утилизации вне завода определяется составом отходов (например, содержание неорганических веществ) и доказательством того, что предполагаемая переработка не вызовет вреда для окружающей среды или здоровья |
|
Предварительная обработка отходов перед утилизацией |
Предварительная обработка отходов перед утилизацией включает в себя мероприятия (обезвоживание, сушка и т. д.) по уменьшению веса и объема для транспортировки или утилизации |
Приведенный выше перечень НДТ не является исчерпывающим, поэтому любые другие технологии или сочетание технологий и методов, при промышленном применении которых достигается такой же или лучший результат, также могут рассматриваться как НДТ, хотя они и не описаны в данном справочнике.
Перечень маркерных веществ в ЦБП приведен в Приложении В, перечень НДТ в Приложении Г, перечень технологических показателей в Приложении Д, Методы контроля в приложении Е.
Раздел 6. Экономические аспекты реализации наилучших доступных технологий
6.1 Экономические аспекты реализации НДТ при производстве сульфатной целлюлозы
Таблица 6.1 — Экономические показатели при реализации НДТ при производстве сульфатной целлюлозы
|
Технология |
Описание |
Экономические показатели |
|
Сухая окорка древесины |
4.1.1 |
Стоимость барабанов для сухой окорки не существенно отличается от барабанов влажной окорки. Типовые инвестиционные затраты для совершенно новых сухих окорочных систем от подачи бревен до конвейеров щепы (включая рубительную машину и вспомогательные конвейеры) около 15 млн. евро для производительности порядка 1300 в. с. целлюлозы в сутки. Модернизация существующих барабанов влажной окорки на сухую окорку стоит 4–6 млн. евро. Эта стоимость включает оборудование и установку. В особых случаях на площадке требуется новое здание, специальные меры по снижению уровня шума и другие мероприятия, которые не включены в стоимость, но могут в дальнейшем повлиять на ее увеличение |
|
Продленная модифицированная варка целлюлозы |
4.1.2 |
Модифицированная варка может быть реализована на новых и существующих заводах. Стоимость внедрения модифицированной варки оценивается в каждом конкретном случае индивидуально |
|
Замкнутая по воде система сортирования, очистки и промывки массы |
4.1.3 |
- инвестиции, требуемые для внедрения закрытой системы сортирования, составляют ориентировочно 4–6 млн евро для новых заводов и 6–8 млн. евро — для существующих; - эксплуатационные затраты составляют 0,3–0,5 млн евро/год для завода, производительностью 1500 в. с. т/сут |
|
Кислородно-щелочная делигнификация |
4.1.4 |
- капиталовложения для системы кислородной делигнификации производительностью 1500 в. с. т/сут — 35–40 млн евро; - эксплуатационные расходы — 2,5–3 млн. евро/год. - чистый эффект от внедрения кислородной делигнификации — экономия отбеливающих химикатов, которая зависит от породы древесины |
|
ECF‑отбелка и производство химикатов для нее |
4.1.5 |
- капиталовложения для ECF‑системы с производительностью 1500 в. с. т/сут составляют 8–10 млн евро на новых заводах и 3–5 млн. евро — на уже действующих; - указанные капзатраты учитывают возможность использования оборудования существующей отбельной установки, капиталовложения в основном предусмотрены на увеличение производства диоксида хлора. - эксплуатационные расходы — 10–12 млн евро/год, включая дополнительные расходы, связанные с увеличением расхода диоксида хлора |
|
Отдувка и повторное использование загрязненных конденсатов после очистки в стриппинг-колонне |
4.1.6 |
- капиталовложения на установку по отдувке конденсатов на заводе по производству сульфатной целлюлозы мощностью 1500 т в. с. ц./сут составляют примерно 2,0–2,5 млн. евро. Дополнительные капиталовложения могут потребоваться для увеличения мощности выпарной станции завода, однако объем этих вложений зависит в значительной степени от возможностей уже действующей выпарной установки. Издержки на модернизацию могут колебаться от 1 до 4 млн. евро |
|
Частичное замыкание водооборота отбельного цеха |
4.1.7 |
Требуются значительные инвестиции на реконструкцию системы распределения воды отбельной установки, включая дополнительную емкость для хранения воды. В некоторых случаях также требуются инвестиции на модернизацию или адаптацию ступеней отбелки, систему для контроля воды, эффективные промывные аппараты |
|
Частичное или полное повторное использование чистой охлаждающей воды |
4.1.8 |
На предприятии мощностью 1 500 т в. с. ц./сут капиталовложения для установки 2 резервуаров для хранения производственных жидкостей объемом 3000 м3 каждый, включая необходимые для этого трубопроводы, изоляцию и насосы, обеспеченные электроэнергией и наличием КИП производственного процесса, составляют примерно 0,8–1,0 млн евро |
|
Рекуперация тепла при производстве целлюлозы |
4.1.9 |
|
|
Буферные емкости для сбора протечек |
4.1.10 |
На предприятии мощностью 1500 т в. с. ц./сут капиталовложения для установки 2 резервуаров для хранения производственных жидкостей объемом 3000 м3 каждый, включая необходимые для этого трубопроводы, изоляцию и насосы, обеспеченные электроэнергией и наличие КИП производственного процесса, составляют примерно 0,8–1,0 млн евро |
|
Замкнутый цикл регенерации химикатов для варки целлюлозы |
4.1.11 |
|
|
Сбор и разложение сульфатного мыла |
4.1.12 |
|
|
Выделение или сбор скипидара |
4.1.13 |
|
|
Сбор высоко и никоконцентрированных дурнопахнущих газов с последующим сжиганием в специализированных печах, ИРП, СРК |
4.1.14 |
Затраты на внедрение системы сбора и сжигания как высококонцентрированных, так и низкоконцентрированных ДПГ газов, составляют 4–5 млн евро на новых предприятиях и 5–8 млн евро на действующих производствах мощностью 1500 т в. с. ц./сут. В случае использования теплоты сгорания извлекаемого метанола, увеличения эксплуатационных расходов не будет. В противном случае затраты увеличатся на 0,3–0,5 млн евро в год |
|
Сжигание черного щелока при концентрации более 72 % |
4.1.15 |
Стоимость усовершенствования выпарки и сгущения концентрированного черного щелока на действующих заводах связана с величиной достигаемой концентрации. На действующем заводе производительностью 1500 т в. с. ц./сут сульфатной целлюлозы для увеличения в черном щелоке концентрации сухих веществ от 63 % и выше капиталовложения составляют: - концентрации от 63 % до 70 % — 1,7–2,0 млн. евро - повышение концентрации от 63 % до 75 % — 3,5–4,0 млн евро - повышение концентрации от 63 % до 80 % — 8,0–9,0 млн евро |
|
Улучшенная промывка шламов от регенерации химикатов |
4.1.16 |
Типичные капиталовложения составляют 1–1,5 млн евро |
|
Обезвоживание отходов цикла регенерации химикатов |
4.1.17 |
|
|
Электрофильтры после СРК, ИРП, котла для сжигания коры и осадков очистных сооружений |
4.1.18 |
Для завода по производству сульфатной целлюлозы с производительностью в 1500 т в. с. ц./сут капиталовложения при установке электрофильтра на корьевом котле составляют примерно 3–4 млн евро, а на известерегенерационной печи — 5–6 млн евро. Эксплуатационные расходы увеличиваются менее, чем на 0,3 млн евро/год в обоих случаях. |
|
Котлы для сжигания коры и осадков очистных сооружений, непровара и топливоподготовка для них |
4.1.19 |
Капитальные затраты — 20–40 млн евро в зависимости от паропроизводительности котла. Эффект — уход от покупной электроэнергии и тепла |
|
Биологическая очистка сточных вод |
4.1.20 |
Процесс с использованием активного ила: капитальные затраты — 19–24 млн. евро. Эксплуатационные затраты — 2,0–2,6 млн евро в год. Процесс с использованием аэрируемого пруда: капитальные затраты 16–20 млн. евро. Эксплуатационные затраты — 1,3–1,7 млн. евро в год |
|
Обезвоживание осадков очистных сооружений |
4.1.21 |
|
|
Улучшенные системы переработки брака (БДМ и КДМ) |
4.1.22 |
|
|
Системы улавливания волокна из избыточной (сточной) воды БДМ/КДМ |
4.1.23 |
|
|
ЛОС до очистных сооружений |
4.1.24 |
|
|
Внедрение системы АСОДУ |
4.1.25 |
|
|
Комбинированная выработка тепловой и электрической энергии |
4.1.26. |
Удельные капитальные затраты парогазовой установки — 1,5–2,0 тыс. евро/1 кВт |
6.2 Экономические аспекты реализации НДТ при производстве сульфитной целлюлозы и механической массы
Таблица 6.2 — Экономические показатели при реализации НДТ при производстве сульфитной целлюлозы и механической массы
|
№ п/п |
Технология |
Описание |
Экономические показатели (капитальные, эксплуатационные затраты, эффекты) |
|
1 |
Сухая окорка древесины |
4.1.1 |
Стоимость барабанов для сухой окорки не существенно отличается от барабанов влажной окорки. Типовые инвестиционные затраты для совершенно новых сухих окорочных систем от подачи бревен до конвейеров щепы (включая рубительную машину и вспомогательные конвейеры) около 15 млн евро для производительности порядка 1300 в. с. ц. в сут. Модернизация существующих барабанов влажной окорки на сухую окорку стоит 4–6 млн евро. Эта стоимость включает оборудование и установку. В особых случаях на площадке требуется новое здание, специальные меры по снижению уровня шума и другие мероприятия, которые не включены в стоимость, но могут в дальнейшем повлиять на ее увеличение |
|
2 |
Продленная или непрерывная варка |
4.1.2 |
Варка может быть реализована на новых и существующих заводах. Стоимость внедрения варки оценивается в каждом конкретном случае индивидуально |
|
3 |
Замкнутая система сортирования и эффективная промывка небеленой целлюлозы |
4.1.3 |
- инвестиции, требуемые для внедрения закрытой системы сортирования, составляют ориентировочно 4–6 млн евро для новых заводов и 6–8 млн евро — для существующих; - эксплуатационные затраты составляют 0,3–0,5 млн евро/год для завода, производительностью 1500 в. с. т/сут |
|
4 |
Повторное использование конденсатов целлюлозных производств или их отдельная очистка |
4.1.6 |
Данные не представлены |
|
5 |
Сбор газов с высокой концентрацией сернистого ангидрида и их дальнейшее использование в технологии для приготовления варочных растворов |
4.2.1 |
|
|
6 |
Рекуперация тепла при производстве целлюлозы |
4.2.2 |
|
|
7 |
Буферные емкости для сбора избыточных щелоков и оборотной воды |
4.1.10 |
На предприятии мощностью 1500 т в. с. ц./сут капиталовложения для установки 2 резервуаров для хранения производственных жидкостей объемом 3000 м3 каждый, включая необходимые для этого трубопроводы, изоляцию и насосы, обеспеченные электроэнергией, и наличие КИП производственного процесса, составляют примерно 0,8–1,0 млн евро |
|
8 |
Котлы для сжигания древесно-корьевых отходов, осадков очистных сооружений и топливоподготовка для них |
4.1.19 |
Капитальные затраты 20–40 млн. евро в зависимости от паропроизводительности котла. Эффект — уход от покупной электроэнергии и тепла |
|
9 |
Электрофильтры котлов для сжигания древесно-корьевых отходов, осадков очистных сооружений |
4.1.18 |
|
|
10 |
Биологическая очистка сточных вод |
4.1.20 |
Процесс с использованием активного ила: капитальные затраты — 19–24 млн. евро. Эксплуатационные затраты — 2,0–2,6 млн евро в год. Процесс с использованием аэрируемого пруда: капитальные затраты — 16–20 млн евро. Эксплуатационные затраты — 1,3–1,7 млн евро в год |
|
11 |
Обезвоживание осадков очистных сооружений |
4.1.21 |
|
|
12 |
Улучшенные системы переработки брака (БДМ и КДМ) |
4.1.22 |
|
|
13 |
Системы улавливания волокна из оборотных и (или) сточных вод БДМ/КДМ |
4.1.23 |
|
|
14 |
Внедрение автоматизированной системы управления производством (АСОДУ) |
4.1.25 |
|
6.3 Экономические аспекты реализации НДТ при производстве бумаги и картона
Таблица 6.3 — Экономические показатели при реализации НДТ при производстве бумаги и картона
|
Технология |
Описание |
Экономические показатели (капитальные, эксплуатационные затраты, эффекты) |
|
Замкнутый водооборот сортирования, очистки и промывки массы |
4.1.3 |
Снижение энергозатрат и расхода полуфабрикатов с учетом регенерации отходов сортирования. Затраты зависят в основном от технических характеристик предприятий и местных условий |
|
Рекуперация тепла при производстве бумаги, картона |
4.3.2 |
Снижение расхода энергии на производство бумаги/картона за счет использования регенерируемого тепла в технологическом процессе и в системе вентиляции |
|
Биологическая очистка сточных вод |
4.3.3 |
Данные по капитальным затратам ориентировочно составляют: - по системе биологической очистки с использованием активного ила — 300 ÷ 600 евро/кг ХПК в сут; - по биофильтрации — 500 евро/кг ХПК в сутки. Уровень капитальных затрат зависит от уровня нагрузки по загрязняющим веществам |
|
Обезвоживание осадков очистных сооружений |
4.3.4 |
|
|
Улучшенные системы переработки брака (БДМ и КДМ) |
4.3.5 |
Повышение энергоэффективности процесса производства за счет уменьшения расхода энергопотребления на обработку полуфабрикатов |
|
Системы улавливания волокна из оборотных и (или) сточных вод производств БДМ, КДМ |
4.3.6 |
- использование уловленного волокна в технологическом процессе взамен части первичных полуфабрикатов; - снижение расхода свежей воды в производстве бумаги/картона до 8–10 м3/т за чет использования осветленной воды. |
|
Внедрение автоматизированной системы управления производством |
4.3.7 |
Позволяет стабилизировать процесс, снизить пиковые нагрузки по выбросам эмиссий |
|
Частичное или полное повторное использование чистой охлаждающей воды |
4.1.6 |
|
Раздел 7. Перспективные технологии
В разделе 7 приводится описание технологий для целлюлозно-бумажного производства, находящихся на стадии научно-исследовательских, опытно-конструкторских и технологических работ, опытно-промышленного внедрения, а также зарубежных технологий, не получивших в настоящее время широкого внедрения на территории Российской Федерации.
Перечень Перспективных технологий приведен в Приложении Ж.
Описание перспективных технологий для российских производств сульфатной целлюлозы (ПТ-1)
ПТ-1.1 Отбелка озоном
Описание технологии
Отбелка озоном связана с технологиями ECF- и TCF-отбелки. Одной из основных целей применения озона является обеспечение большей способности целлюлозы к делигнификации на последующих ступенях отбелки. Озон активирует целлюлозу в отношении к действию пероксида водорода и пероксида хлора. Это способствует достижению более высокой белизны целлюлозы и снижению расхода пероксида. Поэтому озоновую ступень предпочтительней помещать в начальной части схемы отбелки.
Озоновая ступень отбелки используется на предприятиях почти всех крупнейших ЦБК мира. Промышленные технологии озоновой ступени отбелки реализуют при средней и высокой концентрации массы. Примером одного из более эффективных способов озоновой отбелки является способ Ze Trac, разработанный фирмой Metso Paper и реализованный на предприятиях Европы, Северной Америки, Японии. Способ реализуется не под давлением кислородно-озоновой смеси, как обычно, а под разрежением, что снижает возможность попадания озона в воздух из-за неплотностей в аппаратуре или арматуре (озон очень токсичен из-за своей высокой окислительной активности).
Озон генерируется электрическими разрядами в потоке газообразного кислорода. Отбелка озоном (О3) предполагает высокие капиталовложения вследствие высокой стоимости генераторов озона и вспомогательного оборудования для образования озона, а также из-за высокого энергопотребления на стадии образования озона (10-15 кВт·час/кг озона).
Степень проработки
Данная технология находится в РФ на стадии научно-исследовательских и опытно-конструкторских работ и может быть освоена как на новых, так и на действующих предприятиях ЦБП. За рубежом озоновая ступень отбелки используется уже более 20 лет.
Достигаемые экологические преимущества
Способ Ze Trac позволяет снизить расход диоксида хлора с 35 до 10 кг/т в.с. целлюлозы по активному хлору при расходе озона – 6 кг/т в.с. целлюлозы и суммарном снижении расходов на отбелку – 32%. При этом, примерно, на 25% снижаются расход воды на отбелку и, соответственно, количество сточных вод; на 30-40% - показатели ХПК и БПК; в 2-4 раза - показатель АОХ сточных вод и ОХ целлюлозы; на 60-65% - цветность сточных вод.
Экономические аспекты внедрения:
- исключение применения (использования) ПАВ для ликвидации «смоляных затруднений»;
- исключение ступени кисловки при отбелке целлюлозы из всех пород древесины кроме эвкалипта, где наличие Аhot (горячая кисловка при температуре 80-900С) считается целесообразной;
- исключение из схем легкой ECF-отбелки (с озоном) ступени хелатирования (при TCF-отбелке эта ступень является необходимой);
- применение озона в технологии ECF-отбелки позволяет обеспечить целлюлозе тот же комплекс бумагообразующих свойств, что и при использовании схем отбелки без применения озона;
- на заводах, использующих TCF-отбелку, применение озона и прочих, не содержащих хлор, отбельных химикатов делает менее сложным процесс замыкания потоков фильтратов от ступеней промывки;
- капиталовложения для создания отбельной установки с озоновой ступенью производительностью 1500 т в.с.ц./сут. составляют 12-15 млн. Eвро. Соответствующие эксплуатационные расходы составляют 1,8-2,1 млн. Eвро/год.
Справочные материалы: Журнал ЦБК, 2015 № 7
ПТ-1.2 Технология бесхлорной отбелки (TCF)
Описание технологии
TCF-отбелка представляет собой отбелку целлюлозы без использования химикатов, содержащих соединения хлора. Этот процесс довольно быстро развивается, хотя его использование требует, как правило, более существенных изменений в технологическом процессе. При TCF-отбелке обычно используется пероксид водорода, озон (Z) или перуксусная кислота (PA). В том случае, если целлюлоза имеет достаточно низкое число Каппа после продленной варки и кислородной делигнификации, и если переходные металлы (например, Mn2+) удаляются на необходимой хелатной ступени (Q-ступени), то в принципе существует возможность добиться достаточно высокой белизны целлюлозы, соответствующей требованиям рынка, с использованием пероксида водорода в качестве единственного отбеливающего химиката. Расход Н2О2, при этом, как правило, довольно высок. Одним из возможных вариантов снижения расхода Н2О2 является введение озонирования до ступени обработки пероксидом (ZQP или ЗХП). Недостатком применения озона является то, что при значительных его количествах, недостаточном перемешивании газа с массой или при несоответствующем аппаратурном оформлении и режиме он имеет склонность дестркутирующе воздействовать на целлюлозные волокна.
Использование в качестве отбеливающего химиката перуксусной кислоты на ступени, предшествующей отбелке пероксидом водорода, позволяет с успехом замещать озон. Высокой белизны можно достичь даже в том случае, когда число Каппа небеленой целлюлозы не является предельно низким. Недостаток применения перуксусной кислоты заключается в ее достаточно высокой стоимости.
Примеры различных схем TCF-отбелки представлены в таблице 7.1.
Таблица 7.1 – Схемы TCF-отбелки сульфатной целлюлозы из хвойных и лиственных пород древесины
|
TCF-отбелка хвойной целлюлозы |
TCF-отбелка лиственной целлюлозы |
|
Q(EP)(EP)(EP) |
QPZP |
|
Q(OP)(ZQ)(PO) |
Q(OP)(ZQ)(PO) |
|
Q(EOP)Q(PO) |
Q(EOP)Q(PO) |
|
Q(OP)ZQ(PO) |
Q(OP)ZQ(PO) |
|
Примечание: Q – слабокислая ступень, в которой для удаления металлов используются хелатирующие реагенты ЭДТК и ДТПК; EP – ступень щелочной экстракции, на которой используется гидроксид натрия (NaOH)с добавлением раствора Н2О2 для усиления процесса за счет окисления; ЕОР – щелочная экстракция с добавлением кислорода и H2O2 для усиления процесса за счет окисления ЕО – ступень экстракции, в которой используется гидроксид натрия и газообразный кислород в качестве; Р – Обработка Н2О2 в щелочной среде; Z – озоновая ступень, где используется газообразный озон (О3) в составе смеси О2 – О3; РО – отбелка Н2О2 под давлением кислорода. |
|
В настоящее время TCF-отбелка является хорошо освоенной технологией. Многие заводы в Европе имеют гибкие схемы отбелки, позволяющие производить или TCF- или ЕСF – отбелку. Некоторые заводы производят только ЕСF – целлюлозу, т.к. при TCF – отбелке труднее достичь высокой белизны. Доля TCF-целлюлозы в мире в последние годы не превышает 5-7% от всей беленой целлюлозы, хотя в Скандинавии ее доля составляет около 25%.
Степень проработки
Данная технология находится в РФ на стадии научно-исследовательских и опытно-конструкторских работ и может быть освоена как на новых, так и на действующих предприятиях ЦБП.
При переходе от ECF- на TCF-отбелку необходимы: хелатная ступень, новая кислородная ступень и дополнительное промывное оборудование. В случае, когда применяется ступень обработки пероксидом водорода или озоном, необходимы две новые отбельные башни, а также модернизация промывных фильтров, отбельного цеха. При отбелке озоном необходимо наличие генераторов озона и реактора для отбелки массы озоном. Для отбелки перуксусной кислотой также необходима одна отбельная башня.
Достигаемые экологические преимущества
При TCF-отбелке не происходит образование АОХ, диоксинов, хлорфенолов; полное исключение АОХ в сточных водах отбельного цеха.
Экономические аспекты внедрения:
Капиталовложения на реализацию отбелки Н2О2 на новых заводах с производственной мощностью в 1 500 т в.с.ц./сут. составляют 7-8 млн. Евро; на действующих заводах – 2-5 млн. Евро, в зависимости от материала, из которого изготовлено существующее отбельное оборудование. Если материал устойчив к Н2О2, то расходы будут составлять 2-3 млн. Евро. Эксплуатационные расходы при отбелке пероксидом водорода значительно выше, чем при ECF-отбелке из-за более высоких расходов, преимущественно, на Н2О2 и составляют 1,8-2,1 млн. Евро/год.
ПТ-1.3 Частичное и полное замыкание водооборота отбельного цеха
Описание технологии
Главной предпосылкой для замыкания водооборота отбельного цеха является снижение объема потока воды, проходящей через отбельный цех. Этого можно достичь посредством использования при промывке целлюлозы противоточного метода, когда свежая и избыточная вода от пресспата подается на промывку целлюлозы после последней ступени отбелки, и далее последовательно проходя все ступени промывки навстречу движению массы. Фильтрат от промывки целлюлозы после КЩД направляется на промывку небеленой целлюлозы и далее в систему регенерации химикатов и тепла. Для повышения степени замкнутости водооборота отбельного цеха необходим дополнительный резервуар для хранения фильтратов отбелки, а также перестройка системы водораспределения.
Частичное замыкание водооборота отбельного цеха обеспечивает снижение количества сточных вод, потребления свежей воды, содержания в сточных водах загрязнений по БПК, ХПК.
Растворенные органические вещества в сточных водах отбельного цеха поступают в регенерационный котел через выпарную установку, что увеличивает энергопотребление.
С частично замкнутым водооборотом отбельного цеха работают несколько предприятий в Европе и Северной Америке.
Степень проработки
Снижение потребления свежей воды в отбельном цехе может быть достигнуто как на новых, так и на действующих предприятиях. Однако на действующих предприятиях капиталовложения для обеспечения хранения оборотной воды, системы ее перекачки, и на организацию системы контроля и управления водными потоками предприятия относительно высоки. Современные заводы, как правило, уже оперируют меньшими количествами воды, благодаря более эффективному оборудованию. Условием для этого является достаточные мощности выпарных установок и регенерационного котла. Следует отметить, что выпаривание сточных вод отбельного цеха легче выполнять при TCF-отбелке. При ECF-отбелке существует повышенный риск коррозии под воздействием хлоридов в регенерационном котле.
Целлюлозные заводы, работающие без внеплощадочной биологической очистки, явились первыми предприятиями, где апробировано снижение сточных вод отбельного цеха с помощью упомянутых технологических мероприятий.
Достигаемые экологические преимущества
Снижение объема сточных вод до 10 м3/т в.с. целлюлозы, ХПК – 6 кг/т в.с. целлюлозы.
Экономические аспекты внедрения
Для внедрения данной технологии необходимы значительные капвложения. Необходима полная реконструкция системы водоснабжения в отбельном цехе, включая дополнительные емкости для хранения оборотных вод. Необходимо разработать методику контроля управления водными ресурсами цеха, апробировать и освоить ее . Достоверная информация о стоимости данных мероприятий неизвестна.
ПТ-1.4 Газификация черного щелока
Описание технологии
Газификация является многообещающей технологией, удобной для использования на целлюлозных заводах, и направленной на образование избытка электроэнергии. Принцип газификации черного щелока заключается в пиролизе концентрированного черного щелока с образованием неорганической и газовой фаз посредством взаимодействия щелока с кислородом (воздухом) при высоких температурах. Концептуально варианты процесса газификации черного щелока делятся на два вида. Первый – газификация при относительно низких температурах. При этом газификатор работает при температуре ниже точки плавления неорганических солей (700-750оС). Второй вид процессов газификации – это процессы, которые реализуются при температурах выше точки плавления, и в которых используется вода для охлаждения и растворения расплавленных солей натрия.
Одна из наиболее интересных возможностей, связанных с процессом газификации черного щелока, представляет собой работу газовой турбины в сочетании с паровой турбиной в объедененном цикле. Трудность, которую следует преодолеть, заключается, прежде всего, в чистоте газа, которая необходима для предотвращения повреждений в газовой турбине.
Степень проработки
Первая демонстрационная установка газификации черного щелока с использованием
Интегрированная газификация с объединенным циклом (IGCC) внедряется в целлюлозной промышленности постепенно, во взаимосвязи, главным образом, со сроком аммортизации существующих регенерационных котлов. Более того, газификаторы первоначально будут создаваться только для небольших по мощности заводов, а не для крупных целлюлозных предприятий. Интегрированная газификация может быть интересной для некоторых предприятий, на которых регенерационный котел является узким местом при развитии и/или модернизации производства, а увеличение мощности регенерации химикатов может решить эти проблемы.
Достигаемые экологические преимущества
Возможные преимущества газификаторов черного щелока:
- повышение производства энергии посредством использования объединенного цикла (газовая турбина плюс паровая турбина). Теоретические расчеты баланса показывают, что утилизация черного щелока на основе технологии IGCC может привести примерно к 30%-ной энергетической эффективности, рассчитанной, исходя из теплотворной способности черного щелока. Это можно сравнить с повышением на 12-13% эффективности обычного регенерационного котла. Однако, в то же время общая эффективность (электроэнергия + пар) снизится примерно на 5% до показателя около 75%. Таким образом, производство технологического пара снижается. В ситуации, когда имеется избыток пара, данный вариант является интересным при необходимости повышенного производства электроэнергии, например, для использования вне предприятия;
- низкие выбросы в атмосферу;
- появление возможности повысить производительность целлюлозных заводов, ограниченных в мощности из-за проблем, связанных с регенерационным котлом. Данная система особенно выгодна на заводах, имеющих, но не использующих варочные мощности, а также на тех из них, где увеличено количество сухих веществ в регенерационной системе (например, вследствие внедрения варки целлюлозы до низкого числа Каппа, кислородной делигнификации, повышения количества сухих веществ, направляемых в систему регенерации в составе сточных вод отбельной установки).
Экономические аспекты внедрения
Расширение сферы применения альтернативных видов топлива.
Справочные материалы:
Газификация черного щелока сульфатного производства, учебное пособие. Санкт-Петербург, 2011 г.
ПТ–1.5 Увеличение производства электроэнергии на основе продуктов биомассы и утилизация избыточного тепла
Описание технологии
В мире наблюдается тенденция увеличения использования древесной биомассы (БМ) в системах централизованного теплоснабжения. Станции централизованного теплоснабжения, сжигающие древесную щепу, создаются с целью замещения станций, работающих на мазуте или угле, соединенных с существующими теплосетями, или как новые станции и теплосети (так называемые «урбанизационные» проекты). Котлы для сжигания древесной щепы на станциях централизованного теплоснабжения проектируются для производства тепла в диапазоне мощности от 1 до 10 МВт, со средним значением 3,5 МВт.
На тепловых станциях конденсационного типа зачастую не требуется дополнительного оборудования для очистки продуктов сгорания.
Котельные установки, сжигающие древесную БМ, могут использоваться для отопления отдельных зданий или группы зданий, а также функционировать на промышленных предприятиях для выработки тепла и технологического пара. Типичная котельная для сжигания древесной щепы строится вокруг твердотопливного котла. Системы котельной являются высокоавтоматизированными. Например, загрузка топлива из хранилища на решетку осуществляется посредством управляемого компьютером крана.
Все системы имеют следующие основные компоненты:
- хранилище древесной биомассы;
- транспортно-погрузочное и дозирующее оборудование для обращения с БМ;
- топка и котел;
- система очистки дымовых газов;
- система конденсации дымовых газов.
Степень проработки
Технология реализуется на ряде предприятий.
Достигаемые экологические преимущества
Уровень эмиссии загрязняющих веществ при сжигании древесной щепы на европейских станциях составляет: SО2 — 60 мг/МДж, NO2 — 90 мг/МДж, твердых частиц — 300 мг/нм3 (после очистки в мультициклоне) и 40мг/нм3 — при использовании системы конденсации продуктов сгорания, СО < 0,05 об. %.
Уровень эмиссии СО и NО поддерживается в допустимых рамках за счет соответствующего контроля за процессом горения. Для достижения допустимых концентраций твердых частиц, в основном, используются мультициклоны, для более тщательной очистки — рукавные и электростатические фильтры.
Экономические аспекты внедрения
За последние годы стоимость ископаемых видов топлива резко возросла, что существенно сказалось на уровне использования БМ для производства тепла. Цена древесных отходов на европейском рынке зависит от его качества и в первую очередь - от влажности и зольности. Стоимость топлива определяется видом топлива в пересчете на единицу теплоты сгорания.
Капитальные затраты тепловых станций, работающих на БМ, составляют около 320 $/кВт, включая стоимость здания, котла и системы конденсации продуктов сгорания. С учетом стоимости строительства тепловой сети удельные капитальные затраты составляют порядка 530 $/кВт.
Для обслуживания тепловой станции мощностью 1,5-5,0 МВт требуется 1-2 человека, для станций, мощностью более 5,0 МВт — 2-3 человека.
ПТ-1.6 Автокаустизация при добавлении бората
Описание технологии
Процесс частичной автокаустизации рекомендуется использовать при модернизации сульфатных заводов, когда необходимо повысить производительность отдела каустизации и известерегенерационной печи без дополнительных капитальных затрат.
Суть его заключается в использовании тетрабората натрия (в виде Na2B4O7·5H2O) для компенсации потерь каустика (гидроксида натрия). При этом уже непосредственно в СРК происходит взаимодействие тетрабората с основным неорганическим компонентом, образующимся при сжигании черного щелока, - карбонатом натрия, с образованием Nа3ВО3, превращающимся при растворении плава в гидроксид и метаборат натрия (NаВО2).
Тем самым исключается (по крайней мере частично) необходимость двух этапов процесса регенерации химикатов – стадии каустизации и регенерации извести. Метаборат натрия, наряду с каустиком, успешно может участвовать в варке в качестве щелочного агента. Основные реакции, происходящие при этом в процессе регенерации, могут быть представлены в виде следующих уравнений:
Na2B4O7 + 5Nа2СО3 = 4Nа3ВО3 + 5СО2 (1)
NаВО2 + Nа2СО3 = Nа3ВО3 + СО2 (2)
Nа3ВО3 + Н2О = 2NаОН + NаВО2 (3)
Из совокупности приведенных реакций видно, что из одного моля Na2B4O7 образуется 8 молей NаОН (т.е. количественно в 8 раз больше), что делает данный процесс экономически целесообразным при каустизации части соды, содержащейся в плаве, несмотря на использование вместо каустика более дорогого тетрабората натрия. Избыток соды, остающийся в плаве, в дальнейшем, после получения из него зеленого щелока, подвергается каустизации взаимодействием с регенерированной известью, т.е. по обычной технологии.
Описанная выше технология автокаустизации с использованием тетрабората натрия была успешно реализована при производстве беленой ХТММ с замкнутым циклом водооборота. Причем, т.к. количество гидроксида натрия, используемого при производстве БХТММ, значительно меньше, чем при производстве сульфатной целлюлозы, экономически оказалось целесообразно весь каустик заменить тетраборатом натрия, т.е. проводить уже не частичную, а полную каустизацию соды этим способом. Кроме того, было установлено, что в процессе отбелки, реализуемой при рН не выше 10, происходит гидролиз метабората натрия с образованием непосредственно гидроксида натрия и тетрабората натрия - исходного реагента, используемого и в данном случае для компенсации потерь натрия в системе, по реакции:
4NаВО2 + Н2О = Na2B4O7 + 2NаОН (4)
Следовательно, с учетом также реакций (1)…(3), из одного моля исходного тетрабората в этом процессе образуется уже не 8, а все 10 молей NаОН. (При сульфатной варке реакция (4) не реализуется из-за слишком высокого значения рН процесса – выше 13).
Степень проработки
Данный способ регенерации был реализован в г. Мэдоу Лейк на предприятии по производству БХТММ с замкнутой системой водопользования компании Millar Western (Канада). Принципиальная схема такой регенерации исключительно проста и компактна: плав из регенерационного котла попадает в секционный растворитель, а оттуда – в осветлитель зеленого щелока. Затем, для окончательного освобождения от частиц шлама, щелок фильтруется и часть его направляется в отдел приготовления химикатов, а другая часть – на выпарку. Шлам из осветлителя зеленого щелока обезвоживается на центрифуге и направляется в отвал, а центрифугат – в растворитель плава. Сточные воды также выпариваются и концентрируются перед подачей в регенерационный котел. Тетраборат натрия добавляется в очищенные разбавленные сточные воды перед выпаркой.
Достигаемые экологические преимущества
Технология автокаустизации с применением тетрабората натрия для восполнения потерь бора, упрощает и удешевляет переход предприятий по производству БХТММ на замкнутый цикл водооборота, что и является весьма весомым экологическим эффектом от реализации данной технологии.
Экономические аспекты внедрения
Достоинства и показатели работы технологии регенерации с использованием тетрабората натрия:
- исключается (по крайней мере частично) необходимость двух этапов процесса регенерации химикатов – стадии каустизации и регенерации извести. Метаборат натрия, наряду с каустиком, успешно может участвовать в варке в качестве щелочного агента;
- данная технология целесообразна при организации замкнутой системы регенерации химикатов и системы водооборота при производстве БХТММ;
- замена каустика на тетраборат в подобных случаях экономически эффективна. Годовой расход Na2B4O7·5H2O в 10 раз меньше расхода каустика; расход тетрабората для зарядки системы перед ее пуском примерно такой же, как и каустика – при 70%-ом выходе продуктов по сравнению со стехиометрическим около 1кг Na2B4O7·5H2O заменяет 1 кг каустика;
- основные потери бора имеют место со шламом зеленого щелока. При хорошем обезвоживании и промывке шлама потери бора не превышают 9%;
- в отвал вывозится только незначительное количество золы и шлам зеленого щелока;
- конструкция регенерационного котла требует лишь небольшой модификации в связи с некоторым снижением теплотворной способности сжигаемого щелока.
Последнее требует также некоторого увеличения топлива на «подсветку», однако при этом значительно снижаются эксплуатационные расходы.
ПТ-1.7 Селективное некаталитическое восстановление в регенерационных котлах
Описание технологии
Процесс «Удаление NOx» (NOx OUT-process) – один из нескольких существующих процессов, использующих принцип селективного некаталитического восстановления (СНВ или СНКВ) для сокращения выбросов NOx. Его сущность заключается в термическом восстановлении оксидов азота до азота с помощью аммиака в соответствии со следующими уравнениями реакций:
2NO + 2NH3 + ½ O2 à 2N2 + 3H2O
3NO2 + 4NH3 à 7/2 N2 + 6H2O
При использовании мочевины происходит следующая первичная реакция, в результате которой образуется аммиак:
(NH2)2CO + H2O à 2NH3 + CO2
В полномасштабных испытаниях, проведённых в Швеции, в качестве восстановителя использовался водный раствор мочевины со специальными добавками. Процесс происходит в топке котла, играющей роль химического реактора, и не требует какого-либо дополнительного оборудования в нижней части котла. Реакция обычно проходит в узком температурном диапазоне в районе 1000оС. Если температура слишком велика, образуется больше оксидов азота, если слишком низкая – образование аммиака идет по нежелательным побочным реакциям. В процессе «Удаление NOx» температурный диапазон расширен, а специальные химические добавки подавляют образование аммиака по побочным реакциям. Аммиак, образующийся по нежелательным побочным реакциям, и расход химикатов – главные параметры для оптимизации процесса «Удаление NOx».
Степень проработки
Шведская компания по производству сульфатной целлюлозы провела всестороннее испытание запатентованного процесса «Удаление NOx» в одном из её регенерационных котлов. В течение испытания котёл работал с нагрузкой между 95 и 105% от паспортной. Инжекторы, через которые подавались химикаты, были установлены на нескольких уровнях. Проект показал, что термическое восстановление оксидов азота, используемое процессом «Удаление NOx», может быть успешно применено в содорегенерационных котлах.
Достигаемые экологические преимущества
Анализ, допускающий стехиометрию 1:1, отражает следующие результаты процесса «Удаление NOx»:
- средний уровень NOx (без использования процесса «Удаление NOx») - 80 мг/нм3 (сухой газ с 3% О2);
- средний уровень NOx (с использованием процесса «Удаление NOx») - около 55 мг/нм3 (т.е. снижение примерно на 30%);
- незначительное увеличение аммиака – примерно 3-4 мг/нм3 (стехиометрия 1:1).
В зависимости от стехиометрии достижимо сокращение NOx до 50% (при стехиометрии 2:1), несмотря на низкий уровень концентрации оксидов азота даже без обработки (но при этом будет наблюдаться некоторое увеличение эмиссии аммиака). В процессе всесторонних испытаний способа не было установлено никаких нарушений или негативных эффектов в работе регенерационного котла и в цикле регенерации химикатов. Общие эксплуатационные затраты сравнительно низки. Требуемые изменения в регенерационном котле могут быть произведены в течение его обычной остановки для технического обслуживания.
Использование мочевины в процессах селективного некаталитического восстановления может быть причиной коррозии в результате возможного образования корродирующих побочных продуктов.
Экономические аспекты внедрения
Единовременные затраты по реализации процесса «Удаление NOx» на регенерационном котле составляют примерно 2,2-2,8 млн. евро. Эксплуатационные затраты на обслуживание системы включают затраты на химикаты (мочевина и химические добавки), электричество, тепло, используемое для конденсации дополнительного количества пара от инжектированной воды, и труд. Среди указанных статей расходов наиболее важный фактор – цена мочевины. Трудно дать точную оценку эксплуатационных затрат ввиду различий в ценах в разных частях мира. Тем не менее, в Швеции в процессе испытаний способа затраты на мочевину составили 154 евро/т, а общие эксплуатационные затраты, рассчитанные для данного регенерационного котла, колебались в пределах между 1,0 и 1,4 евро/кг восстановленного NOx.
ПТ-1.8 Удаление хелатирующих реагентов путем биологической очистки при невысокой щелочности или с использованием «промышленных почек»
Описание технологии
Повышенные концентрации хелатирующих агентов (Q) обнаруживаются в сточных водах от производства TCF и ECF-целлюлозы, если в схеме есть пероксидные ступени и, следовательно, предшествующая им Q-ступень. При анализе сточных вод завода, использующего для отбелки целлюлозы TCF-технологии, в них было обнаружено 25-40% Q от их общей загрузки. Это соответствует содержанию в сточных водах 10-15 мг Q/л при загрузке 2 кг Q/т целлюлозы.
Для снижения потребления и сброса Q, применяемых до ступени отбелки пероксидом водорода, используют так называемые “промышленные почки”. На шведском заводе фирмы MoDo в г. Думшье была введена в эксплуатацию технология Kemira NetFloc для утилизации ЭДТК из стоков от Q-ступени. На этом предприятии, применяющем TCF-технологию отбелки, потребление ЭДТК было снижено на 65%. Система Kemira NetFloc проявила себя как очень эффективное средство для удаления из фильтратов целлюлозно-бумажного производства таких проблемных веществ, как экстрактивные вещества и тяжелые металлы.
При реализации этой технологии повышают рН фильтратов и добавляют углекислую соль для осаждения. Металлы, связанные с ЭДТК (или ДТПК), при этом освобождаются из состава комплекса и осаждаются. Для флокуляции в отобранный фильтрат добавляют полиэтиленоксид (ПЭО) с высоким молекулярным весом, водный раствор которого производят на установке для приготовления полимера и вводят в трубу для фильтрата. Реакция флокуляции между оксидом полиэтилена и экстрактивными веществами завершается до того, как фильтрат покидает трубу. В последнее время было обнаружено, что хлопья ПЭО–смолы собирают любые нерастворенные соединения в фильтрате. Это означает, что осажденные соли металлов (например, гидроксиды, сульфаты) и другие нерастворимые вещества переходят в смоляной шлам. Окончательная операция заключается в отделении смоляного шлама от фильтрата, например, во флотационной установке. Очищенный фильтрат с регенерированным Q повторно используется в технологическом процессе; смоляной шлам либо подается на фильтр для отделения и промывки шлама зеленого щелока, либо сжигается, например, в корьевом котле сразу или после обезвоживания в прессе.
Снижение количества металлов, поступающих на отбельную установку, позволяет уменьшить расход хелатирующих реагентов перед ступенью отбелки пероксидом водорода. Кроме того, регенерация Q сама по себе снижает расход этих реагентов. Ожидаемая степень удаления из системы кальция, марганца и железа, а также экстрактивных веществ, составляет свыше 80%. Данная система позволяет также регенерировать до 75% Q и сократить расход свежей воды на отбелку до 5-8 м3/т в.с. целлюлозы.
Степень проработки
Технология Kemira NetFloc для регенерации ЭДТК в сточных водах отбельной установки уже используется на предприятиях некоторых стран.
Способность к очистке сточных вод от отбельной установки, содержащих ЭДТК, на очистных сооружениях с использованием активного ила в умеренных щелочных условиях была подтверждена как лабораторными исследованиями [C.G. van Ginkel, 1997 a+b], так и на заводской установке биологической очистки сточных вод.
Достигаемые экологические преимущества
На заводской установке по биологической очистке сточных вод при невысокой щелочности (рН=8-9) было получено среднее снижение количества ЭДТК в сточных водах на 50% (примерно 10% при рН=7). Результаты также указывают на то, что увеличение рН до 8-9 оксидом кальция (дозировка примерно 90 мг CaO/л) не мешает нормальной работе биологической очистки активным илом. Концентрации ЭДТК в образцах с ускоренной биодеградацией остались относительно постоянным (2-4 мг/л). Биодеградация ЭДТК увеличивает выход азота. Следовательно, увеличенная деградация ЭДТК в установках активного ила, выгодна не только по природоохранным причинам, но также и как способ повышения уровня питательного азота, который обычно недостаточен в сточных водах ЦБК.
Экономические аспекты внедрения
Дополнительные расходы на биодеградацию ЭДТК в установках активного ила при щелочных условиях, главным образом, определяются потреблением CaO.
Данных по экономическим показателям применения системы Kemira NetFloc нет.
ПТ-1.9 Полное замыкание системы с использованием «промышленных почек»
Описание технологии
Поскольку разомкнутую часть предприятия составляет, в основном, цех отбелки, усилия направляют на минимизацию количества лигнина, идущего на окончательную отбелку. Сбор фильтратов в регенерационной системе остаётся проблемной зоной. Фильтраты должны повторно использоваться в пределах цеха отбелки с тем, чтобы сократить их объём. Это ведёт к накоплению растворённых веществ и внепроцессных элементов (ВПЭ) на стадиях отбелки в совокупности с проблемами повышенного расхода химикатов и образования отложений на оборудовании. «Почки» для очистки системы от подобных веществ необходимы как в цехе отбелки, так и при регенерации химикатов.
Согласно проекта Европейского Союза по созданию технологии, работающей по замкнутому циклу при производстве беленой сульфатной целлюлозы, проводятся исследования в области поиска различных возможностей повторного использования фильтратов цехов отбелки, в частности, создания промышленных «почек» для очистки системы.

Рисунок 7.1 – «Почки» в стадии разработки - согласно проекта Европейского Союза по созданию технологии, работающей по замкнутому циклу при производстве беленой сульфатной целлюлозы:
1. Повторное использование конденсатов от выпарной установки чёрного щёлока в качестве промывной воды при отбелке, или в качестве производственной воды. Важно отметить, что этот конденсат используется в тех случаях, когда достигнут низкий расход воды. Главная проблема – уничтожение запаха, возникающего в результате присутствия незначительных примесей дурнопахнущих сернистых соединений.
2. Кислые (Q- и D-фильтраты) и нейтральные фильтраты цеха отбелки являются главными источниками внепроцессных элементов, таких как Al, Si, P, Ca, Ba, Mn и так далее, и должны быть очищены. Целью является создание ступени кристаллизации и осаждения в сочетании с раздельной выпаркой, а также определение наилучшего способа использования возвращаемой воды.
3. В отношении щелочных фильтратов, целью является:
3а) Создание минеральных мембран, подходящих для очень тонкой фильтрации (нанофильтрации), которая может использоваться для сокращения количества как органических, так и неорганических веществ, поступающих от ступени пероксидной отбелки.
Также предполагается:
3b) Исследование возможности для разрушения органических соединений комбинации мембранной фильтрации и биохимического разложения.
В конечном счёте, в том случае, если предложенные отдельные методы будут интегрированы в один процесс, будут использоваться технологии моделирования для определения последствий для водной среды и расхода химикатов, а в некоторых случаях для составления энергетических балансов. Будет также оценён и риск для инвестиций.
Степень проработки
Существуют разные исследовательские проекты, изучающие различные аспекты концепции замкнутого цикла.
В концепции предприятия с замкнутым циклом для производства беленой целлюлозы могут быть найдены как зоны, в которых могут быть введены новые технологии, которые способствуют достижению этой цели, так и зоны, где необходимо лишь усовершенствование. Полностью замкнутое производство беленой целлюлозы, дающее предприятию теоретическую возможность быть экологически безвредным, всё ещё невозможно из-за накопления внепроцессных элементов, попадающих в технологический процесс, в основном, вместе с древесиной, а также с химикатами и производственной водой. Эти элементы накапливаются, и должны быть удалены.
Достигаемые экологические преимущества
Усовершенствования, направленные на создание завода с замкнутым циклом, направлены на практически полное прекращение сбросов органических и неорганических веществ в водную среду и минимизацию рассеяния энергии, высвобожденной в пределах системы.
Экономические аспекты внедрения
Нет доступных данных.
Описание перспективных технологий для российских производств сульфитной и нейтрально-сульфитной целлюлозы (ПТ- 2)
ПТ-2.1 Отбелка озоном (см. ПТ-1.1)
ПТ-2.2 Технология бесхлорной отбелки –TCF (см. ПТ-1.2)
ПТ-2.3 Частичное и полное замыкание водооборота отбельного цеха (см. ПТ-1.3)
ПТ-2.4 Увеличение производства электроэнергии на основе продуктов биомассы и утилизация избыточного тепла (см. ПТ-1.5)
ПТ-2.5 Удаление хелатирующих реагентов путем биологической очистки при невысокой щелочности или с использованием «промышленных почек» (см. ПТ-1.8)
ПТ-2.6 Полное замыкание системы с использованием «промышленных почек (см. ПТ-1.9)
ПТ-2.7 Делигнификация перекисью водорода в присутствии катализатора в кислой среде
Описание технологии
Метод позволяет проводить глубокую делигнификацию после промывки как сульфатной, так и сульфитной небелёной целлюлозы. Содержание остаточного лигнина после кислой перекисной обработки сравнимо с содержанием лигнина после ступени хлорирования или первой ступени двуокиси хлора.
Степень проработки
Стадия опытно- промышленных испытаний.
Достигаемые экологические преимущества
Фильтрат от промывки целлюлозы после кислой перекисной делигнификации может направляться в противоточную промывку небелёной целлюлозы, что позволяет значительно снизить расход химикатов на отбелку, образование АОХ в отбелке, содержание органических соединений в сточных водах отбельного цеха. Гидравлическая нагрузка на выпарную станцию не увеличивается, что ведёт к снижению удельного расхода тепла на единицу продукции.
Экономические аспекты внедрения
Экономия химических реагентов на отбелку.
Описание перспективных технологий для российских производств механической массы (ПТ-3)
ПТ-3.1 Отбелка механической массы пероксидом водорода
Описание технологии
Процесс отбелки механической массы в принципе отличается от процесса отбелки химической целлюлозы, так как в его основе лежит принцип сохранения лигнина, а не его удаление, как при варке или отбелке целлюлозы. Отбелка древесной массы реализуется путем перевода хромофорных групп лигнина в бесцветную форму. Таким образом, при повышении белизны снижение выхода волокна минимально. Процесс отбелки с сохранением лигнина происходит в 1-2 этапа, в зависимости от того, какая степень белизны должна быть достигнута. Процессы отбелки механической массы различаются в зависимости от вида используемого реагента.
Снижение выхода продукции при отбелке пероксидом составляет приблизительно 2%. Это происходит, в основном, из-за щелочной среды, сохраняемой в процессе отбелки и приводящей к возрастанию количества растворимого органического вещества древесины, что приводит к увеличению нагрузки на очистные сооружения.
Степень проработки
Технология внедрена на ряде предприятий.
Достигаемые экологические преимущества
Использование ступени промывки небеленой массы перед ее отбелкой является эффективным методом снижения в ней содержания металлов и, таким образом, позволяет снизить расход дорогостоящих хелатов. Современный процесс отбелки пероксидом проходит при концентрации массы 25-35%.
Экономические аспекты внедрения
Отбелка пероксидом влияет на свойства массы – кроме большей белизны, повышается прочность целлюлозы, при этом, содержание экстрагируемых веществ снижается и водный баланс улучшается. Если использовать максимально допустимое с экономической точки зрения количество пероксида, то можно повысить белизну на 20 единиц – до 78-84% ISO. При наличии в системе ионов тяжелых металлов в результате отбелки получают механическую массу с меньшей белизной, при этом требуется более высокий расход пероксида вследствие его частичного разложения. Поэтому до отбелки добавляют хелаты (например, ЭДТК, ДТПК), чтобы образовать стабильные комплексы с тяжелыми металлами (Fe, Mn, Cu, Cr). Это позволяет избежать снижения белизны массы и деструкции пероксида. ЭДТК и ДТПК содержат азот, который в их составе появляется в сточной воде.
ПТ-3.2 Процесс Thermopulp
Описание технологии
В этом процессе на первой ступени размола имеют место относительно низкие температура (120о-125оС) и величина УРЭ 500-600 кВт·ч/т. Давление и температура повышаются перед второй ступенью размола, которые достигают очень высоких значений – до 700 кПa и 170°С. По имеющимся данным использование процесса позволяет экономить 10-20% энергии. При данной технологии уменьшение расхода энергии может сопровождаться незначительным снижением сопротивления раздиранию (примерно на 5-6%) и белизны (60% ИСО вместо 62%).
Основными особенностями технологии RTS по сравнению с традиционной технологией являются сокращенная продолжительность гидротермической обработки щепы, но при более высокой температуре, превышающей температуру стеклования лигнина, а также в 1,7-2 раза более высокая скорость вращения дисков рафинера на первой ступени размола.
Особенностями технологии Thermopulp является относительно низкая температура щепы и малоинтенсивный размол на первой ступени при высоких значениях давления и температуры на второй ступени размола.
Технология APMP (ЩПММ) производства беленой ХТММ с использованием пероксидной отбелки в щелочной среде, и ее модификация – технология РRC- APMP, отличаются наличием одной-трех ступеней интенсивной пропитки щепы щелочным раствором пероксида водорода путем предварительного вытеснения из нее воздуха и воды посредством интенсивного механического сжатия в специальных аппаратах импресфайнерах. Размол в две ступени ведется при атмосферном давлении с промывкой массы между ступенями размола. Отбелка осуществляется по мере движения массы по технологическому потоку при отсутствии отбельных башен. В способе PRC- APMP часть отбельных химикатов вводится в рафинер первой ступени, вследствие чего повышается эффективность использования энергии и химикатов. Кроме того, после рафинера первой ступени установлен бассейн массы высокой концентрации для более полного завершения процесса отбелки.
Основные и побочные технологические эффекты
Если основным эффектом при реализации способов RTS и Thermopulp является значительное снижение расхода энергии на размол, то в качестве побочных эффектов можно указать повышение прочностных характеристик массы (на 6-11%), снижение количества отходов и особенно грубых волокон и костры, уменьшение количества экстрактивных веществ. В способе ЩПММ основные эффекты – возможность обойтись без башен отбелки и низкий расход энергии на собственно размол. Побочные положительные эффекты – более высокая белимость волокна, гибкость процесса за счет варьирования расходом каустика и пероксида. Однако имеются и отрицательные побочные эффекты – повышенный расход химикатов на отбелку, возможность появления отложений на рабочих поверхностях рафинеров в результате использования силиката натрия, повышенный расход энергии в импресфайнерах и их ускоренный износ.
Степень проработки
Технология внедрена на европейских предприятиях
Экологические аспекты
Несколько более высокий выход, снижение количества отходов приводят к меньшим потерям волокна со сточными водами, а также к снижению их ХПК. При технологии ЩПММ выход повышается также за счет большего сохранения лигнина, что также снижает ХПК сточных вод. Использование только окислительной отбелки пероксидом исключает наличие в сточных водах соединений серы.
Снижение расхода электроэнергии опосредствованно приводит к сжиганию меньшего количества топлива при получении электричества и, тем самым, к снижению эмиссий в атмосферу углекислого газа, NOx, а также золы в виде твердых отходов.
Экологические аспекты
Снижение расхода электроэнергии на размол на 15-25%, снижение капитальных и эксплуатационных затрат (в способе ЩПММ на 25% ниже, главным образом, за счет отсутствия отбельных башен), повышение конкурентоспособности продукции на рынке вследствие улучшения ее показателей.
Мотивация для внедрения технологий
Основной мотивацией для внедрения этих технологий является снижение расхода энергии, снижение капитальных и эксплуатационных затрат, улучшение качества массы, повышение выхода, улучшение экологических показателей сточных вод.
ПТ-3.3 Внедрение технологии получения ТММ-ХТММ из хвойной щепы по методу RTS (см. 4.3.3)
ПТ-3.4 Внедрение технологии получения ХТММ из лиственной щепы по щелочно-перекисному способу (см. 4.3.4).
ПТ-3.5 Внедрение технологии получения ТММ из хвойной древесины по методу по щелочно-перекисному методу (см. 4.3.6).
ПТ-3.6 Удаление хелатирующих реагентов путем биологической очистки при невысокой щелочности или с использованием «промышленных почек» (см. ПТ-1.8)
ПТ-3.7 Полное замыкание системы с использованием «промышленных почек» (см. ПТ-1.9)
ПТ-3.8 Биосорбция на избыточном активном иле.
Описание технологии
Метод разработан компанией KWI.
Избыточный активный ил сооружений биологической очистки сточных вод обладает хорошей сорбционной способностью по отношению к трудно-окисляемым высокомолекулярным органическим соединениям. Метод хорошо работает как локальная очистка сточных вод ДПЦ, ступени щелочения после первой ступени отбелки, концентрированных сточных вод ХТММ. Наилучшим применением метода является сочетание биосорбции с флотацией. В этом случае коагуляция и флотация может проводиться без использования химикатов (коагулянтов и флокулянтов).
Степень проработки
Опытно-промышленные испытания.
Достигаемые экологические преимущества
Эффективность по снижению ХПК достигает 50%. При этом наиболее высокий эффект наблюдается по отношению к трудно-окисляемой биологическими методами органике. Абсорбированная на иле органика после совместной флотации, за счёт образования капилляров из мелких пузырьков воздуха, обезвоживается легче, чем после отстаивания.
Значительное снижение поступления органических соединений в систему биологической очистки, что значительно повышает общую эффективность очистных сооружений по снижению БПК и ХПК.
Экономические аспекты внедрения
Снижение нагрузки на биологическую очистку позволяет повышать производительность основного производства без реконструкции сооружений биологической очистки. Применение технологии в качестве локальной очистки высококонцентрированных сточных вод позволяет значительно повысить степень водооборота за счёт использования очищенной сточной воды вместо свежей.
Описание перспективных технологий для производства бумаги и картона (ПТ-4)
Описание технологии
С целью сокращения расхода свежей воды и снижения сбрасываемых сточных вод, удаляемую из бумажной массы в процессе формования полотна на БДМ или КДМ воду используют как оборотную на стадии роспуска волокнистых полуфабрикатов, при разбавлении бумажной массы перед сортированием и очисткой, регулировании концентрации бумажной массы).
В зависимости от места образования и содержания взвешенных и растворенных веществ оборотную воду разделяют на три потока (цикла).
Первый поток образует регистровая вода из зоны формования бумажного полотна сеточной части, обогащенная волокном, наполнителями. Эта вода без осветления направляется на разбавление в массоподготовительный отдел и в поток бумаго/картоноделательной машины.
Вода второго потока (из отсасывающих ящиков, гауч-вала, прессовой части, промывки сеток) содержит в два-три раза меньше взвешенных частиц, чем регистровая вода. Эта вода отправляется на локальную внутрицеховую очистку, после чего осветленную воду используют в технологическом процессе вместо свежей воды. Уловленное волокно от локальной очистки возвращается в поток.
Вода третьего потока содержит избыточную оборотную воду из вторичного цикла (от очистителей, сортировок и др.). Из-за высокой степени загрязненности ее, как сточную воду, направляют на химико-механическую и/или биологическую очистку на очистные сооружения предприятия.
Преимуществом использования такой технологии является снижение потерь сырья и энергии, снижение объема сточных вод и потребления свежей воды.
Описанные технологии внедрены на многих европейских, североамериканских предприятиях по производству бумаги.
Степень проработки
Мероприятия по снижению потребления воды могут выполняться как на действующих, так и на вновь создаваемых предприятиях. Однако, разделение водных систем производств целлюлозы и бумаги на интегрированных предприятиях, или высокая степень замыкания водной системы – мероприятия более дорогостоящие для старых предприятий, так как для создания замкнутой системы водопользования, весьма вероятно, потребуется реконструкция системы трубопроводов и серьезная модернизация мокрой части БДМ.
Достигаемые экологические преимущества
В зависимости от начального технического состояния предприятия достижимые уровни потребления свежей воды для разных видов бумаги составляют:
- газетная бумага: 8-13 м3/т;
- немелованная бумага высокого качества: 5-12 м3/т;
- мелованная бумага высокого качества: 5-15 м3/т;
- тонкая мелованная бумага: 10-15 м3/т;
- суперкаландрированная бумага: 10-15 м3/т;
- многослойный гофрокартон: 8-15 м3/т (из первичного волокна);
- флютинг (бумага для гофрирования): 4-10 м3/т (из первичного волокна);
- санитарно-гигиенические виды бумаги: 10-15 м3/т (из первичного волокна; продукты с большой массой 1 м2 или низшие сорта); 15-25 м3/т (из первичного волокна; продукты с малой массой 1 м2 или высшие сорта).
Экономические аспекты внедрения
Общей информации о структуре расходов для создания замкнутой системы водооборота нет, поскольку каждое предприятие представляет собой отдельный случай в этом отношении. Затраты зависят в основном от технических характеристик предприятия и местных условий. Стоимость этих мероприятий зависит в каждом конкретном случае от степени реконструкции основного и вспомогательного оборудования.
Описание технологии
Традиционная фильтрация не позволяет хорошо удалять взвешенные и коллоидные вещества с эффективным размером менее 1 мкм. Таким образом, малые бактерии и коллоиды проходят через фильтр.
Мембранные технологии, в зависимости от размера пор мембраны (которые примерно соответствуют "молекулярному весу" удаляемых органических соединений) и давления фильтрации, теоретически способны удалять почти 100% органических веществ без использования нежелательных соединений в водной среде. В зависимости от размера пор мембраны мембранные процессы делятся на микрофильтацию, ультрафильтрацию и нанофильтрацию.
Недостатком методов мембранной фильтрации является то, что ни один из них не способен справиться с внезапными пиковыми нагрузками по взвешенным веществам.
Основными аспектами, влияющими на выбор мембранной технологии являются: параметры потока воды на входе, требуемое количество и качество очищенной воды, требования к техническому обслуживанию.
При рассмотрении этих аспектов, ультрафильтрация может использоваться как «искусственная почка», очищающая оборотную воду и дополнительно замыкающая водооборот.
«Искусственная почка» для очистки оборотной воды в технологическом потоке может состоять из дискового фильтра, дуговых сит и системы ультрафильтрации. Предварительно отфильтрованная оборотная вода поступает в расходный бак системы ультрафильтрации. Производительность по очищенной воде зависит от числа работающих фильтров. Перепад давления поддерживается на возможно низком уровне, например, 0,7-0,8 бар. Качество фильтрата достаточно хорошее, чтобы его можно было использовать, например, в спрысках, для уплотнения или разбавления химикатов, используемых на БДМ. Концентрат с фильтров может подаваться на основные очистные сооружения.
Для процесса ультрафильтрации (для обеспечения работы насосов) требуется электроэнергии 2,6 кВтч на 1 м3 очищенной оборотной воды. Нет никаких данных для сравнения экологических параметров работы обычных систем биологической очистки с использованием активного ила и систем, использующих интегрированную УФ + биологическую очистку концентратов. Для мембранной фильтрации решающей проблемой является проблема переработки жидких или твердых отходов.
Степень проработки
Промышленные испытания мембранных технологий очистки, в особенности для очистки оборотной воды БДМ или КДМ, проводились только на нескольких предприятиях в Европе.
Достигаемые экологические преимущества
Мембраны УФ удаляют практически 100% ВВ, 99% бактерий, 100% мутности (удаляется весь коллоидный материал), 45%-70% анионов. ХПК по растворенным веществам снижается примерно на 10%-20%. Мембраны подлежат утилизации после истечения срока использования. Технология по их утилизации отсутствует.
Экономические аспекты внедрения
Капитальные затраты при использовании мембранной фильтрации оборотной воды составляют примерно 0,3 евро/м3 (данные соответствует производительности 5000 м3/сут очищенной оборотной воды). Обслуживание и ППР (замена мембран и часы работы) – в пределах 0,05 евро/м3, стоимость электроэнергии – 0,07 евро/м3, стоимость химикатов для промывки – 0,02 евро/м3. Общие эксплуатационные затраты составляют примерно 0,14 евро/м3.
Справочные материалы: Материалы РАО «Бумпром», 2005 г.
Описание технологии
При обезвоживании бумажного полотна в прессовой части БДМ/КДМ, оснащенных прессами с обычной зоной прессования, давление в зазоре прессов, достигая своего верхнего предела, обеспечивает сухость бумажного полотна в диапазоне 45-50%. Для повышения сухости бумажного полотна после прессовой части БДМ/КДМ используют прессы с расширенной зоной прессования, так называемые башмачные прессы, позволяющие интенсифицировать процесс обезвоживания бумажного полотна в прессовой части и увеличить его сухость. В таком прессе один вал прижимается к другому гидравликой.
Конструкция башмачного пресса позволяет значительно расширить зону прессования и время контакта в зазоре, по сравнению с традиционными прессами. Высокая сухость после прессования дает экономию энергии, улучшает прохождение полотна в сушильной части благодаря его возросшей прочности.
Степень проработки
Башмачный пресс применяется как на новых, так и на старых БДМ для производства большинства видов бумаги.
С 1997 года все новые высокоскоростные БДМ укомплектованы башмачными прессами. В 1998г. в США введена в эксплуатацию БДМ для производства высококачественной бумаги с двумя башмачными прессами.
В сфере производства тестлайнера и бумаги для гофрирования в Германии известны следующие установки (Papierfabrik Adolf Jass/Fulda, Papierfabrik Klingele/Weener, Papierfabrik Schoellershammer/Dren, Papier- und Kartonfabrik Varel/Varel, SCA Packaging Industriepapier/Aschaffenburg.
Достигаемые экологические преимущества
Сухость бумажного полотна после прессовой части увеличивается на 3-12%. Экономия удельного потребления пара на сушку бумаги – 20-30%, соответственно, снижение выбросов в атмосферу, увеличение производительности – до 30%.
Экономические аспекты внедрения
Капитальные расходы на установку башмачного пресса на БДМ шириной 5 м составят примерно 10 млн. евро (включая все монтажные работы). Эксплуатационные расходы, включая сукна, покрытие валов, их шлифовку, электроэнергию на привод башмачного пресса примерно такие же, как и для обычного пресса. Экономия по пару в сушильной части составляет от 10 до 15 евро/т пара, что при удельном расходе 2 т пара/т бумаги экономит от 20 до 30 евро/т бумаги.
При реконструкции прессовой части обычный период окупаемости составляет примерно 2,5 года, если нет других ограничений для увеличения скорости машины.
ПТ-4.4 Регенерация и повторное использование сточных вод процесса мелования бумаги и картона
Описание технологии
В процессе производства мелованных видов бумаги и картона в сточные воды попадают пигменты, красители, связующие вещества. Регенерация и повторное использование осветленных сточных вод от меловальной кухни и установки по нанесению покрытий снижают количество твердых отходов до 70 %, что обеспечивает, одновременно, сокращение расхода химикатов, используемых для приготовления меловальной пасты, и некоторое уменьшение потребления воды.
Система ультрафильтрации включает мембранный фильтр, емкости, трубопроводы, запорно-регулирующую арматуру, КИПиА.
Степень проработки
В последнее время вводятся в эксплуатацию меловальные установки для производства высококачественной мелованной бумаги, имеющие в своем составе установки по очистке и регенерации твердых отходов мелования.
Достигаемые экологические преимущества
Снижение содержания в сточных водах от меловальной установки количества твердых отходов до 70 %, увеличение степени использования осветленной оборотной воды, снижение нагрузки на очистные сооружения.
Экономические аспекты внедрения
Затраты на установку производительностью 200-400 м3 в сутки составляет примерно 0,5-1,5 млн. евро. Эксплуатационные затраты - 0,1 млн. евро.
ПТ-4.5 Локальная предварительная очистка сточных вод от процесса мелования бумаги и картона
Облегчается работа системы биологической очистки сточных вод, возможно повторное использование осветленного фильтрата. Снижается эксплуатационная нагрузка на очистные сооружения по общим взвешенным веществам, уменьшается вероятность залповых сбросов взвешенных веществ, уменьшаются сбои в работе первичного осветлителя.
Оборудование – выравнивающий бассейн, ступенчатый сетчатый фильтр, смеситель, осветлитель пластинчатого типа.
Степень проработки
Частичное внедрение.
Достигаемые экологические преимущества
Обеспечивается утилизация осадка сгустителя.
Экономические аспекты внедрения
Затраты на локальную очистку сточных вод процесса мелования при помощи флокуляции 1,2-1,4 млн. евро/тыс.т. Эксплуатационные расходы составляют 75-150 тыс. евро/год, не включая расходы на захоронение.
ПТ-4.6 Проклейка бумаги и картона
Описание технологии
В мировой практике сложился следующий набор наилучших технологий проклейки бумаги и картона:
- псевдонейтральная технология проклейки с использованием дисперсий канифольных продуктов;
- нейтральная проклейка с использованием дисперсий алкил кетен димеров (АКД);
- нейтральная проклейка с использованием эмульсий алкенилянтарных анигидридов (АСА).
Степень проработки
В России в настоящее время реализуются все три варианта указанных технологий.
Для реализации пседвонейтральной проклейки используются преимущественно дисперсии укрепленной канифоли под названием Сакоцелл 309 производства фирмы Кемира. Псевдонейтральная технология пришла на смену традиционной кислой технологии. Оборудование для дозирования клея Сакоцелл простейшее: расходная емкость и дозировочный насос с расходомером.
Для реализации проклейки АКД используют дисперсии АКД следующих компаний: Геркулес, Кемира, Акзо–Нобель. В последние 2 года в России компанией "СКИФ" организовано производство дисперсий АКД, по своим качествам не уступающей мировым аналогам. Продукты этой фирмы под названием Ультрасайз в настоящее время медленно вытесняют продукты указанных выше компаний. Оборудование для дозирования дисперсий АКД простейшее: расходная емкость и дозировочный стандартный насос с расходомером.
Экологические аспекты
Псевдонейтральная проклейка позволила, прежде всего, минимизировать расход сульфата алюминия. Если на обычной канифольной проклейке предприятия расходовали на 1 т бумаги 25–40 кг сульфата алюминия, то с переходом на псевдонейтральную – 7–21 кг/т. Снизился и расход самого канифольного продукта с 9–25 кг/т до 6–16 кг/т. Кроме того, предприятия стали производить продукцию при рН 5,5–6.5, вместо 4,3–5,5. Следовательно уменьшилась концентрация сульфат ионов в процессной и сточной воде.
Экономические аспекты внедрения
Проклейка с помощью АКД многовариантна, но наиболее распространенный вариант включает следующую комбинацию химикатов: катионный крахмал средней степени замещения, который дозируют в густую бумажную массу в количестве 5–7 кг/т, затем дозируют карбонат кальция, далее вводят дисперсию АКД и, наконец, перед смесительным насосом в оборотную воду вводят либо силиказоль 1–4 кг/т, либо бентонит 1–4 кг/т. В оборотную воду иногда вводят полиалюминий хлорид в количестве до 1 кг/т. Оборудование для обеспечения данной технологии:
- автоматический джет-кукер, который производит варку крахмала в автоматическом режиме по заданной программе. Джет-кукеры изготавливают многие компании (например, BVG, Германия, Valmet–Raisio, Финляндия, Cerestar (Германия) и др. В России джет–кукеры не производятся;
- емкости с мешалками и насосы для приготовления суспензии карбоната кальция и подачи его в массу;
- расходная емкость и дозировочный насос для подачи АКД в массу;
- расходная емкость и дозировочный насос для подачи силиказоля в массу;
- втоматическая установка для приготовления суспензии бентонита и подачи его в массу;
- расходная емкость и дозировочный насос для подачи полиалюминий хлорида в массу.
Основные преимущества проклейки АКД вместо канифольной:
- бумага изготавливается в слабощелочной среде, что очень способствует повышению устойчивости бумаги к старению;
- бумагу можно производить с большим содержанием наполнителя, при этом можно отказаться от каолина и перейти на более дешевый, и оказывающий меньшее влияние на прочность бумаги, карбонат кальция;
- расход дисперсии АКД существенно ниже (2–4 кг/т), чем расход канифольного клея, а применение сульфата алюминия не требуется;
- технология исключительно экологически дружественна, так как сточные воды содержат лишь взвешенные вещества.
Этот метод проклейки на крупных предприятиях постепенно замещается
проклейкой АСА, как еще более экономичной.
Для реализации проклейки АСА используют АСА – масла различных компаний: Кемира, Акзо–Нобель и др. Данная технология довольно уверенно распространяется на предприятия России, так как она позволяет получать требуемые показатели впитываемости при расходах АСА масла 1,0–1,5 кг/т. Она дешевле, чем проклейка дисперсиями АКД. Однако использование АСА требует комбинации специального оборудования:
- кукера для приготовления специализированного катионного крахмала для эмульгирования АСА;
- эмульгатора, в котором с помощью раствора крахмала АСА – масло переводят в очень тонкую эмульсию, которую немедленно направляют к точке дозировки. Технология может быть отнесена к наилучшим технологиям проклейки по своей наиболее высокой экономичности (АСА дешевле, чем АКД; приготовление эмульсии АСА на предприятии дешевле, чем приготовление дисперсии АКД у изготовителя) и экологической безопасности. По всем другим параметрам данная технология мало отличается от проклейки АКД.
ПТ-4.7 Упрочнение бумаги и картона
Описание технологии
Для упрочнения бумаги и картона в массе в России используют главным образом катионные крахмалы от различных компаний. Поставщиками крахмалов для упрочнения являются следующие компании: Райсио (Финляндия), Ибредькрахмал (Россия).
Для упрочнения в массу вводят катионные крахмалы предпочтительно средней степени замещения или несколько выше. Расходы крахмалов составляют 4–12 кг/т. Для приготовления растворов крахмалов на крупных предприятиях (например, Сегежский ЦБК) используют автоматические джет–кукеры от различных производителей. Сваренные при 125 0С 2 % растворы крахмала поступают в расходную емкость и оттуда дозировочными насосами направляются к точкам дозировки.
Джет–кукер способен проводить автоматическую варку крахмала в интервалах температур 110–165 0С. Производительность аппаратов может достигать 1–2 т/час, что вполне достаточно, чтобы обслуживать БДМ 200–300 т/час. В то же время такие аппараты занимают площадь не более 20м2. Важнейшим преимуществом варки крахмала в джет кукере являются практически полное отсутствие пыли, очень небольшие потери крахмала (менее 0,5 %), легкая управляемость.
Степень проработки
Реализовано промышленное внедрение
Экологические аспекты
Технологию варки крахмалов для упрочнения на кукерах можно отнести к наилучшим из существующих, так как эта технология практически полностью исключает тяжелый ручной труд, полученные растворы крахмала имеют одинаковую концентрацию.
Экономические аспекты внедрения
Нет необходимости иметь большие емкости для хранения рабочего раствора крахмала. Нет необходимости иметь специального оператора. Указанные преимущества данной технологии оказали настолько сильное влияние на технологов, что в настоящее время джет–кукеры получили самое широкое распространение на абсолютном большинстве современных предприятий, где необходима непрерывная варка крахмала.
ПТ-4.8 Регулирование удержания компонентов бумажной массы на сетке БДМ
Описание технологии
Для удержания компонентов бумажной массы при формовании бумажного полотна на сеточном столе используются следующие наиболее прогрессивные варианты удерживающих систем:
- система Композил (комбинация катионного крахмала и силиказоля);
- система, в которой комбинируются катионный крахмал и анионный бентонит;
- система, в которой комбинируются катионный полиакриламид и бентонит.
Система Композил предусматривает обработку массы последовательным введением катионного крахмала и силиказоля. Оборудование для реализации этой системы простейшее, за исключением джет–кукера для варки катионного крахмала. Эта система в России в основном внедрена специалистами компании Ека – Нобель.
Система, комбинирующая катионный крахмала и суспензию бентонита предусматривает последовательное введение в массу сначала раствора крахмала, а затем бентонита. Эта система имеет очевидное преимущество над системой Композил. Бентонитовый порошок привозят на предприятие сухим, что особенно важно для России, где минусовые температуры (недопустимые для водных дисперсий силиказоля) являются обычным делом. Для варианта наилучшей технологии для данного случая необходим джет–кукер для варки крахмала и автоматическая установка для приготовления суспензии бентонита. Такая система реализуется, например, на предприятии Монди Сыктывкар. Система очень компактна, предельно легка в управлении, требует минимального внимания, надежна в эксплуатации. Такая система может работать годами без ремонта. Используя данную технологию можно получать весьма высокий уровень удержания (до 82 %) при минимальных затратах на химикаты.
Степень проработки
Все эти системы удержания освоены главным образом на крупных предприятиях. На мелких и средних предприятиях используются либо более простые однокомпонентные системы, либо многокомпонентные на основе полиакриамидов (Кемира).
Система, комбинирующая катионный полиакриламид и бентонит находится в стадии опытно–промышленных исследований. В отличие от системы катионный крахмал–бентонит, эта система требует кроме джет–кукера еще автоматической установки для приготовления раствора полиакриламида. Такие установки поставляют компании Кемира, Налко и др.
Экологические аспекты
За счет повышения удержания компонентов бумажной массы в сеточной части БДМ/КДМ снижается содержание взвешенных веществ в подсеточной воде и соответственно снижается нагрузка на очистные сооружения.
Экономические аспекты внедрения
Увеличение скорости обезвоживания бумажного полотна в сеточной части. Увеличение удержания мелкого волокна и наполнителей снижает нагрузку на очистные сооружения и тем самым экономится энергия на перекачку меньших объемов сточных вод на очистку.
Описание перспективных биотехнологий, технологий, основанных на новых физико-химических методах (ПТ-5)
ПТ-5.1 Биоотбеливание сульфатной небеленой целлюлозы
Описание технологии
При предварительной обработке сульфатной небеленой целлюлозы ксиланазами, процесс отбеливания проходит заметно интенсивнее. Это позволяет разработать технологию отбеливания, которая дает возможность вовсе отказаться от применения элементарного хлора и полностью перейти на отбеливание двуокисью хлора и пероксидом водорода. (или технология отбеливания, в которой потребление двуокиси хлора меньше на 15–20 %, а каустика на 10–15 %. Ксиланазы эффективны и при кислородно–щелочной отбелке. Все это привело к резкому снижению диоксиновой опасности. В настоящее время заводы в Финляндии, производящие сульфатную небеленую целлюлозу, используют ферменты ксиланазы и не используют элементарный хлор. Расход фермента ксиланазы составляет 100–300 г/т целлюлозы в зависимости от эффективности фермента и подготовленности целлюлозного потока для данной технологии.
Сущность технологии с следующем:
- в целлюлозу после промывки и сгущения вводят небольшие количества кислоты для регулирования рН до необходимого уровня и затем вводят ксиланазу в количестве 100–300 г/т целлюлозы. Далее в отдельной башне в течение 30–90 минут при температуре 50–70 0С проводят ферментацию и далее, не отделяя продуктов расщепления, направляют массу на процесс отбеливания двуокисью хлора. Дозировка ферментного препарата позволяет обходиться самым простейшим набором оборудования.
Степень проработки
В настоящее время ксиланазы для отбеливания целлюлозы производит множество компаний. Ферменты производят из культуральных жидкостей в основном грибов и бактерий. Эффективность ферментного препарата сильно зависит от технологии изготовления препарата и присутствия других ферментов. В Финляндии и др. странах ксиланазы находят применение при отбеливании как лиственной сульфатной небеленой целлюлозы, так и хвойной главным образом по экологическим соображенниям.
Процесс биоотбеливания постепенно распространяется по странам мира. В настоящее время кроме Финляндии этот процесс освоен на некоторых предприятиях Канады, США, Швеции, и др.
В России технология биоотбеливания в опытно-промышленных масштабах внедрено на 2 заводах: Ксиланазы для отбеливания поставляет компания Банмарк. Расход ферментов на тонну целлюлозы до 300 г.
Экологические аспекты
Технология с применением ксиланаз позволяет сэкономить 15–20 % дорогостоящей двуокиси хлора, расход каустика на 10–15 % и практически избежать образования хлорлигнинов, которые попадая в сточные воды, служат источником опаснейших ядов диоксинового типа.
Экономические аспекты внедрения
Применение ксиланаз снижает расход двуокиси хлора на 15–20 % и позволяет отказаться от применения элементарного хлора и таким образом резко повысить уровень безопасность технологии отбеливания и экологическую безопасность сточных вод от отбельного производства.
Оборудование, используемое для дозировки ферментов простейшее: к контейнеру на 1 м3 подключен дозировочный микронасос с расходомером.
ПТ-5.2 Биодеинкинг (производство бумаги/картона из макулатуры)
Описание технологии
Деинкинг – это процесс удаления печатной краски из макулатуры в процессе ее переработки на волокнистую массу. В стандартной технологии деинкинга используют: 1–3 % каустика, 1–3 % силиката натрия, 0,5–1 % перекиси водорода и около 0,5 % поверхностно–активных веществ на 1 т полученного волокна. Обработка макулатуры такой системой приводит к сильному загрязнению и минерализации процессной воды, очистка которой требует немалых затрат. Кроме того, классическая система деинкинга малоэффективна при переработке офисной макулатуры, в которой тонер глубоко проникает в толщу бумаги и даже отдельных волокон. Более того, у классического процесса деинкинга есть довольно слабое место – это измельчение частиц краски в процессе механического воздействия на волокнистую массу. В результате возрастает доля очень дисперсных частиц краски, которые плохо поддаются процессу пенной флотации и плохо удаляются из волокнистой массы.
Использование целлюлаз интенсифицирует процесс отделения краски от поверхности волокон в отсутствии других химикатов при мягком механическом воздействии на отделяемую печатную краску и особенно тонер. Исследования показали, что если подобрать условия, благопритяные для гидролитического воздействия ферментов целлюлаз на волокнистую матрицу, то возможет хороший деинкинг с использованием одних ферментов без добавления щелочи и других химикатов.
Степень проработки
В настоящее время процесс биодеинкинга в ряде случае доведен до практической реализации и его можно рассматривать как наилучшую альтернативу классическому процессу деинкинга.
Экологические аспекты
Процесс привлекателен с точки зрения резкого снижения ресурсоемкости процесса деинкинга и резкого уменьшения минерализации процессной воды. Особенно важно то, что процесс можно проводить совершенно без применения традиционных сильно щелочных химикатов: силиката натрия и каустика.
Экономические аспекты внедрения
Биодеинкинг не требует какого–либо сложного и дорогого оборудования. Процесс можно осуществлять в обычных емкостях при слабом перемешивании.
Сущность процесса биодеинкинга: в волокнистую массу с максимальной концентрацией (6–15 %) и температурой 40–60 0С водят 300–500 г/т целлюлазы и ферментируют при мягком перемешивании 30–90 минут. Затем массу разбавляют до требуемой концентрации и направляют на флотацию. Исследования показали, что биодеинкинг вполне может конкурировать с классическим деинкингом в части удаления краски, а по экологической и экономической эффективности его превосходит. Поскольку дозировка фермента невелика, для хранения и дозирования фермента не требуется специального оборудования. Ферментный препарат поставляется в емкости на 1 м3 и устанавливается в удобном месте поблизости от места дозирования. Для дозирования используют стандартный дозировочный микронасос с расходомером.
Технология биодеинкинга позволяет снизить потери волокна с флотационной пеной, отказаться от использования большого количества экологически недружестенных химикатов (20–40 кг/т), получить продукт с меньшей себестоимостью. Используемый же ферментный препарат на основе целлюлюлаз является абсолютно безвредным биологически разлагаемым продуктом.
В настоящее время целлюлазы для биодеинкинга производят многие фирмы
В России биодеинкинг пока не используется прежде всего потому, что деинкинг как таковой практически отсутствует (работает лишь небольшой цех на Каменногорской бумажной фабрике). Однако в ближайшие 4–5 лет развитие деинкинга неизбежно. Следовательно, найдут применение и целлюлазы.
ПТ-5.3 Ферментативное снижение смоляных затруднений
Описание технологии
Смоляные затруднения (отложения частиц смолы на оборудовании) обусловлены липкими смолами, присутствующими в древесине. Смоляных отложения характерны как для хвойных волокнистых полуфабрикатов, так и для лиственных, хотя по составу липкие вещества хвойных пород и лиственных пород существенно отличаются. Наиболее сильно проявляются смоляные отложения при переработке хвойной целлюлозы, сваренной сульфитным способом. Имеют место смоляные отложения при получении древесной массы их древесины хвойных пород.
Главной причиной липкости древесных смол хвойных пород являются триглицериды жирных кислот. Если разрушить эти триглицериды, то отложения смолы на оборудовании резко снизятся. Применение липаз, ферментов, расщепляющих триглицериды на жирные кислоты и глицерин, показало хороший эффект. Смоляные отложения резко снизились. Технология была апробирована в Японии при получении древесной массы их хвойной древесины.
Сущность технологии: раствор липаз в воде дозируют в волокнистую массу (лучше при повышенной температуре) в количестве 100–300 г/т дозирующим микронасосом из пластмассового контейнера на 1м3. Липкость смолы резко снижается.
Данная технология, наряду с технологий адсорбционного блокирования вредной смолы тальком может быть рассмотрена как наилучшая, так как она предельно проста и абсолютно экологически безопасна.
Степень проработки
Технология находится в стадии развития.
Липазы для снижения смоляных затруднений производят лишь некоторые компании. Например, компания «Новозим».
ПТ-5.4 Ферментативное расщепление крахмала при приготовлении клеильных растворов для клеильных прессов
Описание технологии
Для поверхностной проклейки упаковочных материалов, а также печатных видов бумаги и офисной бумаги в массовом количестве используют модифицированные крахмалы. Модификация направлена на снижение вязкости клеильных растворов и улучшение связующего потенциалала крахмального покрытия.
Существуют следующие схемы реализации процесса получения модифицированного крахмала для приготовления клеильного раствора:
- модифицированный крахмал закупается у изготовителя модифицированного крахмала в бумажных мешках по 20–25 кг; этот крахмал подвергается варке в кукере периодического или непрерывного типа (джет–кукер) и полученный раствор направляют на клеильный пресс;
- нативный крахмал подвергают окислительной варке непосредственно на предприятии (окисление гипохлоритом или персульфатом аммония) и полученный раствор крахмала направляют на клеильный пресс;
- нативный крахмал подвергают ферментативному расщеплению с помощью фермента альфа амилазы в специальном аппарате, где это процесс производится автоматически по специально разработанной программе.
Практика показала, что наилучшая технология – это автоматическая технология получения крахмального раствора с помощью гидролитического расщепления альфа амилазами. Эта технология имеет следующие преимущества перед другими имеющимися:
- расход альфа амилазы ничтожен (первые сотни граммов на 1 т), что обуславливает дешевизну модификации;
- альфа амилаза абсолютно безвредный бесхлорный продукт и не представляет никакой потенциальной опасности (в отличие от гипохлорита натрия);
- автоматическое проведение процесса по установленной программе гарантирует получение раствора со стабильными свойствами и минимальные потери крахмала (менее 0,5 %).
Когда мы говорим о наилучшей технологии биорасщепления крахмала для получения клеильного раствора для клеильного пресса, то мы имеем в виду комбинацию следующих наилучших элементов:
- альфа амилазы;
- оборудования (установки) для реализации процесса расщепления;
- программного обеспечения процесса;
- технологической и экологической безопасности процесса и оборудования.
Степень проработки
В настоящее время установки и технологию для ферментативного расщепления крахмала предлагает несколько компаний, в том числе Metso Paper, Ciba–Raisio, Cerestar, BVG и др.
В России технология ферментативного расщепления крахмала для поверхностной обработки используется пока на 2 предприятиях: на заводе Интернешнл Пэйпа и Монди Сыктывкар.
Экологические аспекты
Крахмальные растворы легко комбинируются с гидрофобирующими дисперсиями и это позволяет в ряде случаев вообще отказаться от проклейки (гидрофобизации) в массе. Особенно это важно для предприятий, на которых волокнистая масса сильно загрязнена анионными веществами и проклейка в массе, а также использование катионных крахмалов в массу практически не дают экономически приемлемых результатов.
Экономические аспекты внедрения
Технология поверхностной проклейки, при которой приготовленный крахмальный раствор комбинируют с небольшим количеством гидрофобирующего агента, очень экономична. Действительно, если проклеивать сильно загрязненную бумажную массу "в массе", то для получения показателя впитываемости не более 30 г/м2 потребуется 15–16 кг канифольных продуктов и применения сульфата алюминия 18–22 кг/т, в то время как поверхностная проклейка с добавлением в состав гидрофобирующего агента позволяет обеспечить показатель впитываемости 23–27 г/м2 при расходе гидрофобирующего агента всего 1,5–2,0 кг/т.
ПТ-5.5 Вторичная или биологическая очистка аэробным способом
Описание технологии
В основном применяется для предприятий, использующих вторичное волокно. Возможно комбинировать биологическую ступень с озонной очисткой или мембранной фильтрацией. Эффективность очистки достигается системами активного ила с низкой нагрузкой, в зависимости использования оборудования (биофильтров, реакторов с подвижным биослоем, реакторами с подвижными питателями, погружным фильтрами). Соотношение ХПК/БПК в отфильтрованных пробах сточной воды после биологической очистки от 4 до 7 или от 7 до 10.
Степень проработки
Частичное внедрение.
Достигаемые экологические преимущества
Система активного ила с высокой нагрузкой потребляет 0,3-0,5 кг О2/кг удаленного БПК5. Система активного ила с низкой нагрузкой требуют 1,5-2. Удельное энергопотребление на разложение (удаление) 1 кг БПК5 составляет 0,3-3,0 кВт.ч.
Экономические аспекты внедрения
Затраты (по опыту работы бумажной фабрики Франции для системы очистки активного или в производстве печатных видов бумаги мощностью 300 тонн бумаги в сутки – 3 млн. Евро, гофрированной бумаги – (100 т/сутки) -1,5 млн. Евро.
ПТ-5.6 Физико-химическая очистка сточных вод ДПЦ
Описание технологии
В процессе подготовки сырья: от окорочных барабанов, размораживающего конвейера, короотжимных прессов образуются сточные воды, содержащие большое количество трудно окисляемых органических соединений. После грубой механической очистки на барабанных решётках, где удаляются крупные включения, сточные воды поступают в приёмный резервуар, куда подаются реагенты (коагулянт и флокулянт) или избыточный активный ил, который хорошо адсорбирует на себя высокомолекулярные органические соединения. Из приёмной камеры сточные воды подаются в смеситель, где смешиваются с циркулирующей водой, насыщенной воздухом, и поступают во флотатор. Растворённый в циркулирующей воде под давлением воздух при смешении со сточными водами выделяется в виде мельчайших пузырьков, которые прилипают к скоагулированным органическим загрязнениям, в результате чего они всплывают и в сгущённом виде удаляются с поверхности флотатора.
Степень проработки
Проводятся опытно-промышленные работы по внедрению способа.
Достигаемые экологические преимущества.
Сточные воды древесно-подготовительного цеха содержат большое количество трудно окисляемых органических соединений и для полного окисления требуют значительно более долгой биологической обработки, чем это происходит на традиционных сооружениях биологической очистки. Кроме того, при разбавлении в общем объеме сточных вод концентрация таких загрязнений снижется, что так же приводит к снижению эффективности очистки. Удаление значительного количества трудно окисляемых органических соединений физико-химическим способом позволяет заметно снизить нагрузку на сооружения биологической очистки и объём прироста активного ила, что положительно сказывается на его дальнейшей утилизации.
Экономические аспекты внедрения
Традиционно сточные воды древесно- подготовительного производства подвергаются механической очистке от крупных включений и сбрасываются в общезаводскую канализацию. Очищенные сточные воды можно использовать повторно, что снижает общее потребление воды и уменьшает гидравлическую нагрузку на очистные сооружения.
Снижение на 20 – 30% трудно окисляемых органических загрязнений, сбрасываемых на очистные сооружения от цеха подготовки древесного сырья.
ПТ – 5.7 Очистка сточных вод
Описание технологии
Наилучшими технологиями при очистке сточных вод являются:
- организация раздельного обезвоживания осадков первичных отстойников и избыточного активного ила;
- устранение условий образования вторичных загрязнений (застойные зоны, подача уловленных на последних ступенях загрязнений на вход очистки и т.п.);
- применение физико-химических методов (флотация) уплотнения избыточного и циркулирующего активного ила. Это позволяет избежать содержания активного ила в анаэробных условиях и снизить гидравлическую нагрузку на сооружения биологической очистки;
- применение флото-фильтров для доочистки сточных вод после ступени биологической очистки;
- применение биосорбции с использованием избыточного активного ила с последующим физико-химическим методом удаления взвешенных веществ из сточных вод перед подачей на биологическую очистку;
- применение в качестве оборудования для обезвоживания избыточного активного ила аппаратов, не допускающих попадания в фильтрат мелкодисперсной части ила;
- применение локальных физико-химических систем очистки особо загрязнённых сточных вод производства;
- организация отдельного потока сточных вод, не содержащих органические соединения (например, сточные воды с повышенным солесодержанием от продувки барабанов котлов) в обход системы биологической очистки.
Степень проработки
Внедрено частично.
Достигаемые экологические преимущества
Снижение загрязнений в сточных водах за счет избирательной системы очистки.
Увеличение количества неутилизируемых отходов, увеличение площедей для
размещения шламов от физико-химической очистки.
Экономические аспекты внедрения
Снижение расхода воды за счет комбинированного использования водооборота.
Увеличение расходов на химикаты.
ПТ-5.8 Использование низкопотенциального тепла
Описание технологии
Использование низкопотенциального тепла от процессов для получения компоста из избыточного активного ила и отходов подготовки древесины (смёт с территории приёмки древесного сырья, содержащий кору, древесные отходы, землю). Метод разработан ЦЭПЛ РАН и Спб ГТУ РП.
Избыточный активный ил в своём составе содержит «Природное соотношение» органики, азота и фосфора в формах наилучшим образом усваиваемых растениями.
В качестве органической основы компоста выступает обезвоженный избыточный активный ил с абсорбированной органикой. Измельчённые коро-древесные отходы, содержащие землю и песок, являются наполнителями, улучшающими структуру компоста и позволяющие легко аэрировать (методом рыхления) субстрат при компостировании. Для ускорения компостирования площадку для созревания компоста можно подогревать с использованием избытков тепла от процессов и поддерживать необходимую влажность используя очищенные сточные воды. Так же можно осуществить засев компоста червями, что обеспечивает созревание компоста в течение 2-3 месяцев. После созревания в компост хорошо добавить золу от сжигания древесных отходов. Зола содержит значительное количество микроэлементов, необходимых для улучшения роста растений.
Полученный компост хорошо подходит для выращивания саженцев для лесовосстановления, восстановления плодородия лесных почв после рубок, ландшафтного восстановления после строительства, рекультивации карьеров, выведенных из эксплуатации промышленных площадок, организации плантаций ускоренного роста технических культур и древесины.
Степень проработки
Стадия опытных испытаний технологии.
Достигаемые экологические преимущества
Извлечение избыточного активного ила из баланса топлива многотопливного котла утилизатора повышает тепловой КПД и увеличивает удельную выработку тепла.
Экономические аспекты внедрения
Использование компоста в качестве почвообразователя позволяет восстановить плодородие лесных почв и в долгосрочной перспективе, значительно увеличить съем древесины с единицы расчетной лесосеки.
ПТ-5.9 Водный пиролиз органических отходов
Описание технологии
Обработка органических отходов в водной среде при сверхкритических параметрах. Смесь органических отходов (опилки, осадки, ил и т.п.) с водой – реакционная смесь, обрабатывается при высокой температуре под давлением.
При высоких температурах происходит термическое разложение органических веществ, сходное с пиролизом. Вода играет роль теплоносителя с хорошим коэффициентом теплопередачи. После проведения разложения смесь поступает в теплообменник, в котором основная часть тепла возвращается в процесс для предварительного нагрева реакционной смеси. Таким образом в процесс возвращается значительное количество тепла, которое безвозвратно теряется при обычном пиролизе. Охлаждённая смесь поступает на сепарирование, а вода возвращается в процесс.
Использование последовательной каталитической обработки горячей реакционной смеси позволит из продуктов разложения органических соединений синтезировать нерастворимые в воде или легко летучие органические соединения, которые легко отделить от воды, и которые могут использоваться в качестве топлива.
Степень проработки
На стадии экспериментальных исследований.
Достигаемые экологические преимущества
Утилизация древесных отходов для получения альтернативного вида топлива.
Экономические аспекты внедрения
Вовлечение отходов основного производства для получения энергоресурсов и возможности использования для других целей.
ПТ-5.10 Пропитка щепы перед варкой
Описание технологии
Противоточная пропитка проводится в пропиточной колонне, устанавливаемой перед варочным котлом непрерывного действия способствует улучшению пропитки щепы перед варкой и равномерности ее провара.
Горячий щёлок из зоны отбора крепкого щёлока поступает в нижнюю часть пропиточной колонны и двигается навстречу столбу щепы, загружаемой в верхнюю часть пропиточной колонны. При этом щепа по мере движения сверху вниз пропитывается, нагревается. Остаточная активная щёлочность частично расходуется на омыление легкоомыляемых компонентов (органических, жирных и смоляных кислот), которые выводятся вместе со щёлоком из верхней части пропиточной колонны.
Противоточная пропитка позволяет лучше использовать остаточную щёлочность и тепло щёлока, отбираемого из котла. При этом сокращается удельный расход белого щёлока на варку, а также расход тепла на нагрев щепы в котле до температуры варки.
Улучшается равномерность провара щепы. Снижается удельная гидравлическая нагрузка на выпарную станцию. Улучшает степень провара, повышает выход и механическая прочность целлюлозы. Снижается количество отходов сортирования и расход реагентов на отбелку.
Степень проработки
Проводятся опытно-промышленные работы по внедрению способа.
Достигаемые экологические преимущества
Улучшение равномерности провара щепы снижает удельный вынос органических веществ в отбелку, снижает удельный расход химикатов на отбелку и количество органических соединений в сточных водах отбельного цеха.
Экономические аспекты внедрения
За счет увеличения выхода полуфабриката снижаются удельные расходы сырья и химикатов на варку.
ПТ-5.11 Промывка целлюлозы
Описание технологии
Наилучшей технологией считается использование диффузоров давления после промывки внизу котла (для непрерывной варки) или после вытеснения крепкого щёлока и замещения фильтратом (при периодической варке). Высокая температура, которую можно держать при использовании диффузоров давления, позволяет повысить степень вытеснения и лучше удалять высокомолекулярную часть органических соединений чёрного щёлока. В итоге ХПК поступающее в отбелку снижается.
Наилучшей технологией при применении промывных прессов является применение в сочетании с ними ёмкостей для выдержки разбавленной массы после пресса, в которых происходит диффузия органических веществ, находящихся во внутренних полостях волокна.
Степень проработки
Промышленные испытания.
Достигаемые экономические преимущества
Снижение показателя ХПК на промывку снижается. Применение промывного пресса в качестве последней ступени промывки позволяет значительно снизить расход промывной воды на промывку, что значительно снижает гидравлическую нагрузку на выпарную станцию.
Экономические аспекты внедрения
Снижение расхода промывной воды на промывку позволяет незначительно экономить электроэнергию за счет снижения объемов перекачек.
ПТ-5.12 Сортирование целлюлозной массы
Описание технологии
Наилучшей технологией считается расположение узла сортирования до ступени КЩО, что позволяет повысить эффективность удаления костры и непровара из массы перед отбелкой.
Размол «сучков» и возврат на повторное сортирование или на варку не должен применяться.
Степень проработки
Промышленные испытания.
Достигаемые экологические преимущества
Снижается расход отбеливающих реагентов при отбелке целлюлозы и содержание органических загрязнений в сточных водах отбельного цеха.
Экономические аспекты внедрения
При установке сортирования перед ступенью КЩО, мелкая костра в массе после сортирования «пробеливается» на ступени КЩО, что позволяет уменьшить количество отходов сортирования и снижает расход белящих реагентов при отбелке целлюлозы.
Размол сучков и непровара приводит к увеличению содержания непроваренных волоков в массе, что приводит к увеличению расхода химикатов на отбелку и увеличивает содержание органических соединений в сточных водах процесса отбелки.
ПТ-5.13 Отбелка целлюлозы
Описание технологии
Применение в качестве промывных аппаратов прессов в сочетании с насосами средней концентрации для обеспечения выравнивания концентрации загрязнений внутри волокна и в фильтрате.
Применение динамических смесителей средней концентрации для более равномерной степени перемешивания массы с химикатами.
Организация противоточной промывки массы после ступеней отбелки отдельно кислыми и щелочными потоками.
Применение в качестве промывной воды избыточной оборотной воды сушильного цеха или буммашины.
Степень проработки
Внедрено частично.
Достигаемые экологические преимущества
Значительное снижение расхода воды, химикатов на отбелку, а также снижение содержания загрязнений в сточных водах отбельного цеха, поступающих на очистные сооружения.
Экономические аспекты внедрения
Для промывки целлюлозы между ступенями отбелки используются промывные прессы. После прессов масса разбавляется фильтратом с промывки следующей ступени отбелки для лучшей подготовки массы к следующей ступени отбелки. После насосов средней концентрации устанавливаются динамические смесители средней концентрации для равномерного перемешивания белящих реагентов. В такой конфигурации снижается удельный расход химикатов тепла и воды при отбелке целлюлозы.
ПТ-5.14 Газификация мелкой фракции отходов сортирования щепы
Описание технологии
Метод газификайии мелкой фракции сортирования щепы позволяет снизить использования газа, угля или мазута на технологические нужды (за исключением пусковых операций).
Мелкая фракция отходов сортирования щепы через уплотняющий шнековый пресс поступает в камеру газификации. На выходе из шнека происходит газификации древесных отходов плазмой. В результате, в камере образуются горючие пиролизные газы под давлением, которые можно на прямую подавать в форсунки печей для обжига извести, нагревателей воздуха аэрофонтанных сушилок и в другие места, где сжигается мазут или газ.
Степень проработки
Ведутся работы по подготовке к внедрению.
Достигаемые экологические преимущества
При сжигании древесных отходов выбросы SO2 значительно ниже, чем при сжигании мазута. Снижение использования ископаемого топлива снижает выбросы парниковых газов при производстве.
Экономические аспекты внедрения
Применение в качестве топлива, сжигаемого в форсунках мазута, требует наличия сложной и дорогой системы приёмки, разгрузки, хранения, постоянного подогрева и циркуляции. Стоимость единицы тепла, полученной от сжигания мазута значительно превышает стоимость тепла, полученного от сжигания древесных отходов.
ПТ-5.15 Переработка осадков сточных вод (кек – уплотненный или высушенный ил и осадок) методом сверхкритических технологий (СКТ)
Описание технологии
Процесс СКТ заключается в обработке (в проточном режиме) углеродсодержащей биомассы около 90% влажности (сгущенного ила и осадка, кека) без доступа воздуха при температурах 300-500 ºС и давлении 220-250 атм., что формирует условия при которых отсутствует процесс образования канцерогенов (фуранов и диоксинов).
После СКТ процесса получается технически чистая вода, минеральный остаток и газообразная составляющая с последующей ее утилизацией в различные виды энергоносителей.
Степень проработки
На стадии опытных работ.
Экологические аспекты
СКТ обеспечивает низкий уровень негативного воздействия на окружающую среду в расчете на объем производимой продукции сульфатной целлюлозы.
Дополнительно эта технология позволяет исключить стадии уплотнения и механического обезвоживания с добавлением флокулянтов, снизить объемы потребления воды и сократить затраты на утилизацию осадков сточных вод на 20-30%.
Экономические аспекты внедрения
Капитальные затраты в 25 раз ниже затрат на сжигание осадка и в 10 раз ниже затрат на термическую сушку осадка, эксплуатационные расходы в 3 раза ниже затрат при сжигании осадка и в 1,3 ниже эксплуатационных затрат при термической сушке осадка.
ПТ-5.16 Технологии производства и использования наноцеллюлозы в производстве картонно-бумажной продукции
Описание технологии
Полимерные материалы, в том числе целлюлозосодержащие, являются сложными гетерогенными (многокомпонентными) системами, свойства которых определяются химическим строением компонентов, характером и интенсивностью взаимодействия между ними, а также микро- и макроструктурой материала. Использование в композиции целлюлозосодержащих композиционных материалов наноразмерных элементов целлюлозы-наноцеллюлозы (НЦ) позволяет регулировать характеристики получаемой продукции.
Получение наноцеллюлозы из древесной пульпы включает процессы измельчения до получения волокон диаметром 50-1000 нм и длиной несколько миллиметров с последующим химико-механическим измельчением, включающим селективный кислотный гидролиз в течение 2-3 часов при температуре 60-100°С, с использованием соляной или серной кислоты; отделение продукта от водной фазы путем центрифугирования, фильтрования в вакууме, гомогенизацию в специальных аппаратах под высоким давлением. Использование криосушки и обработки жидким азотом увеличивает себестоимость продукта.
Степень проработки
На стадии опытных работ.
Экологические аспекты
Введение наноцеллюлозы в композицию бумажной массы способствует удержанию мелкого волокна и наполнителей в сеточной части БДМ. Ускоряются процессы образования межволоконных связей, что способствует более эффективному структурированию, уплотнению бумажного листа и снижению «провала» в подсеточные воды мелких волокон, наполнителей на 15-20 %, тем самым снижает нагрузку на очистные сооружения.
Экономические аспекты внедрения
Наибольшее влияние добавка НЦ оказывает на следующие показатели качества бумаги, картона: сопротивление продавливанию (12-15%), сопротивление плоскостному сжатию гофрированного образца бумаги (15-20%), разрушающее усилие (10-15%); сопротивление торцовому сжатию гофрированного образца бумаги (12-20%).
Характерными свойствами использования наноцеллюлозы является высокая механическая прочность, сопоставимая с прочностью углеродных нанотрубок и способность образовывать двух- и трехмерные армирующие сетки с химическими связями в составе нанокомпозиционных материалов.
Области применения наночастиц целлюлозы различного типа определяются не только высокой прочностью нанофибрилл и нанокристаллитов, но и такими характеристиками, как высокая химическая чистота, биосовместимость, развитая поверхность, высокая адсорбционная способность, нерастворимость, неволокнистая структура.
При получении полимеров для упаковки используются в качестве армирующего наполнителя стекловолокно, углеродные нанотрубки и т. п. Но ни один из подобных материалов не разлагается за короткий срок. Полимеры, содержащие НЦ, за два-четыре месяца в почве полностью «распадаются» на воду, углекислый газ и гумусные вещества. С этой точки зрения НЦ в перспективе имеет преимущества при получении экологически чистой биоразлагаемой упаковки.
Имеются другие направления эффективного использования НЦ.
Перечень перспективных технологий преведен в Приложении Ж
Заключительные положения и рекомендации
Информационно-технический справочник по наилучшим доступным технологиям «Производство целлюлозы, древесной массы, бумаги и картона» (далее – справочник НДТ) разработан в соответствии с графиком создания в 2015–2017 гг. справочников по НДТ [11] на основании порядка разработки, актуализации и опубликования справочников по НДТ [12].
Справочник разработан с соблюдением требований Федерального закона Российской Федерации от 29. Июня 2015 г. № 162-ФЗ [13] и соответствует федеральному законодательству, нормам и правилам, принятым Федеральными органами исполнительной власти.
По построению и изложению спрвочник НДТ в целом соответствует требованиям ПНСТ 21-2014 [14], ПНСТ 23-2014 [15], термины и определения приведены в соответствии с ПНСТ 22-2014 [16].
Справочника НДТ «Производство целлюлозы, древесной массы, бумаги, картона» разработан в соответствии с Федеральным законом Российской Федерации от 10 января 2002 г. № 7-ФЗ [17] на основе результатов анализа ЦБП в Российской Федерации.
Справочник НДТ распространяется на все технологические процессы, используемые в российской ЦБП.
Справочник также распространяется на процессы, связанные с основными видами деятельности, которые могут оказать влияние на объемы эмиссий или масштабы загрязнения окружающей среды:
- подготовка сырья;
- хранение и подготовка топлива (черный щелок, коро-древесные отходы);
- производственные процессы вспомогательных производств (приготовление химикатов для отбелки, регенерация известкового шлама, очистка сточных вод).
Справочник НДТ не распространяется на:
- производство упаковки из бумаги и картона;
- на процессы лесозаготовительных работ.
Справочник НДТ разработан технической рабочей группой № 1 (ТРГ 1) «Произ-водство целлюлозы, древесной массы, бумаги, картона», состав которой утвержден приказом Росстандарта от 17 июля 2015 г. № 827 «О технической рабочей группе «Производство целлюлозы, древесной массы, бумаги, картона».
В состав ТРГ 1 вошли 27 представителей, в т.ч.:
- субъекты промышленной деятельности – 49%;
- научные и экспертные организации – 36%;
- союзы и профессиональные ассоциации – 11%;
- федеральные и иные органы исполнительной власти – 4%.
Доля представителей крупных предприятий в составе ТРГ1 составляет 61,42% от общего объема производимой товарной продукции.
Организационной формой работы ТРГ1 являлись плановые заседания (проведено 4), заочные рабочие аудисовещания (проведено 7) с участием специалистов предприятий и заинтересованных организаций, а также участие в работе по рассмотрению и голосованию по ключевым вопросам, разделам Справочника НДТ на официальном информационном – портале Бюро НДТ (проведено 4).
В целях сбора информации о применяемых на промышленных предприятиях технологических процессах, оборудовании, об источниках загрязнения окружающей среды, технологических, технических и организационных мероприятиях, направленных на снижение загрязнения окружающей среды и повышение энергоэффективности и ресурсосбережения, была подготовлена «Анкета для предприятий, содержащая формы для сбора данных, необходимых для разработки проекта отраслевого справочника НДТ». В качестве основы для формирования Анкеты был использован ПНСТ 23–2014 «Наилучшие доступные технологии. Формат описания технологий».
Анкета была направлена предприятиям в адрес 63 крупных российских предприятий ЦБП. По результатам анкетирования, охват отрасли в общем объеме производства по товарной продукции составляет не менее 75%, по видам товарной продукции: товарная целлюлоза – не менее 92,95%; бумага – не менее 73%, картон – не менее 59,18%.
Сведения, полученные в результате анкетирования предприятий, были использованы при разработке справочника НДТ.
При подготовке справочника НДТ использованы материалы, полученные от российских производителей целлюлозно-бумажной продукции в ходе обмена информацией, организованного Бюро НДТ в 2015 г. При обсуждении предварительных версий разделов справочника представители предприятий, научных организаций и члены ТРГ1 высказали обоснованные замечания и предоставили дополнительные материалы. В справочнике НДТ учтены результаты реализованных инвестиционных проектов в ЦБП, выполненных в России в 2006-2015 гг., отраслевые обзоры, статьи, опубликованные в последние годы.
Необходимая информация была собрана в процессе разработки справочника НДТ на основе данных отраслевого анкетирования, данных профессиональной ассоциации РАО «Бумпром» и сведений аналогичного Справочника Европейского союза по наилучшим доступным технологиям «Производство целлюлозы, древесной массы, бумаги, картона», 2015 (EuropeanCommission. Best Available Techniques (BAT) Reference Document for the Production of Pulp, Paper and Board, 2015).
Справочник НДТ содержит описание применяемых при производстве целлюлозы, древесной массы, бумаги и картона технологических процессов, оборудования, технических способов, методов, в т.ч. позволяющих снизить негативное воздействие на окружающую среду, потребление воды и сырья, повысить энергоэффективность. Из описанных технологических процессов, оборудования, технических способов, методов определены решения, являющиеся наилучшими доступными технологиями (далее НДТ). Для НДТ в справочнике установлены соответствующие технологические показатели НДТ по сбросам, выбросам и образующимся отходам производства.
При описании каждого технологического процесса дана комплексная оценка воздействия на окружающую среду. Указаны источники образования и точки выбросов и используемые природоохранные мероприятия и оборудование.
Приведены критерии наилучших доступных технологий (НДТ), экономические аспекты реализации НДТ, определен перечень перспективных технологий для Российской ЦБП и степень их коммерческой доступности.
Для оценки соответствия справочника НТ современному состоянию технологического развития проведено сравнение с аналогичным Европейским Справочником, (BREF 2015).
Технологические показатели разработаны для интегрированных производств сульфатной, сульфитной целлюлозы, с учетом переработки производимой целлюлозы для выпуска различных видов бумаги или картона, а также для самостоятельных бумажных/картонных фабрик и для отдельно работающих (не в системе комбината) заводов по производству механических древесных масс.
На основании анализа отечественных и зарубежных информационных данных, а также полученных в последние годы результатов комплексных исследований разработан перечень маркерных веществ для газовых выбросов, сточных вод и отходов производства.
Федеральным законом Российской Федерации от 21июля 2014г. № 219-ФЗ [18] определено, что измерения при осуществлении производственного экологического контроля производятся в отношении маркерных загрязняющих веществ, определяемых для контроля загрязнения окружающей среды в зависимости от применяемых технологических процессов. Под маркером понимается наиболее значимый представитель группы веществ, внутри которой наблюдается тесная корреляционная взаимосвязь, выбираемый по определенным критериям. Особенностью маркерного вещества является то, что по его значению можно оценить значения всех веществ, входящих в группу.
Данные по ключевым вопросам: сфера распространения справочника, технологические показателям, их удельные значения, перечень маркерных веществ, НДТ являются согласованной позицией отрасли и принимались, путем электронного голосования в личных кабинетах на информационном портале Бюро НДТ, после предварительной детальной проработки на 4 очных плановых заседаниях ТРГ1 и 7 заочных аудио-совещаниях.
Разделы справочника НДТ подготовлены: Введение, Предисловие, Область применения, Раздел 1 «Современное состояние ЦБП», Раздел 7 «Перспективные технологии», Заключительные положения - РАО «Бумпром», Разделы 2,3,4,5,6, - ОАО «Группа «Илим» (сульфатное производство, картон, ДПП), ОАО «Соликамскбумпром», ОАО «ЦНИИБ» (сульфитное производство, производство древесной массы, бумаги, картона) с участием и консультацией членов ТРГ1.
В ходе разработки и публичного обсуждения справочника получено от членов ТРГ1, предприятий и организаций 124 замечания и предложения, которые учтены в процессе подготовки справочника НДТ.
Экспертиза проекта справочника проведена профильным техническим комитетом по стандартизации ТК 113 «Наилучшие доступные технологии», который рекомендует одобрить проект информационно-технического справочника по наилучшим доступным технологиям «Производство целлюлозы, древесной массы. Бумаги, картона» в целом. Также на проект справочника получены 5 положительных заключений (отзывов) предприятий и организаций.
Разработанный справочник НДТ является документом по стандартизации и предназначен в первую очередь для предприятий, научных и проектных организаций, предприятий и государственных структур для регулирования промышленной и природоохранной деятельности с целью повышения конкурентоспособности отечественной промышленности.
Приложение А
(справочное)
Термины, определения и сокращения
|
Азот общий (Nобщ) |
Суммарное содержание азота в виде органических и неорганических соединений сточных вод |
|
АОХ |
Показатель, характеризующий содержание в сточных водах низко- и высокомолекулярных органических соединений, содержащих в своем составе атомы хлора. Параметр, учитывающий полное количество хлорорганики, которая может быть адсорбирована активным углем |
|
Биохимическое потребление кислорода (БПК) |
Количество растворенного кислорода, потребляемого за установленное время и в определенных условиях, при биохимическом окислении содержащихся в воде органических веществ |
|
Загрязняющее |
Вещество или смесь веществ, количество и (или) концентрация которых превышают установленные для химических веществ, в том числе радиоактивных, иных веществ и микроорганизмов, нормативы и оказывают негативное воздействие на окружающую среду |
|
Интегрированное предприятие в ЦБП |
Предприятия, включающие производство одного или нескольких волокнистых полуфабрикатов (целлюлоза, древмасса, ХТММ), бумаги и/или картона и изделий из них |
|
Неинтегрированное предприятие в ЦБП
|
Предприятия, включающие производствотолько целлюлозы или только бумаги и/или картона и/или изделий из них |
|
Мониторинг воздействия на окружающую среду |
Комплексная система наблюдений за состоянием окружающей среды, оценки и прогноза изменений состояния окружающей среды под воздействием природных и антропогенных факторов |
|
Наилучшая доступная технология (НДТ) |
Технология, основанная на последних достижениях науки и техники, направленная на снижение негативного воздействия на окружающую среду и имеющая установлений срок практического применения с учетом экономических и социальных факторов |
|
Взвешенные вещества (ВВ) |
Органические и неорганические частицы, содержащиеся в сточной воде во взвешенном состоянии |
|
Пыль (взвешенные вещества) |
Частицы неорганических и/или несгоревших органических веществ, содержащиеся в отходящих газах |
|
Расход сточных вод |
Объем сточных вод, протекающий в единицу времени, величина которого является базовой при расчете канализационных и очистных сетей и сооружений |
|
Общая восстановленная сера |
Совокупность газообразных соединений серы, состоящих при сульфитном производстве преимущественно из сернистого ангидрида, а при сульфатном включающее в свой состав также сероводород и его органические производные (метилмеркаптан, диметилсульфид, диметилдисульфид, которые восстанавливаются до SO2) |
|
Фосфор общий (Робщ) |
Суммарное содержание фосфора в сточных водах в виде органических и неорганических соединений |
|
Химическое потребление кислорода (ХПК) |
Количество кислорода, потребляемого при химическом окислении содержащихся в воде органических и неорганических веществ под действием различных окислителей. Выражают в миллиграммах эквивалента кислорода на литр исследуемой воды и при необходимости пересчитывают в кг/т продукции. Принято считать, что показатель ХПК является обобщающим показателем, характеризующим степень загрязненности воды веществами органической природы. Установлено, что интегральный параметр ХПК является наиболее информативным и приоритетным показателем экологического состояния локальных, оборотных и сточных вод |
|
NOx |
Сумма оксидов азота, образующихся при сжигании различных топлив в топках котлоагрегатов как из азотсодержащих соединений, входящих в их состав, так и из азота воздуха, подаваемого в котлоагрегат для поддержания горения |
|
Интегральные показатели |
Показатели, характеризующие группы индивидуальных веществ со сходными свойствами, характеристиками или признаками |
|
Маркерные вещества (или маркер) |
Наиболее яркий представитель корреляционной плеяды, который выбирается исходя из определенных критериев. Особенностью маркерного вещества является то, что по его значению можно оценить значения всех веществ, входящих в корреляционную плеяду |
|
Комплексное экологическое разрешение |
Документ, который выдается уполномоченным федеральным органом исполнительной власти юридическому лицу или индивидуальному предпринимателю, осуществляющим хозяйственную и (или) иную деятельность на объекте, оказывающем негативное воздействие на окружающую среду, и содержит обязательные для выполнения требования в области охраны окружающей среды |
|
Обезвреживание отходов |
Обработка отходов, в том числе сжигание и обеззараживание отходов на специализированных установках, в целях предотвращения вредного воздействия отходов на здоровье человека и окружающую природную среду |
|
Обращение с отходами |
Деятельность, в процессе которой образуются отходы, а также деятельность по сбору, использованию, обезвреживанию, транспортированию, размещению отходов |
|
Объект по размещению отходов |
Специально оборудованное сооружение, предназначенное для размещения отходов (полигон, шламохранилище, хвостохранилище, отвал горных пород и другое) |
|
Очистка газа |
Отделение от газа или превращение в безвредное состояние загрязняющих атмосферу веществ |
|
Очищенный газ |
Газ, подвергнутый очистке в очистных сооружениях до требуемой чистоты |
|
Промышленная пыль |
Пыль, входящая в состав промышленного выброса |
|
Удельный расход сточных вод |
Объем воды, поступающей в водоем, в расчете на тонну вырабатываемой продукции |
|
Стационарный источник |
Источник загрязнения окружающей среды, местоположение которого определено с применением единой государственной системы координат или который может быть перемещен посредством передвижного источника загрязнения окружающей среды |
|
Технологические нормативы |
Нормативы выбросов, сбросов загрязняющих веществ, нормативы допустимых физических воздействий, которые устанавливаются с применением технологических показателей |
|
Технологические показатели |
Показатели концентрации загрязняющих веществ, объема и (или) массы выбросов, сбросов загрязняющих веществ, образования отходов производства и потребления, потребления воды и использования энергетических ресурсов в расчете на единицу времени или единицу производимой продукции (товара), выполняемой работы, оказываемой услуги |
|
Удельные выделения загрязняющего вещества |
Количество вредного вещества, выделяющееся в ходе переработки или перемещения единицы массы материала или в единицу времени работы единицы оборудования |
|
Захоронение отходов |
Изоляция отходов, не подлежащих дальнейшему использованию, в специальных хранилищах в целях предотвращения попадания вредных веществ в окружающую природную среду |
|
Национальная стратегия охраны природы |
Стратегия, целью которой является выявление самых актуальных потребностей в области окружающей среды, стимулирование широкого обсуждения экологических проблем в стране, развитие экологического сознания, выделение трудовых и финансовых ресурсов и т. д. |
|
Отходы производства и потребления |
Остатки сырья, материалов, полуфабрикатов, иных изделий или продуктов, которые образовались в процессе производства или потребления, а также товары (продукция), утратившие свои потребительские свойства |
|
Охрана окружающей среды |
деятельность органов государственной власти Российской Федерации, органов государственной власти субъектов Российской Федерации, органов местного самоуправления, общественных и иных некоммерческих объединений, юридических и физических лиц, направленная на сохранение и восстановление природной среды, рациональное использование и воспроизводство природных ресурсов, предотвращение негативного воздействия хозяйственной и иной деятельности на окружающую среду и ликвидацию ее последствий |
|
Очистные сооружения |
Специальные инженерные конструкции, предназначенные для проведения последовательной очистки сточных вод от загрязняющих веществ. В комплекс очистных сооружений могут входить сооружения механической (сита, решетки, ловушки и т. п.), физико-химической (хлораторы, испарители, освежители, озонаторы, ультразвуковые и бактерицидные установки и т. п.), биологической (биофильтры, поля орошения, аэротенки, поля фильтрации и т. д.) очистки |
|
Переработка отходов |
Получение дополнительной готовой продукции по определенной технологии с использованием отходов в качестве сырья |
|
Предотвращение загрязнения |
Использование процессов, практических методов, материалов или продукции, которые позволяют избегать загрязнения, уменьшать его или бороться с ним, а также могут включать рециклинг, очистку, изменения процесса, механизмы управления, эффективное использование ресурсов и замену материала |
|
Размещение отходов |
Хранение и захоронение отходов |
|
Развивающаяся технология |
Технология, основанная на новейших достижениях науки и техники, позволяющая ожидать получение значительного экологического, экономического и технологического эффекта, находящаяся в стадии доработки и освоения, и не прошедшая достаточно широкую апробацию в промышленности |
|
Система деятельности, призванная обеспечить экономную эксплуатацию природных ресурсов и условий и наиболее эффективный режим их воспроизводства с учетом перспективных интересов развивающегося хозяйства и сохранения здоровья людей |
|
|
Сброс |
Сбрасывание отработавших вод промышленного предприятия, сельского или коммунального хозяйства в природные водные объекты после очистки или без очистки |
|
Технологический норматив |
Норматив допустимых выбросов и сбросов веществ и микроорганизмов, который устанавливается для стационарных, передвижных и иных источников, технологических процессов, оборудования и отражает допустимую массу выбросов и сбросов веществ и микроорганизмов в окружающую среду в расчете на единицу выпускаемой продукции |
|
Осуществление деятельности общества таким образом, чтобы удовлетворить основные жизненные потребности нынешнего и будущих поколений людей без причинения необратимого ущерба биосфере (Указом Президента Российской Федерации от 1 апреля 1996 г. № 440 и постановлением Правительства Российской Федерации от 8 мая 1996 г. № 559 была принята Стратегия устойчивого развития Российской Федерации) |
|
|
|
Развитие, при котором удовлетворяются потребности настоящего времени, но права будущих поколений на такие возможности не должны находиться под угрозой |
|
Хранение отходов |
Содержание отходов в объектах размещения отходов в целях их последующего захоронения, обезвреживания или использования |
Обозначения и сокращения
ВАТ – best available technology, наилучшая доступная технология
BREF – BAT reference documents, справочные документы Европейского союза по наилучшим доступным технологиям для отдельных отраслей промышленности
ISO, ИСО – Международная организация по стандартизации
OSPAR Convention – Конвенция по защите морской окружающей среды Северо-Восточной Атлантики, 1992 г.
ОКВЭД - общероссийский классификатор видов экономической деятельности
ОКПД - общероссийский классификатор продукции по видам экономической деятельности
НСТ – наилучшая существующая технология
НДТ – наилучшая доступная технология
ИП – интегрированное предприятие
ИТС-информационно-технический справочник
ТРГ – техническая рабочая группа
ПТ – перспективные технологии
а.с.д. – абсолютно-сухая древесина
а.с.ц. – абсолютно-сухая целлюлоза
в.с.ц. – воздушно-сухая целлюлоза
в.с.м. – воздушно-сухая масса
а.с.в. – абсолютно-сухое вещество
к.щ.д.- кислородно-щелочная делигнификация (КЩД)
Свпт – среднесуточный выход продукта в тоннах
СФА – варка целлюлозы сульфатным способом
СФИ – варка целлюлозы сульфитным способом
НСПЦ – нейтрально-сульфитная полуцеллюлоза
ДДМ - дефибрерная древесная масса
РММ - рафинерная механическая масса
ТММ - термомеханическая масса
КЩО – кислородно-щелочная обработка
ECF – технология отбелки целлюлозы без использования молекулярного хлора и гипохлорита
TCF – технология отбелки целлюлозы с полным исключением хлорсодержащих реагентов
МРК – магнийрегенерационные котлы
СРК - содорегенерационный котел
ИРП - известе-регенерационная печь
ЭСФ – электростатический фильтр
ДПГ– дурнопахнущие газы
ВК-высококонцентрированные
НК -низкоконцентрированные
СВС – суммарная восстановленная сера
ЛОУ - летучие органические углероды
ОПП - отходы производства и потребления
ОРО – объект размещения отходов
ПДК – предельно допустимая концентрация
ПДВ – предельно допустимый выброс
НДВ – нормативы допустимых выбросов
НДС – норматив допустимого сброса
ЗВ – загрязняющие вещества
в.с.м. – воздушно-сухая масса
к.щ.д. – кислородно-щелочная делигнификация (КЩД)
ВВ - взвешенные вещества
АОХ (АОГ) – адсорбированные органические галогены. Общее содержание хлора в органических веществах сточных вод.
БПКп - биохимическое потребление кислорода (полное)
ХПК (COD) - химическое потребление кислорода. Количество кислорода, потребляемое при полном химическом окислении вещества, присутствующего в сточных водах.
Nобщ - (Ntot) – Азот. Общее количество органического и неорганического азота, измеряемого как общее содержание азота (Nобщ)
Робщ (Ptot) - Фосфор. Общее количество органического и неорганического фосфора, измеряемого как общее содержание фосфора (Pобщ)
БДМ – бумагоделательная машина
КДМ – картоноделательная машина
АСОДУ - автоматизированная система оперативного диспетчерского управления
Приложение Б
(информационное)
Уровни эмиссий и потребления, соответствующие наилучшим доступным
технологиям (НДТ)
Расходные показатели приведены согласно справочнику, BREF (EU), 2015 [3].
Таблица Б.1 Основные расходные показатели по производству щепы
|
Наименование |
Единицы измерения |
Расход |
|
Расход балансов на 1т в.с.ц. |
пл.м3/т в.с.ц |
3÷6 |
|
Электроэнергия на 1м3.древесины (ликвид) |
кВт/м3 |
10 |
|
Электроэнергия на 1т в.с.ц. -при наличии отбелки ECF |
кВт/т в.с.ц. кВт/т в.с.ц. |
60 45 |
|
Объем стокообразования - при влажной окорке - при сухой окорке |
м3/т в.с.ц м3/т в.с.ц |
3-10 0,5-2,5 |
Таблица Б.2 Расход основных химикатов при производстве беленой и небеленой сульфатной целлюлозы
|
Наименование химиката |
Расход, кг/т. в.с.ц., при производстве целлюлозы сульфатной: |
|
|
небеленой |
беленой |
|
|
NaOH |
10-20 |
25-30 |
|
O2 |
NA |
5-25 |
|
NaClO3 |
NA |
15–50 |
|
EDTA |
NA |
0–4 |
|
SO2 |
NA |
2–10 |
|
H2O2 |
NA |
2–30 |
|
O3 |
NA |
0–5 |
|
MgSO4 |
NA |
0–3 |
|
CaO |
5–10 |
5–10 |
|
Примечание: Абсолютные значения расхода химикатов приведены в пересчете на 100% концентрацию. NA = не имеется. |
||
Таблица Б.3 Расход сырья и количество образующихся побочных продуктов при производстве диоксида хлора разными способами
|
Способ производства |
Мэтисон1) |
HP-A |
SVP-LITE, R8 |
SVP-SCW, R10 |
SVP-HP, R112) |
интегрированныйSVPHCl или R6 |
|
Сырье (т/т ClO2) |
||||||
|
Хлорат натрия |
1,8 |
1,65 |
1,65 |
1,64 |
1,65 |
NA |
|
Серная кислота |
1,40 |
2,10 |
1 |
0,8 |
0,78–1,032) |
NA |
|
Диоксид серы |
0,8 |
NA |
NA |
NA |
NA |
NA |
|
Метанол |
NA |
NA |
0,17 |
0,17 |
NA |
NA |
|
Пероксид водорода |
NA |
0,29 |
NA |
NA |
0,29–0,32 |
NA |
|
Элементарный хлор |
NA |
NA |
NA |
NA |
NA |
0,73 |
|
Пар |
NA |
NA |
4,2 |
5,50 |
5,5 |
8 |
|
Электрическая энергия (кВт/ч) |
80 |
80 |
130 |
160 |
130 |
8 900 |
|
Побочные продукты (т/т ClO2) |
||||||
|
Хлор в ClO2 |
0 |
0 |
0 |
0 |
0 |
0,24 |
|
Na2SO4 |
1,20 |
1,10 |
NA |
1,10 |
1,102) |
NA |
|
H2 SO4 |
1,50 |
1,30 |
NA |
NA |
NA |
NA |
|
O2 |
NA |
0,26 |
NA |
NA |
0,26 |
NA |
|
Примечание: NA = не имеется. 1) Используется без добавления соли. 2) Количество кислоты, потребляемое в процессах на основе пероксида водорода, зависит от операционной деятельности. |
||||||
Таблица Б.4 Расход пара на энергоэффективных предприятиях по производству товарной сульфатной беленой целлюлозы (среднегодовая величина)
|
Процесс |
Варка |
Кислородная делигнификация |
Отбелка |
Сушка |
Выпарка |
Остальное |
Итого |
|
Расход пара (ГДж /т в.с.ц)
|
1,6–2,0 |
0,2–0,4 |
1,5–2,0 |
2,2–2,6 |
4,0–4,5 |
1,5–2,0 |
11,0–12,0 |
Таблица Б.5 Сравнение расходов пара в соответствии с BREF (EU), 2015 на предприятиях, производящих сульфатную целлюлозу и имеющих в своем составе ECF отбелку.
|
Расход пара |
KAM2 (Лето) |
SödraVärö (по прогнозам) |
|
Подготовка древесины |
0 |
ND |
|
Варка |
1,6 |
2,25 |
|
Подготовка горячей воды |
- |
0,05 |
|
Кислородная делигнификация |
0,14 |
0,08 |
|
Отбелка |
1,37 |
1,33 |
|
Подготовка химикатов для отбелки |
0,10 |
0,14 |
|
Итого по волокнистой линии |
3,21 |
3,85 |
|
Выпарка + стриппинг-колонна |
4,01 |
3,78 |
|
Сушка |
2,20 |
2,17 |
|
Сажеобдувка + обдувка |
1,01 |
1,23 |
|
Итого по выпарке и регенерации |
7,21 |
7,18 |
|
Прочие, потери |
0,37 |
0,39 |
|
Всего по комбинату |
10,8 |
11,4 |
|
Покупное топливо |
0 |
ND |
|
Примечание: ND = Нет данных |
||
Таблица Б.6 Расход электроэнергии в соответствии с EU ВАТ на предприятиях, имеющих ECF отбелку (данные 2002 г.)
|
Технологические переделы |
Расход эл.энергии (кВт·ч/т в.с. целлюлозы) |
|
Подготовка древесины |
45,0 |
|
Варка |
44,0 |
|
Промывка и сортирование небеленой целлюлозы |
60,0 |
|
КЩО |
60,0 |
|
Отбелка |
80,0 |
|
Сортирование беленой целлюлозы |
45,0 |
|
Сушка |
120,0 |
|
Выпарка |
30,0 |
|
СРК |
60,0 |
|
Каустизация и обжиг извести в ИРП (включая газификацию коры как топлива) |
57,0 |
|
Охлаждающая башня (градирня) |
20,0 |
|
Водоподготовка |
20,0 |
|
Очистка сточных вод |
30,0 |
|
Производство отбельных химикатов (включая химикаты для КЩО) |
10,0 |
|
Прочие потребители, потери в сетях |
30,0 |
|
Всего |
712,0 |
Таблица Б.7 Средний уровень расхода электроэнергии для производства химикатов для отбелки
|
Химикаты для отбелки и стадия отбелки (буквенный код) |
Расход эл.энергии (кВт·ч/кг химиката) |
|
Диоксид хлора (D) |
10,0 |
|
Кислород (O) |
0,4 |
|
Озон (Z) |
10,0 |
|
Пероксид (P) |
3,5 |
|
Гидроксид натрия (E) |
1,6 |
Таблица Б.8 Расход сточных вод в соответствии с EU ВАТ для видов продукции (среднегодовая величина)
|
Вид продукции / производство |
Расход сточных вод |
|
Беленая сульфатная целлюлоза |
25–50 м3/т |
|
Небеленая сульфатная целлюлоза |
15–40м3/т |
|
Беленая сульфитная целлюлоза для производства бумаги |
25–50м3/т |
|
Небеленая сульфитная целлюлоза для производства бумаги |
20–45м3/т |
|
Сульфитная целлюлоза на магниевом основании |
45–70м3/т |
|
Растворимая целлюлоза |
40–60м3/т |
|
НСПЦ |
11–20м3/т |
|
Механическая масса |
9–16м3/т |
|
ХТММ и ТММ |
9–16м3/т |
|
Производство бумаги с использованием макулатуры, не очищенной от типографской краски |
1,5–10 м3/т (более высокий предел диапазона в основном связан с производством картона для складных коробок) |
|
Производство бумаги с использованием макулатуры, очищенной от типографской краски |
8–15 м3/т |
|
Производство бумаги санитарно-гигиенического назначения, с использованием макулатуры, очищенной от типографской краски |
10–25 м3/т |
|
Неинтегрированные бумажные производства |
15–30 м3/тонну |
Приложение В
(обязательное)
Перечень маркерных веществ
Таблица В.1 Перечень маркетных веществ
|
Сбросы |
||||
|
№ п/п |
Наименование маркерных веществ |
СФА |
СФИ/Древесная масса |
Бумага/Картон |
|
1 |
ХПК |
Ä |
Ä |
Ä |
|
2 |
БПКп |
Ä |
Ä |
Ä |
|
3 |
ВВ |
Ä |
Ä |
Ä |
|
4 |
Nобщ |
Ä |
Ä |
Ä |
|
5 |
Pобщ |
Ä |
Ä |
Ä |
|
6 |
АОХ |
Ä |
Ä |
Ä |
|
Выбросы |
||||
|
7 |
Sобщ1) |
Ä |
|
|
|
8 |
NOx2) |
- |
Ä |
- |
|
9 |
SO22) |
- |
Ä |
- |
|
1) Суммарно диметилсульфид, сероводород, метилмеркаптан. 2) От магнийрегенерационных котлов (МРК). |
||||
Приложение Г
(обязательное)
Перечень НДТ
Таблица Г1 Перечень НДТ
|
№ п/п |
Наименование НДТ |
|
1 |
НДТ 1. Улучшение общих экологических показателей предприятий по производству целлюлозы, бумаги и картона путем внедрения и поддержания системы экологического менеджмента (Environmental management systems-EMS) |
|
2 |
НДТ-2. Оптимальное управление материальными ресурсами и надлежащая организация производства для сведения к минимуму воздействие на окружающую среду производственных процессов |
|
3 |
НДТ-3. Управление системой предотвращения загрязнений сточных вод от хранения и подготовки древесины |
|
4 |
НДТ-4. Оптимальное управление системой предотвращения загрязнений сточных вод, снижение расхода свежей воды и образования сточных вод при производстве целлюлозы, древесной массы, бумаги, картона |
|
5 |
НДТ-5. Оптимальное управление системой потребления энергии и энегоэффективностью для уменьшения расхода топливно-энергетических ресурсов и снижения техногенного воздействия на окружающую среду производственных процессов и ТЭЦ |
|
6 |
НДТ-6. Предотвращение и снижение выбросов газовых выбросов образующихся в системе сточных вод |
|
7 |
НДТ-7. Контроль ключевых параметров технологического процесса на предприятиях (давление, температура, количество загрязнений в дымовых газах, прочие ключевые индикаторы, согласно технологических регламентов предприятия) |
|
8 |
НДТ-8. Контроль измерение выбросов в атмосферу (NOX, SO2, пыль) |
|
9 |
НДТ-9. Контроль и измерение сбросов в воду (ХПК, БПК, взвешенные вещества, AOX, общий фосфор, общий азот, рН, электропроводность |
|
10 |
НДТ-10. Регулярный контроль и оценка распространения дурнопахнущих газов из соответствующих источников |
|
11 |
НДТ-11. Снижение образования отходов, вовлечение в повторное использование и подготовка для размещения на полигоне |
|
12 |
НДТ-12. Снижение сбросов загрязняющих веществ в водный объект со всего предприятия, путем использования модернизированной ECF отбелки (без использования элементарного хлора) |
|
13 |
НДТ-13. Снижение запаха, выбросов высококонцентрированных (ВК) и низкоконцентрированных (НК) дурнопахнущих газов путем сбора ВК и НК дурнопахнущих газов от всех технологических процессов |
|
14 |
НДТ-14. Снижение выбросов SO2 и ОВС из регенерационного котла |
|
15 |
НДТ-15. Снижение выбросов NOx из регенерационного котла |
|
16 |
НДТ-16. Снижение выбросов ОВС из известерегенерационной печи |
|
17 |
НДТ-17.Снижение выбросов NOx из известерегенерационной печи |
|
18 |
НДТ-18. Снижение выбросов SO2 при сжигании ВК дурнопахнущих газов в специальных печах для ОВС |
|
19 |
НДТ-19. Снижение выбросов NOx при сжигании крепких дурнопахнущих газов в специальной печи для ОВС |
|
20 |
НДТ-20. Снижение выбросов пыли от СРК, ИРП при использовании электростатических фильтров (ЭСФ) или сочетание ЭСФ с мокрым скруббером |
|
21 |
НДТ-21.Снижение потребления тепловой энергии (пара) и электроэнергии |
|
22 |
НДТ-22. Повышение эффективности производства электроэнергии |
|
23 |
НДТ-23.Снижение выбросов загрязняющих веществ в сточных водах |
|
24 |
НДТ-24. Предотвращение и снижение выбросов SO2 НДТ применяет сбор всех потоков газа с высокой концентрацией SO2 с приготовления варочной кислоты, с котлов, диффузоров или вымывных сцеж и направление на регенерацию |
|
25 |
НДТ-25. Предотвращение и снижение сернистого ангидрида от промывки, сортирования и выпарки |
|
26 |
НДТ-26. Снижение расхода тепловой энергии (пара) электроэнергии |
|
27 |
НДТ-27. Снижение расхода свежей воды, количества сточных вод и нагрузки по загрязняющим веществам |
|
28 |
НДТ-28. Снижение расхода тепловой и электрической энергии |
|
29 |
НДТ-29. Снижение образования сточных вод |
|
30 |
НДТ-30. Снижение расхода свежей воды и выбросов загрязняющих веществ в воду на предприятиях, выпускающих специальные технические виды бумаги |
|
31 |
НДТ-31. Снижение нагрузки по выбросам компонентов меловальных суспензий и связующих веществ, которые могут нарушать работу станции биологической очистки сточных вод |
|
32 |
НДТ-32. Предотвращение и снижениезагрязнения сточных вод, попадающих в источник воды со всего предприятия |
|
33 |
НДТ-33. Сокращение выбросов летучих органических соединений (ЛОС) сотдельно стоящих или встроенных меловальных установок |
|
34 |
НДТ-34. Уменьшение количества отходов, удаляемых на свалки |
|
35 |
НДТ-35. Снижение расхода тепловой и электроэнергии НДТ |
Приложение Д
(обязательное)
Перечень технологических показателей в соответствии с НДТ
Таблица Д.1 Объем сточных вод, соответствующий НДТ в точке сброса после технологического процесса производства (маркерный показатель)
|
Наименование производства |
Единица измерения |
Среднегодовой уровень потребления сточных вод |
|
Производство подготовки древесного сырья |
м3/т1) |
3,00–10,00 |
|
Производство беленой сульфатной целлюлозы |
м3/т |
25,00-50,00 |
|
Производство небеленой сульфатной целлюлозы |
м3/т |
15,00-40,00 |
|
Производство сульфитной беленой целлюлозы для производства бумаг |
м3/т |
25,00-50,00 |
|
Производство сульфитной небеленой целлюлозы для производства бумаг |
м3/т |
20,00-45,00 |
|
Производство растворимой целлюлозы |
м3/т |
45,00-70,00 |
|
Производство нейтральной сульфитной целлюлозы |
м3/т |
40,00-60,00 |
|
Производство механической массы |
м3/т |
11,00-20,00 |
|
Производство ХТММ и ТММ |
м3/т |
9,00-16,00 |
|
Бумажные фабрики, использующие первичное волокно |
м3/т |
15,00-27,00 |
|
Бумажные и картонные фабрики, использующие вторичное волокно |
м3/т |
15,00–30,002) |
|
Производство санитарно-гигиенических видов бумаги с использованием вторичного волокна с использованием вторичного волокна |
м3/т |
15,00-25,00 |
|
1) Среднегодовой уровень потребления сточных вод приведен в расчете на 1 тонну товарной продукции. 2) Более высокий предел диапазона в основном связан с производством картона для складных коробок). |
||
Таблица Д.2 Технологические показатели, соответствующие НДТ, при производстве сульфатной/сульфитной целлюлозы и древесной массы в составе интегрированного предприятия. Действующие производства
|
Технологический показатель |
Единица измерения |
Среднегодовое значение, кг/т1) для интегрированных предприятий, в состав которых входит производство сульфатной целлюлозы |
Среднегодовое значение кг/т для интегрированных предприятий, в состав которых входит производство сульфитной целлюлозы и древесной массы, |
|||
|
Небеленая целлюлоза |
Беленая целлюлоза |
Небеленая целлюлоза |
Беленая целлюлоза |
|||
|
ХПК (небеленая/беленая) |
кг/т |
5,00-12,00 |
8,00-30,00 |
20,00-40,00 |
35,00-45,00 |
|
|
БПКп (небеленая/беленая) |
кг/т |
0,30-0,70 |
0,80-1,20 |
2,00-6,00 |
2,00-2,60 |
|
|
ВВ (небеленая/беленая) |
кг/т |
0,90-1,20 |
0,60-1,90 |
1,00-2,00 |
1,50-2,00 |
|
|
АОХ (беленая) |
кг/т2) |
|
0,25-0,40 |
- |
0,25-0,40 |
|
|
Nобщ |
кг/т |
0,25-0,40 |
0,25-0,40 |
0,30-0,50 |
0,40-0,50 |
|
|
Робщ |
кг/т |
0,01-0,04 |
0,01-0,04 |
0,03-0,05 |
0,04-0,05 |
|
|
Расход сточных вод |
м3/т3) |
50,00-70,00 |
100,00-150,00 |
40,00-90,00 |
55,00-90,00 |
|
|
Серосодержащие газы (суммарно H2S, ММ, ДМС) |
кг/т |
0,25-1,00 |
0, 25-1,00 |
- |
- |
|
|
NOx (в пересчете на NO2) |
кг/т |
- |
- |
- |
1,8-2,00 (от МРК) |
|
|
SO2 (от сжигания серосодержащих газов) |
кг/т |
- |
- |
- |
2,5-3,00 (от МРК) |
|
|
Отходы цикла регенерации химикатов, подлежащие размещению |
кг/т |
15,00-20,00 |
15,00-20,00 |
- |
15,00-20,00 |
|
|
Биоразлагаемые отходы (в а.с.в.) |
кородревесные и отходы сортирования (костра, сучки) |
кг/т |
400,00-550,00 |
400,00-550,00 |
400,00-550,00 |
400,00-550,00 |
|
отходы сортирования (непровар) |
кг/т |
5,50-6,00 |
5,50-6,00 |
5,50-6,00 |
5,50-6,00 |
|
|
осадки очистных сооружений |
кг/т |
45,00-50,00 |
45,00-50,00 |
50,00-80,00 |
50,00-80,00 |
|
|
Токсичность |
отсутствие |
отсутствие |
||||
|
1) Показатели приведены по товарной продукции для интегрированных предприятий, сбросы в воду от бумажного производства включены. 2) Показатели приведены на тонну воздушно-сухой беленой целлюлозы. 3) Расход сточных вод (свежей воды) дан по всему предприятию с учетом расхода на охлаждение турбин. |
||||||
Таблица Д.3 Технологические показатели, соответствующие НДТ, при производстве сульфатной/сульфитной целлюлозы и древесной массы1). Новые/модернизируемые производства/
|
Технологический показатель |
Единица измерения |
Среднегодовое значение, кг/т1) для интегрированных предприятий, в состав которых входит производство сульфатной целлюлозы |
Среднегодовое значение кг/т1) для интегрированных предприятий, в состав которых входит производство сульфитной целлюлозы и древесной массы |
|||
|
Небеленая целлюлоза |
Беленая целлюлоза |
Небеленая целлюлоза |
Беленая целлюлоза |
|||
|
ХПК (небеленая/беленая) |
кг/т |
≤5,00 |
≤8,00 |
≤20,00 |
≤35,00 |
|
|
БПКп (небеленая/беленая) |
кг/т |
≤0,30 |
≤0,80 |
≤2,00 |
≤2,00 |
|
|
ВВ (небеленая/беленая) |
кг/т |
≤0,90 |
≤0,60 |
≤1,00 |
≤1,50 |
|
|
АОХ (беленая) |
кг/т2) |
|
≤0,25 |
- |
≤0,25 |
|
|
Общий азот (Nобщ) |
кг/т |
≤0,25 |
≤0,25 |
≤0,30 |
≤0,40 |
|
|
Общий фосфор (Робщ) |
кг/т |
≤0,01 |
≤0,01 |
≤0,03 |
≤0,04 |
|
|
Расход сточных вод (небеленая/беленая) |
м3/т3) |
≤50,00 |
≤100,00 |
≤40,00 |
≤55,00 |
|
|
Серосодержащие газы (суммарно H2S, ММ, ДМС), |
кг/т |
≤0,25 |
≤0, 25 |
- |
- |
|
|
NOx (в пересчете на NO2) |
кг/т |
- |
- |
- |
≤1,8 (от МРК) |
|
|
SO2 (от сжигания серосодержащих газов) |
кг/т |
- |
- |
- |
≤2,5 (от МРК) |
|
|
Отходы цикла регенерации химикатов, подлежащие размещению |
кг/т |
≤15,00 |
≤15,00 |
- |
≤15,00 |
|
|
Биоразлагаемые отходы (в а.с.в.) |
кородревесные и отходы сортирования (костра, сучки) |
кг/т |
400,00-550,00 |
400,00-550,00 |
400,00-550,00 |
400,00-550,00 |
|
отходы сортирования (непровар) |
кг/т |
≤5,50 |
≤5,50 |
≤5,50 |
≤5,50 |
|
|
осадки очистных сооружений |
кг/т |
≤45,00 |
≤45,00 |
≤50,00 |
≤50,00 |
|
|
Токсичность |
отсутствие |
отсутствие |
||||
|
1) Показатели приведены по товарной продукции для интегрированных предприятий, сбросы в воду от бумажного производства включены. 2) Показатели приведены на тонну воздушно-сухой беленой целлюлозы. 3) Расход сточных вод (свежей воды) дан по всему предприятию с учетом расхода на охлаждение турбин. |
||||||
Таблица Д.4 Технологические показатели, соответствующие НДТ, при производстве бумаги и картона в составе неинтегрированных предприятий. Действующие производства
|
Параметр |
Среднегодовое значение кг/т1) |
|
|
Свежие полуфабрикаты |
Вторичное волокно |
|
|
Химическое потребление кислорода (ХПК) |
1,80–5,00 |
4,00-5,00 |
|
Биологическое потребление кислорода (БПК5) |
0,30-0,50 |
0,50-1,00 |
|
Общее содержание взвешенных веществ (ВВ) |
0,30–0,70 |
0,30-0,40 |
|
Общий азот (Nобщ) |
0,20–0,30 |
0,20-0,30 |
|
Общий фосфор (Pобщ) |
0,2–0,03 |
0,02-0,03 |
|
Адсорбируемые галогенорганические соединения (АОХ) |
0,005-0,007 |
0,005-0,007 |
|
Расход воды |
15,00-27,00 |
12,00-16,00 |
|
1) Значения технологических показателей приведены в расчете на одну тонну товарной продукции. Для интегрированных предприятий они входят в состав значений предыдущих таблиц. |
||
Таблица Д.5 Технологические показатели, соответствующие НДТ, при производстве бумаги и картона в составе неинтегрированных предприятий. Новые/модернизируемые производства
|
Параметр |
Среднегодовое значение кг/т1) |
|
|
Свежие полуфабрикаты |
Вторичное волокно |
|
|
Химическое потребление кислорода (ХПК) |
≤1,80 |
≤4,00 |
|
Биологическое потребление кислорода (БПК5) |
≤0,30 |
≤0,50 |
|
Общее содержание взвешенных веществ (ВВ) |
≤0,30 |
≤0,30 |
|
Общий азот (Nобщ) |
≤0,20 |
≤0,20 |
|
Общий фосфор (Pобщ) |
≤0,2 |
≤0,02 |
|
Адсорбируемые галогенорганические соединения (АОХ) |
≤0,005 |
≤0,005 |
|
Расход воды |
≤15,00 |
≤12,00 |
|
1) Значения технологических показателей приведены в расчете на одну тонну товарной продукции. Для интегрированных предприятий они входят в состав значений предыдущих таблиц. |
||
Таблица Д.6 Сбросы загрязняющих веществ сточных вод в соответствии с EU ВАТ-AEL1), 2015г. от предприятий по производству беленой сульфатной целлюлозы
|
Показатель |
Средний уровень загрязнений, кг/т в.с.ц
|
|
Химическое потребление кислорода (ХПК) |
7,00–20,00 |
|
Взвешенные вещества (ВВ) |
0,30–1,50 |
|
Общий азот (Nобщ) |
0,05–0,252) |
|
Общий фосфор (Pобщ) |
0,01–0,032) Эвкалипт: 0,02–0,113) |
|
AOX4), 5) |
0,00–0,20 |
|
1) ВАТ-АЕL – уровень сбросов, соответствующий ВАТ, определенный в соответствии со статьей 3(12) Директивы 2010/75/ЕС на промышленные сбросы (IED). 2) Компактные сооружения очистки сточных вод могут приводить к незначительному повышению показателей сбросов. 3) Верхняя граница диапазона относится к предприятиям, использующим эвкалипт в качестве сырья из регионов с высоким уровнем содержания фосфора (в частности, Пиренейского эвкалипта). 4) Для предприятий, использующих хлор в составе отбеливающих химикатов. 5) Для предприятий, производящих целлюлозу с повышенной прочностью, жесткостью и высокой чистотой (в частности, целлюлоза для производства упаковки жидких продуктов и легкомелованной бумаги), уровень сбросов АОХ может доходить до 0,25 кг/в.с.т целлюлозы. |
|
Таблица Д.7 Сбросы загрязняющих веществ сточных вод в соответствии с EU ВАТ-AEL1), 2015г. от предприятий по производству небеленой сульфатной целлюлозы
|
Показатель |
Средний уровень загрязнений, кг/т в.с.ц. 2)
|
|
Химическое потребление кислорода (ХПК) |
2,50–8,00 |
|
Взвешенные вещества (ВВ) |
0,30–1,00 |
|
Общий азот (Nобщ) |
0,10–0,203) |
|
Общий фосфор (Pобщ) |
0,01–0,023) |
|
1) ВАТ-АЕL – уровень сбросов, соответствующие ВАТ, определенный в соответствии со статьей 3(12) Директивы 2010/75/ЕС на промышленные сбросы (IED). 2) Уровень сбросов BAT-AEL варьируется в диапазоне в связи с тем, что учтены неинтегрированные предприятия по производству товарной целлюлозы, а также интегрированные предприятия, имеющие в своем составе производство целлюлозы (сбросы от бумажных производств включены). 3) Компактные сооружения очистки сточных вод могут приводить к незначительному повышению показателей сбросов. |
|
Приложение Е
(справочное)
Методы контроля технологических показателей в сточных водах
Таблица Е.1 Методы контроля технологических показателей в сточных водах
|
Номер методики |
Название методики |
|
Токсичность сточных вод |
Методика определения токсичности воды, водных вытяжек из почв, осадков сточных вод, отходов по смертности и изменению плодовитости цериодафний. ФР.1.39.2007.03221 |
|
Методика определения токсичности воды, водных вытяжек из почв, осадков сточных вод, отходов по смертности и изменению плодовитости дафний. ФР.1.39.2007.03222 |
|
|
Биологические методы контроля. Методика определения токсичности вод, водных вытяжек из почв, осадков сточных вод и отходов по изменению уровня флуоресценции хлорофилла и численности клеток водорослей. ФР 1.39.2007.03223 |
|
|
БПКп |
Методика выполнения измерений биохимической потребности в кислороде после п-дней инкубации (БПК полн.) в поверностных , пресных, подземных(грунтовых), питьевых, сточных и очищенных сточных водах. ПНД Ф 14.1:2:3:4.123-97 (изд. 2004 г.) |
|
Взвешенные вещества |
Методика выполнения измерений содержания взвешенных веществ и общего содержания примесей в пробах природных и очищенных сточных водах гравиметрическим методом ПНД Ф 14.1:2.110-97 (изд. 2004 г.) |
|
Фосфаты (фосфор общий) |
Методика выполнения измерений массовой концентрации фосфат-ионов в пробах природных и очищенных сточных вод фотометрическим методом восстановлением аскорбиновой кислотой. ПНД Ф 14.1:2.112-97 (изд. 2004 г.) |
|
Азот общий |
ПНД Ф 14.1;2.206-04 Количественный химический анализ вод. Методика выполнения измерений массовой концентрации общего азота в природных и сточных водах. |
|
АОХ |
ГОСТ Р 542613-2010 «Процессы производства целлюлозно-бумажной промышленности. Метод определения содержания адсорбируемых хлорорганических соединений (АОХ) в природных и сточных водах предприятий целлюлозно-бумажной промышленности» |
|
ХПК |
Методика выполнения измерений химического потребления кислорода в природных и очищенных сточных водах. ПНД Ф 14.1:2.100-97 (изд. 2004 г.) |
|
Методика определения бихроматной окисляемости (химического потребления кислорода) в пробах природных, питьевых и сточных вод фотометрическим методом с применением анализатора жидкости "Флюорат-02". ПНД Ф 14.1:2:4.190-03 (изд. 2007 г.) |
|
|
Методика выполнения измерений химического потребления кислорода (ХПК) в пробах природных и сточных вод титриметрическим методом ЦВ 3.01.17-01 «А» ФР.1.31.2002.00639 |
Приложение Ж
(справочное)
Перечень перспективных технологий
Таблица Ж.1 Перечень перспективных технологий
|
№ п.п |
Наименование перспективной технологии |
Сроки коммерческой доступности |
|
1. Перечень перспективных технологий для российских производств сульфатной целлюлозы (ПТ-1) |
||
|
1 |
ПТ-1.1 Отбелка озоном |
3-5 лет |
|
2 |
ПТ-1.2 Технология бесхлорной отбелки (TCF) |
3-5 лет |
|
3 |
ПТ-1.3 Частичное и полное замыкание водооборота отбельного цеха |
3-5 лет |
|
4 |
ПТ-1.4 Газификация черного щелока |
3-5 лет |
|
5 |
ПТ-1.5 Увеличение производства электроэнергии на основе продуктов биомассы и утилизация избыточного тепла |
3-5 лет |
|
6 |
ПТ-1.6 Автокаустизация при добавлении бората |
3-5 лет |
|
7 |
ПТ-1.7 Селективное некаталитическое восстановление в регенерационных котлах |
3-5 лет |
|
8 |
ПТ-1.8 Удаление хелатирующие реагентов путем биологической очистки при невысокой щелочности или с использованием «промышленных почек» |
3-5 лет |
|
9 |
ПТ-1.9 Полное замыкание системы с использованием |
3-5 лет |
|
2. Перечень перспективных технологий для российских производств сульфитной и нейтрально-сульфитной целлюлозы (ПТ-2) |
||
|
10 |
ПТ-2.1 Отбелка озоном (см. ПТ-1.1) |
3-5 лет |
|
11 |
ПТ-2.2 Технология бесхлорной отбелки –TCF (см. ПТ-1.2) |
3-5 лет |
|
12 |
ПТ-2.3 Частичное и полное замыкание водооборота отбельного цеха (см. ПТ-1.3) |
3-5 лет |
|
13 |
ПТ-2.4 Увеличение производства электроэнергии на основе продуктов биомассы и утилизация избыточного тепла (см. ПТ-1.5) |
3-5 лет |
|
14 |
ПТ-2.5 Удаление хелатирующие реагентов путем биологической очистки при невысокой щелочности или с использованием «промышленных почек» (см. ПТ-1.8) |
3-5 лет |
|
15 |
ПТ-2.6 Полное замыкание системы с использованием |
3-5 лет |
|
16 |
ПТ-2.7. Делигнификация перекисью водорода в присутствии катализатора в кислой среде. |
3-5 лет |
|
3. Перечень перспективных технологий для российских производств механической массы (ПТ-3) |
||
|
17 |
ПТ-3.1 Отбелка механической массы пероксидом водорода (ПТ-3) |
3-5 лет |
|
18 |
ПТ-3.2 Процесс Thermopulp |
|
|
19 |
ПТ-3.3 Внедрение технологии получения ТММ-ХТММ из хвойной щепы по методу RTS (см. Раздел 4.3.3.) |
3-5 лет |
|
20 |
ПТ-3.4 Внедрение технологии получения ХТММ из лиственной щепы по щелочно-перекисному способу (см. Раздел 4.3.4). |
3-5 лет |
|
21 |
ПТ-3.5 Внедрение технологии получения ТММ из хвойной древесины по методу по щелочно-перекисному методу (см. Раздел 4.3.6). |
3-5 лет |
|
22 |
ПТ-3.6 Удаление хелатирующие реагентов путем биологической |
3-5 лет |
|
23 |
ПТ-3.7 Полное замыкание системы с использованием |
3-5 лет |
|
24 |
ПТ-3.8 Биосорбция на избыточном активном иле. |
3-5 лет |
|
4 Перечень перспективных технологий для производства бумаги и картона (ПТ-4) |
||
|
25 |
ПТ-4.1 Снижение расхода воды и удельных сбросов при |
3-5 лет |
|
26 |
ПТ-4.2 Оптимизация схемы очистки сточной воды с |
3-5 лет |
|
27 |
ПТ-4.3 Повышение сухости бумажного полотна после прессовой |
3-5 лет |
|
28 |
ПТ-4.4 Регенерация и повторное использование сточных вод |
3-5 лет |
|
29 |
ПТ-4.5 Локальная предварительная очистка сточных вод от процесса мелования бумаги и картона |
3-5 лет |
|
30 |
ПТ-4.6 Проклейка бумаги и картона |
3-5 лет |
|
31 |
ПТ-.7 Упрочнение бумаги и картона |
3-5 лет |
|
32 |
ПТ-4.8 Регулирование удержания компонентов бумажной массы на сетке БДМ |
3-5 лет |
|
5 Перспективные биотехнологии, технологии, основанные на новых физико-химических методах для ЦБП (ПТ-5) |
||
|
33 |
ПТ-5.1 Биоотбеливание сульфатной небеленой целлюлоз |
3-5 лет |
|
34 |
ПТ-5.2 Биодеинкинг (производство бумаги/картона из макулатуры) |
3-5 лет |
|
35 |
ПТ-5.3 Ферментативное снижение смоляных затруднений |
3-5 лет |
|
36 |
ПТ-5.4 Ферментативное расщепление крахмала при приготовлении клеильных растворов для клеильных прессов |
3-5 лет |
|
37 |
ПТ-5.5 Вторичная или биологическая очистка аэробным способом |
3-5 лет |
|
38 |
ПТ-5.6 Физико-химическая очистка сточных вод ДПЦ. |
3-5 лет |
|
39 |
ПТ-5.7 Очистка сточных вод |
3-5 лет |
|
40 |
ПТ-5.8 Использование низкопотенциального тепла. |
3-5 лет |
|
41 |
ПТ-5.9 Водный пиролиз органических отходов |
3-5 лет |
|
42 |
ПТ-5.10 Пропитка щепы перед варкой |
3-5 лет |
|
43 |
ПТ-5.11 Промывка целлюлозы |
3-5 лет |
|
44 |
ПТ-5.12 Сортирование целлюлозной массы |
3-5 лет |
|
45 |
ПТ-5.13 Отбелка целлюлозы [19] |
3-5 лет |
|
46 |
ПТ-5.14 Газификация мелкой фракции отходов сортирования щепы |
3-5 лет |
|
47 |
ПТ-5.15 Переработка осадков сточных вод (кек, уплотненный или высушенный ил и осадок) методом сверхкритических технологий (СКТ) |
3-5 лет |
|
48 |
ПТ-5.16 Технологии производства и использования наноцеллюлозы в производстве картонно- бумажной продукции |
3-5 лет |
Приложение И
(обязательное)
Энергоэффективность
1. Краткая характеристика отрасли с точки зрения ресурсо- и энергопотребления
Производство целлюлозно-бумажной продукции является энергоемким. Для обеспечения технологическим паром, теплом, электроэнергией на предприятиях имеются ТЭЦ. кородревесные энергетические котлы, содорегенерационные котлы и другое энергетическое оборудование. Используются все виды топлива, такие как природный газ, уголь, мазут. Высока доля использования возобновляемых источников энергии,-биотоплива, включая кородревесные отходы, черный щелок, осадки очистных сооружений. (см 1.1.3)
В связи с этим необходимо включение мер по повышению энергоэффективности целлюлозно-бумажного производства.
2. Основные технологические процессы, связанные с использованием энергии.
Технологические процессы производства целлюлозно-бумажной продукции связаны с значительным использование тепловой и электрической энергии.
3.Расход энергоресурсов при производстве целлюлозно-бумажной продукции
(см. Раздел 3)
Таблица И1 Расход энергоресурсов при производстве целлюлозно-бумажной продукции
|
Наименование энергоресурсов |
Единицы измерения |
Расход на 1 т товарной продукции1) |
|
|
минимальный |
максимальный |
||
|
Подготовка древесины |
|||
|
Пар на 1 пл. м3 балансов |
Гкал/пл.м3 |
0,002 |
0,008 |
|
Электроэнергия на 1 пл. м3 балансов |
кВтч/пл.м3 |
7,30 |
33,50 |
|
Производство сульфатной целлюлозы |
|||
|
Небеленая целлюлоза |
|||
|
|
|
На 1 т в.с.целлюлозы по варке |
|
|
Тепловая энергия: |
|
|
|
|
- варочный отдел |
Гкал/т |
0,49 |
1,79 |
|
- КЩД |
Гкал/т |
0,81 |
0,81 |
|
Электроэнергия |
|
|
|
|
- варочный отдел |
кВт·ч/т |
100,00 |
167,00 |
|
- КЩД |
кВт·ч/т |
12,00 |
16,00 |
|
Беленая целлюлоза |
|
На 1 т в.с. товарной целлюлозы |
|
|
Тепловая энергия |
Гкал/т |
0,20 |
1,33 |
|
Электроэнергия |
кВт·ч/т |
62,00 |
236,00 |
|
Получение двуокиси хлора по технологии Метисон или HP-A |
|
На 1 т двуокиси хлора |
|
|
Электроэнергия |
кВт·ч/т |
80,00 |
|
|
Получение двуокиси хлора по интегрированной технологии Chemetics |
|
На 1 т двуокиси хлора |
|
|
Пар |
т/т |
8,00 |
|
|
Электроэнергия |
кВт·ч/т |
8900,00 |
|
|
Производство нейтрально-сульфитной целлюлозы |
|||
|
|
|
На 1 т в.с. полуцеллюлозы |
|
|
Пар |
Гкал/т |
0,43 |
0,55 |
|
Электроэнергия |
кВт·ч/т |
189,00 |
335,00 |
|
Производство сульфитной целлюлозы |
|||
|
Небеленая целлюлоза |
|
|
|
|
Пар |
Гкал/т |
1,00 |
1,50 |
|
Электроэнергия |
кВт·ч/т |
237,00 |
318,00 |
|
Беленая целлюлоза |
|
|
|
|
СМ. раздел сульфатная целлюлоза |
|
|
|
|
Производство древесной механической массы |
|||
|
Дефибрерная древесная масса |
|||
|
Пар |
Гкал/т |
- |
- |
|
Электроэнергия |
кВт·ч/т |
1441,41 |
1961,56 |
|
Термомеханическая масса |
|||
|
Пар |
Гкал/т |
0,15 |
0,40 |
|
Электроэнергия |
кВт·ч/т |
2328 |
2509 |
|
Химико-термомеханическая масса (хвойная древесина) |
|||
|
Пар |
Гкал/т |
0,15 |
0,4 |
|
Электроэнергия |
кВт·ч/т |
2328 |
2509 |
|
Химико-механическая масса (осина) |
|||
|
Пар |
Гкал/т |
0,30 |
0,40 |
|
Электроэнергия |
кВт·ч/т |
1200,00 |
1400,00 |
|
Электроэнергия |
|
кВт·ч/т |
24,00 |
85,00 |
|
Пар |
|
Гкал/т |
1,30 |
2,10 |
Каустизация и регенерация извести
|
Топливо для обжига извести |
кг усл. топлива/т |
200,00 |
300,00 |
|
Пар |
Гкал/т |
0,12 |
0,35 |
|
Электроэнергия |
кВт·ч/т |
130,00 |
160,00 |
|
Пар |
т/т |
1,50 |
3,50 |
|
Электроэнергия |
кВт·ч/т |
400,00 |
1000,00 |
Производство картона
|
Пар |
т/т |
2,00 |
3,00 |
|
Электроэнергия |
кВт·ч/т |
435,00 |
650,00 |
Очистка производственных сточных вод
|
Электроэнергия |
кВт ч/т |
350,00 |
980,00 |
1) Расход энергоресурсов зависит от ряда факторов, в т.ч. назначения вырабатываемой продукции, технического уровня оборудования, применяемых технологий, качества древесного и другого сырья, применяемых химикатов и материалов, наличия современной системы управления технологическими процессами и др.
4. Наилучшие доступные технологии, направленные на повышение энергоэффективности и оптимизацию и сокращение ресурсопотребления (см раздел 5)
Таблица И.2 Наилучшие доступные технологии, направленные на повышение энергоэффективности и оптимизацию и сокращение ресурсопотребления
|
НДТ-5. Оптимальное управление системой потребления энергии и энегоэффективностью для уменьшения расхода топливно-энергетических ресурсов и снижения техногенного воздействия на окружающую среду производственных процессов и ТЭЦ |
|
НДТ-11. Снижение образования отходов, вовлечение в повторное использование и подготовка для размещения на полигоне (в.т.ч. выработка энергии) |
|
НДТ-21.Снижение потребления тепловой энергии (пара) и электроэнергии (сульфатное производство) |
|
НДТ-22. Повышение эффективности производства электроэнергии |
|
НДТ-26. Снижение расхода тепловой энергии (пара) электроэнергии (сульфитное производство) |
|
НДТ-28. Снижение расхода тепловой и электрической энергии (производство древесной массы) |
|
НДТ-35. Снижение расхода тепловой и электроэнергии (производство бумаги, картона) |
5. Экономические аспекты реализации НДТ, направленные на повышениеэнергоэффективности и оптимизацию и сокращение ресурсопотребления
В разделе 6 приведены экономические аспекты, направленные на повышение энергоэффективности. Применение ресурсосберегающих технологий позволяет снизить уровень потребления энергоресурсов (см. раздел 6).
6. Перспективные технологии, направленные на повышение энергоэффективности и оптимизацию и сокращение ресурсопотребления: (см. раздел 7)
Таблица И.3 Перспективные технологии, направленные на повышение энергоэффективности и оптимизацию и сокращение ресурсопотребления
|
ПТ-1.4. Газификация черного щелока |
|
ПТ-1.5. Увеличение производства электроэнергии на основе продуктов биомассы и утилизация избыточного тепла |
|
ПТ-4.1. Снижение расхода воды и удельных сбросов при организации максимально возможного замкнутого цикла использования оборотной воды |
|
ПТ-5.14. Газификация мелкой фракции отходов сортирования щепы |
|
ПТ-5.15. Переработка осадков сточных вод (кек, уплотненный или высушенный ил и осадок) методом сверхкритических технологий (СКТ) Среди приведенных 48 ПТ (см. приложение Ж) большинство являются ресурсосберегающими и способствуют снижению расхода энергоресурсов. |
Дополнительные виды деятельности при производстве целлюлозы, древесной массы, бумаги, картона и соответствующие им справочники НДТ (по распоряжению Правительства Российской Федерации от 31 октября 2014 г. № 2178-р) приведены в таблице 2 Справочника при условии, если установленная мощность котельных установок относится к предприятиям 1-ой категории (см. область применения).
Таблица И.4 Дополнительные виды деятельности:
|
Вид деятельности |
Соответствующий справочник НДТ |
|
Выработка пара и электроэнергии на тепловых станциях |
Сжигание топлива на крупных промышленных предприятиях в целях производства энергии |
|
Промышленные системы охлаждения (градирни, пластинчатые теплообменники) |
Промышленные системы охлаждения |
1. ГОСТ Р 53636-2009. «Целлюлоза, бумага, картон, Термины и определения».
2. Многоязычный толковый словарь лесотехнических терминов, Мекор (международный консорциум) Москва, 1995 г.
3. Наилучшие доступные технологии (НДТ). Справочный документ для производства целлюлозы, бумаги и картона. Директива о Промышленных Выбросах 2010/75/ЕС. (Комплексное предотвращение и контроль загрязнений) 2015 г.European Commission. Best Available Techniques Reference Document for the Production of Pulp, Paper and Board. 2015. – P. 900.
4. ВНИИБ. Технология целлюлозно-бумажного производства. Справочное издание в трех томах, СПб, 2003 г.
5. Технология целлюлозно-бумажного производства Справочные материалы. В 3-х томах. СПб.: ЛТА, 2002г.
6. Технологические регламенты филиалов ОАО «Группа ИЛИМ» в г. Братске, Усть-Илимске, Коряжма.
7. Личутина Т.Ф., Мискевич И.В., Бровко О.С., Гусакова М.А. Оптимизация нормирования сброса стоков предприятий ЦБП в водотоки, РАН УО ИЭПС, Екатеринбург, 2005 г.
8. Разработка и реализация системы технологического нормирования на основе наилучших существующих технологий (НСТ) для предприятий ЦБП России в свете стратегии устойчивого развития, выполненная РАО «Бумпром», Санкт-Петербург, 2005 г.
9. Боголицын К. Г., Соболева Т.В., Гусакова М. А., Почтовалова А.С., Личутина Т. Ф. Научные основы эколого-аналитического контроля промышленных сточных вод ЦБП. Екатеринбург 2010 – С. 60-108.
10. Бегак М.В., Гусева Т.В., Боравская Т.В., и др. Наилучшие доступные технологии и комплексное экологические разрешения перспективы применения в России, ООО ЮрИнфоР-Пресс, Москва, 2010 г.
11. Поэтапный график создания в 2015-2017 годах отраслевых справочников наилучших доступных технологий утвержденный распоряжением Правительства Российской Федерации от 31 октября 2014 г. N 2178-р.
12. Постановление Правительства Российской Федерации от 23 декабря 2014 г. N 1458 г. «О порядке определения технологии в качестве наилучшей доступной технологии, а также разработки, актуализации и опубликования информационно-технических справочников по наилучшим доступным технологиям».
13. Федеральный закон Российской Федерации от 29 июня 2015 г. N 162-ФЗ «О стандартизации в Российской Федерации».
14. ПНСТ 21-2014 Наилучшие доступные технологии. Структура информационно-технического справочника.
15. ПНСТ 23-2014 Наилучшие доступные технологии. Формат описания технологий.
16. ПНСТ 22-2014 Наилучшие доступные технологии. Термины и определения.
17. Федеральный закон Российской Федерации от 10 января 2002г. N 7-ФЗ (ред. от 28.11.2015г.) "Об охране окружающей среды" (с изм. и доп., вступ. в силу с 01.01.2016г.).
18. Федеральный закон Российской Федерации от 21 июля 2014г. N 219-ФЗ (ред. от 29.12.2014г.) "О внесении изменений в Федеральный закон "Об охране окружающей среды" и отдельные законодательные акты Российской Федерации"
19. Гермер Э.И., Метэ А., Осташи Ж.-К. Типовые схемы отбелки с озоновой ступенью для разных целлюлоз. Сообщение 1. Преимущества озоновой отбелки. Потребность в типовых схемах и предпосылки к их созданию. «Целлюлоза. Бумага. Картон», №7, 2015, с. 44-48.
[1] Описание применяемых в настоящее время внутрицеховых локальных очистных сооружений представлено в 2.1, 2.2–2.5.
[2] Данные даны справочно на основании ИТС ЕС, так как в России еще нет СРК сжигающих СВ в диапазоне 75 – 83 %.
[3] Данные даны справочно на основании ИТС ЕС, так как в России еще нет СРК сжигающих СВ в диапазоне 75-83%.