Краткое содержание справочника
Введение. Во введении приводитсякраткое содержание справочника НДТ.
Предисловие. Указана цель разработкисправочника НДТ, его статус, законодательный контекст, краткое описаниепроцедуры создания в соответствии с установленным порядком, а также взаимосвязьс аналогичными международными документами.
Область применения. Описаны основные видыдеятельности, на которые распространяется действие справочника НДТ.
В разделе 1 представлена информация о состоянии и уровне развитияв Российской Федерации подотраслей производства основных керамических изделий:
- кирпичаи камня керамического;
- керамическойплитки;
- огнеупорныхизделий;
- санитарно-техническихизделий из керамики;
- посудыи декоративных изделий (хозяйственно-бытовой керамики);
- техническойкерамики (изоляторов).
Также в разделе 1 дан краткий обзор экологических аспектовпроизводства керамических изделий и воздействия предприятий отрасли наокружающую среду.
В разделе 2 представлены сведения о технологических процессах,являющихся общими для всех подотраслей производства керамических изделий, атакже информация об особенностях технологических процессов, получившихраспространение в производстве:
- кирпичаи керамического камня;
- керамическойплитки;
- огнеупорныхизделий;
- санитарно-техническихизделий из керамики;
- посудыи декоративных изделий (хозяйственно-бытовой керамики);
- техническойкерамики (изоляторов).
В разделе 3дана оценка потребления природных ресурсов и уровней эмиссий в окружающуюсреду, характерных для производства керамических изделий в целом.
Для наиболее массовых производств (керамического кирпича и плитки)представлены результаты анкетирования отечественных предприятий и оценкаматериалов научно-исследовательских работ, характеризующих удельное потреблениеэнергии и других ресурсов, а также удельные выбросы основных загрязняющихвеществ в атмосферу. Приведены также доступные сведения об обращении спроизводственными сточными водами и отходами производства.
Для производств других изделий (огнеупорных, санитарно-технических,посуды, технической керамики) представлены преимущественно сведения об уровняхпотребления ресурсов и эмиссий в окружающую среду, систематизированные в справочникеЕвропейского союза по наилучшим доступным технологиям «Производство керамическихизделий» (Reference Book on Best Available Techniques,Ceramic Manufacturing Industry,2007).
В разделе 4описаны особенности подходов, использованных при разработке данного справочникаНДТ и в целом соответствующих Правилам определения технологии в качестве наилучшейдоступной технологии, а также разработки, актуализации и опубликованияинформационно-технических справочников по наилучшим доступным технологиям(утверждены постановлением Правительства Российской Федерации от23 декабря 2014 г. № 1458) и Методическим рекомендациям поопределению технологии в качестве наилучшей доступной технологии (утвержденыприказом Министерства промышленности и торговли Российской Федерации от31 марта 2015 г. № 665).
В разделе 5 кратко описаны наилучшие доступные технологиипроизводства керамических изделий, включая:
- системыэкологического менеджмента;
- технологическиерешения, направленные на повышение экологической результативности иэнергоэффективности производства всех видов керамических изделий;
- решения,характерные для конкретных подотраслей производства керамических изделий.
В разделе 6приведены доступные сведения об экономических характеристиках современныхпроектов создания предприятий по производству керамических изделий в РоссийскойФедерации. Представлена информация о затратах на внедрение системэкологического менеджмента и преимущества, связанные с внедрением этих системна российских предприятиях.
В разделе 7приведены краткие сведения о новых технологических, технических и управленческихподходах, направленных на повышение ресурсоэффективности и экологической результативностипроизводства керамических изделий, которые находятся в стадии разработки илиимеют ограниченное применение.
Заключительные положения и рекомендации. В разделепредставлена позиция разработчиков справочника НДТ в отношении сбора информациидля актуализации и внесения изменений в справочник НДТ «Производствокерамических изделий».
Библиография. В библиографии приведенперечень основных источников информации, использованных при разработке справочникаНДТ.
Цели, основные принципы и порядок разработки справочника НДТ установленыпостановлением Правительства Российской Федерации от 23 декабря 2014 г.№ 1458, описывающем порядок определения технологии в качестве наилучшейдоступной технологии, а также разработки, актуализации и опубликованияинформационно-технических справочников по наилучшим доступным технологиям.
1 Статус документа
Настоящий справочник НДТ является документом по стандартизации.
2 Информация о разработчиках
Справочник НДТ разработан технической рабочей группой № 4«Производство керамических изделий» (ТРГ 4), состав которой был утвержденприказом Федерального агентства по техническому регулированию и метрологии№ 829 от 17 июля 2015 г. «О технической рабочей группе«Производство керамических изделий».
Перечень организаций, оказавших поддержку разработке справочникаНДТ, приведен в разделе «Заключительные положения и рекомендации».
Справочник НДТ представлен на утверждение Бюро наилучших доступныхтехнологий (Бюро НДТ) (www.burondt.ru).
3 Краткая характеристика
Справочник НДТ содержит описание применяемых при производствекерамических изделий технологических процессов, оборудования, техническихспособов, методов, в том числе позволяющих снизить негативное воздействие наокружающую среду, повысить энергоэффективность, обеспечить ресурсосбережение напредприятиях. Из описанных технологических процессов, оборудования,технических способов, методов (в том числе управления) определены решения,являющиеся наилучшими доступными технологиями (НДТ). Для ряда НДТ в справочникеНДТ установлены соответствующие технологические показатели НДТ.
4 Взаимосвязь с международными и региональными аналогами
Справочник НДТ разработан на основе справочника Европейского союзапо наилучшим доступным технологиям «Производствокерамических изделий» (Reference Book on Best Available Techniques, Ceramic Manufacturing Industry, 2007) с учетом особенностей производства керамических изделийв Российской Федерации.
5 Сбор данных
Информация о технологических процессах, оборудовании, техническихспособах, методах, применяемых при производстве керамических изделий вРоссийской Федерации, была собрана в процессе разработки справочника НДТ всоответствии с Порядком сбора данных, необходимых для разработкиинформационно-технического справочника по наилучшим доступным технологиям ианализа приоритетных проблем отрасли, утвержденным приказом Росстандарта от23 июля 2015 г. № 863.
6 Взаимосвязь с другими справочниками НДТ
Взаимосвязь настоящего справочника НДТ с другими справочниками НДТ,разрабатываемыми в соответствии с распоряжением Правительства Российской Федерацииот 31 октября 2014 г. № 2178‑р, приведена в разделе«Область применения».
7 Информация об утверждении, опубликовании и введении в действие
Справочник НДТ утвержден приказом Росстандарта от _____________№ _____.
Справочник НДТ введен в действие с 1 июля 2016 года, официальноопубликован в информационной системе общего пользования — на официальномсайте Федерального агентства по техническому регулированию и метрологии в сетиИнтернет www.gost.ru.
ИНФОРМАЦИОННО-ТЕХНИЧЕСКИЙ СПРАВОЧНИК ПО НАИЛУЧШИМ ДОСТУПНЫМ ТЕХНОЛОГИЯМ
ПРОИЗВОДСТВО КЕРАМИЧЕСКИХ ИЗДЕЛИЙ
Дата введения — 2016 – 07 – 01
Настоящий справочник НДТ распространяетсяна производство керамических изделий, в том числе следующие основные виды деятельности:
- производствокерамических строительных материалов (кирпича, плиток и плит керамических);
- производствоогнеупорных изделий;
- производствосанитарно-технических изделий из керамики;
- производствоэлектрических изоляторов из керамики;
- производствокерамических хозяйственных и декоративных изделий (посуды).
В приложении А приведены соответствующие области применениякоды ОКВЭД и ОКПД 2.
Справочник НДТ распространяется на процессы,связанные с основными видами деятельности, которые могут оказать влияние на ресурсоэффективность,характер и масштаб воздействия на окружающую среду:
- хранениеи подготовка сырья;
- производственныепроцессы;
- методыпредотвращения и сокращения эмиссий и образования отходов.
Ограниченные сведения приведены такжедля таких процессов, как:
- хранениеи подготовка топлива (в случае использования твердого топлива);
- хранениеи подготовка продукции.
Справочник НДТ не распространяетсяна:
- некоторыепроцессы производства, такие как добыча сырья в карьере и транспортировка сырьевыхматериалов с карьера на склад производства;
- вопросы,касающиеся исключительно обеспечения промышленной безопасности или охраны труда.
Дополнительные виды деятельности при производстве изделий из керамикии соответствующие им справочники НДТ (по распоряжению Правительства РоссийскойФедерации от 31 октября 2014 г. № 2178‑р, с изменениями от29 августа 2015 г. № 1678‑р) приведены в таблице 1.
Таблица 1. – Дополнительные виды деятельности при производствеизделий из керамики и соответствующие им справочники НДТ
| Вид деятельности |
Соответствующий справочник НДТ |
| Очистка сточных вод |
Очистка сточных вод при производстве продукции (товаров), выполнении работ и оказании услуг на крупных предприятиях |
| Очистка отходящих газов |
Очистка выбросов вредных (загрязняющих) веществ в атмосферный воздух при производстве продукции (товаров), а также при проведении работ и оказании услуг на крупных предприятиях |
| Складирование и хранение сырья, продукции и твердого топлива |
Сокращение выбросов загрязняющих веществ, сбросов загрязняющих веществ при хранении и складировании товаров (грузов) |
| Повышение энергоэффективности
|
Повышение энергетической эффективности при осуществлении хозяйственной и (или) иной деятельности |
Раздел 1.Общая информация о состояниии развитии производства керамических изделий в Российской Федерации
1.1Основные подотрасли производства керамических изделий
Производство изделий изкерамики относится к числу наиболее динамично развивающихся отраслей российскойэкономики. Начавшийся в 2008 году экономический кризис не оказалстоль заметного влияния на темпы выпуска продукции, как в других отраслях (вчастности, в металлургии), его последствия для различных подотраслей быличастично или полностью нивелированы в течение 2–3 лет. К 2013 году практически все действующиекерамические предприятия вышли на докризисный уровень, некоторые подотрасли, преждевсего производство строительной керамики (кирпич, керамическая плитка), демонстрируютопережающие темпы развития: происходит наращивание выпуска продукции, закладываютсяновые и проходят глубокую модернизацию существующие производственные площадки.
В настоящем справочнике НДТ выделены шесть основных подотраслей производстваследующих керамических изделий, характерных для Российской Федерации:
- кирпич;
- керамическая плитка;
- огнеупоры;
- санитарно-технические изделия;
- посуда и декоративные изделия (хозяйственно-бытоваякерамика);
- техническая керамика.
В последующих разделах рассмотреныосновные черты развития подотраслей производства указанных керамических изделийв Российской Федерации (см. 1.2–1.7).
Фундаментальные приемы и стадиипроцесса производства различных видов керамики мало отличаются друг от друга, еслине учитывать, что для изготовления ряда видов продукции, таких как облицовочнаяи напольная плитка, посуда и декоративные изделия (хозяйственно-бытовая керамика),санитарно-технические изделия, техническая керамика, нередко применяют многократныйобжиг. Впрочем, технологическое воплощение производственного процесса может иметьсущественные отличия, связанные с характеристиками исходного сырья и требованиямик готовой продукции. Технологические процессы производства керамических изделийрассмотрены в разделе 2.
1.2 Обзор отрасли: керамический кирпич
Керамический кирпич (рядовой, лицевой, клинкерный, а также поризованныеблоки) относится к наиболее традиционным строительным материалам, а его производствораспространено в Российской Федерации повсеместно. В настоящее время кирпичв России выпускают более 300 предприятий, при этом доли крупнейших из них,Группы ЛСР [1]) и Wienerberger [2]) ,не превышают 10 %. В последние десятилетия созданы механизированныезаводы с объемом производства 50–100 млн шт. в год [3]), оснащенные мощными глинообрабатывающими и формующими машинами,механизированными экономичными сушилками и печами. На мелких и средних заводахв России выпускается почти 70 % продукции [1]. В то же время, поданным Ассоциации производителей керамических стеновых изделий (АПКСМ) [2], на предприятиях —членах АПКСМ производится около 55 % керамического кирпича, выпускаемого вРоссии [4]) (см. приложение Ж), а по данным Ассоциации производителейкерамических материалов (АПКМ), на предприятиях — членах АПКМ производитсяоколо 40 % керамического кирпича и камня, а также 40 % тонкой керамики [5]) (см. приложение Е).
Максимальные объемы выпуска кирпича были зафиксированы в1991 году. До 2004–2005 годов производство кирпича в России оставалосьпрактически на уровне середины 1990‑х, уменьшившись по сравнению с пиковымпоказателем 1991 года почти вдвое. В предкризисные 2006–2008 годынаблюдался заметный рост, однако до сих пор отрасль не оправилась после кризисногопадения производства (см. рисунок 1.1). Несмотря на то, что объемы производстваувеличиваются не слишком быстро, происходит внутренняя перестройка отрасли:закрываются старые неэффективные заводы и строятся новые, более мощные.
С 2003 года в России инвесторы начали возводить заводы повышенноймощности — от 100 млн шт. кирпичей. Однако у тенденции к укрупнениюпроизводства есть и свои пределы. Средняя мощность самых крупных кирпичных заводовв мире составляет около 500 млн шт. условного кирпича в год. Большие мощностиобычно избыточны с точки зрения логистики. По мнению российских экспертов [1],200–300 млн шт. условного кирпича в год вполне достаточно, чтобы обеспечитьпотребности строительного сектора и ремонтных работ в окрестностях предприятия радиусомдо 400 км.
Следует отметить, что в современных строительных конструкциях практическиполностью исключены внешние ограждающие конструкции из сплошной кирпичной кладки,существенно повысились требования к термическому (тепловому) сопротивлению стен.Конструкции стен стали многослойными. Это привело к дифференциации требований кматериалам, составляющим ограждающую конструкцию. Для внешней кладки ограждающейконструкции важно прежде всего обеспечить соблюдение требований к безопасности идолговечности. Этим требованиям отвечает кирпич с невысоким показателем пустотности(или полнотелый) и высокой морозостойкостью и плотностью. Для теплоизолирующегослоя кладки необходимо поддерживать теплотехнические характеристики, обеспечивающиенаибольшее термическое сопротивление при наименьшей толщине. Этим требованиям отвечаетпоризованный кирпич (крупноформатный камень) с высоким показателем пустотности инизкой плотностью. К кирпичу, предназначенному для эксплуатации в агрессивнойи сильноагрессивной среде, клинкеру для мощения предъявляются повышенные требования.В целом в Российской Федерации установлены более жесткие требования к свойствам,чем в Европейском союзе (ЕС), что обусловлено его многолетним применением в неблагоприятныхклиматических условиях. На российских предприятиях выпускаются все указанныевиды кирпича и керамического камня; производители стремятся не только удовлетворять, но дажепредвосхищать требования потребителей.
Главной особенностью тех изменений, которые происходят в настоящеевремя на кирпичных заводах в России, является не столько укрупнение производств,сколько внедрение современных технологических процессов, позволяющих выпускать продукцию,отвечающую современным требованиям, и обеспечивать высокую ресурсоэффективность(в первую очередь энергоэффективность) предприятий [3], [4].
По данным Ассоциации производителей керамических материалов [5],общий объем выпуска керамического кирпича в России на 2014 год составил 7,012 млрд шт.условного кирпича. Динамика производства керамического кирпича на период 2007–2014 годовпоказана на рисунке 1.1.

Рисунок 1.1 — Производство керамическогокирпича
в России в 2007–2014 годах
Период спада производства отмечен в 2009 году; отрасль характеризоваласьростом производства в 2010–2012 годах, после чего снова наметился некоторыйспад.
В структуре производства керамических стеновых материалов в РоссийскойФедерации в 2014 году основная доля приходится на керамический кирпич рядовой —56 %, керамический кирпич лицевой составляет 34 %, поризованныеблоки — около 10 %, клинкерный кирпич — 0,2 %.
Ведущее место среди производителей керамического кирпича (по всем видамкирпича) в России занимают предприятия Центрального федерального округа (2218 млн шт.условного кирпича), следующим по вкладу в общий объем производства является Приволжскийфедеральный округ (1757 млн шт. условного кирпича). Относительный вкладпроизводителей различных субъектов федерации показан на рисунке 1.2.

Рисунок 1.2 — Распределение производства керамическогокирпича и камня по федеральным округам в 2014 году
Характерные черты крупных компаний,производящих керамический кирпич в Российской Федерации, можно сформулировать следующимобразом:
- активнаямодернизация и внедрение современных технологических процессов ведущими отечественнымикомпаниями и постепенное вытеснение с рынка предприятий, использующих производственныелинии образца 1970–1980‑х годов;
- последовательноеповышение энерго- и ресурсоэффективности производства, как в результате проведениямодернизации в целом, так и в порядке выполнения требований соответствующих законов,указов и постановлений;
- хорошоналаженная система информационного обмена (в рамках специализированных изданий,а также отраслевых ассоциаций, —таких как Ассоциация производителей керамическихматериалов и Ассоциация производителей керамических стеновых материалов);
- взаимодействиекомпаний, выпускающих материалы, используемые в строительстве, с ведущими строительнымиассоциациями, например с Национальным объединением строителей (НОСТРОЙ);
- основноетехнологическое оборудование для производства кирпича в РФ не выпускается;экспериментальная база представлена незначительным числом организаций (прежде всего,ВНИИСТРОМ и ЦНИИГеонеруд) и требует укрепления;
- отрасльпрактически полностью зависит от поставок основного технологического оборудованияи запчастей к ним из Европы.
Специалисты ряда профильных российских предприятий принимали участиев пилотных проектах, предоставляли данные для проведения сравнительного анализаэнергоэффективности и экологической результативности производства, оказывали содействиеразработчикам русских версий международных справочников [6] и национальных стандартовпо наилучшим доступным технологиям [7]. Результаты проектов нашли отражение вразделах 2, 3 и 5.
В соответствии с постановлением Правительства РоссийскойФедерации от 28 сентября 2015 г. № 1029, утверждающим критерииотнесения объектов, оказывающих негативное воздействие на окружающую среду, к объектамI, II, III и IV категорий, все предприятия по производству керамического кирпичав России отнесены к объектам категории I [6]) и, таким образом, будут обязаны получать комплексные экологическиеразрешения и подтверждать соответствие технологическим нормативам, установленнымна основе НДТ.
1.3 Обзоротрасли: керамическая плитка
Отечественное производство керамической плитки даже в 1970–1980‑е годыотличалось высоким уровнем автоматизации. Большое влияние на процесс развития российскогопроизводства керамической плитки оказал экономический кризис 1998 года. Произошловременное сокращение импорта керамической плитки в Россию, а параллельно повысилсяспрос на отделочную керамику отечественного производства. В то время, на рубежедвух столетий, многие российские предприятия начали серьезно расширять производственныемощности и модернизировать производство за счет установки импортного оборудования.В конечном счете это позволило значительно расширить номенклатуру и ассортиментпродукции, улучшить дизайн выпускаемых керамических изделий и повысить конкурентоспособностьпредприятий [8].
Со временем темпы роста производства начали замедляться, и наименеегибких производителей стали вытеснять с рынка их более развитые в технологическомплане конкуренты. Самые заметные изменения стали происходить в результате выходана российский рынок крупных международных компаний, которые начали размещать здесьсобственные производства. Значительные инвестиции в производственные мощности, управленческийопыт и маркетинговый бюджет международных компаний серьезно повлияли на ужесточениеконкурентных условий в сегменте керамической плитки. В такой ситуации многимроссийским производителям, основной стратегией которых на тот момент было наращиваниесобственных мощностей, пришлось задуматься о стратегическом планировании своей деятельности,а также пересмотреть всю логистическую концепцию — от обеспечения производствасырьем до доведения продукции до конечного потребителя [9].
К 2003–2005 годам производство керамической плитки преодолелопериод стагнации и банкротства ряда предприятий, практически полностью перевооружившись [9].Сократившийся в период кризиса 2008–2009 годов выпуск продукции возрастал до 2013 г.В 2013 году продажи керамической плитки в России достигли 1,6 м2 на душу населения [10].
Направление развития российского рынка керамической плитки, динамикажилищного строительства и строительства нежилых объектов во многом определили направлениеразвития производства керамической плитки в 2013 году. Объем выпуска керамическойплитки в России в 2013 году в натуральном выражении составил 166,6 млн м2, что на 6,8 % больше показателей предыдущего года. Однакоследует учитывать, что в 2012 году темп прироста составил 15 %. Национальноепотребление керамической плитки достигло рекордной за все время отметки в 231 млн м2, что на 5,7 % больше показателя 2012 года (218,8 млн м2). Тем не менее в 2012 году потребление росло болеевысокими темпами: темп прироста за этот период составил 15,7 %. Таким образом,в 2013 году производство росло вдвое медленнее, чем в 2012 году, а потребление —в три раза медленнее, что говорит о явном перенасыщении российского рынка керамическойплитки [8].
По итогам января — июля 2014 года производство керамическойплитки сократилось на 3,4 % по сравнению с аналогичным периодом 2013 года[11]. По итогам января — ноября 2014 года производство составило151,6 млн м2, что на 2 % ниже аналогичногопоказателя 2013 года (см. рисунок 1.3) [12]. По мнению экспертов,по итогам 2014 года этот показатель практически не изменился.По другим данным, в 2014 году производство керамической плитки было оцененов 161,4 млн м2, потребление — в 206,9 млн м2 [13].
Лидерами по объему производства плитки являются предприятия Центральногофедерального округа, на долю которых приходится около половины от всей плитки, производимойв России; вклад производителей Северо-Западного региона достигает четверти общегообъема производства плитки в России. По данным статистики в общей структуреотечественного рынка на долю внутренней продукции приходится 65 % —80 % [14].
Всего в Российской Федерации насчитывается около 25 основных ведущихкомпаний, которые занимаются производством керамической плитки (фасадной, глазурованной для внутреннейотделки, керамогранита и пр.). Некоторая часть предприятий специализируетсяна выпуске какого-то одного вида плитки, а часть предприятий имеет более широкийассортимент. Размеры плитки изменяются от нескольких десятков миллиметров до 600–1200 мм,толщина составляет от 3 до 15 мм, изделия могут иметь различную плотность.В статистических материалах и маркетинговых исследованиях данные представленыв размерности млн м2, которая сохранена в данном разделе,так как позволяет оценить объемы производства в целом и представить региональнуюструктуру выпуска продукции. В разделах справочника, посвященных обсуждениютекущих уровней потребления ресурсов и эмиссий в ОС, используется более информативнаяразмерность — тонны продукции.

Рисунок 1.3 —Производство керамической плитки в России [15], с изменениями [17]
В заключение следует отметить, что в различных сегментах отечественногорынка керамической плитки конкурируют как отечественные, так и иностранные производители,в том числе и те, которые открыли промышленные площадки в нашей стране. Предприятияактивно внедряют современные производственные линии, осваивают новые технологии,приглашают зарубежных дизайнеров и технологов. Новое оборудование дает возможностьиспользовать при декорировании плитки методы ротационной (ротоколор) и цифровойпечати, нанесения люстра и благородных металлов. При этом метод шелкографииостаётся достаточно широко распространённым. Современные высокотемпературные печи,применение технологий двойного и одинарного обжига, внедрение систем менеджментакачества и использование компьютерных технологий позволяют выпускать плитку разнообразныхформатов и различного назначения. Отечественные производители развивают и собственныетехнологии, которые отвечают особенностям российских климатических условий. Однаиз новейших разработок — керамическая плитка, которая выдерживает очень низкиетемпературы и может применяться для облицовки фасадов зданий даже в северных регионах[16].
Производителей керамической плитки вРоссийской Федерации можно условно разделить на две составляющие [18]:
- отечественныепредприятия (в том числе Группа компаний «КераМир», ОАО «Волгоградский керамическийзавод»; ООО «Самарский Стройфарфор», предприятия компании Estima Ceramica, расположенныев Московской и Самарской областях, ОАО «НЕФРИТ-КЕРАМИКА», ОАО «Кировская керамика»,ОАО «Завод керамических изделий» (Уралкерамика), ОАО «Стройфарфор» Холдинга UNITILE,ОАО «Сокол», ООО «Евро-Керамика;
- зарубежныекомпании, открывшие производство плитки в России (такие как Kerama Marazzi спредприятиями, функционирующими в г. Орле и в Московской области, Группа компанийRovese (п. Фряново и п. Кучино Московской области), Группы компаний LasselsbergerCeramics, предприятие Холдинга Gruppo Concorde в г. Ступино).
В соответствии с постановлением Правительства РоссийскойФедерации от 28 сентября 2015 г. № 1029, утверждающимкритерии отнесения объектов, оказывающих негативное воздействие на окружающуюсреду, к объектам I, II, III и IV категорий, все предприятия по производствукерамической плитки в России отнесены к объектам категории I [7]) и, таким образом, будут обязаны получать комплексные экологическиеразрешения и подтверждать соответствие технологическим нормативам, установленнымна основе НДТ.
1.4 Обзор отрасли: огнеупорные изделия
В настоящее время огнеупорная промышленность России представлена12 огнеупорными предприятиями и огнеупорными производствами на металлургическихкомбинатах ОАО «ММК» и ОАО «ЧМК». Ситуацию на российском рынке огнеупорных изделийв целом определяют специализированные огнеупорные заводы, производя 70 % —75 % огнеупорных изделий и материалов в стране. В настоящее время в РоссийскойФедерации можно условно выделить производителей огнеупорной продукции трех уровнейпо сложности и предлагаемым возможностям. К первой («легкой») группе можноотнести организации, ориентированные на производство одного, как правило менее трудоемкогои в то же время значительно востребованного, продукта. Это могут быть разнообразныенеформованные огнеупоры, получаемые параллельно основному производству (корундовыемассы МКМ‑90, выпускаемые на ОАО «РУСАЛ Бокситогорский глинозем»), или жеспециально разработанная технология под один вид продукции, которую и продают самиразработчики (теплоплиты «РТПК», доменные массы «Теплострой» и т. п.)Как правило, одна фирма предлагает один продукт для всех потребителей; в Россиитаких организаций насчитывается более 50.
Ко второй («средней») группе относятся производители, для которыххарактерен комплексный подход к выпуску огнеупорной продукции. Если это шамотныеили какой-то другой вид изделий, то выпускается весь возможный ассортимент, включаяформованные и неформованные огнеупоры (ООО «Морган Термал Керамикс Сухой Лог», РХИ«Подольскогнеупор», ОАО «Щербинский завод электроплавленых огнеупоров», БогдановичскоеОАО «Огнеупоры»); если производство ориентировано на нужды собственного комбината,то выпускаются наиболее дорогостоящие огнеупоры (ЗАО «Огнеупор» (дочернее обществоОАО «ММК»), «Мечел-материалы» (ОАО «ЧМК»). Здесь наблюдается отход от огнеупоров«общего применения» к специализированной огнеупорной продукции.
К третьей группе («комплексной поставки») можно отнести как отечественныхпроизводителей (ОАО «Боровичский комбинат огнеупоров», ООО «Группа «Магнезит», ОАО«Первоуральский динасовый завод» и др.) и предприятия стран СНГ (ОАО «Запорожогнеупор»,ООО «ГИР-Интернешнл» и др.), так и западных производителей (Calderys, Cookson,LWB Refractories, Minteq, Morgan Crucible, RHI, Saint-Gobain, Vesuviusи др.). Предприятия этой группы ориентируются на комплексный подход к потребителю,а также на то, что заказчик способен комплектовать крупные заказы у себя в течение3–8, а иногда и более, месяцев (коксовые батареи, конвертеры, воздухонагревателидоменных печей, футеровки доменных печей и т. п.) [19].
Кризис металлургического рынка 2008 года серьезно отразился наогнеупорной отрасли. В настоящее время причинами спада являются конкуренциясреди производителей, обладающих избыточными (для металлургии) мощностями, поставкаимпортных огнеупорных изделий и материалов в Россию (зачастую по демпинговым ценам),снижение объемов потребности в огнеупорных изделиях и материалах металлургическимипредприятиями в связи с повышением качества изделий. Сказываются на производствеогнеупоров и новые проблемы российской металлургии, прежде всего меры ряда странпо ограничению российского экспорта металлов. Немалую отрицательную роль для отраслииграет и опережающий рост тарифов российских естественных монополий на энергоресурсыи перевозки. В настоящее время огнеупоры все чаще изготавливают на заказ сучетом специфики применения.
Медленное развитие при исчерпывающих мощностях на российском рынкепроизводства огнеупоров не дают предприятиям возможность выйти на внешний рынок.Для того чтобы конкурировать на внешнем рынке с общемировыми предприятиями, нашимпроизводителям необходимо создавать продукты, которые бы соответствовали высокимстандартам качества. Для этого необходимо не только обновлять существующиепроизводственные линейки, но и внедрять новые технологии, которые позволили быобеспечить выпуск новых видов огнеупорной продукции. В этом контексте следуетупомянуть рециклинг огнеупорных материалов, обжиг в контролируемой среде (при производстве,например, карбидкремниевых огнеупоров на нитридной связке), низкотемпературную (320 °C — 450 °C) термообработкуизделий из огнеупорных бетонов и наиболее перспективное направление — наращиваниеобъемов выпуска безобжиговых огнеупорных изделий и неформованных огнеупоров.В зарубежных странах доля выпуска неформованных огнеупоров достигает 50 % —60 % от всего производства и применения огнеупорных материалов, в России этотпоказатель к 2015 году составил 25 % — 30 %.
Изменение конъюнктуры рынков продукции отраслей-потребителей сказываетсяна объемах производства и поставок огнеупоров. Снижение объемов производства в этихотраслях влечет за собой снижение объемов потребления огнеупорных материалов. Распределениерынков определяется размещением потребляющих отраслей. Кроме того, на распределениерынков влияет уровень модернизации производственных процессов в этих отраслях.В черной металлургии все еще имеются значительные колебания объемов потребленияогнеупоров в зависимости от региона, максимальная величина удельного потреблениядля российского рынка достигает почти 25 кг/т стали [20].В то же время существуют производства с удельным потреблением огнеупоровпорядка 9 кг/т стали, средняя величина удельного потребления по стране к 2015 годусоставляет 11–13 кг/т стали.
Распределение предприятий по производству огнеупоров по федеральнымокругам и областям по состоянию на 2008 год приведено в таблице 1.1. Какследует из представленных данных, 70 % всей огнеупорной промышленности Россиисосредоточено в Уральском федеральном округе.
Таблица 1.1 — Производство огнеупоров в России пофедеральным округам и областям по [21]
| Федеральный округ |
Область |
Доля выпуска, % |
| Уральский |
Челябинская |
36,4 |
| Свердловская |
33,6 |
|
| Центральный |
Воронежская |
8,9 |
| Тульская |
3,0 |
|
| Московская |
1,8 |
|
| Северо-Западный |
Новгородская |
12,1 |
| Приволжский |
Оренбургская |
2,4 |
| Сибирский |
Кемеровская |
1,2 |
| Новосибирская |
0,3 |
|
| Дальневосточный |
Хабаровский край |
0,3 |
Следует отметить тенденцию к передислокации производственных мощностейиз стран Евросоюза, Японии, Южной Кореи и США в страны с более низкими затратамина производство. Крупные холдинговые структуры (например, RHI), потеряв рынок СНГпри поставке огнеупорных изделий из Европы, начали активно продвигать аналогичныепродукты, производимые в КНР. На рынке СНГ появились или высказывают намеренияв создании производств ведущие европейские и азиатские корпорации [22].
Крупнейшими производителями огнеупоров являются компании RHI, Cookson,Saint-Gobain, LWB Refractories, Minteq, MorganCrucible, Vesuvius. Они представляютсобой консолидированные корпорации, располагающие рядом производственных мощностейв разных европейских странах [23].
В последние годы также наблюдается тенденция слияний различныхпроизводителей огнеупорной продукции с образованием крупных корпораций с весомойдолей на рынке (данные приведены по состоянию на 2013 год,см. таблицу 1.2).
Таблица 1.2 —Основные огнеупорные предприятия, действующие на российском рынке по [24]
| Наименование организации |
Страна |
| ООО «Группа «Магнезит» |
Россия |
| ОАО «Огнеупоры» (г. Богданович) |
Россия |
| ОАО «Первоуральский динасовый завод» |
Россия |
| ОАО «БКО» |
Россия |
| ОАО «Семилукский огнеупорный завод» |
Россия |
| ОАО «Сухоложский огнеупорный завод» |
Россия |
| ООО «ГИР-Интернешнл» |
Украина |
| ОАО «Запорожогнеупор» |
Украина |
| ОАО «Часовоярский огнеупорный комбинат» |
Украина |
| Mayerton Group |
Великобритания |
| RHI Refractories |
Австрия |
| VesuviusPremir |
США |
| Calderys |
Германия |
| Magnesita Refratarios SA |
Бразилия |
| Krosaki Harima |
Япония |
Ведущие производители огнеупоров уделяют серьезное внимание техническомупереоснащению, выводят из пользования физически и морально устаревшее оборудование.Приоритет здесь принадлежит ОАО «Боровичский комбинат огнеупоров», ООО «Группа «Магнезит»,АО «Динур», которые оснащаются современным дробильным и помольным оборудованием,смесителями «Erich», прессами «Zaies», «Sacmi» усилием до 2500 т, гидростатическимипрессами. В ООО «Группа «Магнезит» производство новой продукции составляетчетверть общего объема производства. Но темпы развития отрасли ещене достаточно велики, что приводит к потере рыночных позиций российскими предприятиями.
Крупнейшим российским производителем и поставщиком огнеупоров на отечественныйрынок является ООО «Группа «Магнезит». Предприятие производит порядка 40 %всех огнеупоров в России. Его доля в физическом объеме продаж на внутреннем рынке,хотя и несколько ниже, чем в объеме производства (поскольку предприятие часть продукциипоставляет на экспорт), составляет около 17 %. Удельный вес второго по значениюпоставщика огнеупоров на российский рынок — Боровичского комбината — составляет14,3 %. Крупными поставщиками товарных огнеупоров на внутренний рынок являются:Богдановичское ОАО «Огнеупоры», «Динур», «Подольскогнеупор», Семилукский огнеупорныйзавод. Производство огнеупорных изделий по годам за период 2008–2014 годовотражено на рисунке 1.4 по [25].

Рисунок 1.4 — Производство огнеупорныхизделий в Российской Федерации за 2008–2014 годы (по даннымассоциации производителей огнеупоров «Огнеупорпром»)
Как черная, так и цветная металлургия являются стратегическими отраслями—потребителями огнеупорной продукции, где намечена положительная динамика развития.По темпам роста более перспективной оказывается промышленность производствастроительных материалов, в частности: керамики, цемента и стекла.
Результаты анализа потребления огнеупоров в наиболее перспективныхотраслях промышленности и доли различных огнеупоров в каждой области представленына рисунке 1.5. В 2011 году мировой рынок магнезиальных огнеупоровоценивался в 4,6 млн т, где наибольшая доля потребления магнезиальных огнеупоровприходилась на производство стали и цемента.

Рисунок 1.5 — Развитие основных отраслей— потребителей огнеупоров в Российской Федерации
В соответствии с постановлением Правительства РоссийскойФедерации от 28 сентября 2015 г. № 1029, утверждающимкритерии отнесения объектов, оказывающих негативное воздействие на окружающуюсреду, к объектам I, II, III и IV категорий, предприятия по производству огнеупорных керамическихизделий с проектной мощностью 1 млн шт. в год и более отнесены к объектамкатегории I и, таким образом, будут обязаны получать комплексные экологическиеразрешения и подтверждать соответствие технологическим нормативам, установленнымна основе НДТ.
1.5 Обзор отрасли: санитарно-технические изделия
В начале 90‑х годов в России ежегодно производилось 6,5–7 млн шт.санитарно-технических изделий в год. Но с 1992 года производство сталосокращаться, и к 1996 году объем выпуска упал вдвое.
В середине 1990‑х годов многим предприятиям отраслиудалось провести модернизацию производства, внедрить современные технологическиепроцессы и установить новое оборудование, что позволило расширить ассортимент иувеличить объемы выпуска продукции. Переломным моментом для роста отечественногопроизводства сантехники из керамики послужил 1998 год и девальвация рубля.Отечественные санитарно-технические изделия после девальвации рубля стали значительно(практически вдвое) дешевле импортных, при этом не уступая по внешнему видуи эксплуатационным характеристикам, что способствовало укреплению конкурентоспособностиподотрасли. В 1999 году выпуск санитарных керамических изделий увеличилсяна 24 % (по сравнению с предыдущим годом), а в 2000 году — еще на10 % [26], [27]. Данные о темпах развития производствасанитарно-технических изделий в России в 2005–2011 годах приведены нарисунке 1.6.

Рисунок 1.6 — Производство санитарно-техническихизделий из керамики в России в 2005–2011 годах
В 2012 году приростпроизводства сантехники из керамики составил 1,5 %. За первое полугодие2013 года было произведено на 8,1 % больше, чем за аналогичный период2012 года. По оценкам маркетингового агентства Discovery ResearchGroup [28], объем рынка санитарно-технических изделий в России в 2013 годусоставил 6,5 млрд долл. США (более 200 млрд руб. в ценах 2013 года).
На раковины, унитазы и биде приходится 35 % объема рынкасанитарно-технических изделий в целом. В структуре подсегмента санитарно-фаянсовыхизделий унитазы занимают около 60 %, раковины — примерно 35 %, биде,писсуары и прочие изделия — до 5 %. В 2013 году было произведено13 млн шт. санитарно-технических изделий из керамики.
На российском рынке санитарно-техническихизделий из керамики импортная продукция занимает треть рынка. Большая часть иностраннойсантехники поступает на российский рынок из Китая и Украины. Самая дорогостоящаяимпортная продукция данного сегмента ввозится в Россию из Италии, Германии и Турции.Экспорт российской керамической сантехники невелик и осуществляется в основном встраны СНГ.
На российском рынке санитарно-технической керамики представленооколо полутора десятка отечественных производителей. Лидирующим регионом —производителемсанитарно-технических изделий в России является Калужская область, в которой располагаютсядве крупнейшие компании по выпуску сантехники из керамики — ЗАО «УграКерам»(торговая марка «SANTERY»), входящая в компанию ROCA GROUP и ЗАО «Кировская керамика»(торговая марка «ROSA»). Далее следуют Самарская область с крупным предприятием«Самарский Стройфарфор» (торговые марки «SANITA» и «SANITA LUXE»), Чувашская республика,Московская, Белгородская и Новосибирская области. На долю остальных в2011 году приходилось менее 5 % (см. рисунок 1.7).
ЗАО «УграКерам» (п. Воротынск, Калужская обл.) с2010 года входит в состав международного холдинга Roca Group. Сегодня компаниявыпускает около 2 млн изделий в год, используя современные технологии и оборудование.Ассортимент продукции включает унитазы, умывальники, биде и раковины, рукомойникии писсуары; керамика исполняется в белом цвете и имеет увеличенный срок службы засчет применения глазури повышенной стойкости [29].
ЗАО «Кировская керамика» (г. Киров, Калужская обл., ранее«Кировский стройфарфор») является старейшим производителем санитарного фаянса вРоссии. На сегодняшний день предприятие занимает лидирующие позиции в отрасли,выпуская до 1,8 млн изделий в год и обеспечивая почти пятую часть всех отечественныхсанитарно-фаянсовых изделий. Ассортиментный ряд представлен унитазами-компактами,умывальниками, раковинами-«тюльпанами», и выпускается в широкой цветовой гамме [30].
ООО «Самарский Стройфарфор» (г. Самара) выпускает полный ассортиментныйряд сантехнической продукции: унитазы, раковины, мебель для ванной, писсуары, биде,смесители и комплектующие. В 2012 году завод произвел почти 1,8 млнизделий [31], по данным производителя, в 2015 году объем выпуска продукциисоставил 1,9 млн изделий. Выпуск изделий осуществляется на полностью модернизированномпроизводстве, с применением следующих технологий:
- автоматизированныестенды для производства унитазов с приклеиваемым кольцом;
- выпускширокоформатных умывальников на литьевых машинах высокого давления собственногопроизводства;
- нанопокрытиеSANITA CRYSTAL, позволяющеезащищать поверхность изделий от загрязнений;
- технологиямногократной заливки «Спаглесс».
ООО «Керамика» (Roca Group,г. Чебоксары, Республика Чувашия) с филиалом в г. Новочебоксарск (ЗАО«САНТЭК») — молодое, но уже завоевавшее признание потребителей предприятие.После реконструкции ранее действовавшего завода по производству санитарно-техническихизделий в 2013 году объем выпуска продукции увеличился с 1,2 до 2,0 млнединиц в год [32]. ООО «КЕРАМИКА» применяет новейшие технологические процессы исовременное немецкое оборудование для производства санитарно-фаянсовых изделий.Все изделия проходят жесткий контроль качества. Разработка моделей сантехники дляванных комнат и санузлов осуществляется зарубежными дизайнерами, предпочтение приэтом отдается классическим видам продукции — компакт-унитазам и умывальникамформы «тюльпан». Чебоксарский производитель, помимо гарантийного обслуживания, оказываеттакже консультационные услуги [33].
Московская область занимает 4‑е место по выпуску санитарной керамикиблагодаря двум российским предприятиям: «Ногинский стройфарфор» и «Лобненский заводстроительного фарфора».
В начале 2000‑х годов проектная мощность ООО «Ногинскийстройфарфор» (г. Ногинск, Московская обл.) составляла 500 тыс. изделийв год. [34].
ЗАО «Лобненский завод строительного фарфора» (г. Лобня, Московская обл.)проектной мощностью 420 тыс. санитарно-технических изделий из керамики в годтакже выпускает продукцию эконом-сегмента. Весь модельный ряд, а это более 30 наименований(компакт-унитазы, бачки, писсуары, умывальники, раковины формы «тюльпан»), представленпреимущественно в классическом варианте форм и белом цвете, что еще раз подчеркиваеториентированность предприятия на массового потребителя [35].

Рисунок 1.7 — Распределение производствасанитарно-технических изделий из керамики по регионам Российской Федерации в 2011 году
Можно отметить предприятия, которыетакже успешно развиваются и находят своих потребителей [36]:
- ОАО«Завод керамических изделий» (г. Екатеринбург) мощностью более 600 тыс.изделий в год [37];
- ООО«Объединение строительных материалов и бытовой техники» («ОСМиБТ», г. СтарыйОскол) мощностью 500 тыс. изделий в год [38];
- ЗАО«Завод «Стройфарфор» (г. Санкт-Петербург) — до недавнего времени единственныйв Северо-Западном регионе производитель керамических санитарно-технических изделийэкономкласса для массового потребителя. Завод ежегодно выпускает около 400 тыс.единиц керамических изделий и по объему занимает около 5 % российского рынка.Ассортимент выпускаемых изделий насчитывает более 20 моделей в различном цветовомисполнении [39]. Ассортимент продукции включает унитазы и бачки, различные модификацииумывальников, а также пьедесталы для них. В настоящее время предприятие совершенствуетсуществующие и разрабатывает новые модели продукции, учитывая в первую очередь современныетенденции дизайна [40]. Основная доля продукции завода реализуется в Северо-Западномрегионе России, что позволяет обеспечить около 30 % потребности рынка.В 2006 году ЗАО «Завод «Стройфарфор» приобретен Группой ЛСР [41];
- ОАО«Волгоградский керамический завод» (г. Волгоград) производительностью 470 тыс.изделий в год [42];
- ООО«Завод керамических изделий «УНИВЕРСАЛ» (п. Дорогино, Новосибирская обл., ранееЗАО «Новосибирский завод керамических изделий») проектной мощностью 60 тыс.изделий в год [43]. По данным официального сайта Администрации Черепановскогорайона Новосибирской области, предприятие стабильно и динамично развивается, наращиваявыпуск продукции [44].
Помимо отечественных предприятий, в России выпуск санитарно-техническихизделий из керамики обеспечивают и производители, принадлежащие зарубежным компаниям.Так, в 2006 году в г. Тосно Ленинградской области открылся завод ООО «РокаСантехника», который принадлежит уже упомянутой испанской Roca Group. Эта компаниявыпускает товары для ванных комнат. Проектная мощность «Рока Сантехника» в полторараза превышает производительность крупнейшего до недавнего времени предприятия врегионе (ЗАО «Завод «Стройфарфор») и составляет 600 тыс. единиц продукции вгод. Планируется, что в ближайшие годы она возрастет вдвое и составит до 1,2 млнединиц в год [45].
В соответствии с постановлением Правительства РоссийскойФедерации от 28 сентября 2015 г. № 1029, утверждающимкритерии отнесения объектов, оказывающих негативное воздействие на окружающуюсреду, к объектам I, II, III и IV категорий, предприятия по производству санитарно-техническихизделий из керамики могут быть отнесены к объектам категории I в томслучае, если их производительность составляет 75 т в сутки и более. Вероятно,этот критерий будет уточнен, так как даже крупные производители санитарно-техническихизделий из керамики выпускают не более 2 млн шт. изделий, чтоне превышает 50–60 т в сутки.
1.6 Посудаи декоративные изделия (хозяйственно-бытовая керамика)
Посуда из керамики в России выпускается на нескольких десятках предприятий.Ассортимент превышает 2500 наименований. Однако лишь несколько заводов в Россииимеют развитые системы менеджмента качества, постоянно обновляют линейку продукции.Самыми крупными российскими предприятиями по выпуску посуды и декоративных изделийявляются Императорский фарфоровый завод в Санкт-Петербурге, «Кубаньфарфор» в Краснодаре,«Дулевский фарфор» и «Мануфактуры Гарднеръ в Вербилках» в Московской области.
Отечественные производители в основном выпускают столовую и чайнуюфарфоровую посуду. На эти виды в 2012 году пришлось 48,7 % и 42,9 %от общего объема производства соответственно, тогда как на долю кофейной и кухоннойфарфоровой посуды пришлось 0,7 % и 7,7 % [46].
Несмотря на относительную стабильность рынка, его участники полагают,что производство фарфора в России переживает чрезвычайно трудные времена. Многиепредприятия закрываются. В последние годы наблюдается падение объемов производствафарфоровой посуды, вытеснение ее импортной продукцией. Во времена СССР странавыпускала 864 млн единиц фарфоровой продукции (данные 1989 года) в годна 59 заводах [47]. Сегодня в России около десятка заводов, которые в своем большинствеработают примерно на 10 % от возможной производственной мощности; крупнейшиепредприятия выпускают до 1 млн изделий в год.
Сокращение объемов производства обусловлено низкой конкурентоспособностьюпредприятий, которая, в свою очередь, вызвана во многих случаях применением устаревшегооборудования, отстающим от требований потребителя ассортиментным рядом продукциии ее высокой себестоимостью.
В 2008 году был закрыт Бугульминский завод, остановлены Туймазинскийфарфоровый завод и Октябрьский фарфоровый завод, закрыт Конаковский фаянсовый завод.
Действующие по состоянию на2015 год относительно крупные предприятия перечислены ниже в алфавитном порядке:
- ООО«Башкирский фарфор» (Октябрьский завод фарфоровых изделий), Октябрьский, РеспубликаБашкортостан [48];
- АО«Гжельский фарфоровый завод», Новохаритоново, Московская обл. [49];
- производственныйкооператив «Дулевский фарфор», Ликино-Дулево, Московская обл. [50];
- ОАО«Императорский фарфоровый завод», Санкт-Петербург [51];
- ЗАО«Кисловодский Фарфор — ФЕНИКС» (Кисловодский фарфоровый завод), Кисловодск,Ставропольский край [52];
- ОООПКФ «Кубаньфарфор» (Краснодарский фарфоро-фаянсовый завод), Краснодар [53];
- «МануфактурыГарднеръ в Вербилках» (ЗАО «ФАРФОР ВЕРБИЛОК» и ООО «ДО ПРОМЫСЛЫ ВЕРБИЛОК»), Вербилки,Московская обл. [54];
- ООО«НПО Синь России», Гжель, Московская обл. [55];
- ООО«Фарфор Сысерти» (Сысертский завод художественного фарфора), Сысерть, Свердловская обл.[56];
- ЗАО«Южноуральский фарфор» (Южноуральский фарфоровый завод), Южноуральск, Челябинская обл.[57].
- ЗАО«Богдановичский фарфоровый завод» (Свердловская обл.), ЗАО «Первомайский фарфор»(Ярославская обл.) законсервированы; ОАО «Пролетарий» (Новгородская обл.),ОАО «Кузяевский фарфоровый завод» (Московская обл.) признаны банкротами [58].
В связи с тем, что действующие предприятия, выпускающие посудуи декоративные изделия (хозяйственно-бытовую керамику), характеризуются высокойэнергоемкостью и типичными для производства керамических изделий факторами воздействияна окружающую среду, включение в справочник НДТ разделов, посвященных технологиипроизводства и обсуждению НДТ в этой подотрасли, представляется целесообразным.
1.7 Техническая керамика (изоляторы)
Техническая керамика включает наиболее широкий переченькерамических материалов, разнообразных по своему назначению и свойствам:электроизоляторы, детали приборов электроники, в том числе пьезоэлектрики иферрогмагнетики, абразивы, конструкционную керамику и т. д.Значительная часть изделий технической керамики имеет двойное назначение,поэтому оценить объемы производства и динамику развития отрасли оказываетсязатруднительно. На основании открытой отчетности предприятий попроизводству технической керамики можно заключить, что годовой выпуск продукциисоставляет от 400 до 8000 т. С учетом специфики применения в настоящеевремя техническую керамику изготавливают в основном на заказ.
Наиболее массовым видом технической керамики являются керамическиеизоляторы. В настоящее время выпускается более 300 типов таких изоляторов,которые используются в разнообразных сферах деятельности и отрасляхпроизводства. Керамические изоляторы активно применяются в распределительныхустройствах, электроустановках и электрических распределительных устройствах,железнодорожных сетях и других видах электрооборудования. Проекты многихсовременных линий электропередач подразумевают установку штыревых и опорных фарфоровыхизоляторов.
В последние годы керамические изоляторы во многих областяхприменения постепенно замещаются стеклянными и полимерными, также на динамикупроизводства керамических изоляторов негативно влияет появление на рынкеизоляторов производства КНР [59]. Поэтому производство постепенно снижается; так,в 2007 году прекращен выпуск фарфоровых изоляторов на заводе «Изолятор»(Москва), в июле 2015 года приостановлена работа цеха по производствуфарфоровых изоляторов на ОАО «Южноуральский арматурно-изоляторный завод».
Основные действующие в России предприятия по производствутехнической керамики приведены в таблице 1.3.
Для производства изделий технической керамики наиболее широкоприменяются фарфоровые, глиноземистые и высокоглиноземистые массы с содержаниемоксида алюминия не менее 70 % и 90 % соответственно. Выпускаетсятакже кордиеритовая, стеатитовая, муллитокремнеземистая керамика, диоксидциркониеваякерамика, керамика на основе сложных оксидных соединений. Существуют производстваизделий из тугоплавких бескислородных соединений (карбидов, боридов, нитридов металлов).
В проекте постановления Правительства Российской Федерации, утверждающего критерии отнесения объектов, оказывающих негативноевоздействие на окружающую среду, к объектам I, II, III и IV категорий, производство технической керамики не выделеноотдельной строкой, но можно ожидать, что крупнейшие предприятия этой подотраслибудут отнесены к объектам I категорииобязанным получать комплексные экологические разрешения.
В соответствии с постановлением Правительства РоссийскойФедерации от 28 сентября 2015 г. № 1029, утверждающимкритерии отнесения объектов, оказывающих негативное воздействие на окружающуюсреду, к объектам I, II, III и IV категорий, предприятия по производству техническойкерамики могут быть отнесены к объектам категории I в том случае, еслиих производительность составляет 75 т в сутки и более. Возможно, этот критерийбудет уточнен в результате поэтапного перехода к нормированию предприятий на основенаилучших доступных технологий в Российской Федерации.
Таблица 1.3 —Действующие предприятия по производству технической керамики по состоянию на2015 год (по материалам [60], с изменениями)
|
Наименование |
Регион |
Продукция |
Источник информации |
| ООО «Научно-производственный центр «ЗКЧ» |
Москва |
Керамика для закалочно-отпускных агрегатов; циркулярные насадки; керамика для помольного оборудования; таблеты для напыления зеркал; диффузные отражатели; запорные вкладыши автомобильных кранов отопителя |
http://tehceram.ru/ |
| ЗАО «НТЦ «БАКОР» |
Москва |
Керамические фильтрующие элементы из пористой проницаемой керамики для фильтрации металлургических концентратов, агрессивных жидкостей, горячих газов; фильтровальные установки на основе керамических фильтрующих элементов; керамические аэраторы; коррозионно-стойкие огнеупорные изделия сложной геометрической формы; высокотемпературные термостойкие тигли и фасонные изделия |
http://ntcbacor.ru |
| ООО «НПО «Термокерамика» |
Москва |
Печная керамика (держатели для нагревателей, трубки со спиральной нарезкой, печные керамические элементы); тигли (цилиндрические, конические, толстостенные, со спиральной нарезкой), тигли-лодочки, капсели, поддоны, бомзы (подставки), пластины; втулки керамические; трубки керамические высокотемпературные; керамические изоляторы; керамические сопла различного назначения; мелющие тела (шары, цильпебс); теплоизоляция и огнеупоры специального назначения |
http://www.lanterm.ru |
| ОАО «Гжельский завод «Электроизолятор» |
Московская обл. |
Высоковольтные и низковольные изоляторы; предохранители; контакты; огнеупорная оснастка из самосвязанного карбида кремния |
http://www.insulator.ru http://www.ecarbid.ru/ |
| ЗАО «Электрокерамика» |
Московская обл. |
Электрокерамика и изоляторы; изделия для работы в агрессивных средах, химически стойкая керамика; шары фарфоровые и высокоглиноземистые для работы в химических реакторах в качестве подложки под катализаторы и для распределения потоков продуктов горения; теплоносители керамические и контактные тела для нефтеперерабатывающей и нефтехимической промышленности; катализаторы и носители катализаторов; сотовая керамика для химических реакторов и в качестве носителей катализаторов; фильтры керамические и сорбенты; износостойкая керамика; термостойкая керамика для электропечей и других нагревательных устройств и для сварочных процессов; керамика для горелок беспламенного горения природного газа; трубки керамические; мелющие тела; галтовочные тела на основе керамики |
http://eltehceram.ru/ |
| ООО «Завод технической керамики» |
Московская обл. |
Керамические режущие сменные многогранные пластины; керамические изоляторы, трубки, чехлы, бусы, соломка; сопла и насадки, волоки, глазки, направляющие; регулирующая и запорная арматура из керамики; керамические подшипники; керамические ножи |
http://www.techceram.ru |
| ОАО «Речицкий фарфоровый завод» |
Московская обл. |
Химико-лабораторная посуда из фарфора; электротехнический фарфор; наполнители каталитических колонн; формы для изготовления резинотехнических изделий; трубки муллитокремнеземистые |
http://www.rfz.ru/ |
| АО «Корниловский фарфоровый завод «ИЗОЛЯТОР» |
Санкт-Петербург |
Изоляторы керамические опорные армированные для работы в помещении; проходные армированные для наружно-внутренней установки, работы в помещении, экранированных токопроводов; изоляторы опорные для воздушных выключателей; покрышки и изоляторы керамические неармированные различного назначения |
http://www.kfz-i.ru/ |
| ООО ЗТФ «Фаркос‑1» |
Санкт-Петербург |
Лабораторная химическая посуда из технического фарфора |
www.farkos‑1.narod.ru |
| ООО «Вириал» |
Санкт-Петербург |
Подшипники скольжения и узлы подшипников скольжения; кольца торцовых уплотнений; абразивоструйные сопла; защитные пластины |
http://www.virial.ru |
| ОАО «ОНПП «Технология» |
Калужская обл. |
Материалы и изделия для авиакосмической отрасли |
http://technologiya.ru/default.aspx |
| ЗАО «Экон» |
Калужская обл. |
Газоанализаторы кислорода |
http://www.ekonobninsk.ru |
| ОАО «ПОЛИКОР» |
Ивановская обл. |
Корундовые изолирующие подложки для интегральных схем;, изоляционная вакуумплотная корундовая керамика; изоляторы керамические муллитокорундовые и корундовые; сопла для аппаратов аргонодуговой сварки; корундовые мелющие тела; огнеупорные порошки, мертели, заполнители; огнеупорные материалы и изделия специального назначения |
http://www.polikor.net |
| ХК ОАО «НЭВЗ-Союз» |
Новосибирск |
Керамические подложки, корпусы и изоляторы; бронепластины, бронеплиты; керамические трубки; мелющие тела |
http://www.ru.nevz.ru/ |
| ОАО «ЭЛИЗ» (ранее Пермский завод высоковольтных электроизоляторов) с филиалом (ранее Великолукский завод технического фарфора ООО «ВЗЭФ») |
Пермская обл., Псковская обл. |
Изоляторы для контактной сети электрифицированных железных дорог; изоляторы для энергетического комплекса Российской Федерации и стран СНГ; изоляторы и изделия из электротехнического фарфора различного назначения |
http://www.vzef.ru |
| ООО НПП «ЛИТНИК» |
Республика Марий Эл |
Изоляторы (горячее литье, прессование); вакуумплотная корундовая керамика; муллитокорундовые огнеупоры |
http://litnik12.ru/ |
| ООО «ФЭТА» |
Республика Марий Эл |
Проходные изоляторы; высоковольтные изоляторы; керамические каркасы; установочная керамика |
http://www.feta12.ru |
| АО «Завод полупроводниковых приборов» |
Республика Марий Эл |
Корпусы интегральных схем различных типов (DIP, CFP, LLCC, PGA, LCC); основания типа DIP; оптоэлектронные корпусы — держатели керамические индикаторные; платы металлокерамические нагревательные |
http://www.zpp12.ru |
| ОАО «Андреапольский фарфоровый завод» |
Тверская обл. |
Изоляторы опорные внутренней установки (1–3 кВ, 3–6 кВ, 6 кВ, 10 кВ, 6–12 кВ); изоляторы опорные для установки под навесом (10 кВ); изоляторы штырьевые и опорно-стержневые; изоляторы проходные; изоляторы такелажные; изоляторы для низковольтных устройств; изоляторы для различных установок; изоляторы для электротранспорта (электровозов, поездов метрополитена, электропоездов); трубки керамические (фарфоровые); керамические корпусы для предохранителей (до 500 В); изоляторы антенные |
http://farforzavod.ru |
| ОАО «Донской завод радиодеталей» |
Тульская обл. |
Керамические, металлокерамические и стеклокерамические корпусы для сборки и защиты интегральных схем; металлокерамические корпусы для сборки и защиты силовых полупроводниковых элементов; изоляторы диаметром из вакуумплотной керамики для электротехнических изделий; керамические изоляторы для автомобильных свечей зажигания; керамические носители катализаторов |
http://alund.ru |
| АО «Чепецкий механический завод» |
Удмуртская Республика |
Керамические изделия на основе частично и полностью стабилизированного диоксида циркония (твердые электролиты пробирочного и таблеточного типа, тигельная продукция, детали струйной мельницы, сопла для пескоструйной и дробеструйной обработки, мелющие тела цилиндрической формы) |
http://www.chmz.net |
| ОАО «Южноуральский завод радиокерамики» |
Челябинская обл. |
Трубки и стержни для резисторов и изоляторов; изоляторы для тэн; керны керамические для изготовления кирпича; тигли, лодочки для определения зольности и сжигания; мелющие тела; штуцер-дроссели; пластины керамические; изоляторы для электротехнических изделий; носители для катализаторов; циркониевая керамика; комплекты изоляторов для МПС; основания для непроволочных резисторов; плитки керамические для инфракрасного излучения; шамотный, алундовый огнеприпас |
http://oaouzrk.ru |
| ОАО «Южноуральский арматурно-изоляторный завод» — цех приостановлен |
Челябинская обл. |
Фарфоровые изоляторы, в том числе армированные (штыревые, опорные, опорно-штыревые, проходные, стержневые); изделия фарфоровые различного назначения (половая плитка для предприятий, для намотки нагревательных элементов печей сопротивления — стержни и трубки и т. д.); высокоглиноземистые мелющие тела — цилиндры; фасонные изделия для кладки и ремонта печей и теплоагрегатов (горелочные камни, плиты, шайбы, трубки); фарфоровые массы (электротехнические, хозяйственные) |
http://www.aiz.ru |
| ЗАО «Кировская керамика» |
Калужская обл. |
Производство глиноземистых высокопрочных мелющих тел-цилиндров из уралита |
http://www.kzsf.ru/products/tekhnicheskaya-keramika/ |
1.8 Экологические аспекты производства керамических изделий и воздействие предприятий отрасли на окружающуюсреду
В официальных документахфедерального уровня воздействие крупных предприятий по производству керамическихизделий на окружающую среду (ОС) отражено в позициях «Производство строительныхматериалов» (2000–2006 годы), «Обрабатывающие производства» (2007–2013 годы),в том числе «Производство прочих неметаллических минеральных продуктов» (2007–2013 годы)[61]. Производство огнеупоров также могло получить отражение в разделе «Металлургическоепроизводство и производство готовых металлических изделий».
Раздел «Влияние основных видовотраслей экономической деятельности на состояние окружающей среды», присутствовавшийв Государственном докладе за 2011 год (равно как и в более ранние годы) [62],в Государственные доклады за 2012 и 2013 годы уже не включен [63], [64].
В докладах о состоянииОС, подготовленных в субъектах федерации,в ряде случаев приводятся более детальные сведения о предприятиях — загрязнителяхОС. В некоторых докладах присутствуют данные о валовых выбросах загрязняющихвеществ (ЗВ), о суммарных объемах сточных вод, поступивших в поверхностные объекты,об образовании отходов и нарушении земель.
Предприятия по производствукерамических изделий расположены практически во всех субъектах Российской Федерации:для производства требуются общераспространенные полезные ископаемые, перевозки некоторыхвидов продукции на дальние расстояния оказываются нерентабельными. Известно, например,что территориальный разброс производства кирпича по стране неравномерен, но степеньнеравномерности умеренная. Большая часть (30 %) приходится на Приволжский федеральныйокруг. Практически столько же (29 %) производится кирпича в Центральномфедеральном округе. Около 15 % выпускают предприятия активно развивающегосяЮжного федерального округа. Три округа — Сибирский, Уральский и Северо-Западный —производят каждый по 8 % — 9 % от общего выпуска по стране [65].Производство огнеупоров сосредоточено главным образом в Уральском федеральном округе[24], однако, вероятно, в связи с размещением в этом округе большого числа крупныхметаллургических предприятий в докладах о состоянии ОС, подготовленных в Челябинскойи Свердловской областях, предприятиям по производству огнеупоров уделено незначительноевнимание.
Тем не менее, некоторыекрупные компании, выпускающие керамические стеновые материалы и огнеупоры, включеныв перечень основных загрязнителей ОС в ряде регионов России. При описании фактороввоздействия обсуждаемых предприятий на ОС отмечается, в частности, рост выбросовЗВ в воздух в период 2009–2011 годов в ряде регионов (упоминаются выбросы пыли,оксидов серы и азота), а также, в некоторых случаях, увеличение количества отходовпроизводства и нарушение земель (связанное в том числе и с тем, что многие компаниизанимаются не только производством продукции, но и добычей полезных ископаемых).Вместе с этим в региональных докладах о состоянии ОС отмечается, что ряду предприятийудалось усовершенствовать технологические процессы, внедрить новую средозащитнуютехнику, сократить потребление воды (в том числе в производстве огнеупоров).
На местах (в управленияхРосприроднадзора по соответствующим субъектам федерации) осуществляется как разрешительная,так и инспекционная деятельность, накапливаются сведения о воздействии регулируемогосообщества в целом и предприятий по производству керамических изделий вчастности на ОС. Считается, что площадки европейских производителей керамическихизделий, функционирующие в России, реализуют те же технологические процессыи методы минимизации негативного воздействия на ОС, что действуют в ЕС. Верифицироватьданное предположение можно, только посещая и обследуя производственные площадки,так как ни в отчетах об оценке воздействия на ОС, ни в разрешительнойдокументации такие сведения, как правило, не обсуждаются [66]. В аналитическихматериалах (отчетах и докладах о состоянии ОС регионального уровня) сведения о воздействиикерамических производств получают отражение в чрезмерно обобщенном виде: приводятсяобщая масса выбросов ЗВ или общий объем сбросов сточных вод, в редких случаях —доли крупнейших предприятий в формировании выбросов, сбросов и отходов (по республике,области, краю).
Обоснования разрешительнойдокументации включают расчеты, выполненные в соответствии с установленными требованиями[67], и в некоторых случаях результаты измерений концентраций приоритетных загрязняющихвеществ [пыли, монооксида углерода (CO), оксидов азота (NOx)]. При подготовке разрешительнойдокументации и обосновании удельных выбросов, сбросов ЗВ и образования отходов используютсяметодики, сформированные в 90‑е годы и не всегда отражающие современноесостояние отечественных предприятий [68], [69]. Основное(актуализированное) издание — Методическое пособие по расчету, нормированиюи контролю выбросов (загрязняющих) веществ в атмосферу (2012 год) — содержитраздел, описывающий особенности отдельных отраслей промышленности, однаконе включает сведений, относящихся собственно к производству керамических изделий[67].
Число диссертационных работ, дажекосвенно затрагивающих вопросы исследования воздействия и состояния ОС в зонах влиянияпроизводств силикатных материалов, весьма незначительно. Однако результаты сравнительногоанализа экологической результативности предприятий по производству керамическихизделий (в том числе сопоставления параметров загрязнения ОС) в большинстве рассмотренныхработ 1999–2014 годов не представлены [70] — [78].
В странах ЕС крупные предприятияпо производству керамических изделий подпадают под действие Директивы о промышленныхэмиссиях 2010/75/ЕС [79]. Это означает,что они обязаны подтверждать соответствие требованиям наилучших доступных технологийи получать комплексные экологические разрешения. Такое решение вызвано в первуюочередь тем, что химико-технологические процессы производства керамики являютсявысокотемпературными и потребляют значительное количество топлива и сырьевых материалов.Сведения о потреблении ресурсов (и прежде всего энергии) и факторах воздействияна ОС предприятий по производству керамических изделий систематизированы всправочном документе ЕС по наилучшим доступным технологиям производства керамическихизделий [80].
Результаты пилотных проектов, выполненныхв 2008–2014 годах, свидетельствуют о том, что в таких подотраслях, как производствокирпича, плитки, санитарно-технических изделий, большинство технологических, техническихи управленческих решений, а также технологических показателей, представленных всправочном документе ЕС, достаточно четко отражает практику и результаты работыпередовых российских предприятий [3], [4], [9], [81], [82], [83].
Таким образом, при оценке типичныхдля России уровней выбросов загрязняющих веществ, характеристик обращения с производственнымисточными водами и отходами в производстве керамических изделий члены ТРГ‑4использовали результаты анкетирования отечественных предприятий, материалы научно-исследовательскихработ и учебно-методических изданий, а также учитывали сведения, приведенные всправочном документе ЕС (см. раздел 3 «Текущие уровни эмиссий в окружающуюсреду и потребления ресурсов в производстве керамических изделий»).
Раздел 2.Описаниетехнологических процессов, используемых при производстве керамических изделий
Данный раздел подготовлен специалистами в химической технологиикерамики с использованием отечественных и зарубежных (прежде всего справочника ЕСпо НДТ «Производство керамических изделий» (далее —справочник ЕС)) источников информации.
2.1 Технологические процессы и способы производства керамических изделий
В настоящем разделе представленаобщая технология керамики, характерные технологические аспекты производства изделийв различных подотраслях рассмотрены далее (см. подразделы 2.2–2.7)
В технологии производства керамических изделий применяют разнообразныесырьевые материалы, как природного, так и искусственного происхождения. Большинство таких материалов добываюти производят на территории России, некоторые виды сырья поставляют из-за рубежа.
Сырье для производства керамики по происхождению можно подразделитьна две основные группы: природное и искусственное. Природное сырье после добычинаправляют непосредственно в производство, при необходимости его предварительносортируют, усредняют, обогащают. Искусственное сырье, отличающееся повышенным качествоми чистотой, получают в результате глубокой, в первую очередь химической, переработкиприродных либо других искусственных материалов.
Сырье для производства керамики условно подразделяют на основное ивспомогательное. Основное сырье преобладает по содержанию и в значительной степениопределяет технологические свойства перерабатываемой массы, внешний вид и техническиеданные готового изделия. Вспомогательное сырье регулирует технологические свойстваисходных масс, способствует оптимизации технологических процессов, снижает температуруобжига, улучшает отдельные характеристики готового продукта. Сырье может быть основнымили вспомогательным в зависимости от технологии производства конкретного изделия.В качестве основного сырья может быть использован как один материал, напримерглинозем (Al2O3) для изготовления корундовой керамики, так и несколько компонентов,например: глина, кварцевый песок и полевой шпат для производства фарфоровых изделий[84], [85].
Глинами называют тонкодисперсные осадочные горные породы, состоящиев основном из гидроалюмосиликатных минералов и способные при замачивании водой образовыватьлегкодеформируемую пластичную массу, которая при высыхании сохраняет приданную ейформу, а после обжига приобретает камнеподобное состояние. Кроме гидроалюмосиликатов,в глинах присутствуют различные примеси [86].
Глины являются главным, а в ряде случаев единственным компонентом формовочныхмасс в производстве керамического кирпича, плитки, шамотных огнеупоров, посуды,санитарно-технических изделий; в то же время глины используют как добавку втехнологии карбидкремниевых огнеупоров, муллитокорундовой, стеатитовой, форстеритовой,кордиеритовой и других видов керамики. В состав масс для производства изделийна основе глин могут входить один или несколько ее видов, а также так называемыеотощающие — непластичные компоненты (измельченный кварц, полевой шпати др.) [87].
Глины или глинистые породы (осадочные и сланцевые глины, тяжелые суглинки)в основном применяют в производстве кирпича. Органические добавки (опилки, отходыцеллюлозно-бумажного производства) и неорганические вспомогательные вещества (кизельгур,перлит) вводят в изделия для увеличения объема пор. При производстве лицевого кирпичадля получения требуемой окраски в формовочную массу вводят оксиды металлов (MnO2,TiO2,Fe2O3), хромиты,а также известняк (CaCO3), доломит (CaMgCO3). Карбонат бария (BaCO3) добавляют для уменьшения высолов.В случаях аномально высокого содержания соединений серы в глине (свыше 0,5 %)в формовочную массу добавляют также известь (CaCO3) длясвязывания оксидов серы с целью уменьшения их выбросов в атмосферу. Эти добавкивводят в твердом виде непосредственно перед формованием или в процессе массоподготовки[88].
Керамическая плитка, хозяйственно-бытовая и санитарная керамика состоятглавным образом из алюмосиликатов, основным компонентом сырьевых смесей при их производствеслужат пластичные глины.
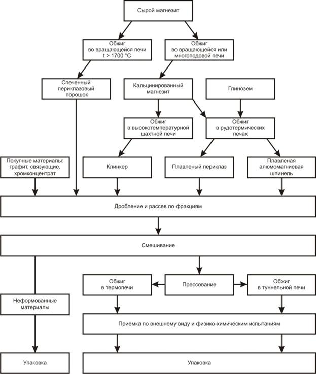
В состав сырьевых смесей для производства огнеупоров входят глина,шамот [(прокаленная) обожженная и измельченная пластичная глина)], некоторые природные минералы (кварцит, доломит,боксит, магнезит), а также искусственные материалы (корунд, карборунд и шпинель).Для получения формовочных масс к измельченному сырью добавляют связки и заполнители[84].
Выбор глин для конкретного производства обусловлен их технологическимисвойствами, которые определяются их минеральным, химическим и зерновым составами[89].
В качестве отощителей и плавней (последние предназначены для снижениятемператур спекания различных масс и растекания глазурей) широко применяют кварц,полевые шпаты, в некоторых случаях — мел, доломит, волластонит, стеатити др.
Так называемую техническую керамику, в которой доля глинистых компонентовможет быть мала или вовсе отсутствовать, изготавливают из масс на основе искусственнополучаемых оксидов и бескислородных соединений Al, Mg, Mn, Ni, Si, Ti, W, Zr и другихметаллов. Типичными примерами здесь выступают Al2O3 (глинозем),MgO (периклаз),SiC (карбидкремния), Si3N4 (нитрид кремния) и AlN (нитрид алюминия) [90], [91], [92].
Кроме перечисленных основных сырьевых материалов и вспомогательныхвеществ, для производства керамических изделий необходимы временные технологическиесвязки, огнеприпас для обжига изделий, топливо. В качестве связок в процессеформования применяют растворы полимеров и масла. Огнеприпас представляет собой огнеупорныекапсели, плиты и стойки многоразового использования [84], [91].
2.1.2 Общееописание производственного процесса
В соответствии с общей схемой производства сырьевые материалысмешивают, затем полученной массе прессованием, способами пластического формованияили шликерного литья придают заданную форму. Для улучшения качества смешения и формованияобычно используют воду, которая затем испаряется при сушке. Далее изделия загружаютв печь (в случае печей периодического действия) либо пропускают через непрерывнодействующую роликовую или туннельную печь (в последнем случае изделия предварительнопомещают на вагонетки). В производстве шамота применяют вращающиеся печи.
В процессе обжига происходит необратимое изменение структуры материала,поэтому необходимо обеспечить правильный режим термообработки: скорость нагревания,продолжительность выдержки при максимальной температуре, скорость охлаждения. Важныйфактор получения требуемых свойств изделий — правильно выбранная среда обжига.Готовую продукцию упаковывают и отправляют на склад до отгрузки потребителям.
Ниже описаны основные участки производства керамических изделий, атакже переделы и варианты реализации технологического процесса [93] — [96].
2.1.3 Основныеучастки производства керамических изделий
2.1.3.1 Хранение и транспортировка сырья в пределах производственной площадки
Добычу глины, каолина, глинистых материалов, полевого шпата, кварцаи большинства других видов сырья ведут открытым (в карьерах) или закрытым (в шахтах)способом, в ряде случаев, в частности в Московском регионе, глину добывают по берегамрасположенных рядом с предприятием рек. Доставку сырья на предприятие осуществляютавтомобильным либо железнодорожным транспортом.
Сырье в зависимости от его свойств и того, на какой стадии процессаоно применяется, хранят в открытых буртах или на складах, подразделяемых на боксы,крупнотоннажные питатели, смесительные, вылежные, раскислительные и сухие силосы.Некоторые материалы (например, глазури, фритты, каолины высокой степени обогащения)поставляются на предприятия упакованными в «биг-бэги».
Для производства кирпича и плитки на предприятии необходимо хранитьзначительное количество глины и минерального сырья, которое часто размещают на открытойплощадке. В ряде случаев, особенно при пластическом формовании, такое хранениев течение нескольких месяцев улучшает рабочие свойства глин. Этот технологическийприем называется «раскисление» (летование) и особенно эффективен при хранении глинв течение нескольких сезонов [85].
Оборудование для транспортировки внутри производства выбирают, исходяиз таких параметров, как зернистость материала, его насыпная плотность, сыпучесть,температура и влажность, требуемая производительность и доступные площади. Для перемещениякусковых и зернистых материалов применяют такие виды транспортных устройств, какковшовые элеваторы, цепные, шнековые и пневмоконвейеры, тележки и кюбели. Шликерыи жидкие материалы подают по шликеропроводам или используют емкости, установленныена транспортных средствах. Полуфабрикаты и готовые изделия перемещают на тележках,в том числе многоярусных, ленточных конвейерах [85], [92], [95].
Основными факторами воздействия на окружающую среду на данном технологическомучастке оказываются организованные (устройства хранения) и неорганизованные (устройстваперемещения) источники пыли, а также шум от работающего оборудования и техники.На этом участке возможно образование производственных отходов, часть которыхможет быть возвращена в технологический процесс.
2.1.3.2 Подготовкасырьевых материалов
2.1.3.2.1 Первичное и вторичное дробление, измельчение и рассев
Грубое первичное дробление глин производят при помощи валковых дробилоки бегунов раздавливанием и истиранием.
Валковые дробилки широко применяют в технологии грубокерамических изделийдля измельчения, выравнивания и гомогенизации глиняных частиц. Пары гладких параллельныхдруг другу роликов из закаленной стали вращаются по направлению друг к другу, сминаяи расплющивая подаваемый между ними материал. Размер частиц определяется величинойзазора между валками.
Каменистое хрупкое твердое сырье, применяемое, например, в производствеогнеупорных изделий, измельчают при помощи щековых или конусных дробилок, принципдействия которых основан на сжатии и изломе кусков материала между подвижной и неподвижнойтвердой поверхностью щеки или конуса.
Используют также молотковые дробилки, в которых измельчение достигаетсяза счет ударного воздействия: куски подаваемого в дробилку материала разбиваютсяпри соударении с быстро вращающимися молотками.
Бегуны мокрого и сухого помола используют для дробления и грубого помолаболее пластичных материалов. Бегуны с перфорированным подом обеспечивают получениечастиц строго определенного размера, бегуны мокрого помола также позволяют смешиватьглину с вводимой водой.
Ножевые глинорезки применяют при подготовке пластичного сырья. Глинорезкипредставляют собой бункер с вращающимся днищем, в котором под углом установленыножи. Куски глины выходят из отверстий, расположенных под ножами, в виде стружки[92].
2.1.3.2.2 Сухой или мокрый помол (измельчение)
Описанный выше процесс дробления позволяет получать частицы размеромболее 0,5 мм. Для производства большинства видов изделий необходимо дальнейшееуменьшение размеров частиц. Тонкий помол обычно производят в шаровых мельницах непрерывногоили периодического действия, представляющих собой горизонтально расположенный вращающийсябарабан с перекатывающимися и падающими мелющими телами из износостойкой керамикиили кварцевой гальки.
2.1.3.2.3 Сухойрассев (воздушная классификация)
Для улучшения определенных свойств керамики (например, плотности) зачастуюнеобходимо смешивать порошки с различным размером частиц. При сухом рассеве используютвибросита, вращающиеся барабанные сита, в том числе с электроподогревом, во избежаниеих засорения.
Также для разделения частиц по крупности применяют воздушные сепараторыи классификаторы на основе циклонов. В обоих случаях слишком крупные частицывозвращают на стадию измельчения [94].
2.1.3.2.4 Распылительная cушка
Этот прием обезвоживания и гранулирования широко распространен в производствекерамической плитки, технической керамики и огнеупоров. Суспензию материала послемокрого помола в шаровой мельнице (содержание твердой фазы порядка 60 % —70 %) распыляют под давлением в виде мелких капель в башне, которая нагреваетсягазовыми горелками до температуры 350 °C — 500 °C. При высыханиикапель суспензии образуются узко фракционированные гранулы более или менее сферическойформы с влагосодержанием от 5,5 % до 7 %; полученный порошок обладаетхорошей сыпучестью и обеспечивает лучшее заполнение пресс-форм [16].
Ряд сырьевых материалов для улучшения свойств подвергают предварительномупрокаливанию (обжигу) во вращающихся, туннельных или шахтных печах. К примеру,некоторые сырьевые материалы (доломит, магнезит) для производства огнеупоров необходимообжигать при повышенных температурах (более 1800 °C). Применение прокаленныхглин (например, каолина) уменьшает усадку заготовок, способствуя более точному соблюдениюразмеров изделия и ускорению обжига. В некоторых производствах обжигом гранулглины во вращающихся печах получают шамот.
Следует отметить, что, хотя некоторые виды искусственных материалов(например, карбид кремния) поставляются специализированными компаниями, подобноесырье чаще всего необходимо подвергать измельчению.
2.1.3.2.7 Фритты и глазури, приготовление глазурей
При производстве керамической облицовочной и напольной плитки применяютстеклообразные сырьевые материалы (фритты). Фритты — это стекловидные компоненты,нерастворимые в воде и получаемые из кристаллических веществ плавлением (остекловыванием)при повышенных температурах (до 1500 °C) с последующей закалкой. Фритты поставляютна предприятия по производству керамической плитки специализированные фирмы-производители.
Помимо фритт основными компонентами глазурей, используемых в производствеплитки, посуды и других изделий, являются кремнезем (стеклообразователь), флюсы(соединения щелочных и щелочно-земельных элементов, оксиды бора, свинцаи др.), глушители (соединения циркония, титана и т. д.) и красители(железо, хром, кобальт, марганец и т. п.).
Помимо фритт основными компонентами глазурей являются кремнезем и полевойшпат (стеклообразователи), флюсы (соли и оксиды щелочных и щелочноземельных металлов,бора, свинца и др.), глушители (цирконий, титан и т. д.); кроме того,основным компонентом любой керамической глазури является каолин, выполняющий рольстабилизатора реологических свойств и предотвращающий осаждение частиц глазури.
При приготовлении глазурей фритту и добавки измельчают в шаровой мельницепериодического действия до получения заданной величины остатка на сите, пропускаютчерез вибросита и путем введения различных добавок регулируют характеристики глазурнойсуспензии в соответствии с принятым способом нанесения глазури.
Составы глазурей в зависимости от вида и свойств готовой продукции,температуры обжига конечных изделий, а также желаемых эффектов могут быть различными[84], [91].
2.1.3.3 Смешивание компонентов и получение формовочных масс
Продолжительность, порядок и интенсивность смешения оказывают значительноевлияние на свойства массы и, следовательно, конечного продукта. Подготовленные сырьевыематериалы в заданном соотношении — шихту смешивают и гомогенизируют до получениятребуемой однородности смеси. В различных отраслях производства керамическихизделий смешивание может быть как непрерывной высокопроизводительной операцией,так и тщательно контролируемым периодическим процессом, проводимым в небольших масштабах.Дозирование может быть объемным (например, при помощи устанавливаемых на ленточномконвейере ящичных питателей) и массовым (при помощи винтовых питателей, связанныхс весовым транспортером).
Для большинства операций по формованию применяют массы с определеннымсодержанием воды или связки. Такие добавки, как пигменты, пеногасители и связующие,также необходимо тщательно распределять. При производстве огнеупоров свойства некоторыхвидов изделий оптимизируют путем подбора зернового состава шихты. В настоящеевремя широко применяют автоматическое дозирование при помощи питателей с электроннымуправлением, что позволяет быстро регулировать состав массы [84], [88].
Смесители непрерывного действия. Двухвальныесмесители широко распространены в технологии кирпича и огнеупоров и представляютсобой корыта, где установлены вращающиеся навстречу друг другу валы. На валахпод углом жестко закреплены лопасти. Расположение лопастей на вращающихся валахобеспечивает интенсивное перемешивание и продвижение массы к разгрузочному отверстию.
Для глубокого перемешивания глины с водой и вводимыми добавками применяютбегуны, их действие было описано выше. При сухом смешении обычно вращается под,а ось катков (тяжелые стальные или гранитные колеса холостого хода) неподвижна;при мокром — под неподвижен, а катки вращаются вокруг вертикальной оси.
Смесители периодического действия. Для подготовкипластичных масс также используют Z‑образные смесители. Эти смесители могут применяться и дляболее сухих порошков.
Барабанные смесители применяют для перемешивания достаточно сухих материаловс частицами примерно одинакового размера. После загрузки барабан вращают в течениенеобходимого времени. Чаще всего в роли барабанных смесителей выступают шаровыемельницы.
Смесители с вращающейся чашей действуют по тому же принципу, чтои большие бетономешалки. Их загрузку индивидуальными компонентами в отмеренных количествахпроизводят во время вращения чаши, для более глубокого перемешивания используютскребки, лопатки и экраны. В подобных смесителях перемешивают гранулированнуюглину с высокодисперсными порошками.
Смесители-бегуны представляют собой устройства с неподвижной чашейи вращающимся центральным валом, на котором установлены лопасти или катки, совершающиепланетарное движение по дну чаши. Эффективность смешения в этих устройствах такая же,как и в смесителях с вращающейся чашей.
Смесительные бассейны, оснащенные лопастными или пропеллерными мешалками,применяют для смешивания различных видов литьевых шликеров и суспензий. Хотя в составшликеров обычно вводят стабилизаторы, перемешивание в смесительном бассейне илив резервуаре для хранения шликера необходимо продолжать во избежание образованияосадка [88], [95], [96].
При подготовке сырьевых материалов возможно образование эмиссий различногохарактера. Прежде всего сюда относятся организованные и неорганизованные выбросыпыли, связанные с работой измельчительного и смесительного оборудования.В случае применения «мокрых» способов подготовки сырья и масс возможно образованиепроизводственных сточных вод. Процессы, предполагающие тепловую обработку сырьяили масс (прокаливание, распылительная сушка), могут сопровождаться выбросами газообразныхвеществ в результате как сгорания топлива, так и физико-химических превращений,протекающих в самом материале. Значимым фактором на этом переделе также оказываетсяшум. Образующиеся на данной стадии производственные отходы практически полностьювозвращаются в технологический процесс, за исключением отработанных узлов и деталейоборудования (фильтры, мелющие тела и пр.), которые требуют иных решений (вряде случаев и размещения на полигонах).
2.1.3.4 Формованиеизделий
Изделия традиционной керамики всегда формовали из сырьевых материалов,находящихся в пластичном состоянии, и в течение нескольких тысячелетий эту операциювыполняли вручную. В настоящее время применяются строгие требования к такимсвойствам изделий, как постоянство размеров, плотность, прочность, долговечность,термостойкость и т. д. В некоторых случаях на первый план выходяттакже эстетические качества. Способ формования заготовок оказывает большое влияниена свойства конечного продукта, поэтому в различных отраслях производства керамическихизделий возникло множество приемов формования [84], [91].
2.1.3.4.1 Полусухое прессование
Прессование на механических прессах. Механические прессы до сих пор применяют при изготовлении кирпича (полусухое прессование) и огнеупоров.В форму загружают определенный объем пресс-порошка и прикладывают давлениесверху и снизу, движение штампов осуществляется эксцентриком при помощи тяжелыхмаховиков.
Прессование на фрикционных прессах. Механические фрикционные (винтовые) прессы применяют в основном при производстве огнеупоров,хотя их постепенно вытесняют гидравлические прессы.
Прессование на гидравлических прессах. Современныегидравлические прессы обеспечивают высокое усилие сжатия, хорошую производительность,постоянное качество и легко поддаются настройке. Многие модели прессов оборудуютэлектронными устройствами контроля, которые позволяют контролировать высоту заготовоки автоматически изменять режим работы пресса для обеспечения постоянства размеров.Такие прессы несложно регулировать для удовлетворения различных требований, включаяпрессование по программируемым режимам, применяемое при изготовлении огнеупорныхизделий сложной формы. Гидравлические прессы широко используют при формовании плоскихизделий. При производстве керамической плитки увлажненный порошок (влагосодержание5 % — 7 %) прессуют в неглубоких формах. Давление прессования составляет25–45 МПа для производства строительной керамики и до 100 МПа для производстванекоторых видов технической керамики.
Ударное прессование (трамбование). Трамбованиепредставляет собой высокоэнергетическое формование путем пневмомеханического высокоскоростногоудара штампом по засыпанному в форму порошку. Этот прием обычно используют при производствеспециальных огнеупорных изделий.
Изостатическое прессование. Некоторые видыизделий сложной формы высокого качества требуют равномерного уплотнения, добитьсякоторого можно путем приложения давления со всех сторон заготовки. При использованиипресса-изостата порошок загружают в полости между металлической или пластмассовойформой и герметичной резиновой оболочкой. Давление на порошок передают через жидкость(воду или масло) и резиновую оболочку, в результате чего происходит обжатие заготовокпо большой площади поверхности. После сброса давления заготовки выгружают из форм.Этот способ применяют в производстве огнеупоров и технической керамики, а такжепри изготовлении посуды сложной плоской формы. Используют изостаты (гидростаты),развивающие рабочее давление прессования до 200 МПа.
2.1.3.4.2 Пластическое формование
Пластическое формование — способ формования масс, находящихсяв состоянии пластичности. Для пластичных формовочных масс на основе глинхарактерно содержание связки (влажность) 15 % — 25 %. Основныеразновидности пластического формования: протяжка, раскатка, штамповка.
Протяжку (экструзию) широко применяют при производствекерамического кирпича и камня. Этот процесс также используют для полученияполуфабрикатов — «валюшек» («скалок») с последующей допрессовкой(штамповкой) при изготовлении огнеупорных изделий и полуфабрикатов дляформования посуды и изоляторов. Протяжка — основной способ формованиядлинномерных изделий постоянного сечения (труб), а также некоторых видовплиток.
Такой способ удобен для организации непрерывного выпуска с высокойпроизводительностью и хорошо подходит для изготовления перфорированных изделий,включая крупные легковесные строительные материалы (крупноформатные блоки).
Наиболее распространенный экструдер или ленточный пресс(пресс-агрегат) — аппарат, оснащенный смесителем, вакуумной камерой исобственно шнековым прессом со сменным формующим мундштуком. Вакуумированиеповышает пластичность массы и облегчает получение бездефектных заготовок.Формующее давление составляет от 1,5 до 10 МПа [97]. В технологиитехнической керамики применяют поршневые экструдеры.
Для формования плоской и некоторых видов полой посуды (тарелок, блюдец,пиал и т. п.), имеющих форму тел вращения, используют раскатку пластичныхзаготовок на гипсовых или пластмассовых формах с помощью формующих роликов или шаблонов.Прообразом современных полуавтоматов и формующих узлов автоматизированных линийявлялся гончарный круг.
Этот способ широко распространен в производстве в основном полых(оболочковых) изделий сложной формы: посуды, декоративных исанитарно-технических изделий, а также огнеупоров особого назначения итехнической керамики. Тонкоизмельченный материал затворяют водой до образованияшликера, который заливают в пористую форму, обычно изготавливаемую из гипса.За счет капиллярного всасывания на внутренней поверхности формы происходитудаление воды из шликера и образование плотной отливки. При достижениинеобходимой толщины стенки шликер сливают из формы и образовавшуюся в формезаготовку выдерживают до набора прочности необходимой для ее извлечения. Такойспособ шликерного литья называют сливным и используют для формования тонкостенныхизделий. При наливном способе, используемом для формования толстостенныхизделий, масса набирается в полости между двумя стенками формы и полностью еезаполняет.
Санитарно-технические изделия имеют довольно большие толщиныстенок. Поэтому их формуют как обычным литьем в гипсовых формах, так и наустановках для литья под давлением с использованием полимерных форм. Шликерноелитье под давлением (0,3–1 МПа) позволяет ускорить набор массы в несколькораз и приводит к образованию более качественных полуфабрикатов.
Для формования малогабаритных изделий технической керамики сложнойформы из непластичных материалов (оксидов, карбидов, нитридов и т. д.)используют способ горячего литья шликеров на основе расплавов термопластичных полимеров(парафина, воска, полиэтилена и др.). Шликер впрыскивают в металлическую форму,охлаждаемую естественным или принудительным образом. В результате полимеризациизаготовка в течение короткого времени приобретает достаточную прочность для извлеченияиз формы и механической обработки. Недостатком способа является необходимость организацииотдельной и длительной стадии удаления связки, сопровождаемого выделением вредныхвеществ разлагающихся полимеров.
Обсуждая факторы воздействия на окружающую среду на участке формования,в первую очередь следует упомянуть выбросы пыли и шум, характерные для полусухогопрессования. Образование сбросов производственных сточных вод возможно в случаеиспользования шликерного литья. Образующиеся на данной стадии твердые производственныеотходы представляют собой брак полуфабриката, который полностью возвращаются в производство,и отработанные формы (пресс, литьевые), которые, как правило, утилизируют или размещаютна полигонах.
Сушкой называют технологическую стадию, на которой происходитпроцесс удаления влаги из полуфабриката испарением. Так как временнаятехнологическая связка обычно вводится в материал в виде водных растворов (вматериал на основе глин — в виде воды), то сушка характерна дляподавляющего большинства технологий керамики.
Для удаления воды из полуфабриката используют следующие видысушки: контактную, конвективную, радиационную (в том числе сушку ИК‑ иСВЧ‑излучением). В некоторых технологиях (например, в технологииэлектроизоляторов) используют сушку пропусканием через массивный полуфабрикатпеременного электрического тока.
Наиболее распространена конвективная сушка с помощью передачитепла полуфабрикату теплоносителем (горячим воздухом).
В современной технологии керамики существует необходимостьоптимизации сушки с точки зрения повышения скорости, термической эффективностии снижения потерь. Во всех процессах, за исключением длительных и мягкихрежимов сушки, необходимо тщательно контролировать скорость нагревания, режимциркуляции воздуха, температуру и влажность в сушиле. Горячий воздух в сушилаподают в основном от газовых горелок или из зоны охлаждения печей.
Керамические массы могут обладать различной чувствительностью ксушке (невозможность высушить образец из данной массы без образования трещин),однако на подавляющее их большинство благотворно влияет предварительный прогревв условиях повышенной влажности (с минимальным или полностью отсутствующимудалением влаги), за которым следует основной этап сушки более горячим и сухимвоздухом. Остаточная влага из полуфабриката удаляется особенно тяжело, требуяприменения наиболее сухого и горячего воздуха. Продукция различных отраслейпроизводства керамических изделий имеет значительные различия по своей природеи размерам, поэтому для удовлетворения производственных нужд были разработаныразличные конструкции сушилок [98].
2.1.3.5.1 Сушилас горячим подом для контактной сушки
Подобное оборудование в настоящее время не имеет большогораспространения, поскольку практически не поддается автоматизации. Этотспособ сушки удобен для крупных заготовок сложной формы, в частности некоторыхвидов огнеупоров. В этих сушилах тепло подается напрямую к основаниюустановленных на обогреваемый под полуфабрикатов и передается по воздуху путемконвекции. Поперечная циркуляция воздуха минимальна, поэтому скорость удалениявлаги со всех поверхностей полуфабриката мала, что позволяет избежатьвозникновения в нем нежелательных напряжений.
2.1.3.5.2 Камерные сушила периодического действия для конвективной сушки
Эти устройства представляют собой ряд камер со шлюзовыми дверями,загрузка которых обычно осуществляется вагонетками на рельсовом ходу.На вагонетки с одинаковым интервалом устанавливают сушильные поддоны илиполки.
Керамические полуфабрикаты (кирпичи, блоки, огнеупоры) садят наполки и отправляют загруженные вагонетки в камеры, которые после заполнениягерметично закрывают. На современных заводах эта операция полностьюавтоматизирована. Температуру в камерах повышают с контролируемой скоростьюлибо непосредственно — путем нагнетания горячего воздуха, либоопосредованно — путем передачи тепла от нагретых поверхностей. Дляповышения эффективности сушки используют принудительную циркуляцию воздуха.Передача тепла происходит в основном конвекцией, в малой степени — излучениемот горячего воздуха и нагретых поверхностей. При сушке некоторых видов керамикиприменяют особые тепло-влажностные режимы, которые легче осуществить в камерныхсушилах.
Камерные сушила удобны в тех случаях, когда полуфабрикаты имеютповышенную влажность и различную форму или производство является периодическим.Строительство дополнительных камер также не представляет особой сложности.
2.1.3.5.3 Туннельные сушила непрерывного действия для конвективной сушки
Эти устройства представляют собой длинные туннели, через которыепроталкивают цепь сушильных вагонеток с полуфабрикатами. На разгрузочномконце в туннель подают воздух, имеющий относительно высокую температуру,который при помощи одного или нескольких вентиляторов гонят в направлениипогрузочного конца. В ходе перемещения по туннелю происходит передачатепла из воздуха к изделиям и повышение его влажности за счет удаления влаги изполуфабрикатов. Обычно устанавливают вентиляторы принудительной циркуляции поразличным сечениям туннеля, тем самым увеличивая турбулентность теплоносителя иповышая эффективность сушки. Длина туннеля зависит от заданной скоростипрохождения изделий и влагосодержания материала. Несмотря на ограниченныевозможности точного регулирования тепло-влажностного режима, туннельные сушилашироко используют в высокопроизводительных производствах кирпича исанитарно-технических изделий.
2.1.3.5.4 Вертикальныекорзинные сушила для конвективной сушки
Вертикальные сушила, как правило, используют на плиточномпроизводстве. Отпрессованные полуфабрикаты загружают в корзины, состоящие изнескольких ярусов роликов. Корзины движутся в сушилке вертикально вверх,навстречу горячим газам, затем спускаются для подачи в печь. Температура втаких сушилках обычно не превышает 200 °C, продолжительность сушки составляет35–50 мин.
2.1.3.5.5 Горизонтальныемногоярусные роликовые сушила для конвективной сушки
Подобные сушила также широко распространены в производствекерамической плитки. Горизонтальные сушила устроены по тому же принципу,что и роликовые печи. Отдельные прессованные полуфабрикаты загружают наразличные ярусы в сушиле и перемещают в горизонтальной плоскости при помощивращающихся роликов. Горячий воздух для сушки поступает от расположенных попериферии сушила газовых горелок и движется в противотоке к садке.
Предельная температура в таких сушилах обычно выше, чем ввертикальных (около 350 °C), а процесс сушки короче и занимает от 15 до 25 мин.
Технологический участок сушки характеризуется прежде всего выбросаминеорганических газообразных веществ, образующихся в процессе сгорания топлива (CO,NOx,SO2). Также сушила являются малозначимым организованнымисточником пыли. Твердые производственные отходы, образующиеся на данном участке,включают пыль и брак изделий, которые возвращают в начало технологического процесса.
2.1.3.6 Обработка поверхности и декорирование
2.1.3.6.1 Текстурирование поверхности изделий
Нанесение текстуры наповерхность керамических изделий может иметь практическое значение, например,при выпуске керамической плитки для полов или лицевого кирпича.
Также поверхность изделий текстурируют для улучшения их внешнеговида. Так, на изделия пластического формования (кирпич) текстуру наносятрустикацией глиняного бруса либо при помощи резиновых лент с рельефом.
Сырец прессованного кирпича, как правило, отличается значительнойпрочностью, поэтому после сборки паллеты на ленте конвейера поверхность такогокирпича «огрубляют» дисковыми пилами или текстурируют иным способом [88], [85].
В ряде случаев кирпич и керамические камни, полученныепрессованием или пластическим формованием, покрывают песком или иными измельченнымиминералами с лицевой и изнаночной стороны при помощи распылительных пистолетов.Для повышения эстетических качеств изделий в песок вводят пигменты.
2.1.3.6.3 Ангобирование, глазурование и другие техники декорирования
Ангобирование применяют в основном при изготовлении облицовочной инапольной плитки, иногда ангобируют кирпичи и декоративные изделия. Ангоб —непрозрачное покрытие из белой или окрашенной тонкозернистой глинистойсуспензии, обычно наносят на сырые или высушенные полуфабрикаты. В ходеангобирования покрывают всю или только видимую поверхность полуфабрикатаметодом полива, распыления или окунания. Также ангобом покрывают огнеприпас(полки обжиговых вагонеток) во избежание прилипания к ним изделий в обжиге.
Глазурование наиболее широко применяют при производствеоблицовочной и напольной плитки, санитарно-технических изделий, посуды,изоляторов, ограниченных партий кирпича. Компоненты глазури — в случаекерамической плитки это, как правило, фритты, пигменты, каолин, глины — тонкоизмельчают и распускают в воде для получения глазурной суспензии. Вязкость идругие параметры суспензии подбирают в соответствии со способом нанесенияглазури (распылением, поливом, окунанием, сухим глазурованием). На этустадию заготовки подают после упрочнения путем предварительного (утельного)обжига (за исключением санитарно-технических изделий, изоляторов и некоторыхвидов керамической плитки) и в ходе глазурования наносят на их поверхностьсплошное гладкое прозрачное или непрозрачное (глухое), в зависимости от составаглазури, покрытие, при растекании которого по поверхности изделия формируетсястеклообразный слой.
Традиционным приемом декорирования керамической плитки, благодаряпростоте применения в технологическом процессе, является шелкография. Этотспособ представляет собой печать рисунка при помощи одного или несколькихтрафаретов (туго натянутая сетка с определенной ячеистостью). Поверхностьтрафарета покрыта пленкой, кроме отверстий, соответствующих рисунку. Дляпродавливания краски через эти отверстия служит специальный ракель.В современных производствах плитки шелкографию применяют в основном дляполучения надглазурных рельефных декоров на участке 3‑го (декорирующего)обжига.
Общераспространенными способами декорирования керамической плиткисегодня являются шелкография, способ ротационной печати (ротоколор) и, реже,флексография.
При этих способах рисунок формируют непосредственно на поверхностиодного или нескольких роликов, которыми наносят краску на изделие.
Вторым по распространению в настоящее время и занимающим всебольшее место в технологии декорирования керамической плитки является способцифровой компьютерной печати. За последние два года практически всепредприятия по выпуску плитки в России перешли частично или полностью на даннуютехнологию.
Посуду часто декорируют вручную (росписью) или с использованиемдеколей [84], [91].
Ключевым фактором воздействия на окружающую среду на участкедекорирования оказывается образование производственных сточных вод, содержащихзначительное количество взвешенных веществ. Возврат производственных отходов(брак полуфабриката и изделий, высушенный шлам ангоба, глазури) с данной стадиитехнологического процесса в производство возможен не всегда, в большинствеслучаев требуются иные решения. Производственные отходы в виде отработанныхроликов, сеток и др. (образующиеся периодически и в незначительных количествах),как правило, подлежат размещению на полигонах.
Обжиг — это ключевая операция при производстве керамическихизделий, поскольку в ходе обжига формируются все эксплуатационные характеристикиготовой продукции: механическая прочность, износостойкость, постоянстворазмеров, химическая и термическая стойкость.
Шихта для изготовления изделий из керамики — это, какправило, сложные по составу смеси глинистых и иных минералов, в частности:кварца, полевых шпатов, карбонатов, гипса, оксидов железа, иногда содержащиепримеси органических веществ. Для изготовления огнеупоров применяютразнообразное, в том числе неглинистое, минеральное сырье с использованием специальныхдобавок и связующих (к числу которых также относятся некоторые виды глин). Приобжиге изделий на основе глин в интервале температур 100 °C —200 °C происходит удаление остатков влаги. Окисление органическихвключений и пирита протекает при температуре 300 °C — 500 °C,удаление воды, химически связанной в структуре глинистых минералов («кристаллизационной»воды) — в интервале температур 500 °C — 600 °C, аразложение карбонатов (кальцита, доломита), сопровождаемое выделением CO2, —при температуре 750 °C — 900 °C. При температуре 573 °Cпроисходит полиморфное превращение кварца.
На высокотемпературной стадии обжига керамических изделий впористом полуфабрикате происходит процесс спекания, чаще всего протекающий сактивным участием жидкой фазы. Жидкая фаза в материале образуется в результатеплавления специально введенных в сырьевую шихту плавней — веществ сотносительно низкой температурой плавления (например, полевых шпатов) либообразования легкоплавких эвтектик (например, при введении в шихту карбонатов).Образующийся расплав смачивает зерна кристаллических фаз и под действием силповерхностного натяжения стягивает их друг к другу.
Высокотемпературная выдержка способствует полноте процессаспекания, который сопровождается образованием прочных контактов между зернами(упрочнением изделия) и уменьшением размеров изделия (усадкой) за счетуменьшения пористости. Линейная усадка изделий варьирует в широких пределах, обычносоставляет 10 % — 15 %.
На стадии охлаждения изделий жидкая фаза можеткристаллизоваться или переходить в стеклообразное состояние.
Жидкофазное спекание характерно для процессов обжига строительнойкерамики, санитарно-технических изделий, посуды, изоляторов.
Многие виды изделий технической керамики и огнеупоров спекаются помеханизму твердофазного спекания. В этих случаях для облегчениядиффузионных процессов в сырьевую шихту вводят добавки-активаторы спекания,способствующие образованию твердых растворов [84].
Ниже представлены типичные интервалы температур обжига различныхвидов керамических изделий (см. таблицу 2.1) [84].
Таблица 2.1 — Типичные температуры обжига некоторыхкерамических изделий
|
Температурный |
Основное сырье |
Изделия |
Область применения |
| 900–1050 |
Глины |
Кирпич |
Строительная |
| 950–1050 |
Глины |
Майоликовая посуда |
Хозяйственно-бытовая керамика |
| 980–1080 |
Глины |
Плитка |
Строительная |
| 1180–1220 |
Глины, каолины, кварцевый песок, полевые шпаты |
Керамогранит |
Строительная |
| 1200–1250 |
Глины, каолины, кварцевый песок, полевые шпаты |
Санитарно-технические |
Строительная |
| 1250–1420 |
Глины, каолины, кварцевый песок, полевые шпаты |
Фаянсовая и фарфоровая посуда |
Хозяйственно-бытовая керамика |
| 1300–1430 |
Глины, каолины, кварцевый песок, полевые шпаты |
Фарфоровые |
Техническая |
| 1350–1400 |
Глины |
Шамотные |
Огнеупоры |
| 1550–1750 |
Глинозем |
Корундовая |
Техническая |
| 1700–1900 |
Нитрид кремния |
Керамика из нитрида кремния |
Техническая |
Обжиг керамических изделийобычно проводят в печах, оснащенных газовыми горелками, илиэлектронагревателями из металлических сплавов, графита, керамики (карбидакремния, хромита лантана, дисилицида молибдена).
2.1.3.7.1 Печи периодического действия
К ним относятся печи с выкатным подом и колпаковые печи,которые представляют собой одиночную камеру, куда загружают предварительновысушенные заготовки. В колпаковых печах колпак, оборудованныйнагревательным элементом, устанавливают на под при помощи подъемногоустройства, в печах с выкатным подом садку помещают в рабочее пространство печина вагонетках. После загрузки печь закрывают и обжигают изделия по заданномурежиму. В качестве источника тепла обычно служат газовые горелки,конструкция печей позволяет четко контролировать температуру и характер среды(окислительный или восстановительный).
В производстве огнеупоров, технической керамики такжеиспользуют газовые камерные печи с садкой изделий в капсели — огнеупорныекороба, защищающие изделия от потоков раскаленных газов и непосредственноговлияния дымовых газов.
Для обжига изделий технической керамики используют вакуумныешахтные печи с нагревателями из графита, вольфрама или молибдена, развивающиетемпературу до 2200 °C — 2500 °C. Часто обжиг в таких печахведут в среде азота или инертных газов (аргона, гелия).
Для получения особо плотных изделий технической керамики простойформы используют прессы горячего прессования (система на основе гидравлическогопресса, помещенного в печь с графитовыми нагревателями), для обжига изделийсложной формы — изостаты — печи электросопротивления, способныесоздать давление газа (азота или инертных газов) до 200 МПа.
Печи периодического действия применяют при небольших объемахпроизводства для выпуска специализированных изделий (кирпича особой формы,фитингов, огнеупоров и т. д.). Главное достоинство таких печей —возможность гибко регулировать технологический процесс, особенно при частойсмене продукции, что до некоторой степени обуславливает их сравнительно низкуюэнергоэффективность. На рисунке 2.1 представлен поперечный разрез печис выкатным подом.

Рисунок 2.1 — Вид в разрезе печи с выкатнымподом [80]
2.1.3.7.2 Непрерывно действующие печи
Кольцевые печи (печи Гофмана). Эти печисостоят из ряда соединенных между собой камер, которые последовательнозаполняют высушенными изделиями (например, кирпичом), герметично закрывают иобжигают в псевдонепрерывном режиме, при этом горячие газы поступают из первойкамеры в следующую по дымоходам и через отверстия между камерами. Такая схемапозволяет непрерывно осуществлять предварительный обогрев изделий и охлаждениедымовых газов, что повышает энергоэффективность печи и ведет к снижению затратпо сравнению с печами периодического действия. В настоящее время дляобогрева таких печей в основном используют газ, местами выполняют верховуюзагрузку опилками, углем или мазутом.
Туннельные печи. Эти печи представляютсобой сконструированные из огнеупорных материалов туннели, в которых проложенырельсы для перемещения вагонеток. На вагонетках устроены огнеупорныеполки, куда в определенном порядке загружают изделия. Вагонетки проталкиваютвдоль печи через определенные интервалы против движения воздуха, нагнетаемогоодним или несколькими вентиляторами в вытяжной канал вблизи устья печи. Большаячасть современных туннельных печей обогревается газом, максимальная температурасоздается в зоне обжига около центра печи. По мере своего движениявходящая садка прогревается горячими топочными газами, а выходящая охлаждаетсяпри обдуве подаваемым в печь воздухом, который при этом подогревается. Частьвоздуха из зоны охлаждения отбирают в смежные сушилки, что обеспечиваетсущественную экономию топлива.
Канал печи изолируют от подсоса воздуха из подвагонеточногопространства при помощи песчаного затвора с целью снижения энергопотребленияпутем создания герметичного рабочего пространства печи [99].
В ряде случаев туннельные печи, оснащенные особыми видамитранспортных устройств (например, контейнерами-лодочками), используют дляобжига сырья и изделий технической керамики.
На рисунках 2.2 и 2.3 представлены схема и поперечный разрезтуннельной печи.

Рисунок 2.2 — Схема туннельной печи [80]

Рисунок 2.3 — Вид в разрезе туннельнойпечи с вагонеткой [80]
Роликовые печи. В настоящее время одноярусныероликовые печи находят практически повсеместное применение в производстве облицовочнойи напольной плитки, продолжительность обжига в них обычно составляет менее 40 мин.Плитка движется по вращающимся роликам, для обогрева служат горелки на природномгазе, установленные по периферии печи. Основными механизмами передачи тепла являютсяконвекция и излучение, а поскольку такие печи оборудуют открытыми горелками, этоведет к повышению коэффициента теплопередачи и, как следствие, к снижению продолжительностиобжига и энергопотребления на обжиг по сравнению с другими типами печей. Роликовыепечи также применяют при производстве черепицы, керамических труб, санитарно-техническихизделий и посуды. Ниже показан поперечный разрез роликовой печи (см. рисунок 2.4).

Рисунок 2.4 — Вид роликовой печи в разрезе[80]
Туннельные печи с движущимся подом. Эти печитакже служат для скоростного обжига и действуют по тому же принципу, что ироликовые. Основное их отличие сводится к тому, что садку размещают на огнеупорных«тележках», двигающихся по проложенным вне рабочего пространства печи рельсам.В туннельных печах с движущимся подом можно обжигать изделия различной, в томчисле неправильной, формы, а в роликовых — изделия только правильной формы.
Вращающиеся печи. Вращающаяся печь имеет формудлинного цилиндра, расположенного под уклоном и медленно вращающегося вокруг своейоси. Для обогрева служит горелка, устанавливаемая по оси печи в нижнем ее конце.Такие печи используют при обжиге глины на шамот и для прокаливания карбонатногосырья (доломита или магнезита).
Стадия обжига является наиболее энергоемкой в технологии производстваизделий из керамики, и в качестве воздействия на окружающую среду здесь следуетрассматривать не только материальную (эмиссии), но и энергетическую составляющую(степень энергетической эффективности процесса, избыточное тепло). Эмиссии на данномтехнологическом переделе включают прежде всего выбросы газообразных веществ неорганической(CO, NOx, SOx) иорганической (легколетучие органические вещества) природы, которые образуются врезультате сгорания топлива и физико-химических превращений в материале, а такженезначительное количество пыли из организованного источника. Помимо этого, происходитобразование твердых отходов в основном (брак изделий) и вспомогательном (средозащитныесредства) технологическом процессе, эти отходы в подавляющем большинстве случаевявляются невозвратными и требуют размещения на полигонах.
2.1.3.8 Послеобжиговая (финишная) обработка
2.1.3.8.1 Механическая обработка (шлифовка, сверление отверстий, резка, полировка)
Механическая обработка обожженных изделий необходима припроизводстве изделий, конечную форму или размеры которых не удается сдостаточной точностью воспроизвести в ходе предварительной обработки. Шлифовкаи полировка используются при производстве керамической плитки из керамогранитадля получения шероховатой или абсолютно гладкой, глянцевой поверхности(последняя не уступает по декоративному эффекту глазурованной поверхности[16]). Механической обработке подвергаются практически все изделия техническойкерамики, имеющие строгие допуски по размерам.
Шлифовка – это групповой процесс, в котором несколько изделийукрепля- ют на станине и пропускают под алмазной шпиндельной головкой. Этимспособом иногда обрабатывают нижнюю и верхнюю грань строительных блоков длякладки на тонком слое вяжущего. В этом случае вся шлифовальная машина должнабыть герметично закрыта.
Сухую шлифовку нижней грани строительных блоков алмазными дискамитакже проводят для улучшения сцепления с тонким слоем раствора. В этомслучае вся шлифовальная машина должна быть герметично закрыта.
Сверление керамических изделий, в особенности огнеупоров,осуществляют, когда требуемое отверстие не удается с заданной точностьюполучить в результате прессования и обжига.
Распил изделий выполняют, когда конечную форму кирпича, в томчисле огнеупорного, не удается воспроизвести при формовании. В этомслучае прессуют и обжигают кирпич, заведомо большего размера, из которого затемвыпиливают нужное изделие. Практически во всех операциях применяют замкнутыйцикл подачи воды, которая служит для смазки рабочих поверхностей и смывает сних удаленные частицы, одновременно снижая пылеобразование.
2.1.3.8.2 Насыщение углеродом (огнеупоры)
Огнеупорные изделия используют вкрайне агрессивных условиях, поэтому зачастую обожженные изделия необходимопропитывать. Введение углерода в готовые изделия имеет ряд преимуществ:
- углеродслужит смазкой, что удобно при работе шиберных заслонок;
- сравнительновысокая теплопроводность углерода повышает стойкость изделий к термоудару;
- углеродзаполняет поры, что снижает проницаемость изделий и повышает их устойчивость квнедрению шлака и металла.
Пропитке подвергают сразу несколько изделий. Эту операцию, какправило, проводят в трех вертикальных цилиндрических емкостях с навеснымикрышками. Обрабатываемые изделия загружают в металлические корзины.В первой емкости садку прогревают до температуры порядка 200 °C путемобдува горячим воздухом и передают во вторую емкость (так называемый автоклав)с рубашкой для поддержания температуры. Автоклав герметично закрывают,вакуумируют и заполняют смолой из подогреваемых при температуре 180 °C —200 °C накопительных резервуаров. Пропитка происходит при понижениивакуума и последующей подаче азота под давлением. После высыхания садкуперемещают в третий цилиндр для охлаждения при температуре значительно нижетой, при которой происходит испарение летучих компонентов смолы.
В заключение необходимо удалить из смолы значительную долюлетучих компонентов, присутствие которых может негативно сказаться наэксплуатационных свойствах изделий. Обычно с этой целью пропитанные изделиязагружают в печь и нагревают по определенному режиму. Вытяжной вентилятор такойпечи связан с термическим дожигателем, разогретым до температуры свыше 800 °C,продолжительность пребывания газа в котором составляет не менее 0,5 с.Такие условия обеспечивают полное сгорание летучих соединений (сложных углеводородов).
После подобной обработки на поверхности изделий присутствует светлыйхрупкий углеродистый налет, который перед упаковкой или дальнейшей обработкой следуетудалить. Для этого изделия зачищают на обдувочном станке [100].
2.1.3.8.3 Введение вспомогательных материалов
Изоляционные материалы. Изоляционныематериалы (вермикулит, минеральное волокно) помещают в некоторые сортакрупноформатных керамических блоков для повышения их теплоизоляционных свойств[100].
2.1.3.8.4 Металлизация керамики
Значительную частьизделий технической керамики, главным образом в радио- и электронной технике(конденсаторы, резисторы, пьезоэлементы, интегральные схемы и т. д.),подвергают металлизации, а в некоторых случаях — последующей пайке с металлоконструкциями.Назначение металлизации — это создание электрических контактов,металлокерамических узлов, декоративных эффектов. Для металлизации применяютблагородные металлы — Au, Ag, Pt, Pd и их сплавы; тугоплавкие — W,Mo, Ta, Cr, Ni; элементы и сплавы группы железа.Толщина металлических пленок изменяется от долей до нескольких сотенмикрометров и зависит от назначения покрытий и технологии их нанесения (тонко-или толстопленочный метод). Особое место в электронной технике занимаютметаллокерамические соединения (узлы), эффективные в условиях высоких температури корродирующих воздействий [101].
2.1.3.8.5 Окончательная сборка
Для производства некоторых видов изделий необходимы операции поокончательной сборке, например монтаж металлической арматуры высоковольтныхизоляторов для установки в проходных изоляторах, трансформаторах и инойаппаратуре.
Стадия послеобжиговой обработки характеризуется широким спектромвозможных видов воздействия на окружающую среду. В зависимости отпринятого способа послеобжиговой обработки возможно образование выбросовнеорганических и органических веществ в воздух (огнеупоры, металлизация),сбросов производственных сточных вод, содержащих значительное количествовзвешенных и растворенных веществ (механическая обработка, металлизация), твердыхпроизводственных отходов, которые в большинстве случаев требуют утилизации.Послеобжиговая обработка технической керамики в ряде случаев требует введениястадии дополнительного высокотемпературного обжига [84], [91].
2.1.3.9 Сортировка, упаковка и хранение
На ряде производств (в частности, керамических камней,огнеупорных изделий специальной формы, посуды и декоративных изделий)сортировку и упаковку по-прежнему выполняют вручную. Впрочем, за последние годыболее тщательный контроль обжига привел к снижению количества боя и возниклатенденция к автоматизации данного процесса. В настоящее время разработанысистемы инструментального контроля цветности, что особенно важно длякерамической плитки. При автоматической загрузке кирпича и керамических блоковв печь уровень потерь крайне мал, а садка позволяет осуществлять упаковкутермоусадочной пленкой (при этом потребителя уведомляют о возможном получении 1 % —2 % брака).
Керамические изделия правильной формы (кирпич, камни, огнеупорныеизделия) собирают в штабеля стандартного размера, которые затем упаковывают вполиэтилен и складируют на поддонах [102].
Наиболее дорогая керамическая продукция — посуда идекоративные изделия — нуждается в тщательном контроле и сортировке итребует сложной защитной упаковки. Напротив, неформованные огнеупоры обычнозасыпают в мешки по весу и складируют на поддонах. Также для хранения используютметаллические бочки.
Керамические плитки сами по себе являются сравнительно хрупкими,однако при плотной упаковке в картонные коробки плитка легко выдерживаетхранение и транспортировку [103].
Грубокерамические изделия массового производства обычно хранят наоткрытом пространстве, однако продукция, упакованная в мешки или ящики, а такжечувствительные к воздействию влаги огнеупоры требуют складского хранения.
2.1.4 Вспомогательные участки и участки переработки (системы очистки отходящих газов и сточных вод)
Важными участками обеспечения сокращения негативного воздействияна окружающую среду на предприятиях по производству керамических изделийявляются установки по удалению пыли из воздуха аспирации, а также для очисткипроизводственных сточных вод. Для очистки выбросов от пыли на российскихпредприятиях по производству керамических изделий применяют циклоны и рукавныефильтры. Сокращения выбросов ЗВ, образующихся при сушке и обжиге изделий,добиваются путем оптимизации процесса сжигания топлива.
Сточные воды, образующиеся в процессе изготовления керамики, какправило, содержат взвешенные частицы, поэтому при их очистке часто используютотстойники. Осаждение взвешенных веществ ускоряют путем введения флокулянтов икоагулянтов.
Тип топливного хранилища зависит от вида используемого топлива.На российских предприятиях в качестве топлива используют природный газ,реже — уголь и иногда — отходы заготовки древесины и деревообработки.Кусковой уголь хранят на открытом пространстве и под навесами, измельченный —в силосах. Природный газ поступает по газораспределительной сети откомпаний-поставщиков.
На некоторых предприятиях, например при выпускесанитарно-технических изделий, посуды, функционируют вспомогательные участки, вчастности производство гипсовых форм, где выпускаются формы для массовогоприменения.
2.1.5 Меры по сокращению воздействия на окружающую среду и повышению ресурсоэффективности производства
В целях повышения энергетической эффективности иэкологической результативности производства керамических изделий применяют:
- внедрение новых энергоэффективных технологических способов ипроектных решений;
- модификациюполуфабрикатов и изделий;
- снижениеводопотребления (организация водооборота);
- использованиесовременного оборудования, прежде всего печей и сушил, и его совершенствование;
- максимальноеиспользование остаточного тепла печей;
Среди технологических итехнических подходов, применимых во всех отраслях производства изделий изкерамики, можно упомянуть увеличение функциональности и облегчение изделия;приближение формы полуфабриката к форме изделия; введение пластификаторов, гидрофобныхотощителей, плавней.
Управленческие подходы включают внедрение систем экологического иэнергетического менеджмента или использование их инструментов (аудита, программповышения экологической результативности и энергоэффективности и пр.).
В большинстве отраслей производства керамических изделийтакие отходы, как обрезки, стружка и некондиционные изделия, возвращают настадию подготовки сырья. Обожженные изделия низкого качества используют внутрипредприятия, получая после дробления и рассева так называемый бой. Этотматериал относится к непластичным, и его введение в массу облегчает сушку испособствует уменьшению усадки благодаря повышению проницаемости заготовок.Даже если такой бой неприменим в том технологическом процессе, в котором онобразовался, его можно использовать в процессах других производств.
Отработанные огнеупорные изделия, образующиеся при перефутеровкепечей, как правило, загрязнены шлаками, солями, стеклом или металлами, поэтомуих введение может ухудшить огнеупорные характеристики любого изделия.Аналогичным образом, материалы, содержащие другие виды загрязняющих веществ(например, остатки глазурей), невозможно использовать повторно. Отработанныегипсовые формы также непригодны к повторному использованию, однако могутприменяться как сырье для цементной промышленности.
Измельченный гранулированный бой кирпича, помимо возврата втехнологический процесс, в ряде случаев используют в качестве замены продукциидругих отраслей производства керамических изделий, имеющей тот же зерновойсостав (например, как заполнитель в бетонах или наполнитель в асфальте длядорожного строительства).
Там, где это возможно, на стадии охлаждения изделийв обжиге осуществляют рекуперацию тепла, для этого охлаждение изделийстараются ускорить путем принудительной циркуляции воздуха в садке после зоныобжига. В результате образуется значительный объем чистого горячеговоздуха, большую часть которого отбирают из печи вентиляторами и подают в сушку.Этот прием особенно эффективен при использовании туннельных печей.
2.1.6 Схема входных и выходных потоков производствакерамических изделий
На рисунке 2.5представлена схема входных и выходных потоковна различных стадиях производства керамических изделий.

Рисунок 2.5 — Входные и выходные потоки на различных стадиях производствакерамических изделий [15]
Данный раздел подготовлен производителями керамического кирпича и камнясовместно со специалистами в химической технологии керамики с использованием отечественныхи зарубежных источников информации, основными из которых являются учебник по химическойтехнологии керамики [84], справочник ЕС [80] и энциклопедия керамики [91], а такжеисточники [104] и [105].
Основными технологическими процессамив производстве кирпича являются:
- добыча глинистого сырья и его конусование (в настоящемдокументе не рассматривается);
- переработка сырьевых материалов и приготовлениешихты;
- формование;
- сушка;
- обжиг.
Технологическая схема производства керамического кирпича способом пластическогоформования представлена на рисунке 2.6.
2.2.1 Переработка сырьевых материалов и приготовление шихты
Основным сырьем для производства кирпича являются глинистые (глина,суглинки, сланцы) и отощающие (песок, шамот) материалы. Для придания заданных свойствготовой продукции в процессе производства могут использоваться различные добавки.
Глинистые материалы являются осадочными горными породами, и в силуспецифики естественного природного происхождения свойства глин различных месторожденийимеют существенные отличия. Основными определяющими характеристиками глин являютсяхимический, минеральный и зерновой составы. Из глин различных месторожденийвозможно производство кирпича с разными характеристиками на одной и той жетехнологической линии. В тоже время технология производства одного и того жевида продукции может существенно отличаться для глин разных месторождений. Свойстваглин определяют способы и режимы производства (технологические параметры переработки,формовки, сушки, обжига) кирпича, а также показатели готовой продукции (прочность,морозостойкость, водопоглощение и др.).
Добавки применяют как для корректировки свойств глин (например, пластифицирующие)в процессе производства, так и для придания заданных свойств готовой продукции (например,выгорающие при производстве поризованных изделий).
Хранят глинистое сырье в крытых или открытых глинозапасниках (конусах),отощающие материалы — как правило, на открытой площадке.

Рисунок 2.6 — Варианттехнологической схемы производства керамического кирпича способом пластическогоформования
Для получения шихты (формовочной массы) исходное сырье подвергают переработке.Целью переработки сырьевых материалов, независимо от технологии производства и применяемогооборудования, является разрушение природной структуры глины, удаление камней и измельчение посторонних примесей (например, карбонатных включений),гомогенизация компонентов шихты и получение массы, пригодной к формованию.
Камнеудаление и крупное дробление обычно проводят на валковыхдробилках с ребристыми и гладкими валками, мелкое дробление – на бегунах ивалковых дробилках с малым зазором между валками.
В зависимости от способа формования полуфабриката — полусухогопрессования на механических и гидравлических прессах или пластического формованияна ленточных прессах — применяют два способа подготовки масс.
Для изготовления кирпича способом полусухого прессования применим сухойспособ подготовки массы, при котором глину подвергают камневыделению, крупному дроблению,подсушивают в сушильных барабанах, после чего подвергают дальнейшемуизмельчению в бегунах или стержневых мельницах (дезинтеграторах). Смешиваниеглины с другими добавками может осуществляться на различных этапах производства– от грубого помола на валковых дробилках, до смешивания на лопастныхсмесителях при доведении шихты до формовочной влажности 8-12 %».
При более распространенном способе пластического формования массу готовятна основе исходной влажной глины путем последовательного измельчения на валковыхдробилках крупного и мелкого дробления или бегунах до размеров куском менее 1 мм(0,5–0,8 мм), далее увлажняют в лопастных смесителях до 18 % —22 %.
Перед формованием практикуется вылеживание формовочной массы в течение3–14 суток в шихтозапасниках для усреднения влажности. При этом шихтозапасник разделяетучастки переработки сырья и участок формования, что способствует стабильной и бесперебойнойработе завода.
2.2.2 Подготовка и применение выгорающих добавок (опилки)
Опилки — это выгорающие добавки природного происхождения, которыеявляются отходами производства различных (прежде всего лесозаготовительных и деревообрабатывающих)предприятий.
В технологии производства керамических изделий опилки имеют двойноепредназначение: при низких температурах они ведут себя аналогично отощающим добавкам(таким, как, например, песок, дегидратированная глина, шамот); снижают усадку ипластичность глин, а при высоких температурах способствуют обжигу керамики, снижаютрасход топлива, повышают пористость и уменьшают массу и теплопроводность готовыхизделий. Опилки могут быть введены в состав шихты в значительных количествах –более 15 % по объёму.
Вводятся опилки в шихту обычно перед перемешивающими агрегатами (двухвальныесмесители, бегуны мокрого помола), чтобы обеспечить усреднение в шихте и предотвратитьунос при дальнейшей транспортировке. Дозируют опилки по объему или по массе с помощьюконвейерной системы из накопительного и одновременно дозирующего питателя, кудаони попадают после линии подготовки.
Линия подготовки опилок представляет собой последовательность переделов.Накопительный бокс с навесом для хранения и накапливания опилок, где работает фронтальныйпогрузчик, окучивает опилки после разгрузки автотранспорта и загружает в дозирующийленточный питатель. Дозирующий ленточный питатель равномерно подает привезенныеопилки на ленточный конвейер линии подготовки опилок, чтобы не происходилозавала на агрегатах по подготовке опилок. По ленточному конвейеру опилки направляютсяв сито-бурат, которое установлено под углом относительно горизонтали, опилки подходящейфракции (3–8 мм) просеиваются через сетку и падают на скребковый транспортер,который направляет их сразу в накопительный и одновременно дозирующий питатель.Опилки более крупной фракции, чем ячейки сетки на сите-бурате, выходят с его другойстороны и падают на конвейер отходов. Оттуда с помощью вентилятора, за счет тяги,все опилки и стружка, не прошедшие через сетку сита-бурата, засасываются втрубу и пневмотранспортом направляются в ножевую дробилку. Кусочки и щепочки древесиныотправляют в отходы. В ножевой дробилке крупные опилки и стружка измельчаютсядо необходимой фракции, которую задает сетка, установленная в дробилке, и с помощьювсе той же силы тяги вентилятора отправляются в циклон. В циклоне за счетцентробежной силы опилки оседают вниз и попадают в накопительный и одновременнодозирующий питатель, а очищенный от опилок воздух выбрасывается в атмосферу.
Формование представляет собой процесспридания приготовленной шихте формы будущего изделия (кирпича). Существует три основныхспособа формования кирпича (см. 2.1.3.4):
- полусухое прессование;
- пластическое формование и его разновидность —жесткая экструзия;
- способ ручной формовки (данный способ механизирован и вручнуютакой кирпич не формуется).
Способ полусухого формования применяется на заводах малой и среднейпроизводительности и отличается ограниченным ассортиментом изделий. Способ ручнойформовки в Российской Федерации в настоящее время не применяется. Способ жесткойэкструзии не нашел широкого распространения в России, поскольку для него требуетсяиспользование специфического оборудования и глин с определенными свойствами, а номенклатураизделий, производимых этим способом, существенно ограничена. Наибольшее распространениеполучило пластическое формование, позволяющее выпускать широкую гамму изделий избольшинства видов глинистого сырья. При использовании этого способа пластическуюмассу формуют под давлением до 1,5–3 МПа ленточным вакуумным прессом, затемразрезают на заготовки, при необходимости удаляя с них фаски и (для лицевого кирпича)накатывая на поверхность рисунок.
Перед обжигом кирпич-сырец высушивают. Сушку проводят в туннельныхили камерных сушилах. В процессе сушки кирпич, установленный на сушильные вагонетки,подвергается воздействию теплого ненасыщенного влагой воздуха и отдает ему воду.На начальном этапе сушки теплоноситель имеет высокую влажность и температуру,близкую к температуре кирпича-сырца, на конечном этапе — низкую влажностьи высокую, до 130 °C, температуру. Сушка в туннельной печи организована методомпротивотока, в камерных метод противотока имитируется. Для сушки полностью используетсятепло, полученное при охлаждении кирпича в печи обжига. Обычно это составляет около50 % от всего необходимого для сушки тепла. Продолжительность сушки в зависимостиот формовочной влажности, габаритов и пустотности полуфабрикатов составляет от 18до 72 ч.
Кирпич-сырец, полученный методом полусухого прессования и методом жесткойэкструзии, не нуждается в мягком (длительном) режиме сушки. Применение некоторыхтипов глин дает возможность сушить полуфабрикат непосредственно в печи обжига, гдедля этого выделены первые зоны печи. Кирпич пластического формования и ручной формовкиперед отправкой в печь дополнительно подсушивают в специальных небольших сушилах —предпечах.
В процессе обжига происходят необходимые изменения в структуреглинистых минералов, в результате спекания образуется прочная структура и кирпичприобретает требуемые свойства. В основном обжиг кирпича ведут в туннельныхпечах. Применяют также кольцевые печи со съемным сводом. В качестве топливаподавляющее большинство заводов использует природный газ. Обжиг организован методомпротивотока в окислительной среде. Это позволяет наиболее полно использовать теплоотходящих газов и обеспечивает полное сгорание топлива. Как правило, в производствекирпича используют легкоплавкие глины с температурой обжига 950 °C —1000 °C. При производстве кирпича светлых тонов и клинкера температура обжигаобычно выше 1000 °C. Воздух из зоны охлаждения печи полностью используетсядля сушки кирпича-сырца. Температура отходящих газов составляет обычно 100 °C —140 °C для предотвращения конденсации паров в дымоходе печи.
Обожженный кирпич, как правило, не нуждается в дополнительнойобработке после обжига. Но в некоторых случаях, например, для нейтрализациикарбонатов, вызывающих отколы, обожженный и упакованный на поддоны кирпич погружаютна несколько минут в воду. В случае производства крупноформатных блоков длякладки на тонкий слой раствора постельные поверхности таких блоков шлифуют.
2.2.6 Меры по сокращению воздействия на окружающую среду и повышению ресурсоэффективности производствакерамического кирпича и поризованного камня
Несмотря на простоту технологической схемы производства кирпича, способовее реализации много. Выбор способа диктуется в первую очередь требованиями к готовойпродукции, а также свойствами сырья. В свою очередь, требования к готовой продукцииопределяются областью ее применения. При этом будут существенно отличаться как нормативырасходов сырья и энергоносителей для производства для того или иного вида кирпича,так и количество и состав выбросов загрязняющих веществ в атмосферный воздух.
Основными решениями, направленными насокращение негативного воздействия на окружающую среду и повышение ресурсоэффективностипроизводства кирпича и камня керамического, являются:
- оптимизациясостава сырья с целью уменьшения температуры обжига и сокращения его цикла;
- совершенствованиесистем непрерывного контроля температуры и влажности при сушке;
- повышениеэффективности системы пылеулавливания с применением современных рукавных фильтров;
- интерактивноекомпьютерное управление режимом обжига с целью снижения затрат энергии при обжиге;
- снижениеуровня шума и вибрации путем улучшения изоляции источников, а также (еслинеобходимо) улучшение звукоизоляции производственных зданий.
Данный раздел подготовлен специалистами в химической технологии керамикис использованием отечественных и зарубежных источников информации, основными изкоторых являются учебник по химической технологии керамики [84], справочник ЕС [80]и энциклопедия [91].
Технология производства керамическойплитки (КП) включает в себя следующие переделы:
- приемкаи хранение сырьевых материалов;
- подготовкасырья;
- формованиеполуфабриката;
- сушкаполуфабриката;
- нанесениеглазури, декорирование;
- обжиг;
- послеобжиговаяобработка;
- сортировкаи упаковка готовых изделий.
Общая технологическая схема представлена на рисунке 2.7 и содержитразличные варианты последовательности технологических операций, использующиеся припроизводстве разных видов керамической плитки (плитки для внутренней облицовки стеноднократного или двукратного обжига, глазурованной и неглазурованной плитки дляоблицовки пола, керамогранита).
Особенностью технологии керамической плитки является высокая степеньавтоматизации основных технологических стадий, связанная со скоростным обжигом наконвейерных (роликовых) печах.
Декоративные элементы КП (вставки, бордюры) изготавливают из основныхплиток на специальных участках, проводя резку и (для бордюров) нанося до 3 слоевдополнительных декорирующих препаратов.
2.3.1 Приемка и хранение сырьевых материалов
Сырьем для производства КП служат глины и каолины, а также непластичныематериалы (кварцевый песок, полевые шпаты, нефелины, доломиты и т. д.).Виды глин и их количество в сырьевой смеси зависят от разновидности производимойплитки: для выпуска керамогранита используют огнеупорные глины и каолины, плиткидля облицовки пола выпускают с использованием каолинов, огнеупорных и тугоплавкихглин, плитки для внутренней облицовки стен — с использованием тугоплавких,легкоплавких глин и, иногда, каолинов. Часто в качестве шамота используют брак обожженныхизделий.
Для декорирования керамической плитки используют большое количестводекорирующих средств: ангобов, глазури, пигментов и фритт. Фритты, в которых всекомпоненты уже смешаны, сплавлены и подвергнуты измельчению, используют как приприготовлении глазури, так и отдельных видов декоров, наносимых на поверхность плитки.
Компоненты сырья для производства КП хранятся в крытых складских помещенияхс постоянной температурой и влажностью.
Примерные рецептуры массы представлены в таблице 2.2.
Таблица 2.2 —Примерный состав массы для производства керамической плитки
| Компонент сырья |
Влажность, % |
Содержание в массе для производства, % |
||
| плитки для внутренней облицовки стен |
плитки для облицовки пола |
керамогранита |
||
| Каолин |
3–5 |
0–25 |
5–10 |
<25 |
| Глина |
15–17 |
25–50 |
25–70 |
35–40 |
| Полевошпатное сырье |
1 |
10–30 |
13–25 |
35–40 |
| Кварцевый песок |
1 |
10–30 |
10–15 |
10–15 |
| Карбонатное сырье |
15 |
10–30 |
0–10 |
— |
| Бой изделий |
— |
5–20 |
5–10 |
< 5 |
Плитку преимущественно производят методом полусухого прессования, используядля подготовки сырьевых материалов мокрый способ. Крупные куски глин предварительнодробят в валковых мельницах или бегунах. Сырьевые компоненты (глину, песок, плавни)измельчают совместно в шаровых мельницах в воде до получения однородной суспензии(шликера) с размером частиц менее 0,1 мм и влажностью 35 % —50 %. При более экономичном раздельном способе подготовке пластичных и отощающихкомпонентов (см. рисунок 2.7) глинистые материалы предварительно распускаютв воде. Для тонкого мокрого помола сырьевой смеси широкое распространение получилишаровые многокамерные трубные мельницы непрерывного действия.
Суспензию из бассейнов насосами подают в башенные распылительные сушилки.Сушку осуществляют при температуре 350 °C — 550 °C (в зависимости от характеристикиспользуемого сырья) до остаточного влагосодержания 5 % — 7 %. Полученныегранулы вылеживают в силосах не менее 24 ч.
При производстве керамогранита для окрашивания массы вводят небольшиеколичества (5 % — 10 %) пигментов путем смешивания полученных наотдельных башенных распылительных сушилках цветных гранул с базовым пресс-порошком.
2.3.3 Формование полуфабриката
Керамическую плитку в основном формуют способом полусухого прессованияна гидравлических или, реже, на ударных коленно-рычажных прессах под давлением 30–45 МПа.Как правило, применяют многоштамповые прессы, которые позволяют изготавливать несколькоплиток в одном цикле. Наблюдается тенденция к увеличению габаритов плиток и, соответственно,к увеличению мощности используемых прессов.
Некоторые виды плиток (в общем объеме не более 5 %) изготавливаютспособом пластического формования (экструзии). Такие плитки отличаются большей толщиной.Для подготовки массы в этом случае используют способы подготовки пластичной массы(см. 2.1.3).
2.3.4 Сушка, декорирование и обжиг
Сушку, декорирование (ангобирование, глазурование) и обжиг плиток осуществляютна автоматизированных линиях, представляющих собой роликовый конвейер, который объединяетпрессы, сушилки, печи для обжига плитки, систему автоматизированной сортировки иупаковки.
Прессованные заготовки зачищают и сушат преимущественно в вертикальныхроликовых сушилках. Температура сушки колеблется в зависимости от применяемой технологииот 120 °C до 350 °C. Остаточное влагосодержание полуфабрикатане должно превышать 1 %.
Нанесение ангоба и глазури осуществляют способами полива или распыленияв кабинах, установленных на автоматизированной линии. Порядок операций глазурованияи обжига может меняться в зависимости от того, покрывают ли изделия глазурьюи проводят ли обжиг в одну или две стадии.
В процессе движения полуфабриката по конвейеру на его поверхностьмогут наносить рисунок, для чего применяют шелкографию (станки трафаретной печати),декорирование штампом (печать гравированным силиконовым валиком), цифровую печать(при помощи струйных принтеров).
Декорирование керамогранита в основном осуществляют, создавая рисуноксмешиванием окрашенных пресс-порошков во всем объеме заготовки или их распределениемв поверхностном слое заготовки в пресс-форме непосредственно перед прессованием.Современное декорирование поверхности осуществляется с применением технологии цифровойпечати, которая обеспечивает достоверное воспроизведение природных материалов: натуральногомрамора, оникса, сланца и редких пород древесины.
Обжиг плиток, в зависимости от их вида, может быть одно- и двукратным.Для производства декорированных вставок и бордюров используют отдельный, обычнотретий по порядку, обжиг.
При технологии двукратного обжига сначала производят утельный обжигв роликовой печи и глазуруют методом распыления или полива. Для маскировки цветаи с целью избежать дефектов глазурования на поверхность плитки перед глазурованиемнаносят слой ангоба. Обжиг плиток ведут в течение краткого времени (0,5–1 ч)при температурах 950 °C — 1200 °C, после чего их сортируют и упаковывают.Температура обжига зависит от области применения (вида) плиток и определяется ихсырьевым составом. Типичные температуры обжига указаны в таблице 2.3.

Рисунок 2.7 — Основная технологическаясхема производства различных видов керамических плиток
Таблица 2.3 —Типичные температуры обжига керамических плиток
| Вид плитки |
Область применения |
Максимальная |
| Плитка для внутренней облицовки стен |
Облицовка стен внутри зданий |
980–1050 |
| Плитка для облицовки полов |
Облицовка полов внутри зданий |
1020–1080 1040–1180 |
| Керамогранит |
Облицовка стен и полов, в том числе фасадов и мостовых |
1180–1220 |
Обжиг плиток керамогранита ведут при повышенных температурах (свыше1200 °C), продолжительность обжига может достигать 2 ч.
Из части обожженных глазурованных плиток изготавливают вставкии бордюры, декорируя специальными средствами и снова подвергая обжигу при температурах800 °C — 1050 °C.
2.3.5 Послеобжиговая обработка
После обжига плитки подвергают шлифовке и, иногда, полировке. Механическаяобработка (шлифовка, полировка) плитки после ее обжига производится в основном дляплотных водонепроницаемых плиток керамогранита, широко используемых прежде всегов качестве напольного покрытия.
2.3.6 Сортировка и упаковка готовых изделий
Сортировка и упаковка плиток осуществялется автоматически на конвейернойлинии. Прежде всего контролируются размерные характеристики плиток. Плитки упаковываютв картонные коробки, обычно в количестве, соответствующем 1 м2.
2.3.7 Меры по сокращению воздействия на окружающую среду и повышению ресурсоэффективности производствакерамической плитки
Основными решениями, направленными насокращение негативного воздействия на окружающую среду и повышение ресурсоэффективностипроизводства керамической плитки, являются:
- увеличениеразмера и уменьшение толщины плитки;
- оптимизациясостава сырья с целью снижения температуры обжига и сокращения его цикла;
- использованиемельниц непрерывного действия для подготовки сырьевых компонентов;
- автоматизациясушилок с целью непрерывного контроля температуры и влажности;
- интерактивноекомпьютерное управление режимом обжига с целью снижения затрат энергии при обжиге;
- повышениеэффективности системы пылеулавливания с применением рукавных фильтров или циклонов;
- перемещениепылящего сырья от башенной распылительной сушилки при помощи закрытых конвейеров;
- организациясбора отходов глазури и отходов шлифовки в местах их образования;
- повторноеиспользование шлама в составе формовочной массы;
- использованиепроизводственных сточных вод в замкнутом цикле (с очисткой в соответствии с технологическимитребованиями);
- снижениеуровня шума и вибрации путем улучшения изоляции источников, а также улучшение (еслинеобходимо) звукоизоляции производственных зданий.
Переход на сухой способ подготовки сырья в производстве КП позволяетсущественно снизить энергопотребление, но может быть оправдан при использованиикомпонентов сырья невысокой влажности.
Данный раздел подготовлен производителями огнеупоров совместно со специалистамив химической технологии керамики с использованием отечественных и зарубежных источниковинформации, основными из которых являются учебник по химической технологии керамики[84], справочник ЕС [80], справочник по огнеупорам для промышленных агрегатов итопок [106], [107] и энциклопедия по огнеупорным материалам [100].
Огнеупорные изделия классифицируют поосновному входящему в их состав компоненту. Типы и группы огнеупоров приведеныв таблице 2.4.
Таблица 2.4 —Типы и группы огнеупоров по [108] и [109]
| Тип |
Группа |
Содержание определяющих химических компонентов, % |
| Кремнеземистые |
Кварцевые |
SiO2 ≥ 97 |
|
|
Динасовые |
SiO2 ≥ 93 |
|
|
Динасовые с добавками |
80 ≥ SiO2 < 93 |
|
|
Кварцевые (бетонные и безобжиговые) |
SiO2 ≥ 85 |
| Алюмосиликатные |
Полукислые |
SiO2 < 85, Al2O3 < 28 |
|
|
Шамотные |
28 ≤ Al2O3 ≤ 45 |
|
|
Муллитокремнеземистые |
45 ≤ Al2O3 ≤ 62 |
|
|
Муллитовые |
62 ≤ Al2O3 ≤ 72 |
|
|
Муллитокорундовые |
72 ≤ Al2O3 ≤ 90 |
|
|
Из глиноземокремнеземистого стекла (волокнистые) |
40 ≤ Al2O3 ≤ 90 |
| Глиноземистые |
Корундовые |
Al2O3 > 90 |
| Глиноземисто-известковые |
Алюминаткальциевые |
Al2O3 > 60, 10 < CaO < 35 |
| Магнезиальные |
Периклазовые |
MgO ≥ 85 |
| Магнезиально-известковые |
Периклазоизвестковые |
50 < MgO < 85, 10 < CaO < 45 |
|
|
Периклазоизвестковые стабилизированные |
35 < MgO ≤ 75, 15 < CaO ≤ 45 |
|
|
Известковопериклазовые (доломитовые) |
10 < MgO ≤ 50, 45 ≤ CaO ≤ 85 |
| Известковые |
Известковые |
CaO ≥ 85 |
| Магнезиально-силикатные |
Периклазофорстеритовые |
65 < MgO < 85, SiO2 ≥ 7 |
|
|
Форстеритовые |
50 ≤ MgO ≤ 65, 25 ≤ SiO2 ≤ 40 |
|
|
Форстеритохромитовые |
45 ≤ MgO ≤ 60, 20 ≤ SiO2 ≤ 30, 5 < Cr2O3 < 15 |
| Магнезиально-шпинелидные |
Периклазохромитовые |
MgO ≥ 60, 5 ≤ Cr2O3 ≤ 20 |
|
|
Хромитопериклазовые |
40 ≤ MgO ≤ 60, 15 ≤ Cr2O3 ≤ 35 |
|
|
Хромитовые |
MgO < 40, Cr2O3 > 30 |
|
|
Периклазошпинелидные |
50 ≤ MgO ≤ 85, 5 ≤ Cr2O3 ≤ 20, Al2O3 ≤ 25 |
|
|
Периклазошпинельные |
MgO > 40, 5 ≤ Al2O3 ≤ 55 |
|
|
Шпинельные |
25 ≤ MgO ≤ 40, 55 ≤ Al2O3 < 70 |
| Хромистые |
Хромоксидные |
Cr2O3 ≥ 90 |
| Цирконистые |
Бадделеитовые |
ZrO2 > 90 |
|
|
Бадделеитокорундовые |
20 ≤ ZrO2 ≤ 90, Al2O3 ≤ 65 |
|
|
Цирконовые |
ZrO2 > 50, SiO2 > 25 |
| Оксидные |
Специальные из огнеупорных оксидов BeO, MgO, Al2O3, Cr2O3, оксиды редкоземельных элементов, ZrO2, ThO2, Y2O3, Sc2O3 и др. |
Максимально достижимое содержание перечисленных оксидов, соединений и твердых растворов на основе этих оксидов |
| Углеродистые |
Графитированные |
C > 98 |
|
|
Угольные |
C > 85 |
|
|
Углеродсодержащие |
8 ≤ C ≤ 85 |
| Карбидокремниевые |
Карбидкремниевые |
SiC > 70 |
|
|
Карбидкремнийсодержащие |
15 ≤ SiC ≤ 70 |
| Бескислородные |
Из нитридов, карбидов, боридов, силицидов и других бескислородных соединений (кроме углеродистых) |
Максимально достижимое содержание перечисленных соединений |
В настоящее время в России осуществляется производство высокомагнезиальных,магнезиально-шпинелидных и оксидоуглеродистых огнеупорных изделий различных форми размеров, а также неформованных огнеупорных материалов, с использованием как отечественногосырья, так и импортируемого периклаза.
Технология производства огнеупоров включаетв себя следующие основные переделы:
- приемка,подготовка и хранение сырьевых материалов;
- формованиеполуфабриката;
- сушка;
- обжиг;
- сортировкаи упаковка готовых изделий.
Общая технологическая схема производства огнеупорных изделий на примереосновных огнеупоров показана на рисунке 2.8.

Рисунок 2.8 — Аппаратурно-технологическаясхема производства основных огнеупоров
2.4.1 Приемка, подготовка и хранение сырьевых материалов
В качестве сырья при производстве огнеупоров используют огнеупорнуюглину, шамот, природное минеральное сырье — кварцит, доломит, магнезит, боксит,которое могут подвергать прокаливанию, а также искусственно получаемые материалы(спеченный корунд, карбид кремния, плавленый муллит, спеченный периклазовый порошоки клинкер, плавленый периклаз, шпинель, хромконцентрат). Для получения формовочныхмасс к измельченным сырьевым материалам добавляют заполнители и связующие самыхразных видов: глиняный шликер, сульфитный щелок, каменноугольную смолу, нафталин,синтетические смолы, известковое молоко, воск, фосфорную кислоту, сажу, графит,серу. Сырье хранят в крытых боксах, предварительно измельченные закупаемые материалысодержат в силосах, чтобы избежать их взаимодействия с водой.
Спеченный периклазовый порошок и клинкер для производства изделий инеформованных огнеупоров получают обжигом сырого магнезита во вращающихся печах90 × 3,5 и 170 × 4,5 м и высокотемпературныхшахтных печах в одну или две стадии (через кальцинацию с последующим брикетированием),конечная температура обжига превышает 1700 °C. Обожженные порошки и клинкермогут быть отгружены заказчикам.
Плавленый периклаз получают путем плавки кальцинированного магнезитав руднотермических электродуговых печах способом «на блок». Плавленую алюмомагниевуюшпинель получают путем совместной плавки кальцинированного магнезита и глиноземав руднотермической печи способом «на слив».
Сырьевые материалы (периклазовые порошки, клинкер и плавленые материалы)подвергают измельчению до необходимых фракций. Для грубого измельчения используютвалковые и конусные дробилки, тонкое измельчение проводят в трубных и вибромельницах.Фракционированный материал, а также графит и хромконцентрат подают в бункера надсмесителями. Дозирование материалов в смесители периодического действия, где массагомогенизируется, производят при помощи весовых дозаторов. При необходимости в смесительвводят связующее. Неформованные материалы (торкрет-массы, набивные массы) сразупосле перемешивания затаривают для отгрузки потребителю.
2.4.2 Формование полуфабриката
После смесителя массу для изготовления изделий подают на гидравлическиепрессы. Спрессованные изделия (сырец) передают на термообработку или высокотемпературныйобжиг. Также в производстве огнеупоров применяют такие способы формования, как виброформование,вибролитье, шликерное литье.
Сушку полуфабриката ведут в камерных или туннельных сушилках, ее продолжительностьв зависимости от размеров и формы изделий составляет от суток до нескольких недель.Крупноразмерные изделия сушат при контролируемой влажности воздуха-теплоносителя.Остаточная влажность перед началом обжига должна быть менее 1 %.
Оксидоуглеродистые изделия направляют в термопечь, где при температуре240 °C — 260 °C происходит их термообработка. Высокомагнезиальныеи магнезиально-шпинелидные изделия подают на вагонетках в туннельную печь, где происходитобжиг изделий при температуре свыше 1650 °C.
2.4.5 Сортировка и упаковка готовых изделий
Изделия после термопечи и туннельной печи подвергают сортировке повнешнему виду и размерам. В особых случаях проводят послеобжиговуюобработку огнеупорных изделий путем шлифовки, полировки или токарной обработкисухим либо мокрым способом. Готовую продукцию проверяют на соответствиенормативной документации. После физико-химических испытаний, а также проверкина соответствие требованиям к форме, размерам и структуре продукцию упаковывают.Транспортировку пакетов с изделиями и «биг-бэгов» с неформованными материаламипотребителям осуществляют автомобильным и железнодорожным транспортом.
2.4.6 Меры по сокращению воздействия на окружающую среду и повышению ресурсоэффективности производства
Основными решениями, направленными насокращение негативного воздействия на окружающую среду и повышение ресурсоэффективностипроизводства огнеупоров, являются:
- оптимизациясостава сырья с целью уменьшения температуры обжига и сокращения его цикла;
- использованиепо возможности сухого способа подготовки сырья;
- интерактивноекомпьютерное управление режимом обжига с целью снижения затрат энергии на обжиг;
- снижениеуровня шума и вибрации путем улучшения изоляции источников, а также улучшение (еслинеобходимо) звукоизоляции производственных зданий.
2.5 Санитарно-технические изделия
Данный раздел подготовлен специалистами в химической технологии керамикис использованием отечественных и зарубежных источников информации, основными изкоторых являются учебник по химической технологии керамики [84], справочник ЕС [80],[100] и энциклопедия [91].
Технология производства санитарно-техническихизделий (СТИ) включает в себя следующие переделы:
- приемкаи хранение сырьевых материалов;
- приготовлениешликера и глазури;
- формованиеполуфабриката;
- оправкаи подвялка полуфабриката;
- сушкаполуфабриката;
- глазурование;
- обжиг;
- сортировкаи упаковка готовых изделий.
2.5.1 Приемка и хранение сырьевых материалов
Для производства санитарных керамических изделий, как и для другихкерамических изделий, применяют пластичные и отощающие материалы.
Пластичные материалы — это огнеупорные, тугоплавкие глины и каолиныпервичные или обогащенные.
Отощающие материалы — кварцевый песок, бой обожженных изделий,полевой шпат, пегматит, гранит.
Товарный вид и высокие гигиенические свойства СТИ придает глазурноепокрытие. Составы глазурей многокомпонентны. Для приготовления глазури используютполевые шпаты, глины, каолины, кварцевый песок, мел, доломит, цирконовый концентрат,оксид цинка, углекислый барий, фритты и ряд других компонентов регулирующих свойстваглазурного покрытия. Для окрашивания глазурей используют пигменты или красящие окислы.
Для регулирования литейных свойств основного и глазурного шликера используютдобавочные материалы — электролиты: неорганические — силикат натрия, кальцинированнуюсоду, гидрат окиси бария; органические — углещелочной реагент, танин, сложныеполиакрилаты, производные карбоксиметилцеллюлозы.
Сырьевые материалы поступают на склад в насыпном или упакованном видев железнодорожных вагонах или автотранспортом. Сырье хранят в отдельных отсекахзакрытого склада. При поступлении на склад все сырьевые материалы подвергают входномуконтролю.
Общая технологическая схема производства СТИ показана нарисунке 2.9. Ориентировочные составы массы и глазури указаны втаблице 2.5.

Рисунок 2.9 — Технологическая схема производствасанитарно-технических изделий из керамики
Таблица 2.5 — Ориентировочные состав массы и глазурей для производства санитарно-техническихизделий
Наименование сырья |
Содержание, % |
|
в массе |
в глазури |
|
Каолины |
25–33 |
2–7 |
Глины |
10–26 |
1–5 |
Полевошпатное сырье |
15–40 |
20–28 |
Кварцевый песок |
20–30 |
20–27 |
Карбонатное сырье |
0–3 |
8–10 |
Другие добавки |
1–5 |
До 25 |
Бой изделий |
0–10 |
0–3 |
2.5.2 Приготовление шликера и глазури
Начало технологического процесса изготовления санитарных керамическихизделий — массоприготовление (приготовление шликера).
Основные задачи этого технологического передела — разрушение природнойструктуры сырьевых материалов, их дезагрегирование, удаление вредных примесей, правильноедозирование шихтовых компонентов и придание однородности массе путем тонкого измельчениякомпонентов.
Отощающие компоненты массы при необходимости подвергают крупному дроблениюв щековых или конусных дробилках, мелкому дроблению на молотковых дробилках илибегунах.
Дробление глин при необходимости производят на горизонтальном стругаче.
При использовании глин с высоким содержанием вредных примесей (растворимыхсолей) применяют прессовый метод подготовки глин — роспуск в бассейнах с последующимобезвоживанием на фильтр-прессах и дальнейшим роспуском полученных «коржей».
Последующей операцией по приготовлению шликера является тонкий помолкомпонентов и приготовление водной суспензии, пригодной для литья. Существует несколькометодов приготовления шликера для производства СТИ (в зависимости от способа измельчения):совместный помол отощающих и глинистых компонентов, раздельный и комбинированный.
При раздельном и комбинированном методе для помола отощающих применяютшаровые мельницы мокрого помола, конусные или шаровые мельницы сухого помола. Роспускглин производят в пропеллерных мешалках.
В процессе приготовления шликер проходит многократное ситовоеи магнитное обогащение. Окончательной стадией приготовления шликера является доведениеего до литьевых параметров при помощи электролитов и выдержка.
Для эффективного разжижения глинистого шликера используют электролиты(силикаты и карбонаты натрия, натриевые соли карбоновых кислот и др.), которыедобавляют непосредственно при роспуске глинистых или при роспуске «коржей», образовавшихсяпосле фильтр-пресса. Количество электролитов обычно составляет 0,1–0,3 % отмассы глинистых компонентов.
Отходы массы, образуемые при производстве СТИ (избыток шликера из форм,брак формования, подвялки и сушки, отходы оправки) возвращают в производство поотдельной технологической нитке, используя роспуск и фильтр-прессование.
Количество шликера, полученного из возвратных отходов и добавляемогов основной, не должно превышать 30 %.
Особое внимание при производстве СТИ уделяют качеству воды (содержаниюв ней растворимых примесей), для эффективности процесса шликерного литья воду частоподвергают предварительной очистке. Качество воды особо важно при производстве СТИспособом литья под давлением.
Глазурь аналогично шликеру готовят путем совместного помола всех входящихв нее компонентов в шаровых мельницах мокрого помола. Соотношение материалов, водыи шаров обычно принято 1:1:1,3. Для лучшей адгезии к поверхности полуфабриката всостав глазури вводят клеящие вещества (карбометилцеллюлозу и ее производные).
Формование (шликерное литье) СТИ производят сливным или наливным способомв гипсовые и полимерные пористые формы.
Основные операции традиционного шликерного литья в гипсовые формы (сборкаформ, заливка шликером, выдержка шликера в форме для набора массы, слив избыткашликера, выдержка набранного слоя для закрепления полуфабриката, разборка форм)выполняют с использованием механизированных стендов, на которых одновременно производятнесколько десятков полуфабрикатов.
На участке формования (литья) обеспечивают стабильные температурно-влажностныеусловия, во многом определяющие продолжительность каждой стадии формования и качествопродукта. После формования полуфабрикат извлекают из формы и отправляют на операциюоправки. В среднем в каждой форме стенда осуществляют формование 1–2 полуфабрикатовв сутки.
Для формования используют рабочие гипсовые формы, изготовленные нагипсомодельном участке производства способом литья в специальные капы (матрицы).Капы производят из гипсоцементного раствора или синтетических смол, более прочныхи обеспечивающих лучшее качество поверхности. Гипсовые формы, вышедшие из употребления,утилизируют за пределами производства, например, на производствах цемента.
Более прогрессивным и получающим все большее внедрение способом формованияСТИ служит высокопроизводительное шликерное литье под давлением в полимерные формы.Этот способ реализуется на автоматизированных прессах и стендах, на которых предварительноподогретый до 40 °C — 45 °C шликер подается под давлением 6–15 барв пористые полимерные формы.
Процесс литья на таких установках включает в себя сборку формы, заливкушликера в форму под давлением, выдержку, сбор давления, разборку формы, извлечениеполуфабриката и очистку формы. Весь процесс формования в автоматизированном прессеили стенде литья под давлением занимает 15–30 мин, что многократно превышаетпроизводительность процесса традиционного литья. Существуют также установки длялитья под средним давлением (2–4 бар), использующие специальные гипсовые формы.
Преимуществом шликерного литья под давлением в полимерные формы являетсявысокая производительность, точность размеров полуфабриката, хорошее качество поверхностиполуфабриката, длительный срок службы форм. Недостатком литья под давлением являетсявысокая стоимость оборудования и форм, оправданная при большой производительностиучастка формования.
2.5.4 Оправка и подвялка полуфабриката
После извлечения из форм полуфабрикаты дополнительно обрабатывают (оправляют),зачищая швы, заделывают технологические отверстия и трещины, прорезают монтажныеотверстия.
Перед сушкой полуфабрикаты подвяливают в течение 24–48 ч, выдерживаяв условиях цеха (влажность 45 % — 55 %, температура 25 °C —35 °C), после чего отправляют на сушку.
Сушку полуфабриката проводят в камерных или туннельных сушилках притемпературе 60 °C — 90 °C до влажности 1 %. Продолжительностьсушки составляет от 6 до 20 ч. Для перемещения полуфабриката используют специальныетележки, на которых изделия устанавливают в один или несколько ярусов или конвейеры.Сушка осуществляется конвекцией теплоносителя (подогретого воздуха), нагнетаемоговентиляторами в пространство сушилки. Потоки воздуха распределяют по поперечномуи продольному сечениям сушилки, обеспечивая равномерный и постоянный съем влагис поверхности полуфабриката.
После сушки полуфабрикат очищают от пыли, обдувая сжатым воздухом,смачивают поверхность проблемных мест полуфабриката керосином (керосиновый контроль)и подвергают визуальному осмотру на предмет обнаружения посечек и трещин.
Глазурование СТИ осуществляют способом распыления и полива как вручную,так и с использованием глазуровочных конвейеров и глазуровочных роботов.
Для некоторых изделий способы глазурования комбинируют (полив и распыление),добиваясь равномерного покрытия слоем глазури толщиной до 1 мм лицевых рабочихповерхностей.
После глазурования полуфабрикаты зачищают и отправляют к печам дляобжига, где устанавливают на обжиговые вагонетки. Перед обжигом глазурованные полуфабрикатывыдерживают 6–8 ч для подсушки нанесенного слоя глазури.
Обжиг СТИ проводят в туннельных, реже в камерных, печах при температурах1200 °C — 1250 °C. Продолжительность обжига составляет от 12 до 20 ч.
Для реставрации («лечки») изделий с незначительными дефектами глазурногослоя, обнаруженными после обжига, проводят повторный обжиг в камерных печах притемпературах 1050 °C — 1200 °C. Для реставрации дефектов изделийна проблемные места наносят глазурные препараты или изделия покрывают цветными глазурямисо специальными эффектами. В некоторых случаях используют «холодную лечку»устраняя дефекты полимерными составами.
Для декорирования изделий иногда применяют деколи, которые наносятна глазурованные изделия, прошедшие обжиг, затем проводят повторный обжиг.
2.5.8 Сортировка и упаковка изделий
Прошедшие обжиг изделия сортируют, проводят функциональные испытания.Бракованные изделия, не подлежащие реставрации, отправляют в бой для дальнейшейпереработки и использования в составе шликера.
Для улучшения качества изделий монтажные поверхности изделий могутподвергать шлифованию.
Годные изделия упаковывают в специальную гофротару, комплектуя необходимойарматурой.
До отгрузки потребителю упакованные СТИ хранят на специализированныхскладах.
2.5.9 Меры по сокращению воздействия на окружающую среду и повышению ресурсоэффективности производства
Основными решениями, направленными насокращение негативного воздействия на окружающую среду и повышение ресурсоэффективностипроизводства санитарно-технических изделий, являются:
- оптимизациясостава сырья с целью уменьшения температуры обжига и сокращения его цикла;
- интерактивноекомпьютерное управление режимом обжига с целью снижения затрат энергии при обжиге;
- заменатуннельных печей роликовыми, с укороченным циклом обжига и меньшим соотношениеммассы огнеприпаса к массе обжигаемых изделий [31];
- автоматизациясушилок с целью непрерывного контроля температуры и влажности;
- обеспечениеэффективного пылеулавливания с применением рукавных фильтров или циклонов;
- установкасистем сбора отходов глазури в местах их образования;
- повторноеиспользование шлама в составе шликера;
- организацияводооборота;
- использованиепластиковых форм (капов) взамен гипсовых (гипсо-цементных) с целью увеличения срокаслужбы и улучшения качества полуфабрикатов;
- использование«холодных» способов реставрации изделий с дефектами поверхности;
- снижениеуровня шума и вибрации путем улучшения изоляции источников, а также улучшение (еслинеобходимо) звукоизоляции производственных зданий.
2.6 Керамика хозяйственно-бытового назначения
Данный раздел подготовлен российскими практиками с использованиемотечественных и зарубежных источников информации, основными из которых являютсяучебник по химической технологии керамики [84], справочник ЕС [80] иэнциклопедия керамики [91].
Для изготовления керамических изделий хозяйственно-бытовогоназначения применяют широкий спектр материалов: твердый фарфор, мягкий (в томчисле костяной) фарфор, фаянс, майолику и пр. Технологические схемы(технологические переделы) производства изделий их этих материалов достаточноблизки. Различия состоят в используемых сырьевых компонентах, их соотношении,температурах обжига и приемах декорирования.
Технология керамических изделийхозяйственно-бытового назначения включает в себя следующие переделы:
- хранениесырьевых материалов;
- подготовкаформовочной массы;
- формование;
- сушка;
- первый(утельный) обжиг;
- глазурование;
- второй(политой) обжиг;
- контроль;
- декорирование
- третий(декорирующий) обжиг;
- контроль,сортировка и упаковка.
2.6.1 Хранение сырьевых материалов
Для производства посуды и художественно-декоративных изделий применяютглины, каолины, кварц (кварцевый песок), полевые шпаты и породы, их содержащие (пегматит),а также карбонатные породы (доломит, мел, известняк), тальк и другие добавки.
Ориентировочные составы массы и глазури указаны в таблице 2.6.Большой разброс в содержании компонентов сырья объясняется разнообразием рецептурыдля производства посуды: наряду с фарфоровой посудой (для которой характерно соотношениеглинистых и каменистых компонентов примерно равное 1 : 1), получившейнаибольшее распространение, выпускают посуду из майолики, фаянса (с преобладаниемглинистого сырья) и каменной керамики (в которой может отсутствовать глинистый компонент).
Таблица 2.6 —Ориентировочные составы некоторых масс для производства посуды
| Наименование сырья |
Содержание, мас. % |
||||
| Твердый фарфор |
Костяной фарфор |
Твердый фаянс |
Майолика |
Каменная керамика |
|
| Каолины |
50–55 |
25–40 |
25–50 |
0–25 |
0–50 |
| Глины |
0–25 |
— |
15–40 |
25–40 |
0–50 |
| Полевошпатное сырье |
15–30 |
25–30 |
3–8 |
0–15 |
5–30 |
| Кварцевый песок |
10–35 |
— |
30–50 |
30–40 |
20–70 |
| Карбонатное сырье |
— |
— |
— |
0–35 |
— |
| Другие добавки |
— |
25–50 * |
0–35 |
— |
— |
| * В костяном фарфоре в качестве плавня используется костяная зола. |
|||||
Типовая технологическая схема производства фарфоровых изделий представленана рисунке 2.10.

Рисунок 2.10 — Технологическая схема производствафарфоровых изделий хозяйственно-бытового назначения
В качестве примера производства керамической посуды рассмотренатехнология фарфоровых изделий как наиболее полно включающая в себя характерные технологическиепеределы, в той или иной степени используемые и в технологии разнообразных керамическихизделий хозяйственно-бытового назначения.
Сырьевые материалы поступают на склад в насыпном (глина, кварцевыйпесок) или упакованном (каолин, полевой шпат) виде и хранятся в отдельных отсекахзакрытого склада при поддержании стабильных условий влажности и температуры.
2.6.2 Подготовка формовочной массы
Керамические изделия хозяйственно-бытового назначения формуют пластичнымформованием (раскаткой пласта) и методом шликерного литья в гипсовые формы. Дляподготовки шликера глинистые материалы (глины, каолины) при необходимости предварительноизмельчают в глинорезках и распускают в бассейнах с пропеллерными мешалками.
Каменистые компоненты массы (кварцевый песок, полевошпатные материалыи др.) подвергают дроблению в щековых дробилках и бегунах и тонкому помолув шаровых мельницах. Полученный шликер процеживают через вибросита, подвергают магнитнойсепарации и хранят при перемешивании в расходных бассейнах.
Для эффективного разжижения глинистого шликера используют электролиты(силикаты и карбонаты натрия, натриевые соли карбоновых кислот и др.), которыедобавляют непосредственно при роспуске глинистых.
Компоненты глазури подвергают длительному помолу в шаровых мельницах,процеживанию и магнитной сепарации. Для получения глазурного шликера также используютэлектролиты.
Отходы массы, образуемые при производстве фарфора (избыток шликераиз форм, брак сушки, отходы оправки) возвращают в производство по отдельной технологическойнитке, используя роспуск, фильтр-прессование.
Особое внимание при производстве фарфоровой посуды уделяют качествуводы (содержанию в ней растворимых примесей), для эффективности процесса шликерноголитья воду могут подвергать предварительной очистке, например, в установках обратногоосмоса.
После роспуска в воде глинистых материалов (глин и каолинов) их смешиваютс тонкоизмельченным (мокрый помол в шаровых мельницах) каменистым кварц-полевошпатнымсырьем. Для удаления примесей железа шликер подвергают электромагнитой сепарации.
Полученную жидкую массу влажностью 55 % – 60 %, а иногдаи до 65 %, частично обезвоживают на фильтр-прессах до влажности 22 % —27 %. Отжатую на фильтр-прессах массу подвергают гомогенизации и вакуумированию.После вылеживания она готова к пластичному формованию.
При подготовке шликера для формования методом литья в гипсовые формыполученную на фильтр-прессах массу вновь распускают в мешалках, доводя влажностьдо оптимальных для получения требуемой текучести значений (29 % —33 %).
Пластичное формование. Для формования плоскойи некоторых видов полой посуды (тарелок, блюдец, пиал и т. п.), имеющихпримитивную форму тел вращения, используют раскатку пластичного пласта влажностью23 % — 25 % на гипсовых или пластмассовых формах с помощью формующихроликов или шаблонов (см. 2.1.3.4.2).
Шликерное литье. Этот способ применяют в производствев основном полых несимметричных и (или) тонкостенных, а также декоративныхизделий сложной формы. Суть метода состоит в том, что шликер заливают в пористуюформу, обычно изготавливаемую из гипса. За счет капиллярного всасывания навнутренней поверхности формы происходит удаление воды из шликера и образование плотнойотливки. При достижении необходимой толщины стенки шликер сливают и образовавшуюсяв форме заготовку выдерживают до набора прочности, необходимой для ее извлеченияиз формы. Такой способ шликерного литья называют сливным и используют для формованиятонкостенных изделий. При наливном способе, используемом для формования толстостенныхизделий, масса набирается в полости между двумя стенками полости гипсовой формыи заполняет ее полностью (см. 2.1.3.4.3).
Успешно внедряется на отечественных предприятиях формование посудыспособами шликерного литья под давлением в полимерные формы и изостатического прессования(см. 2.1.3.4.1).
После формования полуфабрикаты подвяливают и проводят оправку.К чашкам и чайникам приставляют (приклеивают шликером) заранее отформованныеприставные детали (ручки и носики).
Сушку отформованных изделий обычно проводят конвективным способом ввертикальных или горизонтальных конвейерных, а также в карусельных сушилах по режимам,установленным для каждого типа продукции в зависимости от массы и толщины стенки.Длительность сушки при этом определяется временем, необходимым для достижения необходимойвлажности (1 % — 2 %).
Назначение первого обжига — упрочить полуфабрикат, поскольку относительнотонкий черепок необожженных изделий при последующем глазуровании размокает и деформируетсяпод собственным весом.
Обычно утельный обжиг проводят при температурах 900 °C —1100 °C (за исключением обжига фаянса, для которого температура первого обжигаможет достигать 1280 °C) в камерных печах периодического действия или в туннельныхпечах непрерывного действия.
По мере повышения температуры из материала испаряется остаточная(формовочная) и гигроскопическая влага, удаляется кристаллическая вода из структурыглинистых минералов, происходит выгорание органических примесей, содержавшихся вминеральном сырье. Таким образом, фарфоровая масса в результате первого обжига ужене может вновь стать пластичной под воздействием воды.
Обычно глазурование посуды проводят методом окунания. При этом суспензияглазури равномерно покрывает изделие за счет того, что вода впитывается в пористыйчерепок, и на его поверхности остается тонкий слой твердых компонентов глазури.Толщина слоя регулируется длительностью погружения в суспензию глазури.
На этом же этапе происходит выбраковка изделий с дефектамиот первого обжига.
После глазурования полуфабрикаты в специальных огнеупорных капселяхустанавливают на обжиговые вагонетки.
Назначение второго обжига фарфоровых изделий — спекание керамикидо плотного состояния, а также расплавление и растекание расплава глазури по поверхностиизделия. Для фаянса спекание завершается в процессе утельного обжига и, как длямайолики, значительно упрочняет изделие, но не устраняет пористость.
В зависимости от минерального состава фарфоровой массы температураполитого обжига твердого фарфора составляет 1360 °C — 1430 °C, длядругих разновидностей хозяйственно-бытовой керамики температура этого обжига составляетот 950 °C до 1250 °C.
После политого обжига посуда приобретает весь комплекс техническихсвойств: постоянство размеров, прочность, твердость, химическую и термическую стойкостьи ряд декоративных свойств, например таких как белизна и просвечиваемость.
На этом этапе происходит контроль дефектов изделий после политогообжига, их сортировка по наличию и количеству допустимых дефектов, а также комплектациясервизов/наборов по белизне.
Декорирование — завершающий этап формирования потребительскихсвойств изделий хозяйственно-бытового назначения. Техника, применяемая для декорирования,весьма разнообразна: аэрография, штамп, офсетная печать, деколь, отводка, ручнаяроспись и пр., а также их комбинации. Основная особенность декорирования керамическойпосуды состоит в использовании специальных «керамических» красок, которые обычносостоят из тугоплавких пигментов (15–20 масс. %) и флюсов. Пигменты представленычаще оксидами или соединениями на их основе, а также другими тугоплавкими соединениямиметаллов, образующими в результате термообработки химически стойкие окрашенные соединенияс флюсом, глазурью или черепком фарфорового изделия.
Также для декорирования используют люстры — тонкие, с эффектомперламутрового блеска пленки оксидов и металлов, образующиеся в результате декорирующегообжига из растворов органических соединений металлов (Mn, Co, Cr, Fe и др., в томчисле благородных) в эфирных маслах и органических растворителях.
2.6.9 Третий (декорирующий) обжиг
Назначение декорирующего обжига — закрепление декора на поверхностиглазури (или в ее объеме). Обжиг проводят при температуре 720 °C —880 °C. В ряде случаев, например при многоцветном декоре, возможно неоднократноеповторение «третьего обжига», в зависимости от температуры плавления флюсов и стойкостипигментов керамических красок различных цветов.
После выходного контроля и комплектации сервизов (наборов) продукциюупаковывают и отправляют потребителю или в сбытовые структуры предприятия.
2.6.11 Меры по сокращению воздействия на окружающую среду и повышению ресурсоэффективности производства
Основными мерами по сокращению воздействияна окружающую среду и повышению ресурсоэффективности производства посуды и художественно-декоративныхизделий являются:
- оптимизациясостава сырья с целью уменьшения температуры обжига и сокращения его цикла;
- утилизациятепла отходящих газов;
- автоматизациясушилок с целью непрерывного контроля температуры и влажности;
- использованиескоростных циклов обжига в роликовых печах;
- использованиепластмассовых форм взамен гипсовых с целью сокращения твердых отходов;
- повышениеэффективности системы пылеулавливания с применением рукавных фильтров;
- установкасистем сбора отходов глазури в местах их образования;
- повторноеиспользование шлама в составе шликера;
- организацияводооборота.
2.7 Техническая керамика (изоляторы)
Данный раздел подготовлен специалистами в химической технологии керамикис использованием отечественных и зарубежных источников информации, основными изкоторых являются учебник по химической технологии керамики [84], справочник ЕС [80]и энциклопедия [91].
Универсальной технологической схемы для производства изделий техническойкерамики (ТК) не существует, поскольку для каждого из материалов используютспецифическое сырье, требующее своих способов подготовки и формования. Сырье дляполучения ТК — во многих случаях материалы искусственного происхождения. Дляполучения требуемых свойств изделий применяют наиболее эффективные и дорогие способыформования и спекания, такие как горячее прессование, горячее изостатическое прессование,импульсное спекание и др.
Наряду с ТК на основе искусственного сырья достаточно широко используюткерамические материалы, полученные из традиционного, в том числе глинистого, сырья.В качестве примера производства ТК рассмотрена технология фарфоровых электроизоляторов.
2.7.1 Технология производства фарфоровых изоляторов
Технология производства фарфоровых электроизолятороввключает в себя следующие переделы:
- хранениесырьевых материалов;
- подготовкаформовочной массы;
- формование;
- сушка;
- глазурование;
- обжиг;
- контроль;
- сборка.
Общая технологическая схема представлена на рисунке 2.11 таккак для производства фарфоровых изоляторов используют типовое сырье для производствафарфора (пластичные и отощающие компоненты), схема подобна технологическим схемампроизводства фарфоровой посуды и санитарно-технических изделий.

Рисунок 2.11 — Технологическая схема производствафарфоровых электроизоляторов
2.7.1.1 Хранение сырьевых материалов
Сырьем для производства фарфоровых электроизоляторов служат каолины,огнеупорные глины, кварцевый песок и полевошпатовые материалы (полевые шпаты, пегматиты).Для повышения электроизоляционных свойств в состав сырья нередко вводят глинозем.Типичные составы массы приведены в таблице 2.7.
Таблица 2.7 — Примерный состав массы и глазурей для производства электрофарфоровых изоляторов
| Компонент сырья |
Влажность, % |
Содержание, % |
|
| в массе |
в глазури |
||
| Каолин |
3–5 |
20–30 |
3–5 |
| Глина |
15–17 |
15–20 |
5 |
| Полевошпатное сырье |
1 |
35–40 |
13–25 |
| Кварцевый песок |
1 |
10–15 |
30–35 |
| Карбонатное сырье |
15 |
— |
3–10 |
| Другие добавки |
— |
До 5 |
До 15 |
| Бой изделий |
— |
5–10 |
20–30 |
Сырьевые материалы поступают на склад в насыпном (глина, кварцевыйпесок) или упакованном (каолин, полевой шпат) виде и хранятся в отдельных отсекахзакрытого склада при поддержании стабильных условий влажности и температуры.
2.7.1.2 Подготовка формовочной массы
Заготовки (полуфабрикат) фарфоровых изоляторов формуют способами пластическогоформования (протяжкой, штамповкой) и изостатического прессования, для чего шликерным(мокрым) способом готовят пластическую массу и пресс-порошок. После роспуска в водеглинистых материалов (глин и каолинов) их смешивают с тонкоизмельченным (мокрыйпомол в шаровых мельницах в течение 6–8 ч) каменистым полевошпатным сырьем.Для избавления от электропроводных примесей железа шликер подвергают электромагнитойсепарации.
Тщательно перемешанный шликер обезвоживают до влажности 19 % —23 % (на фильтр-прессах) и до влажности до 4 % — 6 % (в башенныхраспылительных сушилках). Для различных способов формования изделий полученную массумогут подсушивать (подвяливять) до влажности 17 % — 21 %, а пресс-порошокподсушивать до влажности 1 % — 4 % или, напротив, увлажнять до влажности12 % — 14 %.
2.7.1.3 Формование
Несмотря на одинаковый состав массы, разнообразие видов и форм электроизоляторовопределяет разнообразие способов их формования, что характерно для изделий техническойкерамики. Изоляторы формуют способами обточки на многорезцовых токарных станкахтрубчатых заготовок пластичных масс, подвяленных до влажности 17 % —19 %, способами штамповки в металлических формах пластичных заготовок с влажностью19 % — 23 %, раскаткой шаблонами пластов влажностью 22 % —23 % с последующей склейкой полученных деталей, прессованием порошков влажностью12 % — 14 %, изостатическим прессованием пресс-порошков с влажностью1 % — 4 %.
Некоторые типы изоляторов могут быть отформованы на высокопроизводительныхавтоматизированных роторных линиях, на которых обточка заготовок осуществляетсяодновременно несколькими вращающимися резцами.
После пластического формования полуфабрикаты подвяливают до влажности17 % — 18 % в условиях цеха и затем обтачивают на токарных станках.После прессования полуфабрикаты оправляют (зачищают). Полученные заготовки отправляютна сушку.
2.7.1.4 Сушка
Сушку полуфабрикатов обычно проводят конвективным способом в туннельныхили камерных сушилках по режимам, соответствующим габаритам и особенностям формыконкретных видов изоляторов. Полуфабрикаты крупногабаритных изоляторов сушат в камерныхсушилках.
Температура теплоносителя (подогретого воздуха) для сушилок конвективноготипа составляет от 40 °C до 120 °C в зависимости от вида изолятора и стадиисушки. Длительность сушки определяется периодом времени, необходимым для достижениявлажности 1 % (для малогабаритных изделий допустима влажность 2 %).
Крупногабаритные полуфабрикаты могут подвергать радиационно-конвективнойсушке в камерных сушилках или сушке переменными токами, в том числе сушкой токамивысокой частоты.
2.7.1.5 Глазурование
Глазурование проводят способом окунания, реже — распыления.
После глазурования полуфабрикаты зачищают и устанавливают на обжиговыевагонетки. Крупногабаритные глазурованные полуфабрикаты дополнительно подсушиваютнепосредственно перед обжиговой печью.
2.7.1.6 Обжиг
Обжиг фарфоровых изоляторов проводят в туннельных или камерных печахпри температурах 1300 °C или 1430 °C. Продолжительность обжига составляетот 30 до 80 ч в зависимости от вида изоляторов.
2.7.1.7 Контроль и сборка фарфоровых изоляторов
После обжига изоляторы повергают контролю с целью проверки физико-химическихи прежде всего электрофизических характеристик.
Прошедшие контроль изоляторы подвергают после обжиговой обработки (шлифовкиторцевых поверхностей) и сборки с установкой металлической арматуры.
Бракованные изоляторы разбивают и дробят до крупности кусков, необходимыхдля помола, в шаровой мельнице. Измельченный бой используют при приготовлении глазурии фарфоровой массы.
2.7.2 Особенности производства изделий из технической керамики
Особенности технологий изделий ТК заключаются в разнообразии сырьевыхматериалов и способов их подготовки и обработки. Много видов ТК производится изспециально получаемых искусственных видов сырьевых материалов. Для их спекания требуетсяприменение ультрадисперсных порошков, особых способов обжига, а изготавливаемыедетали столь разнообразны по своим габаритам и форме, что охватывают весь диапазонспособов формования керамических изделий. В отличие от изделий строительнойи хозяйственно-бытовой керамики изделия ТК — детали, практически всегда требующиедополнительной обработки: шлифовки, полировки, нанесения покрытий и т. д.Ниже представлены некоторые подробности технологии ТК.
Компонентами сырьевых смесей для получения ТК служат природные минералы(минералы глин, кварц, тальк, магнезит и др.), материалы, полученные переработкойприродных минералов и руд (оксиды алюминия, кальция, бария, титана и др.),и специально синтезированные вещества (карбиды, нитриды, силициды и др.). ТехнологияТК может включать в себя стадии производства основных сырьевых компонентов, напримерстадию высокотемпературного синтеза силикатов или титанатов.
Требования к чистоте и дисперсности сырья для производства ТК обычновыше, чем для других видов керамических материалов. В ряде случаев для производстваизделий ТК используют ультрадисперсные (нано-) порошки, получаемые химическими способами,в том числе из газовой фазы.
2.7.4 Подготовка формовочной смеси
В технологии ТК используют все виды формовочных смесей —пресс-порошки, пластичные массы, шликеры. В отличие от традиционных видов керамикинередко используют грануляты из ультрадисперсных порошков, комплексные полимерныесвязки, в качестве дисперсионной среды для шликеров — органические растворители.Количество компонентов сырьевых смесей для производства ТК может достигать 8–10,однородное распределение дисперсных компонентов, выступающих в роли добавок, вводимыхв малых количествах, представляет собой сложную задачу и достигается многоступенчатымсмешиванием, использованием растворов.
В технологии ТК применяют как традиционные, так и редко используемыев других областях способы формования: горячее (инжекционное) литье из термопластичныхшликеров, пленочное литье шликеров на термопластичной связке, изостатическое прессование.
Пресс-порошки в зависимости от содержания временной технологическойсвязки формуют сухим одноосным или изостатическим прессованием (1 % —4 % связки), полусухим одноосным прессованием (6 % — 8 %).В зависимости от пресс-порошка и формы изделия используют пневматические, гидравлическиеи механические прессы и гидростаты. Способами сухого и полусухого прессования формуютизделия простой формы, изостатическим прессованием — сложной формы.
Пластическую массу формуют способом протяжки (экструзии) через мундштукишнековых и поршневых прессов при содержании связки от 15 % до 25 %. Такимспособом формуют обычно удлиненные изделия постоянного сечения.
Для горячего шликерного литья на основе расплавов полимеров применяютпорошки, высушенные до 0,1 % остаточной влажности, и комплексные связки изнескольких полимеров (низкотемпературных полимеров — воска, парафина или высокотемпературныхполимеров — полиэтилена, полистирола и др.) и поверхностно-активных веществ.Количество связки обычно составляет от 8 % до 12 %.
Шликеры на основе низкотемпературных термопластов формуют на литьевыхмашинах при температурах 70 °C — 100 °C, шликеры с высокотемпературнымиполимерными связками — на литейных машинах шнекового или поршневого типов притемпературах 150 °C — 200 °C.
Способами горячего литья формуют малогабаритные изделия сложной формы.
Пленочное литье из термопластичных шликеров применяют для получениямногослойных пластин изоляторов полупроводниковых приборов.
Традиционное шликерное литье из водных шликеров влажностью 28 % —35 % используют для формования тонкостенных полых изделий.
2.7.6 Удаление временной технологической связки
Особенностью этой стадии в технологиях многих видов ТК является удаление(выжигание) полимерной технологической связки, которое проводят в особых условиях(в тонкодисперсной засыпке) по длительному режиму нагрева. Использование особыхрежимов термического удаления полимерных связок особенно характерно для технологийизделий сложной формы, формуемых способами горячего шликерного литья (парафиновоголитья) и инжекционного формования. Полученные после выжига полуфабрикаты имеют небольшуюпрочность и требуют аккуратного обращения. Стадию удаления связки совмещают с предварительнымили окончательным обжигом изделия.
Обжиг изделий ТК проводят в основном в высокотемпературных газовыхкамерных печах (горнах) или камерных печах электросопротивления. Для продукции массовогоспроса используют высокопроизводительные туннельные печи, в том числе печи электросопротивления,работающие в инертной среде или в среде азота.
Для обжига некоторых видов ТК используют высокотемпературные вакуумныепечи электросопротивления с графитовыми или вольфрамовыми нагревателями, работающиев инертной среде или в среде азота.
Плотные изделия ТК получают способом горячего прессования в графитовыхформах при температурах 1200 °C — 1800 °C и давлениях 100–200 МПа.
Для получения ряда изделий сложной формы используют горячее изостатическоепрессование в газостатах, реализуя спекание в условиях высоких температур (до 2000 °C)и давлений (до 200 МПа).
2.7.8 Дополнительная обработка
Для технологии ТК характерно широкое использование как механическойобработки изделий (шлифовки, полировки, резки), так и нанесения различного родапокрытий. К последним относятся не только защитные ангобы и глазури, нометаллизация и припои.
2.7.9 Меры по сокращению воздействия на окружающую среду и повышению ресурсоэффективности производства
Мерами по сокращению воздействия наокружающую среду и повышению ресурсоэффективности производства изделий техническойкерамики являются:
- оптимизациясостава сырья с целью уменьшения температуры обжига и сокращения его цикла;
- использованиепо возможности сухого способа подготовки сырья;
- использованиепластиковых и металлических форм взамен гипсовых;
- организацияводооборота;
- интерактивноекомпьютерное управление режимом обжига с целью снижения затрат энергии при обжиге;
- снижениеуровня шума и вибрации путем улучшения изоляции источников, а также улучшение (еслинеобходимо) звукоизоляции производственных зданий.
Раздел 3.Текущие уровни эмиссий в окружающую среду и потребленияресурсов в производстве керамических изделий
3.1 Потребление энергии и основные факторы воздействияпроизводства керамических изделий на окружающую среду
В подразделе 1.8 отмечено,что в официальных документах федерального уровня предприятия по производству керамическихизделий не отнесены к основным загрязнителям окружающей среды [61].В то же время некоторые крупные компании, выпускающие керамические стеновыематериалы и огнеупоры, упоминаются в отчетах и докладах регионального уровня (обсуждаетсяих вклад в общий объем выбросов загрязняющих веществ и отходов производства на территорииряда субъектов федерации).
Для государств — членов ЕСсведения о потреблении ресурсов (в том числе энергии) и воздействии на ОС предприятийпо производству керамических изделий систематизированы в справочнике ЕС [80].
Результаты сравнения примерныххарактеристик энергопотребления в различных подотраслях производства керамическихизделий в Российской Федерации представлены в таблице 3.1. Ориентировочныепоказатели удельного энергопотребления приведены в соответствии с [80] (см. таблицу 3.2), а также с учетом результатовотечественных исследований [15]; оценка объемоввыпускаемой продукции проведена на основе доступных материалов маркетинговых исследований(подробнее см. раздел 1).
Таблица 3.1 — Примерное потребление энергии в основных подотрасляхпроизводства керамических изделий
| Изделие |
Годовой выпуск (2013 год) |
Удельное энергопотребление, ГДж/т (в среднем) |
Суммарное потребление энергии в подотрасли, ГДж/год |
Доля подотрасли в суммарном энергопотреблении отрасли, % |
|
| единиц |
тонн |
||||
| 1 Кирпич, шт. |
7,01 · 109 |
17,5 · 106 |
2,6 |
45,5 · 106 |
52,8 |
| 2 Плитка, кв. м |
171,2 · 106 |
3,42 · 106 |
6,5 |
22,3 · 106 |
25,9 |
| 3 Огнеупоры |
— |
2 · 106 |
5,6 |
11,2 · 106 |
13,0 |
| 4 Посуда, изделий |
— |
83 · 103 |
50 |
4,2 · 106 |
4,9 |
| 5 Сантехника, изделий |
13 · 106 |
0,13 · 106 |
22 |
2,9 · 106 |
3,4 |
Таблица 3.2 — Удельное потребление энергии в производствекерамических изделий в государствах — членах ЕС
| Продукция |
Удельное потребление энергии в производстве, ГДж/т |
|||||
| 1980 год |
1985 год |
1990 год |
1995 год |
2000 год |
2003 год |
|
| Кирпич и черепица |
2,65 |
2,45 |
2,19 |
2,06 |
2,38 |
2,31 |
| Облицовочная и напольная плитка |
11,78 |
9,16 |
6,76 |
5,45 |
5,74 |
5,60 * |
| Огнеупоры |
4,88 |
4,96 |
6,51 |
4,91 |
5,41 |
5,57 |
| Санитарно-технические изделия |
26,56 |
24,21 |
22,57 |
22,76 |
20,88 |
21,87 |
| Посуда и декоративные изделия |
— |
— |
47,56 |
38,91 |
43,46 |
45,18 |
| Техническая керамика |
— |
— |
— |
— |
34,72 |
50,39 |
| * Затраты энергии на сушку и обжиг. |
||||||
Так как данные представлены по состоянию на 2005 год, рост удельногоэнергопотребления после 1995 года можно связывать как с изменением ассортиментапродукции (например, с усилением внимания потребителей к клинкерному кирпичу), таки с вступлением в ЕС новых государств (в том числе Латвии, Литвы, Польши, Словении,Словакии, Чехии).
Анализ технологических процессов,приведенный в разделе 2 данного справочника, позволяет систематизировать факторывоздействия на ОС, характерные для различных стадий производства керамических изделий(см. таблицу 3.3, по [15],с изменениями).
Таблица 3.3 — Факторы воздействия производства керамическихизделий на окружающую среду
| Стадии технологического процесса |
Факторы воздействия на компоненты ОС |
Шум (работа оборудования) |
||
| Воздух (образование выбросов ЗВ при технологических операциях в процессе) |
Водные объекты (использование в процессе и образование сточных вод) |
Почва (образование отходов производства и технологических потерь, преимущественно в виде пыли) |
||
| Дробление |
X |
X |
X |
X |
| Сухой помол и смешение |
X |
— |
X |
X |
| Мокрый помол и смешение |
— |
X |
X |
X |
| Рассев/классификация |
X |
— |
X |
X |
| Перемещение сырья |
X |
— |
X |
— |
| Хранение в силосах |
X |
— |
— |
X |
| Литьевой шликер |
— |
X |
— |
— |
| Массоподготовка: |
|
|
|
|
| - масса для пластического формования |
X |
X |
X |
— |
| - жесткая формовочная масса (формование обточкой) |
— |
X |
X |
— |
| Пресс-порошок, подготовка сухим способом |
X |
X |
X |
X |
| Пресс-порошок, распылительная сушка |
X |
X |
X |
X |
| Грануляция |
X |
— |
— |
X |
| Шликерное литье |
— |
X |
— |
— |
| Пластическое формование |
— |
X |
X |
— |
| Формование обточкой |
— |
— |
X |
— |
| Прессование |
X |
X |
X |
X |
| Оправка |
X |
X |
X |
— |
| Сушка |
X |
— |
— |
X |
| Глазурование |
X |
X |
X |
— |
| Ангобирование |
X |
X |
X |
— |
| Нанесение декора |
X |
X |
X |
— |
| Обжиг |
X |
— |
— |
X |
| Послеобжиговая обработка |
X |
X |
x |
X |
| Хранение материалов |
X |
— |
— |
X |
| «Х» — возможно значимое воздействие на ОС, «—» — незначимое воздействие или практическое отсутствие такового. |
||||
Входные и выходные потоки, характерные для производства керамическихизделий, представлены в справочнике ЕС на качественном уровне; пример приведен дляпроизводства керамического кирпича (см. рисунок 3.1).

Рисунок 3.1 — Входные и выходные потокив производстве керамического кирпича [80], с изменениями и дополнениями [15]
В справочнике ЕС отмечено, что в составе отходящих газов присутствуютоксиды азота, углерода и серы, а также, в ряде случаев, летучие органические соединения,образующиеся в процессах сушки и обжига керамических изделий. Наличие примесей соединенийхлора объясняется тем, что в составе большинства видов глин морского образованияесть хлориды. Также источниками HCl могут стать добавки или хлорированная вода (содержаниехлоридов в воде, используемой при массоподготовке, может достигать 50–100 мг/дм3 и выше). Практически все природные сырьевые материалы содержатнебольшие количества фтора, который легко замещает OH‑группы в глинах и гидратныхминералах. Выделение фтороводородной кислоты HF происходит при разложении фторосиликатовв составе глин [110]. Концентрация фтора в дымовых газахопределяется не только его содержанием в сырье, но и наличием паров воды, составомматериала и режимом обжига [80], [111].
Значительное внимание проблемам загрязнения воздуха соединениями галогеновуделяется прежде всего в средиземноморских странах, где в качестве сырья для производствакерамических изделий используются обогащенные соединениями хлора и фтора глины морскогопроисхождения [112]–[115].
В отечественных источниках, посвященных охране окружающей средыпри производстве керамических изделий, поступление соединений хлора и фтора в атмосферныйвоздух обсуждается редко [67], [84], [77], [116], [117]. Таким образом, основнымизагрязняющими веществами, поступающими в атмосферный воздух при производстве керамическихизделий, следует считать монооксид углерода, оксиды азота и пыль.
Вода — один из важных ресурсовв технологии производства керамических изделий, однако уровни ее потребления в различныхподотраслях отличаются друг от друга. Вода, которую добавляют непосредственно вшихту, не вносит вклада в образование сточных вод, поскольку полностью испаряетсяна стадиях сушки и обжига.
Сточные воды образуются преимущественнопри роспуске глины в процессе производства и в результате ее смыва при очистке оборудования.Незначительное количество сточных вод образуется при производстве огнеупорных изделийи кирпича при проведении такой обработки поверхности, как глазурование, ангобирование,мокрая шлифовка. Дополнительное их выделение происходит при очистке смесителей,установок для нанесения глазури и ангоба, форм.
В технологии облицовочнойи напольной плитки, хозяйственно-бытовой и технической керамики, санитарно-техническихизделий техническая вода применяется при очистке установок для массоподготовки илитья, нанесения глазури, декорирования, а также при мокрой шлифовке в ходе послеобжиговойобработки изделий.
В составе сточных вод, образующихсяпри переработке различных материалов и в ходе очистки оборудования, присутствуютте сырьевые материалы и вспомогательные вещества, которые задействованы в данномтехнологическом процессе. Как правило, эти соединения нерастворимы в воде. Сточныеводы в производстве керамических изделий отличаются высокой мутностью (нередко ицветностью) из-за присутствия в них мелкокодисперсных взвешенных частиц глазурии глинистых минералов [80], [116].
Объемы сточных вод, как правило,невелики, а основные параметры, характеризующие их, — это содержание взвешенныхчастиц и мутность [80].
Задача минимизации воздействиясточных вод на природные водные объекты решается путем уменьшения водопотребления,организации водооборота и внедрения систем очистки сточных вод.
В отношении образования отходов следует сказать, что в большинствеподотраслей производства керамических изделий отходы формования, оправки, сушкиполуфабриката и брак изделий возвращают на стадию подготовки сырья. Брак обожженныхизделий используют в качестве шамота, порошок которого получают после дробленияи рассева (так называемый «бой»). Однако не все образующиеся отходы можно возвращатьв технологический цикл. Например, отработанные огнеупорные изделия, образующиесяпри ремонте печей, как правило, загрязнены шлаками, глазурями и т. д.,поэтому их введение может ухудшить огнеупорные характеристики любого изделия. Невозможноиспользовать повторно материалы, содержащие другие виды загрязняющих веществ (например,тяжелые металлы, выделяющиеся из глазурей).
Считается, что гранулированный или тонкоизмельченный бой кирпича можноиспользовать в качестве замены продукции других отраслей производства керамическихизделий, имеющей тот же зерновой состав. В частности, отходы производствапосле измельчения и рассева применяют как заполнитель в бетонах или наполнительв асфальте для дорожного строительства.
В отечественных и зарубежных источниках в некоторых случаях обсуждаютсятакже уровни шума, характерные для производства керамических изделий. В зарубежныхисточниках обычно упоминают такие решения, направленные на сокращение шумового воздействияпредприятий, как герметизация оборудования, звукоизоляция окон и стен, проведениешумных работ только в дневное время и надлежащее техническое обслуживание оборудования.
В целом на основании анализа отечественных и зарубежных источниковинформации следует сделать вывод о том, что предприятия по производству керамическихизделий характеризуются высоким потреблением энергии (от 2 до 50 ГДж на тонну изделий).Именно сжиганием топлива, необходимого для проведения высокотепмературныхпроцессов, обусловлены выбросы в атмосферу основных загрязняющих веществ (монооксидауглерода, оксидов азота и пыли), а также некоторых других веществ в зависимостиот типа сырья и технологических процессов, распространенных в конкретных подотраслях.Сбросы сточных вод обычно незначительны, а образующиеся отходы преимущественно повторноиспользуются в производстве.
3.2 Текущие уровни эмиссий в окружающую среду ипотребления ресурсов в производстве кирпича
В процессе подготовки настоящего справочника НДТ анкеты длясбора информации о текущих уровнях эмиссий и потребления ресурсов былинаправлены российским предприятиям по производству кирпича. Сведения отпредприятий поступали неравномерно в течение нескольких месяцев; к концуоктября 2015 года разработчики справочника НДТ располагали 23 заполненнымианкетами различной степени детализации. В связи с этим было принято решениепри обсуждении численных параметров учитывать как результаты анкетирования, таки материалы современных отечественных исследований и данные отраслевого справочногодокумента ЕС [80].
В 2009–2010 годах попытка провести сравнительный анализ потребленияэнергии топлива в производстве кирпича в России и государствах — членах ЕСбыла осуществлена в рамках выполнения международного проекта «Гармонизация экологическихстандартов — II. Россия» [3], [117]. Обсуждаемые результаты в целом согласуютсяс оценками, данными в 2009 году в статье, посвященной перспективам развитияпроизводства стеновых керамических материалов в Республике Татарстан [118]. Следуетотметить, что среднее значение удельного потребления энергии топлива на рисунке 3.2отражает экспертную оценку для России в целом. Заводы № 1 и № 2, на которыхпроведены натурные исследования, демонстрируют результаты лучше средних.

Рисунок 3.2 — Удельный расход энергиитоплива в производстве кирпича на выбранных предприятиях Российской Федерации иЕвропы [119]
В таблице 3.4 приведена информация из этой статьи с переводомэнергоемкости в единые единицы измерения — ГДж/т продукции, соответствующиетребованиям Международной системы измерений СИ; такие показатели целесообразно использоватьпри проведении сравнительного анализа энергоемкости производства продукции во всехотраслях.
Таблица 3.4 — Расход энергоресурсов в производстве керамическогокирпича (по [118], с дополнениями)
| Энергопотребление |
Единица измерения |
Технологии |
|
|
Отечественные |
Современные |
||
| Природный газ (37 ГДж/1000 м3) |
м3/1000 шт. условного кирпича |
220–240 |
120–150 |
| ГДж/т продукции |
3,3–3,6 |
1,8–2,2 |
|
| Электроэнергия |
кВт*ч./1000 шт. условного кирпича |
200–250 |
220–240 |
| ГДж/т продукции |
0,28–0,36 |
0,32–0,35 |
|
| Общее энергопотребление |
ГДж/т продукции |
3,6–4,0 |
2,1–2,6 |
Необходимо подчеркнуть, что результаты оценок достаточно сложно сравнивать:во многих случаях неизвестна степень осреднения данных, не приводятся источникиинформации, не определено в единицах массы и понятие «условный кирпич». Экспертыговорят о размерах 250 × 120 × 65 мм в соответствиис ГОСТ 530—2012 «Кирпич и камень керамические. Общие технические условия» [120].В этом стандарте установлено несколько интервалов плотности изделий; при расчетахчасто используют массу условного кирпича, варьирующую в интервале 2,4–3,5 кг/шт.[117], хотя европейский стандарт, на который обычно ссылаются, устанавливает лишьдве категории изделий по плотности — ниже 1000 кг/м3и выше 1000 кг/м3 (CSN EN 771‑1:2011. Specifications for masonry units —Part 1: Clay masonry units [20]).В публикациях, подготовленных в Евросоюзе, США, Канаде и других странах, какправило, обсуждается удельное потребление энергии, рассчитанное в ГДж или (реже)в кВт*ч на тонну продукции (см., например, [80], [121], [122]).
Интервалы удельного энергопотребленияв производстве кирпича, полученные при обследовании российских предприятий и приработе с материалами управлений Росприроднадзора, составляют:
- 3,0–4,2 ГДж/тпродукции для предприятий, введенных в строй в 1970–1980‑х годах;
- 2,2–2,7 ГДж/тпродукции для предприятий, введенных в строй после 2000 года.
В ходе подготовки настоящего справочника НДТ члены ТРГ‑4посетили несколько новых отечественных предприятий, по данным руководства которыхудельное энергопотребление составляет менее 1,6–1,8 ГДж/т продукции [8]). По некоторым данным,в 2005–2007 годах аналогичные и даже более низкие показатели (1,5 ГДж/т)были достигнуты лучшими германскими и австрийскими производителями кирпича [123],[124]. Новейшие российские предприятия построены с применением технологических процессови оборудования, разработанных в Евросоюзе, поэтому полученные в ходе посещения новейшихотечественных промышленных площадок данные следует считать корректными[125].
Сопоставление удельного потребленияэнергии, характерного для производителей керамического кирпича, работающих в различныхстранах, приведено на рисунке 3.3.

Рисунок 3.3 — Удельное энергопотреблениев производстве керамического кирпича в различных странах (в скобках указаны годыпостройки/реконструкции предприятий) [126]
Результаты анкетирования российских предприятий [9]) свидетельствуют о том, что удельное потребление энергии в производствекерамического кирпича варьирует в интервале 1,6–5,2 ГДж/т. В ряде анкетданные о потреблении энергии отсутствуют (предприятия № 4, 9, 12). Показатель0,88 ГДж/т (предприятие № 3) нельзя считать значимым. Не исключено,что показатель 5,2 ГДж/т несколько завышен и представлен с учетом потреблениягаза на иные (не относящиеся к производству продукции) нужды. Результаты анкетированияв целом представлены на рисунке 3.4.

Рисунок 3.4 — Удельное потребление энергиив производстве кирпича: результаты анкетирования российских предприятий
Таким образом, удельное потребление энергии большинства принявших участиев анкетировании предприятий по производству кирпича близко к 2,0 ГДж/т продукции.Этот показатель несколько ниже, чем установленные ГОСТ Р 55646—2013 «Ресурсосбережение.Производство кирпича и камня керамических. Руководство по применению наилучшихдоступных технологий повышения энергоэффективности и экологическойрезультативности»[7] параметры НДТ для Российской Федерации (2,5–3,0 ГДж/т)[26] и приведенные в справочном документе ЕС параметры НДТ для государств —членов ЕС (2,3–2,5 ГДж/т) [2], что может быть обусловлено ограниченной выборкойи поступлением данных преимущественно от компаний-лидеров.
Необходимо принимать во внимание тот факт, что на потребление энергиисущественное влияние оказывают химический и минералогический состав шихты, а такжевведение добавок. Так, например, присутствие в шихте 8 % — 10 % угольнойпыли достаточно для того, чтобы вести обжиг за счет энергии сгорания органическойдобавки. Существенная экономия топлива для обжига достигается при введении в шихтудля поризации опилок, а также при использовании так называемых «углистых» глин,характеризующихся повышенным содержанием органических соединений.В то же время с увеличением в сырье глинистых и известняковых компонентовтребуется повышенный расход топлива для протекания эндотермических реакций разложениягидроалюмосиликатов и карбонатов. Поэтому в зависимости от типа используемого сырьярасход энергии может существенно отличаться независимо от того, каким оборудованиемоснащен завод и какая технология применяется.
Следует отметить, что по мере накопления сведений об удельном энергопотреблениипри производстве различных видов керамического кирпича и поризованного камня в РоссийскойФедерации целесообразно выполнить бенчмаркинг по группам предприятий, выпускающиходнотипную продукцию изблизкого по характеристикам сырья, и уточнить оценочные данные, представленные вданном информационно-техническом справочнике.
3.2.2 Эмиссии в окружающую среду
В монографии [127] приведены результаты сравнительного анализауровней выбросов вредных веществ на отечественных кирпичных заводах (полученныев ходе пилотных проектов 2008–2009 годов) в сравнении с даннымисправочного документа по НДТ (см. таблицу 3.5).
Таблица 3.5 — Уровни выбросов вредных веществ на отечественныхкирпичных заводах в сравнении с данными справочного документа по НДТ [127]
| Компоненты выбросов |
Данные справочного документа для предприятий ЕС |
Данные по российским предприятиям |
|||
| Концентрации в отходящих газах, мг/м3 |
Удельные выбросы, г/т продукции |
Концентрации в отходящих газах, мг/м3, завод № 2 |
Удельные выбросы, г/т продукции, завод № 2, Российской Федерации |
Удельные выбросы, г/т продукции, завод № 1, Российской Федерации |
|
| Пыль |
11,6 |
17,6 |
> 30 |
20 |
15 |
| CO |
124,6 |
189 |
1370 |
2080 |
748 |
| NOx в пересчете на NO2 |
121 |
184 |
102 |
130 |
46 |
| SO2 |
26,1 |
39,6 |
н/д |
н/д |
н/д |
| Летучие фториды |
2,7 |
4,1 |
н/д |
0,6 |
н/д |
| Летучие хлориды |
8,4 |
12,7 |
н/д |
н/д |
н/д |
Рассмотрение таблицы 3.5 позволяет заключить, что полученные входе пилотных проектов данные подтверждают выдвинутое предположение о преимущественномпоступлении в воздух оксидов азота и монооксида углерода, а также пыли; выбросылетучих хлоридов и фторидов являются нехарактерными для российских предприятий,обследованных в 2008–2009 годах.
В тексте обсуждаемого справочного документа ЕС для различных операцийи производств представлено сопоставление загрязненности отходящих газов (по концентрациям);эти данные представлены в таблице 3.6.
Таблица 3.6 —Технологические характеристики неочищенных отходящих газов производства керамическогокирпича (при использовании различных видов топлива, по [80])
| Загрязняющие вещества |
Удельные выбросы ЗВ при использовании различных видов топлива |
|||
| Газообразное топливо |
Мазут марки EL |
Тяжелый мазут |
Уголь |
|
| Пыль, мг/м3 |
1–20 |
1–30 |
5–50 |
30–150*** |
| NOx, в пересчете на NO2, мг/м3 |
20–200 |
20–200 |
20–200 |
20–200 |
| SOx, в пересчете на SO2 (при содержании S в сырье < 0,12 %*), мг/м3 |
10–300** |
10–300** |
30–500** |
30–500** |
| Неорганические газообразные соединения фтора в пересчете на HF, мг/м3 |
1–20** |
1–20** |
1–20** |
1–20** |
| Неорганические газообразные соединения хлора в пересчете на HCl, мг/м3 |
1–120 |
1–120 |
1–120 |
1–120 |
| Примечания * При содержании серы > 0,12 % возможно содержание до 1500 мг SO2/м3 и выше. ** При использовании сырья с высоким содержанием извести содержание HF и SO2 может снижаться. *** При использовании бурого угля содержание пыли может достигать 700 мг/м3. |
Усредненные показатели экологической результативности предприятий попроизводству керамического кирпича и плитки приведены в таблице 3.7.
В 2014 году в России по результатам обследований заводови оценки, полученной из различных источников информации, в этой же работе [15]для современных отечественных предприятий (открытых после 2000 года) составленаобобщенная схема входных и выходных потоков в производстве кирпича (см. рисунок 3.5)в расчете на 1 т продукции.
Таблица 3.7 — Усредненные показатели энергетической эффективности и экологической результативностипредприятий по производству керамического кирпича и плитки [15]
| Удельные показатели (в пересчете на единицу выпускаемой продукции) |
Предприятия |
|||
| Выпуск кирпича |
Выпуск плитки |
|||
| Введены в действие в 1970–1980‑х годах |
Введены в действие после 2000 года |
Введены в действие в 1970–1980‑х годах * |
Введены в действие после 2000 года |
|
| Потребление энергии, ГДж/т |
3,0–4,2 |
2,2–2,7 |
> 8,5 |
3,5–9,5 |
| Выбросы загрязняющих веществ, кг/т |
||||
| CO |
1,8–2,3 |
0,2–1,0 |
0,4–0,8 |
0,18–0,42 |
| NOх |
0,1–0,4 |
0,1–0,2 |
1,1–1,8 |
0,25–0,72 |
| SO2 |
0,03–0,06 |
0,01–0,04 |
н/д |
0,01 ÷ 0,04 |
|
* Архивные данные предприятий, природоохранительных органов и высших учебных заведений. Предприятия закрыты или претерпели масштабную реконструкцию (что привело к созданию новых производств) после 2005 года. |
||||
Полученные результаты были сопоставлены с характеристиками зарубежныхпредприятий по производству керамического кирпича и плитки. Доступные сведения рознятсякак по годам (периодам привлечения внимания к вопросам ресурсосбережения и сокращениянегативного воздействия на ОС), так и по источникам. Для европейских стран показателиэкологической результативности наиболее детально представлены в справочномдокументе по НДТ производства керамических изделий [80]. Достаточно широк спектрработ в области оценки жизненного цикла керамических изделий, выпущенных в ЕС, СШАи Австралии [91], [128], [129].

Рисунок 3.5 — Входные и выходные потокив производстве керамического кирпича в России (количественная оценка) [15]
Представленные на рисунке 3.5 показатели достаточно хорошо согласуютсяс зарубежными данными и отражают практику отечественных предприятий.
Картина сравнительного анализа (в том числе ретроспективного) экологическойрезультативности российских и зарубежных компаний по производству керамическогокирпича приведена на рисунке 3.6 [130].

Рисунок 3.6 — Удельные выбросы основныхзагрязняющих веществ, сопровождающие производство керамического кирпича (в скобкахуказаны годы постройки/реконструкции предприятий)
Материалы анкетирования российских предприятий [10]) свидетельствуют о том, что показатели экологической результативностив производстве керамического кирпича варьируют в широких пределах. Практика обследованийпромплощадок свидетельствует о том, что в большинстве случаев показатели являютсярасчетными; для некоторых заводов измерения проводятся сторонними лабораториями.
С учетом того, что заводы 1, 2,6а, 6б, 6в, 7, 8, 10, 11а,11б,11в, 14, 15, 16, 17, 18 характеризуются достаточноблизкими значениями удельного потребления энергии и в качестве топлива используютпреимущественно природный газ, можно было бы ожидать близких значений параметровудельных выбросов продуктов сгорания — CO и NO2. Однако на ряде предприятий в шихту добавляютзначительное количество опилок (более 15 % по объёму); другие заводы используютв качестве сырья глины с высоким содержанием соединений серы. Поэтому неудивительно,полученные от российских предприятий данные изменяются в весьма широких интервалах:
- удельныевыбросы CO: 0,12–7,3 кг/тпродукции;
- удельныевыбросы NOx (в пересчете на NO2): 0,02–0,5 кг/т продукции;
- удельныевыбросы SO2: до 1,3 кг/т продукции.
Нельзя исключать вероятность того, что некоторые предприятия указалихарактеристики выбросов загрязняющих веществ с учетом дополнительных источников(например, гаража, котельной, обслуживающей объекты социальной инфраструктуры, и пр.).Отличные от нуля данные по выбросам SO2 представлены незначительным числом организаций;большинство показателей не превышает 0,04 кг/т продукции; однако в анкетахприсутствуют и величины, близкие к 1,3 SO2 кг/т продукции.
Как уже отмечено, в большинстве случаев приведенные в анкетах показателиоснованы на расчетных оценках, а не на результатах измерений. Кроме того, вопросыорганизации пробоотбора и выполнения измерений требуют особого отдельного обсуждения,например, в рамках подготовки национального стандарта по производственному экологическомуконтролю для предприятий по выпуску керамических изделий.
В ходе предварительного обсуждения представленных данных быловыяснено, что некоторые предприятия при производстве полнотелого и пустотелого кирпичадобавляют в массу значительное количество древесных опилок. Это позволяетне только снизить объемную массу кирпича и улучшить его теплозащитные свойства,но и ведет к сокращению потребления природного газа [11]). С одной стороны, такое решение следует рассматривать какнаправление ресурсосбережения и использования возобновляемых источников энергии.С другой стороны, необходимо учитывать вероятность возрастания удельных выбросовмонооксида углерода и пыли, а также диоксида серы. Следует подчеркнуть, что данныйвопрос требует детального изучения и может быть рассмотрен в ходе выполнения пилотныхпроектов в сфере НДТ.
В отношении выбросов пыли данные, представленные в анкетах, изменяютсяв пределах 0,02–0,29 кг/т; показатели порядка десятков и сотен граммов на тоннупродукции распределены практически поровну; в некоторых анкетах данныене представлены. При этом максимальные показатели не относятся к предприятиям,использующим в качестве топлива уголь (что могло бы сказаться на увеличениивыбросов пыли на стадии обжига изделий). Интерпретировать полученные данные сложно;единственное заключение состоит в том, что минимальные показатели (около 0,02 кг/т)согласуются с результатами отечественных и зарубежных исследований. Лучшие системыочистки (оборудованные фильтрами тонкой очистки) позволяют уловить до 99,8 %пыли, содержащейся в выбросах из организованных источников на участках массоподготовки.
Как правило, в разрешительной документации предприятий по производствукерамического кирпича упоминаются 15–25 загрязняющих веществ, поступающих в атмосферныйвоздух из 20–30 источников. При этом большая часть напрямую с процессом выпускакирпича не связана; специалисты предприятий утверждают, что практически всепоказатели являются расчетными. Это свидетельствует о необходимости выделениявыбросов загрязняющих веществ, напрямую связанных с технологическим процессом,в отдельную категорию.
В отношении производственных сточных вод практически во всех анкетахуказано, что их объемы весьма незначительны. Производственные сточные воды образуютсяпреимущественно на участках водоподготовки и упаковки готовой продукции.На многих предприятиях такие сточные воды вместе с хозяйственно-бытовыми передаютсяна очистку в централизованные системы водоотведения.
Большинство ответивших на вопросы анкеты предприятий указали, что удельноеобразование невозвратных производственных отходов составляет 10–70 кг/т продукции.Представленные показатели порядка 0,5–0,9 кг/т нельзя считать значимыми. Производственныеотходы включают кирпичную пыль (в том числе отходы рукавных фильтров), бой кирпича,отходы отработанных абразивных, огнеупорных изделий, упаковки.
Общее заключение состоит в том, что образование производственных отходовв целом нехарактерно для предприятий, выпускающих керамический кирпич; большая частьотходов (более 95 %) возвращается в технологический цикл или передается напереработку.
По мере распространения нормирования предприятий на основепринципов НДТ справочник следует актуализировать, идентифицировав интервалы технологическихпоказателей, характеризующих выбросы загрязняющих веществ, для производстваразличных видов кирпича и камня керамического. Такие работы также могут быть выполнены в ходе пилотных проектов, к обсуждениюрезультатов которых следует привлечь возможно большее число отечественныхпредприятий.
В целом, учитывая значительный разброс данных, полученных отпредприятий в 2015 г. и характеризующих как потребление ресурсов, так и эмиссиив ОС, можно рекомендовать разработать в будущем документы национальной системыстандартизации, касающиеся вопросов проектирования предприятий по производствукерамического кирпича, и охватывающие аспекты ресурсоэффективности иэкологической результативности.
3.3 Текущие уровни эмиссий в окружающую среду ипотребления ресурсов в производстве плитки
В процессе подготовки настоящего справочника НДТ анкеты длясбора информации о текущих уровнях эмиссий и потребления ресурсов былинаправлены российским предприятиям по производству керамической плитки. Осенью2015 года разработчики справочника НДТ располагали 5 заполненными анкетамиразличной степени детализации. В связи с этим было принято решение при обсуждениичисленных параметров учитывать материалы современных отечественных исследованийи данные отраслевого справочного документа ЕС [80] и, по возможности, результаты анкетирования.
Как следует из таблицы 3.1, в российской подотрасли производствакерамической плитки расходуется около 1/4 энергии, потребляемой в отрасли в целом.Основные затраты энергии приходятся на процесс обжига, который в зависимости отвида продукции ведут при температурах от 980 °C — 1050 °C (плиткадля внутренней облицовки стен) до 1180 °C — 1250 °C (керамогранит).
В государствах — членах ЕС затраты энергии на производствоплитки снизились в период 1980–2003 годов с 11,78 до 5,6 ГДж/т продукции[80].
В России (и в бывшем СоветскомСоюзе) вопросам энергосбережения в энергоемких отраслях промышленности уделялосьзначительное внимание. Развитие требований к проектированию можно проследить в стандартахи технических кодексах [131] —[133]:
- СТ СЭВ 6575—89«Печи для обжига керамических плиток для полов и внешней облицовки. Показатели энергопотребления»;
- ГОСТ 28529—90«Печи для обжига керамических плиток для полов и внешней облицовки. Показатели энергопотребления»;
- ТКП 45‑7.02‑226‑2010«Производство керамических плиток. Нормы технологического проектирования предприятий».
Действующие российские предприятия по производству керамической плиткиактивно внедряют современные производственные линии, осваивают новые технологии,нередко приглашают зарубежных технологов (см. 1.3) и добиваются последовательного роста энергоэффективностипроизводства [3], [134]. В качестве примера отметим, что одному из лидеровотрасли удалось планомерно снизить удельные энергозатраты (от 10 ГДж/тдо 6,5 ГДж/т продукции), несмотря на значительные колебания объема выпускаплитки: от 5,7 млн м2 в 2009 году в разгаркризиса до 6,9 млн м2 в предкризисный 2007 год.Ввод в строй новых печей для обжига плитки позволил сократить расход тепловой энергиина 7 % — 9 % при увеличении объема производства более чем на 25 %[4]. Сравнение приведенных значений удельных затрат энергии с показателями, которыесчитаются лучшими и для производителей керамической плитки в государствах —членах ЕС (до 8,5 ГДж/кг для трехкратного обжига) [80], позволяет заключить,что в части энергоэффективности обсуждаемоепредприятие фактически соответствует европейским требованиям к НДТ.
Сопоставление удельного потребленияэнергии, характерного для производителей керамической плитки, работающих в различныхстранах, приведено на рисунке 3.7.

Рисунок 3.7 — Удельное энергопотреблениев производстве керамической плитки (в скобках указаны годы постройки/реконструкциипредприятий) [125]
Равно как и при оценке удельного энергопотребления в производстве керамическогокирпича, результаты различных работ достаточно сложно сравнивать: во многих случаяхнеизвестна степень осреднения данных, не приводятся источники информации,не определено в единицах массы понятие «квадратный метр плитки».
Усредненные показатели энергетической эффективности и экологическойрезультативности предприятий по производству керамической плитки свидетельствуюто том, что удельное потребление энергии на российских предприятиях изменяется внастоящее время в пределах 3,5–9,5 ГДж/т продукции и зависит от типа печи,вида изделий, кратности обжига, применения глазурей и пр.
В соответствии с ГОСТ Р 55645—2013 [135] расход энергиина распылительную сушку при производстве облицовочной и напольной плитки находитсяв диапазоне 980–2500 кДж/кг. Для обогрева сушил всех видов обычно используютизбыточное тепло печи, но существуют ограничения, обусловленные содержащимися всырье примесями (например, соединениями серы). Типичные значения потребления тепловойэнергии на сушку облицовочной и напольной плитки равны 300–1000 кДж/кг, дляплитки с водопоглощением ниже 3 % энергопотребление может превышать 1400 кДж/кг.Энергопотребление при обжиге определяется типом печи и числом обжигов и колеблетсяот 5920–7300 кДж/кг (роликовая печь, трехкратный обжиг) до 2000–5500 кДж/кг(роликовая печь, однократный обжиг).
Основная доля потребления электрической энергии приходится на двигателии приводы, устройства транспортировки (насосы, транспортеры), нагреватели, вытяжныевентиляторы, дымососы и системы освещения, которые все вместе потребляют более 90 %электрической энергии. Доля электрической энергии может достигать 30 % общегопотребления. Потребление электрической энергии находится на уровне 170 кВт·ч/т[135].
В ГОСТ Р 55645—2013 приведена таблица значений удельногоэнергопотребления при производстве керамической плитки на различных стадиях технологическогопроцесса (см. таблицу 3.8).
Таблица 3.8 — Удельное энергопотребление при производстве керамической плитки на различных стадияхтехнологического процесса [135]
| Стадия |
Технологическая |
Удельное потребление природного газа, ГДж/т |
Удельное потребление электроэнергии, ГДж/т |
| Массоподготовка |
Сухой помол |
— |
0,04–0,07 |
| Мокрый помол |
— |
0,05–0,35 |
|
| Распылительная сушка |
1,2–2,5 |
0,01–0,07 |
|
| Формование |
Прессование |
— |
0,05–0,15 |
| Сушка |
0,3–1,0 |
0,01–0,04 |
|
| Обжиг |
1,9–5,5 |
0,02–0,15 |
|
Простое суммирование позволяет предположить, что минимальное удельноепотребление энергии может составлять около 3,2 ГДж/т, а максимальное —около 9,8 ГДж/т.
Таким образом, на основании результатов анкетирования российских предприятийи рассмотрения материалов отечественных исследований можно дать лишь ориентировочнуюоценку удельному потреблению энергии в производстве керамической плитки в России;по-видимому, этот показатель варьирует для разных видов изделий от (3,2–4,5) ГДж/тдо (8,5–9,8) ГДж/т.
По мере накопления сведений, характеризующих отечественные заводы,следует рассмотреть возможность уточнения показателей удельного энергопотреблениядля производства различных видов изделий.
3.3.2 Эмиссии в окружающую среду
Российские предприятия по производству керамической плитки нечастопривлекают внимание специалистов в области промышленной экологии; числопубликаций, касающихся вопросов оценки эмиссий в окружающую среду, невелико [16],[136].
В справочном документе ЕС [80]данные по выбросам загрязняющих веществ в производстве керамической плитки вбольшинстве случаев приводятся в размерностях концентраций в отходящих газах идля конкретных случаев или операций. Сравнительный анализ удельных выбросовосновных загрязняющих веществ был выполнен с привлечением материаловисследований, проведенныхв различных странах (прежде всего Австралии, США, Италии, Испании, Греции); полученныерезультаты представлены на рисунке 3.8.

Рисунок 3.8 — Удельные выбросыосновных загрязняющих веществ, сопровождающие производство керамической плитки(в скобках указаны годы постройки/реконструкции предприятий) [130]
Необходимо подчеркнуть, что столбецЕС (экомаркировка) относится к требованиям системы добровольной экологическоймаркировки керамической плитки, распространенной в государствах — членах ЕС.Эти требования сформулированы более четко и жестко, чем требования НДТ:
- NOx:удельный выброс 0,125 кг/т продукции;
- SO: удельный выброс 0,075 кг/тпродукции.
В России в 2014 году по результатам обследований заводови оценки, полученной из различных источников информации, для современныхотечественных предприятий составлена обобщенная схема входных и выходныхпотоков в производстве керамической плитки (см. рисунок 3.9) в расчетена 1 т продукции [15].
Представленные на рисунке 3.9 показатели достаточно хорошо согласуютсяс зарубежными данными и, по всей вероятности, отражают практику передовых отечественныхпредприятий.
Обработка заполненных отечественнымипредприятиями анкет позволяет предположить, что параметры выбросов основных загрязняющихвеществ таковы:
- CO: удельный выброс 0,15–3,15 кг/тпродукции;
- NOx: удельныйвыброс 0,35–0,75 кг/т продукции.

Рисунок 3.9 — Входные и выходные потокив производстве керамической плитки в России (количественная оценка) [15]
Следует отметить, что, как правило, в разрешительной документации предприятийпо производству керамической плитки упоминаются более 20 загрязняющих веществ, поступающихв атмосферный воздух. При этом большая часть напрямую с процессом выпуска плиткине связана; кроме того, по свидетельству специалистов предприятий, практическивсе показатели являются расчетными.
Для очистки отходящих газов от пыли используются рукавные фильтры (98 % —99,8 %эффективности) и в некоторых случаях циклоны (75 % — 80 % эффективности) вмассозаготовительных отделениях, а также на участках подготовки пресс-порошка ипрессования.
Производственные сточные воды при выпуске облицовочной и напольнойплитки формируются в процессе очистки оборудования для подготовки сырья иглазурования, в процессе обезвоживания масс на ротационных и фильтр-прессах, атакже при мокрой шлифовке. Воду нередко используют в замкнутом цикле с коэффициентом рециркуляции до 90 %. Излишекглазури собирают и возвращают обратно в производственный цикл.Хозяйственно-бытовые сточные воды преимущественно передаются в централизованныесистемы водоотведения.
Ответившие на вопросы анкеты предприятия указали, что они предусматриваютвторичное использование накопленных в средозащитной технике пылеобразных веществи ситового возврата (после процеживания шликера) для приготовления шликера. Бойнекондиционной плитки (до 5 % — 8 %) поступает также в отделениемассоподготовки. Отходы керамические, отходы абразивных материалов и отходы упаковкисоставляют до 0,8 масс. % от выпуска продукции. Они относятся к V классу опасности. Невозвратныеотходы (до 1,5 % от выпуска продукции) планируется продавать как наполнительдля сухой смеси. На предприятиях действуют системы раздельного сбора отходов.
Основными источниками шума предприятия являются вентиляционное, технологическоеоборудование производственных цехов и котельной, разгрузочно-погрузочные работыи движение транспорта по промплощадке.
Общее заключение, которое можно сделать по результатам оценки доступныхданных по эмиссиям в окружающую среду, состоит в том, что для перехода к технологическомунормированию в производстве керамических изделий необходимо наладить систему сбораи анализа информации о технологических (характеризующих собственно технологическиепроцессы) параметрах производства.
Экологическое регулирование всех прочих процессов целесообразно осуществлятьна основе норм общего действия, получивших распространение во многих странах. Нормыобщего действия представляют собой совокупность установленных в нормативных документахусловий, охватывающих общие технологические аспекты эксплуатации типовых установоки предусматривающих установление требований к порядку выполнения различных операцийи минимальных требований к защите окружающей среды (в том числе такие, как высотатрубы в химических лабораториях, порядок обращения с отходами в столовых, порядокобращения с ливневыми сточными водами и пр.) [137].
3.4 Текущие уровни эмиссий в окружающую среду ипотребления ресурсов в производстве огнеупорных изделий
В процессе подготовки настоящего справочника НДТ анкеты длясбора информации о текущих уровнях эмиссий и потребления ресурсов былинаправлены российским предприятиям по производству огнеупорных изделий.К концу лета 2015 года разработчики справочника НДТ располагаличетырьмя заполненными анкетами. При обсуждении численных параметров были учтеныкак данные предприятий, так и материалы современных российских исследований иданные отраслевого справочного документа ЕС [80].
В таблице 3.9 приведены значения удельного энергопотребленияна различных стадиях процесса производства магнезитового кирпича в соответствиис данными справочника ЕС [80].
Таблица 3.9 — Удельное энергопотребление в производствемагнезиальных огнеупоров
| Операция |
Энергопотребление, ГДж/т |
| Подготовка, рассев |
0,35–0,50 |
| Взвешивание, дозирование, смешение |
0,045–0,070 |
| Формование |
0,13–0,20 |
| Сушка и обжиг |
3,0–6,3 |
| Послеобжиговая обработка, упаковка |
0,08 |
Таким образом, основная доля энергии потребляется в процессе сушкии обжига огнеупоров (так же как и в производстве других керамических изделий);удельное энергопотребление варьируется в пределах 4–7 ГДж/т продукции.
На российских предприятиях по производству магнезиальных огнеупороврасходуется до 12 ГДж энергии на тонну продукции. Обжиг проводится при температуре1600 °C — 1700 °C, и более 95 % энергии расходуется на обжигогнеупоров.
Удельное потребление энергии при выпуске динасовых огнеупоров составляетоколо 3,5 ГДж/т продукции. Удельное потребление энергии при производстве шамотныхогнеупоров близко к 6–7 ГДж/т продукции.
3.4.2 Эмиссии в окружающую среду
В первую очередь выбросы загрязняющих веществ в ОС,образующиеся в производстве огнеупоров, определяют значительноеэнергопотребление и высокотемпературную обработку материалов.
В справочнике ЕС представленыконцентрации ЗВ в отходящих газах и объемы этих газов, однако, в связи с тем,что производительность предприятий не приведена, оценить удельные выбросыне представляется возможным. К приоритетным загрязняющим веществамотнесены:
- пыль;
- монооксидуглерода;
- оксидыазота;
- оксидысеры;
- неорганическиегазообразные соединения фтора (для высокоглиноземистых огнеупоров).
Специалисты российских предприятийтакже считают эти загрязняющие вещества основными, поступающими в атмосферныйвоздух при производстве огнеупоров. Исключение составляют соединения фтора.Удельные выбросы этих ЗВ варьируют в широких пределах:
- CO: 0,4–35 кг/т продукции;
- пыль(организованные источники): 0,07–3 кг/т продукции;
- NOx (впересчете на NO2): 0,2–1,6 кг/т продукции;
- SO2: 0,01–0,1 кг/тпродукции.
Значительный разброс показателей (в частности, удельных выбросов CO) требует дополнительного обсуждениявероятных источников и причин образования загрязняющих веществ с практиками.
Выбросы пыли в воздух происходятне только при обжиге, но и в следующих технологических операциях:
- прихранении и транспортировке сырья из накопителей, установок для дозирования, перемещенияи обработки сырьевых материалов;
- присухом способе подготовки сырья;
- приформовании в прессах также возможны выбросы паров связующих веществ и добавок;
- присухой шлифовке некоторых видов огнеупорных изделий после обжига.
Производственные сточные воды в производстве огнеупоров образуютсяв результате промывки технологического оборудования, а также при мокрой шлифовке;нередко производственные сточные воды используют повторно в замкнутом цикле.
В отношении отходов производстваи технологических потерь отмечено следующее:
- нанекоторых стадиях производственного процесса, в частности при формовании, сушке,обжиге и послеобжиговой обработке, образуется бой изделий;
- подготовкасырьевых материалов (промывка оборудования), а также очистка литьевых установоки мокрая шлифовка сопровождаются образованием шлама;
- отходамипроцесса шликерного литья являются отработанные и разбитые гипсовые формы;
- впроцессе упаковки появляются отходы в виде пластика, бумаги, металлолома;
- вустановках очистки отходящих газов скапливается пыль, шлам, отработанные сорбенты.
Некоторые из перечисленных видов отходов могут быть повторно использованыв переделах предприятия в соответствии с требованиями к продукции и технологическимрегламентом. Остальные материалы направляют на полигоны или (реже) на другие предприятиядля возможного применения в различных отраслях.
На рисунке 3.10 представлена потоковая схема производствапериклазо-хромитового кирпича.
Ведущие российские предприятия по производству огнеупоров внедряюти совершенствуют системы экологического менеджмента, разрабатывают и выполняют программыминимизации негативного воздействия на окружающую среду [138], [139].

Рисунок 3.10 — Входные и выходные потокив производстве периклазо-хромитового кирпича (количественная оценка)
3.5 Текущие уровни эмиссий в окружающую среду ипотребления ресурсов в производстве санитарно-технических изделий из керамики
В процессе подготовки настоящего справочника НДТ анкеты длясбора информации о текущих уровнях эмиссий и потребления ресурсов былинаправлены российским предприятиям по производству санитарно-техническихизделий из керамики. Осенью 2015 года разработчики справочника НДТ ещене располагали заполненными анкетами, хотя на предварительном этапе, в ходепосещения промплощадок, определенный фактический материал был собран.В связи с этим было принято решение на первом этапе при обсуждениичисленных параметров учитывать материалы современных отечественных исследованийи данные отраслевого справочного документа ЕС [80] и указывать, по возможности, соответствуют ли этипараметры известным показателям российских предприятий.
Удельное потребление энергии в производстве санитарно-технических изделийявляется достаточно высоким. В таблице 3.10 представлены технико-эксплуатационныехарактеристики печей различных типов, используемых в производстве СТИ [12]).
Таблица 3.10 —Технико-эксплуатационные данные и производительность печей различных типов [80]
| Тип печи |
Температура, °C |
Продолжительность обжига, ч |
Удельное энергопотребление, ГДж/т |
Производительность, т/ч |
| Традиционная туннельная печь |
1230–1270 |
16–24 |
9,1–12,0 |
0,8–1,0 |
| Современная туннельная печь с легковесной волокнистой теплоизоляцией |
1230–1260 |
10–18 |
4,2–6,7 |
1,0–2,0 |
| Роликовая печь |
1230–1260 |
8–12 |
3,5–5,0 |
0,8–1,0 |
| Современная печь с выкатным подом, «лечка» изделий |
1180–1220 |
12–23 |
8,3–10,4 |
5–15* |
| Современная печь с выкатным подом, первичный обжиг |
1240–1260 |
12–23 |
9,2–11,3 |
5–15* |
| * т/цикл. |
В таблице 3.11 приведены данные о потреблении энергии топливаи электроэнергии на трех заводах по производству санитарно-технических изделий,функционирующих в ЕС.
Таблица 3.11 —Энергопотребление в производстве санитарно-технических изделий [80]
| Параметр |
Единицы измерения |
Завод 1 |
Завод 2 |
Завод 3 |
| Производственная мощность |
т/год |
10000 |
5120 |
2900 |
| Потребление сырья |
т/год |
17000 |
7801 |
3500 |
| Потребление электроэнергии |
ГДж/т продукции |
0,36 |
3,32 |
3,16 |
| Потребление энергии топлива |
ГДж/т продукции |
30 |
22 |
28 |
В ведомственных нормах технологического проектирования предприятийкерамической промышленности [140], выпущенных в СССР в 1986 году, указано,что удельный расход топлива на обжиг санитарно-технических изделий в туннельнойпечи должен составлять 500 кг на тонну продукции, что эквивалентно 14,65 ГДж/тпродукции. Как видно, порядки величин совпадают. Необходимо также отметить, чтов последние годы многие российские предприятия достигли значительного повышенияэнергоэффективности за счет внедрения современного оборудования, сокращения циклаобжига, использования горячего воздуха, отбираемого из зоны охлаждения туннельныхпечей, в сушилках и рекуператорах для нагрева воздуха, подаваемого в горелки туннельнойпечи, а также в котлах-экономайзерах для нагрева воды.
3.5.2 Эмиссии в окружающую среду
Производство санитарно-технических изделий из керамикисопровождается выбросами загрязняющих веществ в воздух, образованием сточныхвод и твердых отходов. Шум также обсуждается как один из факторов негативноговоздействия на окружающую среду.
В справочнике ЕС представлены концентрации ЗВ в отходящихгазах и объемы этих газов, однако в связи с тем, что производительностьпредприятий не приведена, оценить удельные выбросы не представляетсявозможным. К приоритетным загрязняющим веществам отнесены пыль, оксидыазота и монооксид углерода. Отмечено, что при использовании жидкого топливаследует также учитывать выбросы оксидов серы. В связи со спецификойсредиземноморских глин обсуждаются выбросы соединений хлора и фтора.
В 2009 году при выполнении проекта «Гармонизацияэкологических стандартов II.Россия» эксперты провели сравнение характеристик отходящих газов, поступающих ватмосферу при производстве СТИ в ЕС и на выбранном предприятии в России(см. таблицу 3.12) [141].
Как видно, приведенные показатели достаточно близки друг к другу;можно предположить, что и удельные величины (выраженные в килограммахзагрязняющих веществ на тонну продукции) будут иметь сходные значения.
Таблица 3.12 — Сравнительный анализ содержания загрязняющих веществ в отходящих газахпроизводства санитарно-технических изделий
| Компонент выбросов |
Концентрации ЗВ в отходящих газах, мг/м3 |
|
| Характеристики НДТ |
Отчетная документация выбранного российского предприятия |
|
| Оксиды азота в пересчете на NO2 |
10–50 |
29,8 |
| Диоксид серы |
1–100 |
Нет данных |
| Монооксид углерода |
До 200 |
122,2 |
| Пыль |
1–20 |
< 20 |
Выбросы пыли в воздух сопровождаютследующие технологические операции:
- прихранении и транспортировке сырья из накопителей, установок для дозирования, перемещенияи обработки сырьевых материалов;
- присухой подготовке твердого сырья;
- принанесении глазури методом распыления;
- приполировке и сухой шлифовке обожженных изделий;
- приобжиге и сушке изделий.
При производстве санитарно-технических изделий из керамики сточныеводы образуются в результате промывки массоподготовительного и литейногооборудования, при глазуровании и мокрой шлифовке. В таких водахприсутствуют те же вещества, что и в сырьевых материалах, поэтому ихиспользуют повторно (в основном как промывные воды).
В производствесанитарно-технических изделий отходы производства и технологические потеримогут образовываться:
- нанекоторых стадиях производственного процесса, в частности при формовании,сушке, обжиге и послеобжиговой обработке (бой изделий);
- приподготовке сырьевых материалов (промывка оборудования), а также очисткелитьевых и глазуровальных установок и мокрой шлифовке (шлам);
- впроцессе шликерного литья (отработанные и разбитые гипсовые формы);
- впроцессе упаковки (отходы пластика, бумаги, картона, металла);
- вустановках очистки отходящих газов.
Некоторые из перечисленных видов отходов могут быть повторноиспользованы в переделах предприятия в соответствии с требованиями к продукциии технологическим регламентом. Остальные материалы направляют на полигоны или(реже) на другие предприятия для возможного применения в различных отраслях.
На рисунке 3.11 представлена потоковая схема производствасанитарно-технических изделий из керамики.

Рисунок 3.11 — Входные и выходные потокипроизводства санитарно-технических изделий из керамики (количественная оценка)
3.6 Текущие уровни эмиссий в окружающую среду ипотребления ресурсов в производстве керамических хозяйственных и декоративныхизделий (посуды)
В процессе подготовки настоящего справочника НДТ анкеты длясбора информации о текущих уровнях эмиссий и потребления ресурсов былинаправлены российским предприятиям по производству огнеупорных изделий. Осенью2015 года разработчики справочника НДТ еще не располагализаполненными анкетами, хотя на предварительном этапе, в ходе посещенияпромплощадок, определенный фактический материал был собран. В связи с этимбыло принято решение на первом этапе при обсуждении численных параметровучитывать материалы современных отечественных исследований и данные отраслевогосправочного документа ЕС [80] и указывать,по возможности, соответствуют ли эти параметры известным показателямроссийских предприятий.
При обсуждении технологии производства посуды составители справочникаЕС приводят технико-экономические показатели туннельных печей и печей с вакантнымподом. Удельное потребление энергии на обжиг изделий в печи с выкатным подом составляет20 ГДж/т продукции. В туннельных печах на утельный и политой обжиг суммарнорасходуется около 45 ГДж/т продукции.
В таблице 3.13 приведены данные, характеризующие расход энергиитоплива и электроэнергии европейским предприятием по изготовлению столового фарфора[80].
Как видно, удельное потребление энергии варьирует в широких пределах.Сравнивая различные подотрасли производства керамических изделий, европейские специалистыпринимают обычно удельное энергопотребление в производстве посуды равным 45 ГДж/т.
Таблица 3.13 —Потребление тепловой и электроэнергии при производстве фарфоровой посуды
| Параметр |
Единицы измерения |
Значение |
| Потребление энергии топлива |
ГДж/т продукции |
70 |
| Потребление электроэнергии |
ГДж/т продукции |
4,5 |
В России складывается аналогичная ситуация, и разброс значенийв интервале 40–80 ГДж/т считается нормальным [13]).
3.6.2 Эмиссии в окружающую среду
В первую очередь выбросы загрязняющих веществ в ОС, образующиесяв производстве огнеупоров, определяют значительное энергопотребление ивысокотемпературную обработку материалов.
Производство керамических хозяйственных и декоративных изделий(посуды) сопровождается выбросами загрязняющих веществ в атмосферу, сбросомсточных вод и образованием твердых отходов. Шум также обсуждается как один изфакторов негативного воздействия на окружающую среду.
В справочнике ЕС представленыконцентрации ЗВ в отходящих газах и объемы этих газов, однако, в связи с тем,что производительность предприятий не приведена, оценить удельные выбросыне представляется возможным. К приоритетным загрязняющим веществамотнесены следующие:
- пыль;
- оксидыазота;
- монооксидуглерода;
- оксидысеры;
- летучиеорганические соединения;
- неорганическиегазообразные соединения фтора и хлора (без указания, для какого именно видасырья, хотя, вероятно, речь идет о глинах морского происхождения).
Также могут иметь место выбросы тяжелых металлов из неорганическихпигментов (в форме оксидов этих металлов). Отмечено, что при ведениитехнологических процессов в печах периодического действия (например, с выкатнымподом) может образовываться большее количество загрязняющих веществ, чем прииспользовании туннельных печей.
Выбросы пыли в воздух происходятне только при нанесении глазури распылением и обжиге, но и в следующихтехнологических операциях, в число которых входят:
- хранениеи транспортировка сырья из накопителей, установок для дозирования, перемещенияи обработки сырьевых материалов;
- массоподготовка(сухим способом);
- формованиесухих масс (прессованием);
- глазурованиеи ангобирование в зависимости от принятого способа нанесения покрытий;
- сухаяшлифовка некоторых видов хозяйственно-бытовой керамики после обжига.
При производстве керамической посуды сточные воды образуются врезультате промывки массоподготовительного оборудования и очистки установокглазурования и декорирования, в ходе обезвоживания масс на ротационных ифильтр-прессах, при мокрой шлифовке. В составе сточных вод присутствуютте же вещества, что и в сырьевых материалах. Для очистки сточных водприменяют процессы флокуляции, седиментации, фильтрации и др.
В производственных сточных водах российских предприятий попроизводству керамических изделий определяют обычно содержание взвешенныхвеществ, хлоридов и сульфатов [14]). После механической очистки осветленную воду направляют наповторное использование в цеха предприятий.
Отходы производства итехнологические потери образуются на следующих стадиях производства:
- приформовании, сушке, обжиге и послеобжиговой обработке (бой изделий);
- приподготовке сырьевых материалов (промывке оборудования), а также при очисткелитьевых и глазуровальных установок и мокрой шлифовке (шлам);
- впроцессе шликерного литья (отработанные и разбитые гипсовые формы);
- впроцессе упаковки (отходы пластика, бумаги, металла);
- вустановках очистки отходящих газов (пыль, шлам и др.).
Некоторые из перечисленных видов отходов могут быть повторноиспользованы в переделах предприятия в соответствии с требованиями к продукциии технологическим регламентом. Остальные материалы направляют на полигоны или(реже) на другие предприятия для возможного применения в различных отраслях.На российских предприятиях доля отходов может достигать 0,3 т/т продукции.
На рисунке 3.12 представлена потоковая схема производстванедекорированных изделий с предварительным обезвоживанием массы на фильтр-прессахи формованием способом раскатки.

Рисунок 3.12 — Входные и выходные потокив производстве керамической посуды (количественная оценка)
3.7 Текущие уровни эмиссий в окружающую среду ипотребления ресурсов в производстве технических изделий из керамики
В процессе подготовки настоящего справочника НДТ анкеты длясбора информации о текущих уровнях эмиссий и потребления ресурсов были направленыроссийским предприятиям по производству технических изделий из керамики(изоляторов и др. изделий). К концу лета 2015 года разработчики справочникаНДТ располагали одной заполненной анкетой. В связи с этим было приняторешение на первом этапе при обсуждении численных параметров учитывать данныеотраслевого справочного документа ЕС [80],а также материалы открытой отчетности предприятий и результаты современныхотечественных исследований.
В таблице 3.14 приведены значения удельного энергопотребленияна различных стадиях процесса производства электрофарфора (для изоляторов) в соответствиис данными справочника ЕС [80].
Таблица 3.14 —Потребление энергии в производстве электрофарфора (на примере двух предприятий)
| Параметр |
Единицы измерения |
Завод 1 |
Завод 2 |
| Потребление электроэнергии |
ГДж/т продукции |
Н/д |
0,94 |
| Потребление энергии топлива |
ГДж/т продукции |
25 |
15,30 |
По данным австрийских исследователей, удельное потребление энергиитоплива для печи с выкатным подом объемом 70 м3 и производительностью10–25 т изоляторов за цикл составляет 12–20 ГДж/т [142]. В РоссийскойФедерации удельное потребление энергии при обжиге изоляторов значительно выше иможет превышать 30 ГДж/т.
Данные о потреблении энергии при производстве других видов техническойкерамики приводятся редко; в основном обсуждаются подходы к улучшению энергоэффективностипроизводства в отрасли в целом (см, например, [143]). В то же время приобсуждении удельного энергопотребления, характерного для различных подотраслей производствакерамических изделий составители справочника ЕС указывают, что на производство 1 ттехнической керамики расходуется около 50 ГДж энергии [80].
3.7.2 Эмиссии в окружающую среду
В справочнике ЕС представленыпримеры, характеризующие концентрации ЗВ в отходящих газах и объемы этих газов,однако, в связи с тем, что производительность предприятий не приведена,оценить удельные выбросы не представляется возможным. К приоритетнымзагрязняющим веществам отнесены:
- пыль;
- оксидыазота;
- монооксидуглерода;
- оксидысеры;
- неорганическиегазообразные соединения фтора и хлора (в зависимости от свойств глин);
- летучиеорганические соединения (если в состав массы входят органические добавки).
Для европейских предприятий наиболее высокие концентрации вотходящих газах характерны для СО (около 90 мг/м3)и оксидов азота (около 40 мг/м3 в пересчете на NO2).
Выбросы пыли в воздух происходятне только при обжиге технических изделий из керамики, но и в следующих технологическихоперациях:
- прихранении и транспортировке сырья из накопителей, установок для дозирования, перемещенияи обработки сырьевых материалов;
- присухом способе подготовки сырья;
- приформовании сухих масс прессованием;
- придообжиговой, промежуточной и послеобжиговой механической обработке сухим способом;
- приглазуровании и ангобировании в зависимости от способа нанесения покрытий.
Производственные сточные воды в производстве технической керамики образуютсяв результате промывки массоподготовительного и литейного оборудования, очистки установокглазурования и ангобирования, при мокрой шлифовке. В производственных сточныхводах присутствуют те же вещества, что и в сырьевых материалах; для их очисткиприменяют процессы флокуляции, концентрирования, фильтрования (с применением фильтр-прессов).
Производственные отходы и технологическиепотери образуются на следующих стадиях:
- приформовании, сушке, обжиге и механической обработке (бой изделий);
- приподготовке сырьевых материалов (при промывке оборудования), очистке литьевых установоки участков глазурования и ангобирования, а также при мокрой шлифовке (шлам);
- впроцессе шликерного литья (отработанные и разбитые гипсовые формы);
- впроцессе упаковки (отходы пластика, бумаги, картона, металла);
- вустановках очистки отходящих газов (пыль, шлам и др.).
Некоторые из перечисленных видов отходов могут быть повторно использованыв переделах предприятия в соответствии с требованиями к продукции и технологическимрегламентом. Остальные материалы направляют на полигоны или (реже) на другие предприятиядля возможного применения в различных отраслях.
Ведущие российские предприятия, выпускающие (наряду с другими видамипродукции) технические изделия из керамики, внедряют и совершенствуют системы экологическогоменеджмента, разрабатывают и выполняют программы минимизации негативного воздействияна окружающую среду [138], [144].
Раздел 4.Определение наилучшихдоступных технологий производства керамических изделий
Процедура определения наилучшихдоступных технологий производства керамических изделий организована Бюро НДТ и техническойрабочей группой 4 «Производство керамических изделий» в соответствии с Правиламиопределения технологии в качестве наилучшей доступной технологии, а также разработки,актуализации и опубликования информационно-технических справочников по наилучшимдоступным технологиям (утверждены постановлением Правительства Российской Федерацииот 23 декабря 2014 г. № 1458) [145].
Определение технологическихпроцессов, оборудования, технических способов, методов в качестве НДТ проведеночленами ТРГ‑4 с учетом Методических рекомендаций по определению технологиив качестве наилучшей доступной технологии (утверждены приказом Министерства промышленностии торговли Российской Федерации от 31 марта 2015 г. № 665, далее —Методические рекомендации) [146]. Применение этого документа обусловленоне отсутствием согласованной позиции между членами ТРГ‑4 по вопросу отнесениярассмотренных технологий к НДТ (пункт 4 Методических рекомендаций), а сложностямив проведении сравнительного анализа ресурсоэффективности и экологической результативностипредприятий по производству керамических изделий.
Основные технологические процессыи оборудование описаны в разделе 2. В этом же разделе указаны меры,направленные на повышение ресурсоэффективности и снижение негативного воздействияна ОС, применяемые при производстве различных видов изделий из керамики.
При определении технологических процессов, оборудования, технических способов,методов в качестве наилучшей доступной технологии члены ТРГ‑4 рассматривалиих соответствие следующим критериям:
- наименьший уровень негативного воздействия наокружающую среду (определенный по значениям таких факторов, как выбросы, сбросызагрязняющих веществ и образование отходов, в расчете на единицу производимой продукции);
- применение ресурсо- и энергосберегающих методови достижение высоких показателей ресурсоэффективности (прежде всего энергоэффективности)производства, определенных по потреблению энергии в расчете на единицу произведеннойпродукции;
- промышленное внедрение технологических процессов,оборудования, технических способов, методов на двух и более предприятиях по производствукерамических изделий в Российской Федерации (установленное по результатам обработкианкет, поступивших от предприятий);
- период внедрения (в том числе необходимость полнойреконструкции предприятия, возможность последовательного улучшения показателей ресурсоэффективностии экологической результативности путем внедрения технических усовершенствованийи процедур в рамках систем энергетического и экологического менеджмента).
Вопросы экономической эффективностирассмотрены только в тех случаях, когда членам ТРГ‑4 удавалось получить надежныеданные от отечественных предприятий, внедривших конкретные технологические, техническиеили управленческие решения, позволяющие достичь высокого уровня защиты окружающейсреды и ресурсоэффективности производства.
В подразделе 1.8 «Экологические аспекты производства керамическихизделий и воздействие предприятий отрасли на окружающую среду» отмечено, что рассматриваемыепроизводства характеризуются высокой энергоемкостью, и именно этим фактом обусловленыосновные факторы негативного воздействия на окружающую среду. Поэтому при определениипервичных («встроенных» в процесс, технологических) и вторичных (технических, имеющихотношение к средозащитной технике) НДТ для отрасли принимали во внимание следующиепозиции (с учетом специфики конкретных подотраслей производства керамических изделий):
- потребление энергии;
- выбросы отходящих газов в атмосферу:
- выбросы, обусловленные сжиганием топлива и термическойобработкой сырьевых материалов и полуфабрикатов;
- выбросы, связанные с подготовкой сырья и, в рядеслучаев, механической послеобжиговой обработкой изделий;
- образование отходов и их использование в производстве;
- образование производственных сточных вод, ихочистка (в том числе предварительная) на предприятии и применение водооборотныхциклов.
С точки зрения формированиякартины загрязнения окружающей среды выбросы, обусловленные сжиганием топлива итермической обработкой сырья и полуфабрикатов, содержат кислые газы (оксиды азотаи, в ряде случаев, серы), монооксид и диоксид углерода. Последний относится к парниковымгазам и не получает отражения в отчетности по форме 2 ТП‑воздух;снижение выбросов диоксида углерода в технологии керамических изделий достигаетсяпреимущественно путем сокращения энергоемкости производства. Выбросы отходящих газов,обусловленные подготовкой сырья и механической послеобжиговой обработкой изделий,содержат пыль и должны подвергаться очистке с применением соответствующей средозащитнойтехники.
Отходы производства в соответствиис требованиями технологических процессов в большинстве случаев могут быть использованыповторно. Практически все производственные отходы предприятий по выпуску керамическихизделий относятся к 4‑му классу опасности (в соответствии с СП 2.1.7.1386—03«Определение класса опасности токсичных отходов производства и потребления» [147])и при размещении на полигонах не требуют особых мер защиты окружающей среды.
В большинстве подотраслейпроизводства керамических изделий вода,которую добавляют непосредственно в шихту, не вносит вклада в образование сточныхвод, поскольку полностью испаряется на стадиях сушки и обжига. Сточные воды образуютсяпреимущественно при роспуске глины в процессе производства и в результате ее смывапри очистке оборудования; также сточные воды могут формироваться в результате работыскрубберов мокрой очистки отходящих газов. В ряде случаев сточные воды подвергаютсяочистке от взвешенных веществ на самих предприятиях и повторно используются в производстве.
Для всех подотраслей рассматривалитакже системы экологического менеджмента, в рамках которых осуществляется планирование,разработка программ повышения экологической результативности (а также ресурсоэффективности)и их реализация.
Для определения технологическихпоказателей (параметров НДТ) необходимо обеспечить значительный охват предприятийотрасли (подотрасли). Само понятие «значительный» растяжимо: если подотрасль представлена7–8 заводами или площадками нескольких компаний, то обеспечить 70–80‑процентныйохват предприятий вполне возможно. Когда же речь идет о сотнях заводов, складываетсясовершенно иная ситуация.
По данным Ассоциациипроизводителей керамических материалов и Ассоциации производителей керамическихстеновых материалов, получивших отражение в подразделе 1.2, в настоящее времякирпич в России производят примерно 300 предприятий. При этом при подготовкенастоящего справочника НДТ в анкетировании приняли участие 22 завода различноймощности (но не менее 30 тыс. т в год, см. раздел «Текущие уровнипотребления ресурсов и эмиссий в окружающую среду»). Доля предприятий других подотраслей,предоставивших информацию об энергоэффективности, экологической результативностии применяемых технологических процессах и технических решениях, очень незначительна.
В связи с этим в качествеисточников информации о технологических показателях при определении НДТ использованыкак справочник ЕС [148], так и отраслевые руководства [129], [148], [149], национальныестандарты [7], [135], монографии и статьи, посвященные наилучшимдоступным технологиям в производстве керамических изделий [17], [9], [3], [4],[82] что соответствует пункту 7.1.4 Методических рекомендаций [146].
Таким образом, определениеНДТ для подотраслей производства керамических изделий осуществлено по результатамсравнительного анализа ресурсоэффективности (преимущественно энергоэффективности)и экологической результативности отечественных предприятий (на основе анкетированияи с привлечением опубликованных материалов научных работ) с учетом доступных сведенийо технологических параметрах, достигнутых в порядке внедрения НДТ за рубежом.
При подготовке справочникаНДТ и определении НДТ производства керамических изделий члены ТРГ‑4 в целомследовали логике, описанной в приложении 1 к Методическим рекомендациям [146],а также в справочнике Европейского союза «Экономические аспекты и вопросы и воздействияна различные компоненты окружающей среды» [150] (Reference Document on Economics and Cross-Media Effects, 2006) [151]. Последовательность этапов рассмотрения технологических процессов,технических решений и методов при определении НДТ производства керамическихизделий представлена на рисунке 4.1.

Рисунок 4.1 — Последовательность этапов рассмотрениятехнологических процессов, технических решений и методов при определении НДТ производствакерамических изделий
Анализ результатов анкетированияпредприятий по производству керамических изделий позволяет предположить, что оценкумощности предприятий и установление критериев их отнесения к объектам I категории целесообразно проводить в единицахмассы изделий, выпускаемых ежегодно (тонн в год).
В соответствии с постановлениемПравительства Российской Федерации от 28 сентября 2015 г. № 1029, утверждающим критерии отнесения объектов, оказывающих негативное воздействиена окружающую среду, к объектам I, II, III и IV категорий, к объектам категории I, обязанным получать комплексныеэкологические разрешения и подтверждать соответствие технологическим нормативам,установленным на основе НДТ, отнесены предприятия по производству:
- огнеупорныхкерамических изделий и строительных керамических материалов (с проектной мощностью1 млн шт. в год и более);
- керамическихили фарфоровых изделий, кроме огнеупорных керамических изделий и строительных керамическихматериалов (с проектной мощностью 75 т/сут и более и (или) с использованиемобжиговых печей с плотностью садки на одну печь, превышающей 300 кг на 1 куб. м).
Не исключено, что критериибудут уточняться по мере постановки предприятий I категории на учет. Однако уже в настоящее времяможно с уверенностью сказать, что в России предприятия с проектной мощностью 1 млн шт.в год по производству строительных керамических материалов нельзя отнести к крупнейшимпотребителям природных ресурсов и загрязнителям окружающей среды, кроме того, размерность«штук в год» не отражает реальной мощности производства, так как масса кирпичаи поризованного камня может варьировать в интервале 1,5–3 кг/шт., а оценитьпроизводительность заводов в миллионах штук керамической плитки не представляетсявозможным.
Отсутствие в постановленииПравительства Российской Федерации от 28 сентября 2015 г. № 1029деления керамических изделий на иные, кроместроительных материалов и огнеупорных изделий группы, не позволяет обсуждатькритерии отнесения предприятий по производству санитарно-технических изделий изкерамики, технической керамики или посуды к объектам I, II, III и IV категорий.
Приведенные в разделе 5описания наилучших доступных технологий в производстве керамических изделий включаюткак методы, применимые для всех подотраслей, так и подходы, характерные для производстваконкретных видов изделий. При подготовке раздела составители справочника НДТ ориентировалисьна опыт крупных отечественных предприятий.
Раздел 5.Наилучшиедоступные технологии производства керамических изделий
В данном разделе сведенияо наилучших доступных технологиях производства керамических изделий изложены попринципу «от общего к частному». В соответствии с Федеральным законом от21 июля 2014 г. № 219‑ФЗ «О внесении изменений в Федеральныйзакон «Об охране окружающей среды» и отдельные законодательные акты РоссийскойФедерации» [152] наилучшая доступная технология — технология производства продукции (товаров), выполнения работ, оказанияуслуг, определяемая на основе современных достижений науки и техники и наилучшего сочетания критериев достижения целей охраны окружающей среды при условии наличия технической возможности ее применения. При этом к наилучшим до- ступным технологиям могут быть отнесены кактехнологические процессы, оборудование, технические способы, так и другие методызащиты окружающей среды.
Для всех подотраслей производствакерамических изделий общими методами защиты окружающей среды, апробированными вРоссийской Федерации, являются методы и инструменты систем экологического менеджмента.
НДТ 1. Системы экологического менеджмента и их инструменты
Подробное описание системэкологического менеджмента как НДТ приведено в настоящем разделе.
Системы экологического менеджмента(СЭМ) получили распространение в конце ХХ века; в сентябре 2015 года выпущенновый стандарт ISO 14001:2015Environmentalmanagement Systems — Requirements with Guidance for Use [154]; в течение переходного периода действует также стандарт ГОСТ Р ИСО 14001—2007«Системы экологического менеджмента. Требования и руководство по применению» [153].
СЭМ представляет собой частьсистемы менеджмента организации, необходимую для разработки и внедрения экологическойполитики и управления экологическими аспектами. Система менеджмента — это совокупностьвзаимосвязанных элементов, используемых для установления политики и целей, а такжедля достижения этих целей. СЭМ включает в себя организационную структуру, деятельностьпо планированию, распределение ответственности, практики, процедуры, процессы иресурсы. [155]
Экологический аспект —ключевое понятие СЭМ, позволяющее соотнести деятельность организации и ее взаимодействиес окружающей средой. Экологический аспект рассматривается как элемент деятельностиорганизации, ее продукции или услуг, который может взаимодействовать с ОС. Использованиеэтого понятия существенно облегчает применение подходов предотвращения загрязнения:предотвращение загрязнения заключается в контроле экологических аспектов, обеспечивающемминимизацию негативного воздействия при условии соблюдения производственных требований.Соотношение «экологические аспекты» и «воздействие на окружающую среду» можно рассматриватькак соотношение «причины и условия» и «следствие». В контексте НДТ это означает,что контроль причин и условий воздействия — экологических аспектов — позволяетрешать задачи предотвращения и (или) сокращения негативного воздействия организациина окружающую среду, т. е. обеспечивать ее защиту.
Для промышленных предприятий приоритетные экологические аспекты идентифицируютсяв результате анализа таких факторов воздействия на окружающую среду, как [156]:
- выбросы загрязняющих веществ в атмосферу;
- сбросы загрязняющих веществ в водные объекты;
- образование отходов;
- потребление энергии, сырья и материалов.
Ключевыми принципами СЭМ являютсяпредотвращение загрязнения и последовательное улучшение.
Предотвращение загрязненияпредполагает использование процессов, практических методов, подходов, материалов,продукции или энергии для того, чтобы избежать, уменьшить или контролировать (отдельноили в сочетании) образование, выброс или сброс любого типа загрязняющих веществили отходов, чтобы уменьшить отрицательное воздействие на окружающую среду. Предотвращениезагрязнения может включать уменьшение или устранение источника, изменения процесса,продукции или услуги, эффективное использование ресурсов, замену материалов и энергии,повторное использование, восстановление, вторичную переработку, утилизацию и очистку.То есть принцип предотвращения загрязнения полностью соответствует содержанию термина«наилучшие доступные технологии».
Последовательное улучшение(которое часто называют постоянным, хотя точный смысл термина ‘continual’ — «последовательное»,см. рисунок 5.1) — периодический процесс совершенствования системыэкологического менеджмента с целью улучшения общей экологической результативности,согласующийся с экологической политикой организации. Более детальное разъяснениеэтого принципа приведено в «Схеме экоменеджмента и аудита» (The Eco-Management and Audit Scheme (EMAS III) [157]): «Процесс улучшения, год за годом, измеримыхрезультатов системы экологического менеджмента, связанных с управлением организациейее значимыми экологическими аспектами, основанный на ее экологической политике,целях и задачах, причем улучшение результатов необязательно должно происходить вовсех сферах деятельности одновременно».
Процесс последовательногоулучшения реализуется путем постановки экологических целей и задач, выделения ресурсови распределения ответственности для их достижения и выполнения (разработки и реализациипрограмм экологического менеджмента). При этом с точки зрения наилучших доступныхтехнологий экологические задачи (детализированные требования к результативности)должны ставиться с учетом технологических показателей НДТ. Тем самым принцип последовательногоулучшения приобретает конкретность, получает численные ориентиры, что соответствуетсовременным взглядам на требования к системам экологического менеджмента [8].

Рисунок 5.1 — Модель системы экологического менеджмента[154]
В связи с тем, что дляпостановки и проверки выполнения задач СЭМ необходимо обеспечить систему оценки(в том числе и по результатам измерений) показателей результативности, разработкапрограмм экологического менеджмента предполагает и совершенствование практики производственногоэкологического мониторинга и контроля, включая выбор, обоснование и организациюизмерений ключевых параметров. Это тем более важно, что в соответствии со статьей 22Федерального закона от 21 июля 2014 г. № 219‑ФЗ «О внесенииизменений в Федеральный закон «Об охране окружающей среды» и отдельные законодательныеакты Российской Федерации» [152] предприятия категории I должны будут передавать результаты измерений концентраций загрязняющих веществ,содержащихся в выбросах в атмосферный воздух и сбросах в водные объекты, в «государственныйфонд данных государственного экологического мониторинга (государственного мониторингаокружающей среды), создаваемый и используемый в соответствии с законодательствомв области охраны окружающей среды».
В общем случае в состав СЭМ входят следующие взаимосвязанные элементы:
- экологическая политика;
- планирование (цели, задачи, мероприятия), программаСЭМ;
- внедрение и функционирование, управление операциями;
- взаимодействие и обмен информацией;
- мотивация персонала;
- подготовка и обучение персонала;
- внутренний аудит СЭМ;
- анализ и оценка СЭМ руководством организации.
Действенность СЭМ обеспечиваетсяпутем разработки, внедрения и соблюдения основных процедур, необходимых для управленияэкологическими аспектами. Процедура представляет собой определенный способ осуществлениядействия или процесса [159]. Процедуры могут быть документированными или недокументированными.Процедуры определяют последовательность операций и важные факторы этапов различныхвидов деятельности. В процедуры могут быть включены рабочие критерии нормальноговыполнения этапа, действия в случае отклонения от нормы или критерии выбора последующихэтапов.
Процедуры позволяют обеспечить:
- взаимодействие подразделений для решения задач,вовлекающих более одного подразделения;
- функционирование сложных организационных структур(например, матричных);
- точное выполнение всех этапов важных видов деятельности;
- надежный механизм изменения действий (в частности,последовательного улучшения);
- накопление опыта и передачу его от специалистовновым работникам.
В связи с тем, что значительноенегативное воздействие на окружающую среду нередко оказывается в результате возникновениянештатных ситуаций, СЭМ включает требование обеспечения подготовленности к такимситуациям и разработки ответных действий. Предприятие должно установить, внедритьи поддерживать процедуру(ы), необходимую(ые) для выявления потенциально возможныхаварий и нештатных ситуаций, которые могут оказывать воздействие на ОС, и для определениятого, как организация будет на них реагировать. Предприятие должно также реагироватьна возникающие нештатные ситуации и аварии и предотвращать или смягчать связанныес ними негативные воздействия на окружающую среду. Работоспособность таких процедурцелесообразно периодически проверять на практике.
По мнению членов ТРГ‑4, в контексте наилучших доступных технологийречь не идет о сертификации систем экологического менеджмента. Аналогичнаяпозиция представлена в справочнике ЕС [80], в котором сказано, что наилучшей доступнойтехнологией следует считать разработку СЭМ и следование ее принципам. Практическийопыт отечественных предприятий свидетельствует о том, что основные преимуществасостоят в использовании ключевых методов СЭМ, в том числе таких, как:
- идентификация экологических аспектов производства(и выделение из их числа приоритетных аспектов);
- укрепление системы производственного экологическогомониторинга и контроля;
- разработка и выполнение программ экологическогоменеджмента и тем самым достижение последовательного улучшения результативноститам, где это практически возможно;
- разработка и внедрение процедур, необходимыхдля обеспечения соответствия организации требованиям нормативов, установленных наоснове технологических показателей.
Затратыи выгоды внедрения систем экологического менеджмента
Затраты на внедрение СЭМ зависятот многих факторов, в том числе от наличия работоспособной системы менеджмента качества,уровня подготовки персонала, от размера предприятия (количества сотрудников), решенияруководства о привлечении консультационных компаний или о внедрении системы экологическогоменеджмента собственными силами. По некоторым оценкам, для крупных организацийзатраты на полномасштабное внедрение СЭМ могут достигать 1–1,5 млн руб. (не включаятрудозатраты персонала). При этом следует подчеркнуть, что разработка и применениеосновных методов СЭМ, как правило, не требуют привлечения сторонних консультантов,но позволяют получить многие преимущества в сфере управления приоритетными экологическимиаспектами.
Наиболее значимая составляющая экономической эффективности природоохраннойдеятельности, усиливающая внедрение СЭМ, связана с применением принципа предотвращениязагрязнения. Гораздо более эффективно, а нередко единственно возможно, снизить негативноевоздействие какой-либо деятельности на ОС за счет влияния на процессы, его вызывающие, —первопричину воздействия. Процессный подход и методы предотвращения загрязнениястремятся устранить причину вредного воздействия, оперируя такими методами, как:
- изменение подходов управления и организации производства;
- вторичное и многократное использование и (или)переработка материалов;
- выбор современных, сырьевых и вспомогательныхматериалов (не включающих токсичные вещества или вещества, приводящие к образованиютаковых в технологических процессах);
- изменение технического оформления производственныхпроцессов;
- изменение технологии (переход на технологию,соответствующую НДТ, более экологически безопасную и ресурсоэффективную);
- изменение продукции (переход на более экологическибезопасную/ресурсоэффективную продукцию).
Методы предотвращения загрязнениязачастую оказываются чрезвычайно результативными и экономически эффективными. Этоотносится и к методам, связанным с изменением технологических решений (требующимзначительных затрат), но в первую очередь — к организационным подходам, связаннымс контролем процесса производства, выбором сырьевых материалов, вторичным использованиемили переработкой материалов, логистикой производства и т. п.
Именно эти методы становятсяосновным инструментом СЭМ по снижению воздействия на окружающую среду. Подходы предотвращениязагрязнения могут использоваться совместно и одновременно с методами «на конце трубы»,дополняя друг друга для обеспечения максимальной экономической эффективности и экологическойрезультативности. Более того, СЭМ играет роль той структуры, в которой поиск и применениеподходов предотвращения загрязнения принимает регулярный и систематический характер,а организационные и управленческие решения реализуются наиболее успешно.
5.2 Технологическиеи технические решения, применимые в качестве НДТ для отрасли производствакерамических изделий в целом
Общие положения опотреблении энергии при производстве керамических изделий можно найти вразделе 3. Сокращение удельного энергопотребления позволяет улучшитьэнергоэффективность производства в целом, а также снизить удельные выбросызагрязняющих веществ, поступающих в воздух вследствие сжигания топлива.
НДТ 2. Снижение потребления топлива впроизводстве керамических изделий
НДТ является снижение потребления энергии путем применения совокупностиследующих технологических решений и технических приемов:
- модернизация печей и сушилок; в разделе 2 изложен ряд способов, применимых как совместно,так и по отдельности;
- рекуперация избыточного тепла печей, особенно иззоны охлаждения; избыточное тепло печи в виде горячего воздуха может быть направленона обогрев сушилок для сушки сырья или полуфабрикатов;
- оптимизация заготовок; оптимизация формы, габаритов,состава и структуры заготовок существенно увеличивает энергоэффективность сушкии обжига при использовании соответствующих сушилок и печей.
5.2.2 Сокращение выбросов загрязняющих веществ в воздух
НДТ 3. Снижение выбросов пыли в производствекерамических изделий
Общие заключения о выбросах пылиприведены в разделе 3.
НДТ является снижение неорганизованных выбросов пыли путем применения совокупноститехнических решений:
- для операций, сопровождаемых значительным пылеобразованием(подготовка сырья, распылительная сушка, послеобжиговая обработка), — см. разделы 2и 3, где описаны решения, применение которых возможно как совместно, так и по отдельности;
- проведение технологических операций, сопровождающихсяобразованием пыли в замкнутом объеме;
- оснащение смесителей, дробилок и питателей защитнымикожухами и вытяжными установками;
- применение накопительных бункеров соответствующейемкости, датчиков уровня с отсекателями и фильтрами для очистки запыленного воздуха,вытесняемого при заполнении бункера;
- перемещение пылящего сырья при помощи закрытых конвейеров;
- снижение утечек воздуха и устранение их источников,герметизация установок;
- для участков бестарного хранения сырья:
- ограждение площадок бестарного хранения сырья припомощи экранов, стен или крупномерных зеленых насаждений;
- уравнивание уровня разгрузки сырья с высотой приемнойплощадки;
- снижение скорости разгрузки сырья;
- увлажнение при помощи распылительных установок источниказапыления.
НДТ является снижение организованных выбросов пыли путем применения совокупноститехнических решений:
- снижение выбросов в технологических операциях, сопровождаемыхпылеобразованием (массоподготовка), с применением рукавных фильтров с эффективностьюочистки отходящих газов > 95 %;
- снижение организованных выбросов пыли, образующихсяв процессе сушки путем очистки сушилки, предотвращения накопления в ней пыли и своевременноготехобслуживания;
- снижение выбросов пыли при обжиге путем сокращенияпыления при садке заготовок в печь с применением промышленных пылесосов.
Технологические показатели (удельныевыбросы пыли при производстве керамических изделий) приведены для конкретных видоввыпускаемых изделий (в тех случаях, когда информация была предоставлена предприятиямиили доступна в справочнике ЕС).
НДТ 4. Снижение выбросов загрязняющих веществс отходящими газами при обжиге керамических изделий
Общие заключения о выбросах загрязняющихвеществ приведены в разделе 3.
НДТ является снижение выбросов загрязняющих веществ (монооксида углерода, оксидов азота, серы, летучих органическихсоединений и др.), образующихся при обжиге керамических изделий, путем применения совокупности технических решений:
- оптимизация процесса сжигания топлива для сокращениявыбросов монооксида углерода и оксидов азота; контроль коэффициента избытка воздухадля полноты сгорания топлива;
- снижение максимальной температуры обжига и уменьшениеего продолжительности;
- оптимизация режима обжига регулированием скоростиподъема температуры в интервалах до 400 °C (возможное уменьшение скорости для полноты связывания фтора и серы) и после400 °C (возможное увеличение скоростидля снижения количества выбросов);
- замена технологических связок и компонентов сырья,образующих при обжиге ЛОС, на связки и компоненты, образующие меньшее количествоЛОС или не образующие их вовсе;
- снижение подачи источников загрязняющих веществ,а именно: применение компонентов сырья с пониженным содержанием серы и азота, фтора, хлора или сокращение количества сырья с их высоким содержанием;
- для производства кирпича — введение в формовочнуюмассу добавок карбонатов (тонкоизмельченного известняка или мела) для связыванияоксидов серы при невысокой температуре обжига изделий (имеет ограниченное значение).
5.2.3 Сокращение образования сточных вод
НДТ 5. Снижение количества производственныхсточных вод при выпуске керамических изделий
Общие заключения об образованиипроизводственных сточных вод приведены в разделах 2 и 3.
НДТ является снижение водопотребления и снижение содержания загрязняющих веществв сточных водах путем применения совокупности технических решений:
- уменьшение водопотребления путем применения мерпо оптимизации процесса, включая:
- предотвращение утечек воды во всей системе водоснабженияпутем установки автоматических клапанов и счетчиков;
- установка систем сбора отходов глазури и сточныхвод с различных стадий технологического процесса в местах их образования;
- повторное использование воды, в частности многократноеприменение промывочной воды после соответствующей очистки;
- использование систем очистки сточных вод (при необходимости,в зависимости от особенностей подотрасли).
Для производственных сточныхвод, которые возвращают в процесс массоподготовки, очистка может не требоваться(за исключением случаев повышенного содержания в воде растворимых солей). Для производственныхсточных вод, используемых для промывки, требуется дополнительная подготовка.
5.2.4 Повторное использование шлама
НДТ 6. Повторное использование шлама в производствекерамических изделий
Общие заключения о возможностяхиспользования шлама приведены в разделах 2 и 3.
НДТ является рециркуляция (повторное использование) шлама путем применения одногоили нескольких технологических решений:
- повторное использование шлама в производственномпроцессе путем добавления в формовочную смесь, массу или шликер с предварительнойподготовкой (усреднением, сепарацией, выдерживанием, высушиванием и т. д.)в соответствии с технологическими возможностями производства и рецептурой.
5.2.5 Минимизация отходов производства
НДТ 7. Минимизация отходов производстваи технологических потерь
Общие заключения о направленияхминимизации образования отходов производства и технологических потерь приведеныв разделах 2 и 3.
НДТ является снижение образования твердых отходов путем применения совокупностиследующих технологических решений:
- возврат технологических отходов (пыли, обрезков,боя обожженных изделий) в производство;
- использование твердых отходов гипсовых форм и огнеприпасадля других производств (гипса — для цементной промышленности) или собственногопроизводства (боя огнеприпаса — для его производства);
- увеличение оборачиваемости гипсовых форм использованиемвакуумирования гипсового теста и армирования при их производстве;
- замена гипсовых форм пластиковыми с большей оборачиваемостью;
- уменьшение соотношения огнеприпас/обжигаемые изделияпутем применения бескапсельного обжига, скоростного обжига в роликовых печах и оптимизациейсадки изделий;
- оптимизация режима обжига, ведущая к сокращениюбрака изделий и времени эксплуатации огнеприпаса.
5.2.6 Сокращение шумового воздействия
НДТ 8. Сокращение шумового воздействия производствакерамических изделий
Общие заключения о снижении шумаприведены в разделах 2 и 3.
НДТ является снижение зашумленности путем применения одного или несколькихиз следующих технологических решений:
- герметизация и надлежащее техническое обслуживаниеоборудования, являющегося источником повышенного шума;
- виброуплотнение оборудования, особенно оборудованиядля измельчения и прессования;
- использование звукоизоляции вентиляторов и воздуходувок;
- применение низкооборотных вентиляторов;
- звукоизоляция окон и дверей;
- использование при строительстве и ремонте производственныхпомещений звукоизоляционных строительных материалов;
- проведениешумных работ только в дневное время.
5.3 Наилучшие доступные технологии производства керамических изделий по подотраслям
НДТ 9. Снижение потребления топлива в производствекерамического кирпича
НДТ 9 «Снижение потребления топлива в производстве керамическихизделий» для производства керамического кирпича соответствует технологический показатель,представленный в таблице 5.1.
Таблица 5.1 —Удельное потребление энергии при производстве керамического кирпича
| Технологический показатель |
Единица измерения |
Значение (диапазон) |
| Удельное потребление энергии при производстве керамического кирпича |
ГДж/т продукции |
≤ 3,0 |
Указанный в таблице 5.3.1 технологический показатель нераспространяется на предприятия попроизводству керамического кирпича мощностью меньше 150 тыс. тонн кирпича вгод, предприятия по производству клинкера, при использовании камерных сушилокпериодического действия, при использовании сырья с высоким содержаниемкарбонатных соединений и высоком содержании Al2O3, атакже, где не предусмотрена тепловая блокировка печи и сушилки.
НДТ 10. Снижение выбросов загрязняющих веществпри обжиге кирпича
НДТ является снижение выбросов газообразных веществ (СО, NOx, SO2)с отходящими газами при обжиге кирпича путем оптимизации процесса обжига и введениякальцийсодержащих добавок (см. подраздел 3.2), а также других мер, если приэтом не снижается качество продукции.
Технологические показатели НДТ 10 приведены в таблице 5.2.Эти показатели не распространяются на предприятия, использующие в производствеглины с высоким содержанием соединений серы (более 0,35% масс.), органическихсоединений, а также на которых выпускается поризованный камень, для чего всостав шихты вводятся в значительных количествах (более 15 % по объёму)выгорающие добавки природного происхождения (опилки).
Таблица 5.2 —Технологические показатели НДТ снижения выбросовзагрязняющих веществ при обжиге керамического кирпича (НДТ 10)
|
Технологические показатели: |
Единица измерения |
Значение (диапазон) |
| CO |
кг/т продукции |
≤ 0,8 |
| NOx (в пересчете на NO2) |
кг/т продукции |
≤ 0,5 |
| SO2 |
кг/т продукции |
≤ 0,2 |
5.3.2 Производствокерамической плитки
НДТ 11. Снижение потребления топлива в производствекерамической плитки
НДТ 11 «Снижение потребления топлива в производстве керамическихизделий» для производства керамической плитки соответствует технологический параметр,представленный в таблице 5.3.
Таблица 5.3 —Удельное потребление энергии при производстве керамической плитки
| Технологический показатель |
Единица измерения |
Значение (диапазон) |
| Удельное потребление энергии при производстве керамической плитки |
ГДж/т продукции |
≤ 8,5 |
НДТ 12. Снижение выбросов загрязняющих веществпри обжиге керамической плитки
НДТ является снижение выбросов загрязняющих веществ (СО, NOx,SO2)с отходящими газами путем оптимизации процесса обжига (см. подразделы 3.2и 5.2.2); технологические показатели приведены в таблице 5.4.
Таблица 5.4 — Технологические показатели НДТснижения выбросов загрязняющих веществ при обжиге керамической плитки (НДТ 12)
|
Технологический показатель: |
Единица измерения |
Значение (диапазон) |
| CO |
кг/т продукции |
≤ 1,5 |
| NOx (в пересчете на NO2) |
кг/т продукции |
≤ 0,8 |
| SO2 |
кг/т продукции |
≤ 0,2 |
НДТ 13. Повторное использование производственныхсточных вод в производстве керамической плитки
НДТ 13 в производстве плитки считается повторное использованиепроизводственных сточных вод после их очистки путём организации водооборота.Степень рециркуляции воды может достигать 90 % (без учёта испарения).
НДТ 14. Повторное использование шлама, образующегосяв системе очистки производственных сточных вод
Численный показатель НДТ 14 — повторное использование шлама,образующегося при очистке производственных сточных вод, в составе формовочной массыв количестве 0,4 % — 1,5 % сухого шлама.
НДТ 15. Снижение потребления топлива в производствеогнеупоров
НДТ является снижение потребления энергии путем использования применимыхк технологии производства огнеупоров решений, описанных в разделе 5.2. Технологическиепараметры приведены в таблице 5.5.
Таблица 5.5 —Удельное потребление энергии при производстве огнеупоров
| Технологический показатель |
Единица измерения |
Значение |
| Удельное потребление энергии при производстве магнезиальных огнеупоров |
ГДж/т продукции |
≤ 12 |
| Удельное потребление энергии при производстве шамотных огнеупоров |
ГДж/т продукции |
≤ 7 |
| Удельное потребление энергии при производстве динасовых огнеупоров |
ГДж/т продукции |
≤ 4 |
5.3.4 Производство санитарно-технических изделий
НДТ 16. Снижение потребления топлива в производствесанитарно-технических изделий
НДТ является снижение потребления энергии путем использования применимыхк технологии производства санитарно-технических изделий решений, описанных в разделе 5.2.Технологические параметры приведены в таблице 5.6.
Таблица 5.6 —Удельное потребление энергии при производстве санитарно-технических изделий
| Технологический показатель |
Единица измерения |
Значение (диапазон) |
| Удельное потребление энергии при производстве санитарно-технических изделий |
ГДж/т продукции |
≤ 35 |
НДТ 17. Повторное использование производственныхсточных вод в производстве санитарно-технических изделий
НДТ в производстве санитарно-технических изделий считается повторноеиспользование сточных вод в объеме 30 % — 50 % от их общего количествапутем применения мер, описанных в подразделах 2.5 и 5.2.
НДТ 18. Минимизация производственных отходовв производстве санитарно-технических изделий
НДТ в производстве санитарно-техническихизделий считается уменьшение производственных отходов в виде отработанных гипсовыхформ путем:
- заменыгипсовых форм полимерными;
- применениявакуумных гипсомешалок;
- повторногоиспользования отработанных гипсовых форм в других отраслях промышленности (производствецемента).
НДТ 19. Снижение потребления топлива в производствепосуды
НДТ является снижение потребления энергии путем использования применимыхк технологии производства посуды решений, описанных в разделе 5.2. Технологическиепараметры приведены в таблице 5.7.
Таблица 5.7 —Удельное потребление энергии при производстве посуды
| Технологический показатель |
Единица измерения |
Значение (диапазон) |
| Удельное потребление энергии при производстве посуды |
ГДж/т продукции |
≤ 50 |
НДТ 20. Снижение потребления топлива в производствеизоляторов
НДТ является снижение потребления энергии путем использования применимыхк технологии производства изоляторов решений, описанных в 5.2. Технологические параметрыприведены в таблице 5.8.
Таблица 5.8 —Удельное потребление энергии при производстве изоляторов
| Технологический показатель |
Единица измерения |
Значение (диапазон) |
| Удельное потребление энергии при производстве изоляторов |
ГДж/т продукции |
≤ 25 |
Раздел 6.Экономические аспектыреализации наилучших доступных технологий
Представленные в таблице 6.1 данные взяты из открытых источникови методических документов, подготовленных в ЕС [80], [156].
Оборудование для производства керамических строительных материаловна российском рынке предлагает целый ряд компаний, однако на сайтах этих компанийсведения о ценах (как заводов под ключ, так и отдельных установок) не приводятся.
Данные, содержащиеся в данном разделе, представляют собой приблизительнуюоценку затрат на внедрение ряда наилучших доступных технологий, описанных вразделе 5, на крупном предприятии по производству керамических изделий (см. таблицу 6.1).
Точная оценка затруднена в связи с высокой волатильностью курса валюти отсутствием надежных данных от представителей российской промышленности.
Таблица 6.1 — Затраты на внедрение НДТ
| Наименование НДТ |
Затраты, тыс. руб. |
| 1 Внедрение систем менеджмента |
|
| 1.1 Предварительная стадия (в том числе обучение специалистов-менеджеров, оценка исходной ситуации для внедрения) |
>250 |
| 1.2 Разработка системы |
>500 |
| 1.3 Внедрение системы |
>500 |
| 1.4 Сертификация системы |
>50 |
| 2 Снижение выбросов пыли в производстве керамических изделий и загрязняющих веществ с отходящими газами при обжиге керамических изделий |
|
| 2.1 Удаление пыли |
|
| 2.1.1 Рукавный фильтр |
250–800 |
| 2.1.2 Централизованный вакуумный пылеуловитель |
1800–4000 |
| 2.1.3 Система очистки печных вагонеток |
2500–4000 |
Приведенные в таблице количественные данные следует рассматривать какориентировочные и их не следует использовать в тех случаях, когда существуютоснования для более точных оценок (например, представленные сметы на закупку оборудованияпо пыле- и газоочистке).
Дополнительные сведения о ряде подотраслей керамической промышленности,преимущественно стран ЕС, за последние десять лет (с 2005 года), полученныечленами ТРГ‑4 в ходе разработки настоящего справочника НДТ в ходе переговоровс представителями различных компаний, позволяют провести консервативную оценку стоимостипроектов площадок ряда керамических производств, представленных в таблице 6.2.
Таблица 6.2 —Стоимость проектов производственных площадок
| Подотрасль производства керамических изделий |
Производительность площадки |
Стоимость, |
Примечания |
| Кирпич и камень керамический |
60–63 млн шт./год |
13,2–15,7 млн евро |
В стоимость включены проектирование, основное оборудование, шеф-монтаж |
| Плитка керамическая |
2,5 млн м2/год |
16 млн евро |
|
| Санитарно-технические изделия из керамики |
500 тыс. изд./год |
8,3–10,7 млн евро |
В стоимость включены проектирование, основное оборудование, шеф-монтаж |
| Посуда и декоративные изделия (фарфор) |
300 т/год |
14 млн евро |
В стоимость включены все опции, включая шеф-монтаж и разработку дизайна продукции |
Дополнительные оценки можнопровести в ходе выполнения пилотных проектов в сфере НДТ в Российской Федерации.Такие проекты непременно должны осуществляться при поддержке и активном участииведущих ассоциаций производителей керамических изделий.
Раздел 7.Перспективные технологиипроизводства керамики
Оценка перспективных технологий,которые могут рассматриваться как потенциальные НДТ, проведена специалистами в химической технологиикерамики с использованием отечественных и зарубежных источников информации, преждевсего научно-технической, основными из которых являются справочник ЕС [80] и энциклопедиипо технологии производства различных видов керамики [91], [100]. Предлагаемые технологииразделены на две группы: технические решения и технологические подходы.
7.1 Системы энергетического менеджмента
С 1970‑х годовв различных государствах были разработаны национальные стандарты в области системэнергетического менеджмента (СЭнМ). В 2011 году опубликован международныйстандарт ISO 50001:2011 [160],а в 2012 году — ГОСТ Р ИСО 50001—2012 «Системы энергетическогоменеджмента. Требования и руководство по применению» [161].
СЭнМ представляет собой частьсистемы менеджмента организации и включает набор (совокупность) взаимосвязанныхили взаимодействующих элементов, используемых для разработки и внедрения энергетическойполитики и энергетических целей, а также процессов и процедур для достижения этихцелей [161].
СЭнМ позволяет сформулироватьобоснованные цели и задачи в области повышения эффективности использования энергиина предприятии и обеспечить их достижение (решение) путем реализации программ, охватывающихвсе стадии производственного процесса — от планирования закупок оборудованиядо организации отгрузки готовой продукции. Следует отметить, что в соответствиисо статьей 28.4 Федерального закона № 219‑ФЗ [152] «применение ресурсо-и энергосберегающих методов» отнесено к ключевым критериям «достижения целей охраныокружающей среды для определения наилучшей доступной технологии».
Для энергоемких отраслей,к которым относится и производство керамических изделий, значимость систем энергетическогоменеджмента весьма высока.
С точки зрения НДТ основныечисленные показатели обычно представляют как удельное потребление энергии (в расчетена единицу продукции) как на отдельных стадиях (наиболее энергоемких), так и в процессепроизводства в целом. Именно в размерности сокращения удельных затрат энергии топлива,пара, электроэнергии и др. обычно ставятся цели и задачи повышения энергоэффективности,потенциально важные для обеспечения соответствия предприятий НДТ.
В связи с тем, что дляпостановки и проверки выполнения задач СЭнМ необходимо обеспечить мониторинг и измерениепоказателей, связанных с потреблением и использованием энергии, разработка программэнергетического менеджмента предполагает и совершенствование практики учета и контроля,включая выбор, обоснование и организацию измерений ключевых параметров.
Особенности российского климата(в том числе и региональные) определяют достаточно существенные отличия в потребленииэнергии, необходимой для подготовки сырья, материалов, отопления производственныхпомещений, от показателей, характерных, например, для средиземноморских компаний,выпускающих керамические изделия. Но для постановки обоснованных целей и задачв области повышения энергоэффективности производства необходимо четко знать и документироватьраспределение потребления энергии на различные нужды.
В общем случае в состав СЭнМ входят следующие взаимосвязанные элементы:
- энергетическая политика;
- планирование (цели, задачи, мероприятия), программаСЭнМ;
- внедрение и функционирование, управление операциями;
- взаимодействие и обмен информацией;
- мотивация персонала;
- подготовка и обучение персонала;
- внутренний аудит СЭнМ;
- анализ и оценка СЭнМ руководством организации.
Действенность СЭнМ обеспечиваетсяпутем разработки, внедрения и соблюдения основных процедур, т. е. способов(в том числе документированных) осуществления действия или процесса
В связи с тем, что воздействиепредприятий по производству керамических изделий в значительной степени обусловленоименно высокой энергоемкостью технологических процессов, системы энергетическогоменеджмента могут стать как инструментами повышения энергоэффективности, так и инструментамисокращения негативного воздействия на ОС. Такая позиция согласуется и с рекомендациями,применяемыми в этой отрасли и за рубежом.
7.2 Перспективные технологические и техническиерешения в производстве изделий из керамики
7.2.1 Использование цифровых технологий для проектированияи производства керамики
Под цифровыми технологиямипонимают проектные и технологические операции с применением специальных компьютерныхпрограмм и оборудования.
Проектирование с использованиемспециальных компьютерных программ позволяет не только сократить цикл проектированияпродукта, но избавиться от лишних технологических операций (например, изготовлениечерновых моделей для изготовления формующей оснастки), экономит ресурсы за счетоптимизации формы заготовок и сокращает количество брака.
Применение проектированияс использованием специальных компьютерных программ особенно важно там, где идетречь о широком ассортименте продукции (производство посуды), изготовлении массивныхизделий (производство санитарно-технической керамики и огнеупоров) и высокотехнологичныхдорогостоящих изделий (производство специальных изделий технической керамики).В целом это отвечает задаче модификации формы заготовок, упомянутой вразделах 3 и 5.
Цифровые технологии в видепрограмм и оборудования для быстрого прототипирования (использование фрезерных станковс ЧПУ и 3D‑принтеров) позволяют изготавливать формовочную оснастку (модели,капы и формы), затрачивая меньше материалов (гипса и пластмасс) и энергии.
Использование принтеров цифровойпечати вместо декорирования способом шелкографии и ротационной печати (ротоколори флексографии) позволит унифицировать выпуск продукции точно заданного цветовогооттенка (без изменения оттенка продукции от партии к партии при нанесении дизайнашелкографией или ротоколором), исключить трудозатраты на приготовление и поддержаниерабочих параметров мастик (керамических красок для ротоколоров на основе полигликолейи искусственных красителей), повысить производительность участка декорирования изначительно улучшить качество (разрешение, цветовой спектр) наносимых дизайнов [162].
7.2.2 Применение трубчатых излучательных горелок
Уменьшение содержания водяногопара в топочных газах обычно приводит к снижению уровня выбросов связанного фтора,поскольку в основе его высвобождения из глинистых минералов лежит процесс пирогидролиза,протекающий при температуре выше 800 °C.
По результатам лабораторныхисследований установлено, что снижение содержания влаги в атмосфере в печи действительноприводит к уменьшению выбросов HF и SOx. На практике добиться снижения содержаниявлаги технически сложно по причине того, что вода является продуктом сгорания ископаемоготоплива при обогреве печи. Избежать ее образования можно путем непрямого обогревапечи при помощи газовых трубчатых излучательных горелок.
Применяемые при производствекерамических изделий трубчатые излучательные горелки изготавливают из карбида кремнияс высокой теплопроводностью и стойкостью к термоудару в условиях резкого изменениятемпературы. В оборудованной такими горелками печи происходит непрямой нагревизделий (за исключением зоны предподогрева), а факел горелки заключен в термостойкуютрубку, где протекает сгорание топлива. Перенос тепла от горелки происходит преимущественноза счет излучения, соответствующая энергия теплового потока находится в интервале70–120 кВт/м2.
Такие горелки могут найтиприменение при производстве керамической плитки, посуды, санитарно-технических изделий,технической керамики, однако масштабы производства кирпича и огнеупоров слишкомвелики для их внедрения. По результатам проектных работ подобными горелкамиможно оснащать роликовые печи и печи с выкатным подом, хотя для туннельных печейэта технология еще не опробована.
7.2.3 Применение горелок с низким выделением NOx
Оксиды азота (NO, NO2) образуются при обжиге керамических изделий,в частности огнеупоров, при температуре выше 1300 °C. Выбросы этих загрязняющихвеществ можно свести к минимуму путем применения специальных горелок с пониженнымвыделением NOx, которые дают возможностьснизить температуру пламени и тем самым уменьшить образование оксидов азота пригорении и (до некоторой степени) из топлива. Снижение выделения NOx достигается за счет подачи воздуха для понижениятемпературы пламени или работы горелок в импульсном режиме. Применение таких горелокне создает дополнительную нагрузку на окружающую среду.
Возможность применения и производительностьгорелок с низким выделением NOx определяется рядом факторов, в частности предельной температурой обжига.Сообщается, что при температурах выше 1400 °C такие горелки недостаточно эффективны.Кроме того, возможность применения таких горелок может ограничиваться требованиямик качеству готовой продукции.
7.2.4 Применение сушил с контролируемой влажностью теплоносителя
Такие сушила, как правило, периодическогодействия (камерные). Данный способ сушки основан на поддержании влажности воздухав камере значительно ниже точки насыщения, благодаря чему происходит удаление влагииз заготовок без повышения температуры. Для сохранения эффекта водяной пар необходимопостоянно удалять из камеры, чего обычно достигают путем пропускания воздуха черезохлаждаемый конденсатор.
Подобные устройства должны бытьполностью герметичными во избежание попадания влажного воздуха извне и обычно оснащаютсяпрограммируемыми устройствами контроля влажности для оптимизации процесса. Они имеютограниченный объем, однако удобны для изделий из масс с повышенной чувствительностьюк сушке, сложной формы и т. д. При использовании этого способа единственнымвидом эмиссий является вода в жидком состоянии. Данный способ многократно увеличивает продолжительность сушки и не можетбыть применен при производстве строительной керамики.
Другой способ предполагает подачунасыщенного пара в туннельные сушила. На протяжении таких паровых сушил появляютсяучастки с различной влажностью воздуха, что обеспечивает контролируемую сушку.
7.2.5 Применение туннельных печей с движущимся подом
Эти печи также служат дляскоростного обжига и действуют по тому же принципу, что и роликовые (см. подраздел 2.1.3.7.2).Основное их отличие сводится к тому, что садку размещают на огнеупорных «тележках»,двигающихся по проложенным вне рабочего пространства печи рельсам. В туннельныхпечах с движущимся подом можно обжигать изделия различной, в том числе неправильной,формы.
7.2.6 Сушка и обжиг СВЧ‑излучением
Обжиг или спекание керамическихзаготовок — основные этапы технологического процесса. Большая масса садки ииспользование крупных печных вагонеток затрудняют перенос тепла в середину садкии вглубь заготовок (например, кирпича). Температура на поверхности изделий оказываетсявыше, чем в центре заготовки или садки, и этот температурный градиент может привестик появлению термических напряжений и образованию брака.
Перспективы применения энергииСВЧ‑колебаний для обжига были тщательно проанализированы специалистами государств —членов ЕС. В процессе такого обжига происходит непосредственный нагрев изделий,захватывающий их внутренние слои. Во избежание избыточных потерь тепла на прогревпечи энергию СВЧ‑колебаний применяли совместно с традиционными способами обогрева(газом, электроэнергией).
Перед полномасштабным внедрением СВЧ‑обжига в производство необходиморешить ряд технических проблем, касающихся безопасности и сравнительно высокогопотребления электроэнергии. Тем не менее результаты проведенных экспериментовуказывают на большое число возможных преимуществ применения этой технологии:
- понижение термических напряжений в процессе обжига;
- сокращение продолжительности обжига за счет существенногоувеличения пропускной способности печи;
- уменьшение энергопотребления при обжиге, хотяпри этом также снижается доля избыточного тепла, отводимого на сушку;
- уменьшение количества твердых отходов производстваи величины технологических потерь;
- повышение качества продукции, в первую очередьее механических свойств;
- более активное удаление связки (для огнеупоров);
- уменьшение выбросов за счет снижения энергопотребленияи более высокого выхода годной продукции.
Энергия СВЧ‑колебанийможет найти применение и для сушки керамических заготовок (см. подраздел 2.1.3.5).Достоинства и недостатки данного способа, перечисленные для обжига, сохраняютсяи при сушке изделий в микроволновых печах. По результатам исследований, СВЧ‑излучениемможно сушить только тонкостенные изделия, для изделий сложной формы такая сушканеприменима.
7.2.7 Использование бессвинцовых глазурей для столовогофарфора высокого качества
Традиционно для производствастолового фарфора высокого качества применяют преимущественно свинцовые глазури.К числу их достоинств можно отнести высокое качество поверхности и простотуприменения, в частности, благодаря характерной для таких глазурей плавкости и высокойсмачивающей способности.
Производителями посуды разработанысоставы бессвинцовых глазурей на основе боросиликатов щелочных металлов, по качествуи свойствам не уступающие свинцовым, что дает возможность уменьшить потреблениеоксида свинца. Данную технологию применяют при производстве столового фарфора высокогокачества. Ее применение для производства полноцветных изделий с подглазурным рисункомпока невозможно либо требует дополнительных инвестиций.
Глазури наносят методом влажногораспыления, используя суспензии со специально подобранными реологическими свойствами.Сточные воды с узла глазурования (излишки глазури, промывочные воды), а также глазурнуюпыль из сепаратора сухой очистки перерабатывают и подают в процесс вместе со свежейглазурью. Применение замкнутого цикла дает возможность оптимизировать подачу глазуриблагодаря уменьшению потерь. Последующие процессы термообработки (сушка и обжиг)также могут быть скорректированы и оптимизированы для глазурей нового типа.
При нанесении простых рисунковдополнительный обжиг не требуется, их вжигают вместе с глазурью подглазурнымспособом. Сложные, цветные над- и внутриглазурные рисунки вжигают отдельно.
При внедрении бессвинцовыхглазурей повышается расход энергии на переработку сточных вод с участка глазурованияи извлечения глазурей. Использование минимального количества вспомогательных веществорганической природы позволяет в значительной мере избежать выбросов органическихвеществ в процессе обжига.
7.2.8 Внедрение современных систем очистки сточных вод,включающих извлечение глазурей
Подробную информацию по этомувопросу можно найти в справочнике НДТ «Очистка сточных вод при производстве продукции(товаров), выполнении работ и оказании услуг на крупных предприятиях» [163].В связи с тем, что составители справочника НДТ не располагали надежнойинформацией о числе предприятий различных подотраслей производства керамическихизделий, где внедрены описанные ниже решения, основные технические и технологическиерешения по очистке производственных сточных вод отнесены к перспективным.
Гомогенизация (усреднение). Усреднители служат для обеспечения постоянствасостава очищаемой воды и устранения, насколько возможно, проблем, связанных с егоколебаниями. Применение усреднителей повышает эффективность любой последующей обработкистоков, поскольку большая однородность упрощает контроль за распределением вводимыхагентов и протеканием процесса.
Аэрация — физический процесс, который часто применяют при различных видах водоподготовки,в частности для окисления частиц с целью облегчить их последующую флокуляцию, насыщениясодержащихся в сточных водах органических веществ кислородом, устранения запахови др. Аэрационные установки включают поверхностные мешалки и турбины.
Седиментация (осаждение) — процесс неполного выделения твердых частициз жидкости под действием силы тяжести. Существуют различные типы отстойников: прямоугольные,круглые, трубчатые и пластинчатые.
Фильтрация — выделение взвешенных твердых частиц из жидкости путем пропускания суспензиичерез пористую среду, которая удерживала бы твердые частицы и обеспечиваласвободное протекание жидкости. В производстве керамических изделий применяютпогружные фильтры, фильтр-прессы, центробежные вакуумфильтры.
Адсорбция на активированном угле. Данный способ очистки сточных вод основан на способностиуглей прочно захватывать содержащиеся в воде молекулы органических соединений ипригоден для удаления бионеразлагаемых органических веществ.
Химическое осаждение — способ удаления растворенных в воде элементовпутем их осаждения в виде нерастворимых соединений при обработке специальными реагентами(известью).
Коагуляция и флокуляция. Этот способ обработки дает возможность разрушитьколлоидные суспензии и вызвать агломерацию частиц за счет введения квасцов, полиэлектролитови (или) сочетания извести и солей металлов.
Ионный обмен и обратный осмос. Такие способы обработки позволяют выделить бориз промывочных вод, поступающих с участков глазурования и декорирования. Обратныйосмос также применяют для уменьшения объема сбрасываемых сточных вод.
Применение рассматриваемых решенийвлечет за собой необходимость уничтожения осадков, образующихся при отстаивании(фильтрации), если их повторное использование невозможно (в частности, при обработкесточных вод реагентами).
Существуют также и современныеподходы, которые позволяют интенсифицировать процесс очистки сточных вод, например,с применением ультразвуковых установок и эффекта кавитации, а также новых видовадсорбентов и (или) реагентов.
Системы очистки производственных сточных вод можно применять во всех отрасляхпроизводства керамических изделий, однако при этом следует учитывать характер решаемойзадачи:
- если сточные воды предполагается возвращать в процессмассоподготовки, их очистка в принципе не требуется, однако для сохраненияпостоянных параметров необходим усреднитель;
- если предполагается повторное использование водыв целях промывки, уровень ее подготовки должен быть выше, поэтому требуется отстаивание(седиментация) с последующей аэрацией, а также, при необходимости, химической обработкойдля устранения запахов;
- к избыточным сточным водам, переработка которыхпроизводится на стороне, обычно применяют сочетание гомогенизации, флокуляции, седиментациии фильтрации. Для уменьшения объема сточные воды также подвергают обратному осмосу.
При прочих равных условиях возвраточищенной воды дает возможность экономить на использовании свежей. Сочетание мерпо рециркуляции/рекуперации сточных вод и по оптимизации производственного процессас целью минимизации водопотребления позволяет уменьшить затраты на обращение с образующимисяв процессе очистки сточных вод отходами.
Заключительные положения и рекомендации
Справочник НДТ «Производствокерамических изделий» подготовлен ТРГ‑4. Наиболее активное участие вработе на производственных площадках, сборе, анализе и систематизации информации,а также в написании текста справочника НДТ и его обсуждении приняли специалистыследующих организаций:
- Ассоциацияпроизводителей керамических материалов;
- Ассоциацияпроизводителей огнеупоров «Огнеупорпром»;
- Ассоциацияпроизводителей керамических стеновых материалов;
- ООО«Группа «Магнезит»;
- ЗАО«Кировская керамика»;
- ЛСР —Стеновые — М;
- Национальноепартнерство ассоциаций и союзов предприятий промышленности строительныхматериалов;
- ОАО«НЕФРИТ-КЕРАМИКА»;
- ОАО«Эстима»;
- ООО«Винербергер Кирпич»;
- ООО«Майертон»;
- ПК«Дулевский фарфор»;
- Российскийхимико-технологический университет имени Д. И. Менделеева;
- УправлениеРосприроднадзора по Владимирской области;
- Центрэкологического аудита и менеджмента (г. Томск).
При подготовке справочника НДТ были использованы материалы,полученные от российских производителей керамических изделий в ходе обменаинформацией, организованного Бюро НДТ в 2015 году. При обсуждениипредварительных версий разделов справочника НДТ представители профильныхассоциаций и предприятий высказали ценные замечания и предоставилидополнительные материалы. Кроме того, составители справочника НДТ учитывалирезультаты отечественных научно-исследовательских и диссертационных работ,маркетинговых исследований, а также российских и международных проектов,выполненных в России в 2007–2015 годах.
При написании справочника НДТ были использованы также зарубежныематериалы: справочный документ по НДТ, выпущенный в ЕС в 2007 году, отраслевыеруководства, обзоры и статьи, опубликованные в последние годы.
Общее заключение, которое можно сделать в результате подготовкиданного справочника, состоит в том, что ведущие отечественные компании активнозанимаются внедрением современных технологических процессов и оборудования,разрабатывают программы повышения энергоэффективности и экологическойрезультативности производства. Однако цели, задачи и ожидаемые результатыперехода к технологическому нормированию на основе наилучших доступныхтехнологий руководители предприятий понимают и оценивают по-разному. Ожиданияпромышленников связаны с уменьшением административной нагрузки и упрощениемсистемы государственного регулирования в сфере охраны окружающей среды,опасения — с неопределенным порядком правоприменения и вероятностьюустановления недостижимых технологических нормативов. По всей вероятности,отказ большинства производителей керамических изделий от участия в обменеинформацией и от предоставления необходимых для разработки справочника НДТ сведенийвызван именно опасениями руководителей предприятий и их неготовностью к переменам.
Рекомендации составителей справочникаНДТ основаны на сделанном заключении:
1. Дляпродвижения идеи перехода к наилучшим доступным технологиям необходимо организоватьмасштабную информационно-просветительскую кампанию и систему подготовки (повышенияквалификации, дополнительного профессионального образования) кадров. Обсуждениесути перемен призвано подготовить к ним предприятия и разъяснить основныемотивы и стимулы экологической модернизации отечественной экономики.
2. Определенныесоставителями справочника НДТ наилучшие доступные технологии и технологическиепоказатели могут и должны быть в ближайшее время уточнены при участии российскихпромышленников. Для этого необходимо привлечь их внимание при поддержкепрофильных ассоциаций, центров стандартизации и метрологии, а также управленийРосприроднадзора по субъектам федерации, высших учебных заведений,консультационных компаний, проектных и других организаций.
3. Действенныминструментом актуализации справочника НДТ могут и должны стать пилотныепроекты, к участию в которых необходимо привлечь не только 5–10 ведущих компаний, но и представителейвсех предприятий по производству керамических изделий (на уровне предоставленияданных, посещения промплощадок, консультаций с составителями справочника).
4. В ходевыполнения пилотных проектов целесообразно уделить серьезное внимание вопросусовершенствования практики производственного экологического контроля иорганизации измерений ключевых технологических показателей.
5. В результатепостановки предприятий на учет и выполнения пилотных проектов, по всейвероятности, могут быть уточнены критерии отнесения предприятий по производствукерамических изделий к объектам Iи II категорий.Тем не менее программы, направленные на совершенствованиересурсоэффективности и экологической результативности с учетом сведений, систематизированныхв информационно-техническом справочнике, целесообразно разрабатывать и реализовыватькак в крупнейших компаниях, так и на сравнительно небольших, но экологически ответственныхзаводах.
Процесс совершенствования справочника НДТ должен отражать принциппоследовательного улучшения — основной принцип современных системменеджмента. Составители справочника НДТ «Производство керамических изделий»надеются, что коллеги готовы разделить эту позицию и поддержатьсовершенствование документа и продвижение наилучших доступных технологий вотечественном производстве керамических изделий.
| Раздел ОКПД 2 |
Код ОКПД 2 |
Подклассы ОКПД 2 |
Наименование продукции по ОКПД 2 |
Код ОКВЭД |
ОКВЭД |
|
Раздел C. Продукция обрабатывающих производств |
23. Продукты минеральные неметаллические прочие |
23.2 |
Изделия огнеупорные |
26. Производство прочих неметаллических минеральных продуктов |
26.2 — Производство керамических изделий, кроме используемых в строительстве |
|
|
|
23.20 |
Изделия огнеупорные |
|
26.21 Производство хозяйственных и декоративных керамических изделий |
|
|
|
23.20.1 |
Изделия огнеупорные |
|
26.22 Производство керамических санитарно-технических изделий |
|
|
|
23.20.11 |
Кирпичи, блоки, плитки и прочие керамические изделия из кремнеземистой каменной муки или диатомитовых земель |
|
26.23 Производство керамических электроизоляторов и изолирующей арматуры |
|
|
|
23.20.11.110 |
Кирпичи огнеупорные из кремнеземистой каменной муки или диатомитовых земель |
|
26.24 Производство прочих технических керамических изделий |
|
|
|
23.20.11.120 |
Блоки огнеупорные из кремнеземистой каменной муки или диатомитовых земель |
|
26.25 Производство прочих керамических изделий |
|
|
|
23.20.11.130 |
Плитки огнеупорные из кремнеземистой каменной муки или диатомитовых земель |
|
26.26 Производство огнеупоров |
|
|
|
23.20.11.190 |
Изделия огнеупорные прочие из кремнеземистой каменной муки или диатомитовых земель |
|
|
|
|
|
23.20.14 |
Изделия огнеупорные безобжиговые и прочие огнеупорные керамические изделия |
|
26.3 Производство керамических плиток и плит |
|
|
|
23.20.14.190 |
Изделия огнеупорные керамические прочие |
|
26.30 Производство керамических плиток и плит |
|
|
|
23.3 |
Материалы керамические строительные |
|
26.4 Производство кирпича, черепицы и прочих строительных изделий из обожженной глины |
|
|
|
23.31 |
Плиты и плитки керамические |
|
26.40 Производство кирпича, черепицы и прочих строительных изделий из обожженной глины |
|
|
|
23.31.1 |
Плиты и плитки керамические |
|
|
|
|
|
23.31.10 |
Плиты и плитки керамические |
|
|
|
|
|
23.31.10.110 |
Плиты керамические |
|
|
|
|
|
23.31.10.120 |
Плитки керамические |
|
|
|
|
|
23.31.10.121 |
Плитки керамические глазурованные для внутренней облицовки стен |
|
|
|
|
|
23.31.10.122 |
Плитки керамические для полов |
|
|
|
|
|
23.31.10.123 |
Плитки керамические фасадные и ковры из них |
|
|
|
|
|
23.31.10.124 |
Плитки кислотоупорные и термокислотоупорные керамические |
|
|
|
|
|
23.31.10.129 |
Плитки керамические прочие |
|
|
|
|
|
23.32 |
Кирпичи, черепица и изделия строительные из обожженной глины |
|
|
|
|
|
23.32.1 |
Кирпичи, черепица и изделия строительные из обожженной глины |
|
|
|
|
|
23.32.11 |
Кирпич керамический неогнеупорный строительный, блоки керамические для полов, плитки керамические несущие или облицовочные и аналогичные изделия керамические |
|
|
|
|
|
23.32.11.110 |
Кирпич керамический неогнеупорный строительный |
|
|
|
|
|
23.32.11.120 |
Блоки керамические для полов |
|
|
|
|
|
23.32.11.130 |
Плитки керамические несущие или облицовочные и аналогичные изделия керамические |
|
|
|
|
|
23.32.12 |
Черепица кровельная, дефлекторы, зонты для дымовых труб, части дымоходов и вытяжных труб, украшения архитектурные и прочие изделия строительные керамические |
|
|
|
|
|
23.32.12.110 |
Черепица кровельная керамическая |
|
|
|
|
|
23.32.12.120 |
Дефлекторы, зонты для дымовых труб, детали дымоходов и вытяжных труб керамические |
|
|
|
|
|
23.32.12.130 |
Украшения архитектурные керамические |
|
|
|
|
|
23.32.12.190 |
Изделия строительные керамические прочие, не включенные в другие группировки |
|
|
|
|
|
23.32.13 |
Трубы, трубопроводы изоляционные, водоотводы и фитинги труб керамические |
|
|
|
|
|
23.32.13.110 |
Трубы керамические |
|
|
|
|
|
23.32.13.111 |
Трубы керамические канализационные |
|
|
|
|
|
23.32.13.112 |
Трубы керамические дренажные |
|
|
|
|
|
23.32.13.119 |
Трубы керамические прочие |
|
|
|
|
|
23.32.13.120 |
Трубопроводы изоляционные керамические |
|
|
|
|
|
23.32.13.130 |
Водоотводы керамические |
|
|
|
|
|
23.32.13.140 |
Фитинги труб керамические |
|
|
|
|
|
23.4 |
Изделия фарфоровые и керамические прочие |
|
|
|
|
|
23.41 |
Изделия керамические хозяйственные и декоративные |
|
|
|
|
|
23.41.1 |
Изделия керамические хозяйственные и декоративные |
|
|
|
|
|
23.41.12 |
Посуда столовая и кухонная, изделия хозяйственные и туалетные из керамики прочие, кроме фарфоровых |
|
|
|
|
|
23.41.12.110 |
Посуда столовая и кухонная из керамики, кроме фарфоровой |
|
|
|
|
|
23.41.12.120 |
Изделия хозяйственные из керамики, кроме фарфоровых |
|
|
|
|
|
23.41.12.130 |
Изделия туалетные из керамики, кроме фарфоровых |
|
|
|
|
|
23.41.13 |
Статуэтки и прочие декоративные изделия из керамики |
|
|
|
|
|
23.41.13.110 |
Статуэтки из керамики |
|
|
|
|
|
23.41.13.190 |
Изделия декоративные прочие из керамики |
|
|
|
|
|
23.42 |
Изделия санитарно-технические из керамики |
|
|
|
|
|
23.42.1 |
Изделия санитарно-технические из керамики |
|
|
|
|
|
23.42.10 |
Изделия санитарно-технические из керамики |
|
|
|
|
|
23.42.10.110 |
Ванны керамические |
|
|
|
|
|
23.42.10.120 |
Умывальники керамические |
|
|
|
|
|
23.42.10.130 |
Раковины керамические |
|
|
|
|
|
23.42.10.140 |
Чаши керамические |
|
|
|
|
|
23.42.10.150 |
Унитазы керамические |
|
|
|
|
|
23.42.10.160 |
Писсуары керамические |
|
|
|
|
|
23.42.10.170 |
Бачки смывные керамические |
|
|
|
|
|
23.42.10.190 |
Изделия санитарно-технические прочие из керамики |
|
|
|
|
|
23.43 |
Изоляторы электрические и арматура изолирующая из керамики |
|
|
|
|
|
23.43.1 |
Изоляторы электрические из керамики; арматура изолирующая для электроаппаратуры и приборов из керамики |
|
|
|
|
|
23.43.10 |
Изоляторы электрические из керамики; арматура изолирующая для электроаппаратуры и приборов из керамики |
|
|
|
|
|
23.43.10.110 |
Изоляторы электрические из керамики |
|
|
|
|
|
23.43.10.120 |
Арматура изолирующая для электроаппаратуры и приборов из керамики |
|
|
|
|
|
23.44 |
Изделия технические прочие из керамики |
|
|
|
|
|
23.44.1 |
Изделия технические прочие из керамики |
|
|
|
|
|
23.44.12 |
Изделия керамические лабораторного, химического или прочего технического назначения, кроме фарфоровых, включая постоянные керамические и ферритовые магниты |
|
|
|
|
|
23.44.12.110 |
Изделия керамические лабораторного и химического назначения, кроме фарфоровых |
|
|
|
|
|
23.44.12.190 |
Изделия керамические прочего технического назначения, кроме фарфоровых |
|
|
|
|
|
23.49 |
Изделия керамические прочие |
|
|
|
|
|
23.49.1 |
Изделия керамические прочие |
|
|
|
|
|
23.49.11 |
Изделия керамические, используемые в сельском хозяйстве и для транспортирования или упаковывания товаров |
|
|
|
|
|
23.49.11.110 |
Изделия керамические, используемые в сельском хозяйстве |
|
|
|
|
|
23.49.11.120 |
Изделия керамические, используемые для транспортирования или упаковывания товаров |
|
|
|
|
|
23.49.12 |
Изделия керамические нестроительные прочие, не включенные в другие группировки |
|
|
|
|
|
23.49.12.000 |
Изделия керамические нестроительные прочие, не включенные в другие группировки |
|
|
1) CO;
2) NOx (в пересчете на NO2);
3) SO2 [15]).
4) Пыль(для операций, сопровождающихся значительным пылеобразованием)
При разработке справочника НДТ «Производство керамических изделий»иден-тификацию наиболее существенных для производства керамических изделийзагряз-няющих веществ проводили, следуя общему порядку определения НДТ,установлен-ному Методическими рекомендациями по определению технологии вкачестве наилуч-шей доступной технологии [146] с учётом таких факторов, кактоксичность образующих-ся в технологических процессах ЗВ для человека, водныхсистем, их вклад в развитие процессов закисления и эвтрофикации водных объектови почв, а также в общий поток выбросов парниковых газов на территорииРоссийской Федерации.
|
№ |
Наименование НДТ |
| 1 |
Системы экологического менеджмента и их инструменты |
| 2 |
Снижение потребления топлива в производстве керамических изделий |
| 3 |
Снижение выбросов пыли в производстве керамических изделий |
| 4 |
Снижение выбросов загрязняющих веществ с отходящими газами при обжиге керамических изделий |
| 5 |
Снижение количества производственных сточных вод при выпуске керамических изделий |
| 6 |
Повторное использование шлама в производстве керамических изделий |
| 7 |
Минимизация отходов производства и технологических потерь |
| 8 |
Сокращение шумового воздействия производства керамических изделий |
| 9 |
Снижение потребления топлива в производстве керамического кирпича |
| 10 |
Снижение выбросов загрязняющих веществ при обжиге кирпича |
| 11 |
Снижение потребления топлива в производстве керамической плитки |
| 12 |
Снижение выбросов загрязняющих веществ при обжиге керамической плитки |
| 13 |
Повторное использование производственных сточных вод в процессе производстве керамической плитки |
| 14 |
Повторное использование шлама, образующегося в системе очистки производственных сточных вод |
| 15 |
Снижение потребления топлива в производстве огнеупоров |
| 16 |
Снижение потребления топлива в производстве санитарно-технических изделий |
| 17 |
Повторное использование производственных сточных вод в процессе производстве санитарно-технических изделий |
| 18 |
Минимизация производственных отходов в процессе производстве санитарно-технических изделий |
| 19 |
Снижение потребления топлива в производстве посуды |
| 20 |
Снижение потребления топлива в производстве изоляторов |
| № п/п | № НДТ | Перечень технологических показателей | ||
| Описание | Численное значение | Применимость | ||
| 1. | НДТ 3 | Степень улавливания пыли, в технологических операциях производства керамических изделий, сопровождающихся значительным пылеобразованием,% | ≤ 95,0 | Применим для участков массоподготовки, послеобжиговой обработки изделий и др. |
| 2. | НДТ 9 | Удельное потребление энергии при производстве керамического кирпича, ГДж/т продукции | ≤ 3,0 | Не применим для предприятий мощностью менее 150 тыс. т/год, предприятий по производству клинкера, при использовании камерных сушилок, при использовании сырья с высоким содержанием карбонатных включений, и высоким содержанием Al2O3, а также где не предусмотрена тепловая блокировка печи и сушилки. |
| 3. | НДТ 10 | Удельные выбросы ЗВ при обжиге кирпича, кг/т продукции | ||
| углерода монооксид, СО | ≤ 0,8 | Не применим для предприятий, использующих в составе масс значительное количество выгорающих добавок | ||
| азота оксиды, в пересчёте на NO 2 | ≤ 0,5 | |||
| серы диоксид, SO2 | ≤ 0,2 | Не применим для предприятий, изготавливающих продукцию из сырья с высоким содержанием соединений серы | ||
| 4. | НДТ 11 | Удельное потребление энергии при производстве керамической плитки, ГДж/т продукции | ≤ 8,5 | |
| 5. | НДТ 12 | Удельные выбросы ЗВ при обжиге керамической плитки, кг/т продукции | ||
| углерода монооксид, СО | ≤ 1,5 | |||
| азота оксиды, в пересчёте на NO 2 | ≤ 0,8 | |||
| серы диоксид, SO2 | ≤ 0,2 | |||
| 6. | НДТ 14 | Повторное использование шлама, образующегося при очистке производственных сточных вод в производстве керамической плитки, % | 0,4 –1,5 | В составе формовочной массы сухого шлама |
| 7. | НДТ 15 | Удельное потребление энергии при производстве магнезиальных огнеупоров, ГДж/т продукции | ≤ 12 | |
| Удельное потребление энергии при производстве шамотных огнеупоров, ГДж/т продукции | ≤ 7 | |||
| Удельное потребление энергии при производстве динасовых огнеупоров, ГДж/т продукции | ≤ 4 | |||
| 8. | НДТ 16 | Удельное потребление энергии при производстве санитарно-технических изделий, ГДж/т продукции | ≤ 35 | |
| 9. | НДТ 17 | Повторное использование сточных вод в производстве санитарно-технический изделий из керамики, % от общего количества | 30-50 | |
| 10. | НДТ 19 | Удельное потребление энергии при производстве посуды, ГДж/т продукции | ≤ 50 | |
| 11. | НДТ 20 | Удельное потребление энергии при производстве изоляторов, ГДж/т продукции | ≤ 25 | |
1. Краткая характеристика отрасли с точки зрения ресурсо- и энергопотребления
В справочнике НДТ«Производство керамических изделий» энергоэффективность является ключевымкритерием выбора НДТ, поскольку химико-технологические процессы производства керамикиявляются высокотемпературными, потребляют значительное количество топлива и сырьевыхматериалов и сопровождаются выбросами в воздух прежде всего продуктов сжиганиятоплива, т. е. именно высокотемпературными процессами обжига обусловленыосновные факторы воздействия отрасли на ОС (см. раздел 3.1).
Среднее удельноеэнергопотребление по керамической промышленности РФ варьирует в зависимости отподотрасли и составляет от 2,6 ГДж/т (для кирпича) до 50 ГДж/т для керамическойпосуды. (см. раздел 3.1, таблица 3.1).
Глины являются главным, ав ряде случаев единственным компонентом формовочных масс в производствекерамического кирпича, плитки, шамотных огнеупоров, посуды,санитарно-технических изделий; в то же время, глины используют как добавку втехнологии карбидкремниевых огнеупоров, муллитокорундовой, стеатитовой, форстеритовой,кордиеритовой и других видов керамики.
Выгорающие органическиедобавки (опилки, отходы целлюлозно-бумажного производства) и неорганическиевспомогательные вещества (кизельгур, перлит) вводят в изделия для увеличенияобъема пор. Кроме того, введение в состав масс выгорающих добавок позволяетсократить расход ископаемого топлива (в подавляющем числе случаев – природногогаза).
Керамическая плитка,хозяйственно-бытовая и санитарная керамика состоят главным образом изалюмосиликатов, основным компонентом сырьевых смесей при их производстве служатпластичные глины.
В состав сырьевых смесейдля производства огнеупоров входят глина, шамот, некоторые природные минералы(кварцит, доломит, боксит, магнезит), а также искусственные материалы (корунд,карборунд и шпинель).
В качестве отощителей иплавней (последние предназначены для снижения температур спекания различныхмасс и растекания глазурей) широко применяют кварц, полевые шпаты, в некоторыхслучаях — мел, доломит, волластонит, стеатит и др.
Так называемуютехническую керамику изготавливают из масс на основе искусственно получаемыхоксидов и бескислородных соединений Al, Mg, Mn, Ni, Si, Ti, W, Zr и другихметаллов.
Кроме перечисленныхосновных сырьевых материалов и вспомогательных веществ, для производствакерамических изделий необходимы временные технологические связки, огнеприпасдля обжига изделий, топливо. (см. раздел 2.1.1).
Учитывая вышеизложенное,приоритетами отрасли производства керамических изделий с точки зренияобеспечения высокой энергоэффективности производства становятся:
- внедрение новыхэнергоэффективных технологических способов и проектных решений;
- использованиесовременного оборудования, прежде всего, печей и сушил, и его совершенствование;
- максимальноеиспользование остаточного тепла печей (см. раздел 2.1.5)
2. Основные технологические процессы, связанные с использование энергии
Общее описание процесса производствакерамических изделий приведено в разделе 2.1.2
Процессы, обусловливающиеосновное потребление энергии, отражены в разделах 2.1.3.2.5 (прокаливание),2.1.3.5 (сушка), 2.1.3.7 (обжиг).
3. Уровни потребления
- удельный расход энергиина производство керамических изделий по подотраслям указан в разделах 3.1, 3.2,3.3, 3.4, 3.5, 3.6, 3.7.
- удельный расходсырьевых материалов на производство керамических изделий по подотраслям указанв разделах 3.1, 3.2, 3.3, 3.4, 3.5, 3.6, 3.7
В результате проведениясравнительного анализа энергоёмкости отечественных и, в ряде случав,аналогичных зарубежных предприятий по производству керамических изделий установленыпоказатели удельного энергопотребления, которые следует рассматривать каксоответствующие НДТ. Основная частьнаилучших доступных технологий, описанных в разделе 5, относится к НДТповышения энергоэффективности.
4. Наилучшие доступные технологии, направленные на повышение энергоэффективностии оптимизацию и сокращение ресурсопотребления
Номер и наименование НДТ Раздел/пункт справочника
НДТ 2 Снижениепотребления топлива в производстве керамических изделий Раздел 5.2.1
НДТ 9. Снижениепотребления топлива в производстве керамического кирпича Раздел 5.3.1
НДТ 11. Снижениепотребления топлива в производстве керамической плитки Раздел 5.3.2
НДТ 15. Снижениепотребления топлива в производстве огнеупоров Раздел5.3.3
НДТ 16. Снижениепотребления топлива в производстве санитарно-технических изделий Раздел 5.3.4
НДТ 19. Снижениепотребления топлива в производстве посуды Раздел5.3.5
НДТ 20. Снижениепотребления топлива в производстве изоляторов Раздел5.3.6
5. Перспективные технологии, направленные на повышение энергоэффективностии оптимизацию и сокращение ресурсопотребления
Системы энергетического менеджмента(см. раздел 7.1)
Применение трубчатыхизлучательных горелок (см. раздел 7.2.2)
Применением горелок снизким выделением NOх (см. раздел 7.2.3)
Применение сушил сконтролируемой влажностью теплоносителя (см. раздел 7.2.4)
Сушка и обжиг СВЧ излучением(см. раздел 7.2.6)
1) ООО«Эстима Керамика» (группа компаний КЕРАТОН)
2) ЗАО«Керама Центр» (Kerama Marazzi)
3) United Minerals Group (ПАО «ВЕСКО»)
4) ЗАО«Новомосковский завод керамических материалов»
5) ООО«Шахтинская керамика»
6) ЗАО«Керамогранитный завод» (ИТАЛОН)
7) ОАО«Ревдинский керамический завод»
8) ООО«Верхневолжский кирпичный завод» (ВВКЗ)
9) ЗАО«Самарский комбинат керамических материалов»
10) ЗАО«Горковский кирпичный завод»
11) ООО«Кирпичный завод BRAER»
12) Группакомпаний «Карьероуправление» (Томск)
13) Группакомпаний TEREX
14) Заводстроительной керамики «Кетра» (филиал ЗАО «ТУС»)
15) ЗАО«Керама-Пласт»
16) ЗАО«Норский керамический завод»
17) ЗАО«ПЕТРОКЕРАМИКА»
18) ООО«Сафоновский кирпичный завод №1»,
19) ЗАО«Фокинский комбинат строительных материалов»
20) ЗАО«ФОН» филиал «Ключищинская керамика» (КЛЮКЕР)
21) ООО«Пятый элемент»
22) ООО«Тербунский гончар»
23) ООО«Комбинат керамических изделий» г.Клинцы
24) НижегородскоеОАО «Керма»
25) ОАО«Гжельский кирпичный завод»,
26) ОАО«Голицынский керамический завод»,
27) ОАО«Мстёрский завод стеновых керамических материалов»
28) ОАО«Ново-Иерусалимский кирпичный завод»
29) ОАО«Новоорская керамика»
30) ООО«Алтайская керамика»
31) ООО«БалтКерамика»
32) ООО«Березниковский кирпичный завод»
33) ООО«Буйский КерамЗавод»
34) ООО«ВНИИСТРОМ «Научный центр керамики»
35) ООО«Грозненский завод строительной керамики»
36) ООО«Строительные инновации» (Каширский кирпичный завод)
37) ООО«Кемма»
38) ООО«Кирпичный завод «Ликолор»
39) ООО«Комбинат Строма»
40) ООО«Объединенные кирпичные заводы»
41) ООО«Пласт-Импульс» («Большая Карповка»)
42) ООО«Товарковская керамика»
43) ЗАО«Рязанский кирпичный завод»
44) Промышленнаягруппа КИСЛОТОУПОР
45) ООО«Завод керамического кирпича» Римкер
46) ООО«Жилкапинвест»
47) «Маркинскийкирпич» г. Ростов
48) ОООКирпичный завод «ЛИКОЛОР»
49) ООО«Михневская керамика»
50) ООО«Белая Глина» (Талалаевское месторождение)
51) ОАО«Владимировский карьер тугоплавких глин»
52) ООО«Брик «С»
(справочное)
Перечень предприятий — членов Ассоциации производителей керамических стеновыхматериалов
1) ОАО «Победа ЛСР»
2) ООО «ЛСР. Стеновые-М»
3) ООО «ЛСР. Стеновые-СЗ»
4) ЗАО «Победа ЛСР»
5) ООО «Газстрой»
6) ООО «Винербергер Кирпич»
7) ООО «Винербергер Куркачи»
8) ЗАО «Норский керамический завод»
9) ЗАО «Рязанский кирпичный завод»
10) ОАО «Славянский кирпич», производство №1 (х. Галицын)
11) ОАО «Славянский кирпич», производство №2 (г. Славянск-на-Кубани)
12) ЗАО «Железногорский кирпичный завод»
13) ЗАО ФОН «Ключищинская керамика»
14) ЗАО «Клюкер»
15) ОАО «Керма»
16) ОАО «Тульский кирпичный завод»,
17) Объединение строительных материалов и бытовой техники
18) ООО «Комбинат Строма»
19) «СТРОЙПОЛИМЕРКЕРАМИКА»
20) Кирпичный завод АМСТРОН
21) ООО «Капитал-Инвест» г.Прохладный
Библиография
1. Горбунов А. В.Кирпич кирпичу рознь / Эксперт. — № 50 (832). —17 декабря 2012 г. [Электронный ресурс]. Режим доступа : http://expert.ru/expert/2012/50/kirpich-kirpichu-rozn.
2. Официальныйсайт АПКСМ. [Электронный ресурс]. Режим доступа : http://www.apksmrf.ru/link/.
3. Захаров А. И.,Бегак М. В. Программа гармонизации экологических стандартов как инструментповышения эффективности производства строительной керамики // Строительныематериалы. — 2009. — № 4. — С. 17–19.
4. Захаров А. И.,Гусева Т. В., Вартанян М. А., Кастрицкая С. В.,Молчанова Я. П., Аверочкин Е. М. Совершенствованиеэнергоэффективности производства керамической плитки: сравнительный анализотечественного и зарубежного опыта // Строительные материалы. —№ 8. — 2013. — С. 41–43.
5. Кирпичныйбюллетень. Итоги 2014 года. Информационно-аналитический центр СМ ПРО.Ассоциация производителей керамических материалов.
6. Справочныйдокумент по наилучшим доступным технологиям. Производство керамических изделий[Электронный ресурс]. Режим доступа : http://14000.ru/brefs/BREF_Ceramics.pdf.
7. ГОСТ Р 55646—2013Ресурсосбережение. Производство кирпича и камня керамических. Руководство поприменению наилучших доступных технологий повышения энергоэффективности иэкологической результативности.
8. Тимохин К.,Кузнецов Д. Российский рынок керамической плитки: обзор, анализ и прогноз //Строительство.ru. [Электронный ресурс]. Режим доступа : http://www.rcmm.ru/content/topics/882.html.
9. Захаров А. И.,Бегак М. В., Гусева Т. В., Вартанян М. А.Перспективы повышения энергетической и экологической результативностипроизводства изделий из керамики // Стекло и керамика. — 2009. —№ 10. — С. 19–25.
10. Материалыотраслевого информационного ресурса RosStroy.Info.[Электронный ресурс]. Режим доступа : http://rosstroy.info/index.php?option=com_content&task=view&id=461&Itemid=42.46.
11. Ceramicnews. Новостистроительства и керамики. 29 августа 2014 г. [Электронный ресурс].Режим доступа : http://www.ceramicnews.net/2014/08/blog-post_29.html.
12. Исследованиерынка керамической плитки. Июль 2015 года. [Электронный ресурс]. Режимдоступа : http://maksioma.ru/shop/stroitelstvo/marketingovoe_issledovanie_rynka_keramicheskoi_plitki_new/.
13. Russian Construction market: upturn in 2016Tile International Batimat Russia&Coverings 2015.
14. Рыноккерамической плитки растет // Обзор рынков. [Электронный ресурс]. Режимдоступа : http://bport.info/analytics/2014/07/16/402541/.
15. Аверочкин Е. М.Инструменты экологического нормирования предприятий по производствукерамических изделий (на примере национальных стандартов по наилучшим доступнымтехнологиям) : дис. на соискание ученой степени к.т.н.: 05.17.11,05.02.23. Рос. химико-технологич. ун‑т.— Москва, 2015. — 17 с.
17. Гусева Т. В.,Бегак М. В., Молчанова Я. П., Аверочкин Е. М.,Вартанян М. А. Перспективы внедрения наилучших доступных технологий иперехода к комплексным экологическим разрешениям в производстве стекла икерамики // Стекло и керамика. — 2014. — № 7. — С. 26–36.
18. Годовойотчет ОАО «Первоуральский динасовый завод» за 2014 г. URL: http://www.dinur.ru/uploadedFiles/files/info_emitenta/godovie_otcheti/GO_2014.pdf.
19. Аналитический доклад.Российское производство огнеупоров и высокотемпературных волокнистыхтеплоизоляционных материалов. 2009.URL: http://dante74.sitecity.ru/ltext_0712111333.phtml?p_ident=ltext_0712111333.p_2112085226.
20. Хорошавин Л. Б. Состояние иперспективы развития огнеупорной промышленности России. — 2008. —URL: http://refractories1.narod.ru/prospect.doc.
21. Ежеквартальныйотчет ОАО «Комбинат «Магнезит» за 1 квартал 2011 г. С. 29–30.
22. Европейскийрынок огнеупоров. Академия конъюнктуры промышленных рынков (АКПР). 2008. URL: http://www.newchemistry.ru/letter.php?n_id=4160.
23. Смирнов А. Н.Основные тенденции развития рынка огнеупорных материалов и изделий в условияхтрансформации требований металлургов к огнеупорной продукции // Сборник научныхтрудов «Современные огнеупоры: ресурсосбережение и применение вметаллургических технологиях». — 2013. — Донецк : ДонНТУ. URL: http://steeltimes.ru/conferences/conferences/2013/refractories/1/1.php.
24. Мягков А. С.Перспективы развития Российских предприятий по производству огнеупоров //Управление экономическими системами: электронный научный журнал. 2013.№ 6 (54) [Электронный ресурс] Режим доступа : http://www.uecs.ru/marketing/item/2215‑2013‑06‑24‑06‑41‑56 :с изм.
25. Отечественные производители на российском рынкесанитарной керамики Стройка.ru[Электронный ресурс]. Режим доступа : http://www.stroyka.ru/Rynok/1524623/otechestvennye-proizvoditeli-na-rossiyskom-rynke-sanitarnoy-keramiki/.
26. Рыноксанфаянса на фоне строительного кризиса 25.08.2008 [Электронный ресурс] Режимдоступа : http://www.stroyka.ru/Rynok/detail.php?ID=65.
27. Анализрынка сантехники в России [Электронный ресурс] Режим доступа : www.drgroup.ru/112-issledovanie-rinka-santexniki-v-rossii.html.
28. Воротынскийсанфаянс [Электронный ресурс] Режим доступа : http://www.virsan.ru/information/vorotynskij-zavod-sanfajansa.
29. Официальныйсайт ЗАО «УграКерам» [Электронный ресурс] Режим доступа : http://www.santeri.su/.
30. Официальныйсайт АО «Кировская керамика» [Электронный ресурс] Режим доступа : http://www.kzsf.ru/, http://rosa-k.ru/.
31. Официальный сайт ООО «Самарский Стройфарфор»[Электронный ресурс] Режим доступа : http://www.farphor.ru/.
32. «Минстрой»Чувашии подвел итоги за 9 месяцев 2013 года [Электронный ресурс]Режим доступа : http://www.cheboksary.ru/chuv/15102013/page25235.htm.
33. Официальныйсайт ООО «КЕРАМИКА» [Электронный ресурс] Режим доступа : http://santek.ru/.
34. Официальныйсайт ООО «Ногинский стройфарфор» [Электронный ресурс] Режим доступа : http://dellakeramika.ru/.
35. Официальныйсайт ЗАО «Лобненский завод строительного фарфора» [Электронный ресурс] Режимдоступа : http://www.farfor-san.ru/.
36. Российскиепроизводители санфаянса [Электронный ресурс] Режим доступа : http://www.virsan.ru/information/rossijskie-proizvoditeli-sanfajansa.
37. Официальныйсайт ОАО «Завод керамических изделий» [Электронный ресурс] Режим доступа : http://www.uralkeramika.ru/.
38. Официальныйсайт ОСМиБТ [Электронный ресурс] Режим доступа : http://www.osmbt.ru.
39. «Стройфарфор»пополнил коллекцию активов группы ЛСР [Электронный ресурс] Режим доступа :http://www.kommersant.ru/doc/706109.
40. Официальныйсайт ЗАО «Завод «Стройфарфор» [Электронный ресурс] Режим доступа : http://www.santechfarfor.ru.
41. ГруппаЛСР взяла Стройфарфор [Электронный ресурс] Режим доступа : http://www.dp.ru/a/2006/09/20/Gruppa_LSR_vzjala_Strojfa/.
42. Официальныйсайт ОАО «Волгоградский керамический завод» [Электронный ресурс] Режимдоступа : http://www.vkz.ru/.
43. «Универсал»покупает НЗКИ. Чтобы восстановить выпуск унитазов [Электронный ресурс] Режимдоступа : http://www.sostav.ru/news/2003/12/26/700/.
44. Статистическиеданные и показатели. Основные итоги социально-экономического развитияЧерепановского района за 2014 год [Электронный ресурс] Режимдоступа : http://www.cherepanovo.nso.ru/deyatelnost/Pages/statistic.aspx.
45. Официальныйсайт Roca — Россия [Электронный ресурс] Режим доступа : http://www.ru.roca.com/home/home.
46. Анализрынка фарфоровой посуды в России в 2008–2012 годах, прогноз на2013–2017 годы // новыеформы.рф [Электронный ресурс]. Режимдоступа : http://новыеформы.рф.
47. Насонова И. С.,Насонов С. М., Гольский И. А., Дворкин Г. Л.Марки советского фарфора, фаянса и майолики. 1917–1991 (в 2 т.). —М. : Изд‑во «Среди коллекционеров», 2009. — 1‑йтом : 288 с.; 2‑й том : 320 с.
48. Официальныйсайт ООО «Башкирский фарфор» [Электронный ресурс] Режим доступа : http://www.bashfarfor.ru/.
49. Официальныйсайт АО «Гжельский фарфоровый завод». [Электронный ресурс] Режим доступа :http://www.efarfor.ru/, http://farfor-gzhel.ru/.
50. Официальныйсайт ПК «Дулевский фарфор» [Электронный ресурс] Режим доступа : http://www.dulevo.ru/.
51. Официальныйсайт ОАО «Императорский фарфоровый завод» [Электронный ресурс] Режимдоступа : http://www.ipm.ru/.
52. Официальныйсайт ЗАО «Кисловодский фарфор — ФЕНИКС» [Электронный ресурс] Режимдоступа : http://kislovodsk-farfor.ru/.
53. Официальныйсайт ЗАО ООО ПКФ «Кубаньфарфор» [Электронный ресурс] Режим доступа http://www.kubanfarfor.ru/.
54. Официальныйсайт «Мануфактуры Гарднеръ в Вербилках» [Электронный ресурс] Режимдоступа : http://www.gardnerporcelain.com/.
55. Официальныйсайт АО «НПО Синь России» [Электронный ресурс] Режим доступа : http://www.sinnros.ru.
56. Официальныйсайт ООО «Фарфор Сысерти» [Электронный ресурс] Режим доступа : http://farfor-sysert.ru/.
57. Официальныйсайт ЗАО «Южноуральский фарфор» [Электронный ресурс] Режим доступа : http://ufz.h1.ru/.
58. Производствофарфора в России // FARFORINFO[Электронный ресурс]. Режим доступа : http://www.farforinfo.ru/rossiyskoe-proizvodstvo-farfora/.
59. Ежеквартальныйотчет 1 квартал 2015 года ОАО «Гжельский завод Электроизолятор»[Электронный ресурс] Режим доступа : http://www.insulator.ru/informacija/otobrazhenie-novosti/article/ezhekvartalnyi-otchjot-1-kvartal‑2015-goda/.
60. МатериалыОбъединенного сайта производителей керамики [Электронный ресурс] Режим доступа :http://ceramrus.ru/p_5_1.htm.
61. Государственные доклады о состоянии и обохране окружающей среды Российской Федерации. Официальный сайт Министерстваприродных ресурсов и экологии Российской Федерации. [Электронный ресурс]. Режимдоступа : http://www.mnr.gov.ru/regulatory/list.php?part=1101.
62. Государственный доклад о состоянии и обохране окружающей среды Российской Федерации в 2011 году. — М. :Министерство природных ресурсов и экологии Российской Федерации, 2012. —353 с.
63. Государственный доклад о состоянии и обохране окружающей среды Российской Федерации в 2012 году. — М. :Министерство природных ресурсов и экологии Российской Федерации, 2013. —472 с.
66. Гусева Т. В.,Бегак М. В. Практические инструменты системы комплексныхэкологических разрешений: экологическая оценка, аудит и системыменеджмента // Труды международного экспертного семинара «Управлениекачеством атмосферного воздуха». — Одесса, 14–15 мая2013 г. — С. 23–29.
67. Методическое пособие по расчету,нормированию и контролю выбросов (загрязняющих) веществ в атмосферу(дополненное и переработанное). — Санкт-Петербург: ОАО «НИИ Атмосфера»,2012. — 222 с.
68. Бюллетень № 20 по вопросам воздухоохранной деятельности(II квартал 2012 г.). — СПб. : НИИ Атмосфера, 2012. —С. 17–19
69. Справочник по удельным показателям выбросовзагрязняющих веществ в атмосферу для некоторых производств — основныхисточников загрязнения атмосферы / Науч.-исслед. ин‑т охраны атмосфер.воздуха (НИИ Атмосфера), Метеорол. Синтезирующий Центр Восток/ЕМЕП (МСЦ-В).А. Н. Ясенский и др. — СПб., 2001. — 116 с.
70. Звягинцева О. Ю.Влияние загрязнения атмосферного воздуха на здоровье населения г. Чита(Забайкальский край): автореферат дисс. … кандидата биологических наук :03.02.08. — Бурят. гос. ун‑т. — Чита, 2014. — 22 с.
71. Салякин И. Е.Оценка комфортности проживания населения на территории региона (напримере Владимирской области): автореферат дисс. … кандидата биологическихнаук : 03.02.08. — Владимир. гос. ун‑т. Владимир, 2011. —23 с.
72. Олесова Л. Д.Эколого-биохимические аспекты влияния техногенного пылевого загрязнения наорганизм человека и животных: автореферат дис.... кандидата биологическихнаук : 03.02.08. — Сев.-Вост. федер. ун‑т им.М. К. Аммосова. — Якутск, 2010. 22 с.
73. Кабаева И. В.Совершенствование методов расчета рассеивания пылевых выбросов предприятийстройиндустрии: автореферат дисс. … кандидата технических наук :03.00.16. — Волгогр. гос. архитектур.-строит. акад. — Волгоград,2007. — 19 с.
74. Шилов В. В.Повышение эффективности пульсационной технологии мокрой очистки вредных газовыхвыбросов предприятий стройиндустрии: автореферат дисс. … кандидата техническихнаук : 03.00.16. — Рост. гос. строит. ун‑т. —Ростов-на-Дону, 2006. — 24 с.
75. Макарова И. В.Снижение техногенной нагрузки на окружающую среду при использовании отходовгорнопромышленного комплекса в производстве силикатных материалов: авторефератдисс. … доктора технических наук : 03.00.16, 05.17.1. — Казан. гос.технол. ун‑т. — Казань, 2005. — 39 с.
76. Сухих Ю. И.Гигиенические аспекты здоровья населения в условиях антропогенного загрязненияокружающей среды (на примере Томского района): автореферат дисс. …кандидата медицинских наук : 14.00.07. — Федер. науч. центр гигиеныим. Ф. Ф. Эрисмана. — Москва, 2005. — 24 с.
77. Вольф Е. А.Совершенствование многофункционального экологоохранного электроуловителя дляснижения вредных выбросов (Ni, Zn, Cr) в окружающую среду на предприятиях стройиндустрии:автореферат дисс. … кандидата технических наук : 03.00.16. — Рост.гос. строит. ун‑т. — Ростов-на-Дону, 2005. — 22 с.
78. Веселов А. В. Геоэкологические аспектысовершенствования технологии переработки гипсосодержащего сырья и повышенияэффективности его использования: автореферат дисс. … кандидата техническихнаук : 25.00.36. — Нижегор. гос. архитектур.-строит. ун‑т. —Нижний Новгород, 2003. — 24 с.
79. Directive 2010/75/EU of the European Parliamentand of the Council of 24 November2010 on industrial emissions (integrated pollution prevention and control) // Official Journal of the EuropeanUnion, 17.12.2010, P. L334/17-L334/119.
80. Reference Document on Best Available Techniques in Ceramic Manufacturing Industry. The European IPPC Bureau, 2007. URL: http://eippcb.jrc.ec.europa.eu/reference/BREF/cer_bref_0807.pdf.
81. Захаров А. И., Гусева Т. В.,Вартанян М. А. Энергетическая и экологическая эффективностьпроизводства керамических изделий. — М. : РХТУ им.Д. И. Менделеева, 2011. — 120 с.
82. Захаров А. И., Сивков С. П.,Гусева Т. В. Отраслевые Справочные документы по НДТ: производствоцемента и изделий из керамики // Наилучшие доступные технологии обеспеченияэнерго- и ресурсоэффективности. Программа сотрудничества ЕС — Россия.Проект «Гармонизация экологических стандартов II». — М. : ГТЦ,2010. — С. 48–59.
83. Скобелев Д. О., Гусева Т. В.,Молчанова Я. П., Аверочкин Е. М. Энергетическая и экологическаяэффективность производства строительных материалов // Компетентность. —2011. — № 9/90/2011. — С. 32–41.
84. Химическаятехнология керамики / Под ред. И. Я. Гузмана. — М. :ООО РИФ «Стройматериалы», 2012. — 496 с.
85. Крупа А. А.,Городов В. С. Химическая технология керамических материалов. —Киев : Высшая шк., 1990. — 399 с.
86. Салахов А. М.,Салахова Р. А. Керамика для технологов. — Казань : Изд‑воКазан. гос. технол. ун-та, 2010. — 232 с.
87. Кульметьева В. Б.,Порозова С. Е. Керамические материалы: получение, свойства, применение /Пермь : Изд‑во Пермского гос. технического ун-та, 2009. —236 с.
88. Кошляк Л. Л.,Калиновский В. В. Производство изделий строительной керамики. —М. : Высшая школа, 1990. — 207 с.
89. Вакалова Т. В.и др. Управление качеством строительной и теплоизоляционной керамики путемпроектирования состава масс // Строительные материалы. 2007. № 2.С. 27–30.
90. Лукин Е. С.,Макаров Н. А., Вартанян М. А. и др. Оксидная керамиканового поколения и области ее применения // Стекло и керамика. —2008. — № 10. —С. 27–31.
91. Phelps G. W.,Wachtman J. B. Jr. Ullmann’s Encyclopedia of Industrial Chemistry. Ceramics, GeneralSurvey. Wiley-VCH Verlag GmbH, 2000. DOI: 10.1002/14356007.a06_001
92. Беляков А. В., Куфтырев Р. Ю., Кузнецова И. Г. Методы получения композиционныхкерамических материалов на основе AlN-BN(обзор) // Новыеогнеупоры. — 2013. — № 4. — С. 61–69.
93. Никулин А. Д.,Шмитько Е. И., Зуев Б. М. Проектирование предприятий попроизводству строительных материалов и изделий. — Воронеж : Изд‑воВоронеж. гос. архитектур.-строит. ун-та, 2004. — 333 с.
94. Баженов Ю. М.и др. Проектирование предприятий по производству строительных материалов иизделий. — М. : Изд‑во Ассоц. строит. вузов, 2005. —472 с.
95. Севостьянов В. С.и др. Механическое оборудование производства тугоплавких неметаллических исиликатных материалов и изделий. — М. : Инфра-М, 2009. —432 с.
96. Беляков А. В.Оборудование и основы проектирования предприятий по производству керамики:учеб. пособие. — М. : РХТУ им. Д. И. Менделеева,2013. — 480 с. [Электронный ресурс]
97. ИльвичА.П. Машины и оборудование для заводов по производству керамики и огнеупоров.М.: Высш. школа 1979. 344 c.
98. R. König. Ceramic Drying. A ReferenceBook by Novokeram. — Krumbach, 1998. — 262 p.
99. Салахов А. М.,Ремизникова В. И., Спирина О. В., Мочалов А. Ю.Производство строительной керамики. — Казань, Центр инновационныхтехнологий, 2003. — 292 с.
100. Routschka G., Granitzki K. — E.Ullmann's Encyclopedia of Industrial Chemistry. Refractory Ceramics. Wiley-VCHVerlag GmbH, 2000. DOI: 10.1002/14356007.a23_001
101. Макаров Н. А. Металлизация керамики. — М. : Изд‑во РХТУ им.Д. И. Менделеева, 2004. — 75 с.
102. ВРП‑15—89 Временноеруководство по проектированию предприятий по производству кирпича икерамических камней. Нормы технологического проектирования.
103. ВНТП‑19—86 Ведомственныенормы технологического проектирования предприятий керамической промышленности.Производство керамических плиток.
104. Кирпич ичерепица Brick and TileIndustry International — Zi Russia, 1, 2015, Cfi/Ber DKG 91 (2014)Special Russia], Cfi/Ber DKG 92 (2015) Special Russia
105. Cfi/ Ber DKG 89 (2012) № 2 R
106. Огнеупоры:материалы, изделия, свойства и применение. Каталог-справочник. Кн. 1. Подред. И. А. Кащеева. — М. : Теплоэнергетик, 2003. —336 с.
107. Огнеупоры:материалы, изделия, свойства и применение. Каталог-справочник. Кн. 2. Подред. И. А. Кащеева. — М. : Теплоэнергетик, 2003. —320 с.
108. Кащеев И. Д.,Стрелов К. К., Мамыкин П. С. Химическая технология огнеупоров. —М. : «Интермет Инжиниринг», 2007. — 752 с.
109. ГОСТ 28874—2004.Огнеупоры. Классификация.
110. Повышениеэнергетической и экологической эффективности производства керамических изделий.Технологические, технические и управленческие подходы. Вопросы стандартизации исертификации / А. И. Захаров, Т. В. Гусева, Я. П. Молчанова,Н. А. Макаров, М. А. Вартанян, Е. М. Аверочкин;под ред. А. И. Захарова. М. : РХТУ им.Д. И. Менделеева, 2012. С. 75–77.
111. Справочный документ понаилучшим доступным технологиям производства изделий из керамики. М. : ГТЦ, 2009. 367 с.
112. González I., Galán E.,Miras A. Fluorine, chlorine and sulphur emissions from the Andalusianceramic industry (Spain). Proposal for their reduction andestimation of threshold emission values // Applied Clay Science, 2006. Vol. 32, Issues 3–4, P. 153–171.
113. Monfort E., García-Ten J.,Celades I., Gazulla M. F., Gomar S. Evolution of fluorineemissions during the fast firing of ceramic tile // Applied Clay Science, 2008.URL:http://www.researchgate.net/publication/223263265_Evolution_of_fluorine_emissions_during_the_fast_firing_of_ceramic_tile
114. Koroneos C., Dompros A. Environmentalassessment of brick production in Greece // Building and environment, 2007.№ 42. P. 2114–2143
115. Coroado J. F.,Ferraz E., Gomes C. F., Rocha F. Clays from Vila Nova daRainha (Portugal): appraisal of their relevant properties in order to be usedin construction ceramics // Acta Geodyn. Geomater., 2010. Vol. 7, # 2 (158), P. 189–200
117. Захаров А. И.Возможности практического применения наилучших доступных технологий впроизводстве керамических изделий в Российской Федерации // Повышение ресурсо-и энергоэффективности: наука, технология, образование. Труды Международногосимпозиума, посвященного 175‑летию со дня рожденияД. И. Менделеева. Том 2. М. : РХТУ им.Д. И. Менделеева, 2009. С. 38–42.
118. Хуснуллин М. Ш.Строительный комплекс Республики Татарстан. Факторы развития// Строительныематериалы, 2009, № 4. С. 5–9.
119. Промежуточныйотчет по пилотной региональной и отраслевой деятельности. Проект «Гармонизацияэкологических стандартов II». М. : ГТЦ, 2010. 72 с.
120. ГОСТ530–2012 Кирпич и камень керамические. Общие технические условия.
121. CSN EN 771–1:2011. Specifications for masonryunits — Part 1: Clay masonry units.
122. Albino V., Kühtz S., Zhou C., Peng G. Energy and materials use in Italian and Chinese tile manufacturers: a comparison using an Enterprise Input-Output model // Proceedings of the 15th International Conference of the International Input Output Association. Beijing, 2005. Volume 4. P. 4–16.
123. Industrial energy efficiency accelerator. Guideto the brick sector. London: Carbon Trust, 2010. 85 p.
124. Heierli, U. andS. Maithel (2008). Brick by brick: The Herculean task of cleaning up theAsian brick industry.
125. Global Industrial EnergyEfficiency Benchmarking. An Energy Policy Tool. WorkingPaper. UNIDO, 2010. URL:file:///D:/!!!%20 %D0 %A2 %D0 %9A%20113/%D0 %A1 %D0 %BF%D1 %80 %D0 %B0 %D0 %B2 %D0 %BE%D1 %87 %D0 %BD%D0 %B8 %D0 %BA%20 %D0 %BF%D0 %BE%20 %D0 %BA%D0 %B5 %D1 %80 %D0 %B0 %D0 %BC%D0 %B8 %D0 %BA%D0 %B5/Benchmarking_%20Energy_%20Policy_Tool.pdf
126. Guseva T., Molchanova Ya.,Vartanyan M., Averochkin E. Best Available Techniques in ceramicindustry: enhancing environmental performance and improving energy efficiency.In: Science and Technologies in Geology, Exploration and Mining. Sofia, 2014.Volume 2. Ecology, economics, education and legislation. P. 93–100.
127. Наилучшиедоступные технологии и комплексные экологические разре-шения: перспективыприменения в России / Бегак М. В., Боравская Т. В.,Руут Ю., Молчанова Я. П., Захаров А. И.,Сивков С. П. / Под ред. М. В. Бегака.М. : ООО«ЮрИнфоР-Пресс», 2010. 220 с.
128. Koomey J. G., Martin N. C.,Brown M., Price L. K., Levine M. D. Costs of reducingcarbon emissions: US building sector scenarios // Energy Policy. 1998.№ 26(5). P. 433–473.
129. Department for the Environment. AustralianGovernment. Emissions Estimation Technique Manual for Bricks, Ceramics, &Clay Product Manufacturing URL:http://www.npi.gov.au/resource/emission-estimation-technique-manual-bricks-ceramics-and-clay-product-manufacturing
130. Аверочкин Е. М.,Молчанова Я. П., Гусева Т. В., Вартанян М. А.Национальные стандарты по наилучшим доступным технологиям как инструментэкологического нормирования предприятий, производящих керамические изделия //Химическая промышленность сегодня, 2013. № 9. С. 34–42.
131. СТСЭВ 6575–89 «Печидля обжига керамических плиток для полов и внешней облицовки. Показателиэнергопотребления».
132. ГОСТ28529–90 «Печи для обжига керамических плиток для полов и внешней облицовки.Показатели энергопотребления».
133. ТКП45–7.02–226–2010 «Производство керамических плиток. Нормы технологическогопроектирования предприятий».
134. Скороход Н. А.Производство керамической плитки в России: сырьевое обеспечение, факторы итенденции развития // Альманах «Деловая слава России», 2008. № 2.С. 196–197.
135. ГОСТ Р 55645—2013Производство керамической плитки. Руководство по применению наилучших доступныхтехнологий повышения энергоэффективности и экологической результативности.
136. Родионов А. И.Технологические процессы экологической безопасности (основы энвайронменталистики)/ А. И. Родионов, В. Н. Клушин, В. Г. Систер.2000. 800 с.
137. Бегак М. В.,Гусева Т. В. Система выдачи экологических разрешений в соответствии снормами общего действия. [Электронный ресурс] Режим доступа :http://www.14000.ru/projects/techreg/files/Presentations_07.pdf
138. Официальныйсайт ОАО «Поликор». [Электронный ресурс] режим доступа:http://www.polikor.net/search
139. Официальныйсайт ООО «Группа «Магнезит». [Электронный ресурс] режим доступа:http://magnezit.ru/common/img/uploaded/files/Group_Magnezit_Environmental_Policy.pdf
140. ВНТП20–86 Ведомственные нормы технологического проектирования предприятийкерамической промышленности. Производство санитарных керамических изделий.[Электронный ресурс] режим доступа:http://www.gosthelp.ru/text/VNTP2086Vedomstvennyenorm.html
141. Захаров А. И.Ресурсо- и энергоэффективность производства керамических изделий: вопросы НДТ// Итоговый отчет о выполнении пилотных проектов в рамках международного проекта«Гармонизация экологических стандартов II — Россия». М. : ГТЦ, 2009. С. 56–72.
142. BMLFUW (2003). Austrian Study on State of the Art of Manufacturing Ceramic Goods by Firing.
143. Energy saving concepts for the European ceramicindustry (2009). Ed. by Rüdiger Köhler. IEEA. KI Keramik-InstitutGmbH
144. Официальныйсайт ОАО «НПО «Сатурн» [Электронный ресурс] режим доступа: http://www.npo-saturn.ru/?sat=6&rssid=1380542456&slang=0
145. Правилаопределения технологии в качестве наилучшей доступной технологии, а такжеразработки, актуализации и опубликования информационно-технических справочниковпо наилучшим доступным технологиям (утверждены постановлением ПравительстваРоссийской Федерации от 23 декабря 2014 г. № 1458).
146. Методические рекомендации по определению технологии в качестве наилучшейдоступной технологии (утверждены приказом Министерства промышленности иторговли Российской Федерации от 31 марта 2015 г. № 665). URL:http://burondt.ru/NDT/NDTDocsDetail.php?UrlId=257&etkstructure_id=1872
147. Санитарные правила СП 2.1.7.1386–03 «Определение класса опасности токсичных отходовпроизводства и потребления».
148. EBRD Sub-SectoralEnvironmental and Social Guidelines. Clay, Ceramic and Refractory Materials.URL: http://www.ebrd.com/environment/e-manual/subsecs/ceramic.pdf
149. Methodology for thefree allocation of emission allowances in the EU ETS post 2012. Sector reportfor the ceramics industry. URL:http://ec.europa.eu/clima/policies/ets/cap/allocation/docs/bm_study-ceramics_en.pdf
150. Справочник Европейскогосоюза «Экономические аспекты и вопросы и воздействия на различные компонентыокружающей среды». URL:http://www.mnr.gov.ru/upload/iblock/b2e/economika_1303.pdf
151. Reference Document on Economics and Cross-MediaEffects, 2006. URL: http://eippcb.jrc.ec.europa.eu/reference/BREF/ecm_bref_0706.pdf
152. Федеральный Закон от 21 июля 2014 г.№ 219‑ФЗ (ред. от 29 декабря 2014 г.) «О внесенииизменений в Федеральный закон «Об охране окружающей среды» и отдельные законодательныеакты Российской Федерации»
153. ГОСТ Р ИСО 14001–2007 Системы экологического менеджмента. Требования и руководство по применению
154. ISO 14001:2015Environmental management Systems — Requirements with Guidance for Use
155. Naden C. (2015)ISO 14001 revision moves to final stage. URL: http://www.iso.org/iso/home/news_index/news_archive/news.htm?refid=Ref1985
156. Системы экологического менеджмента: практический курс /Дайман С. Ю., Гусева Т. В., Заика Е. А.,Сокорнова Т. В. М. : Форум, 2010. 336 с.
157. Regulation (EC) No1221/2009 of the European Parliament and of the Council of 25 November 2009 on thevoluntary participation by organisations in a Community eco-management andaudit scheme (EMAS), repealing Regulation (EC) No 761/2001 and CommissionDecisions 2001/681/EC and 2006/193/EC
158. ISO/FDIS 14001:2015. Environmental management systems — Requirements with guidance foruse.
159. ГОСТ ISO 9000–2005 Системы менеджмента качества. Основные положения исловарь
160. Системы экологического менеджмента:практический курс / Дайман С. Ю., Гусева Т. В.,Заика Е. А., Сокорнова Т. В. — М. : Форум,2010. — 336 с.
161. ISO 50001:2011Energy management systems — Requirements with guidance for use.
162. ГОСТ Р ИСО 50001—2012 Системыэнергетического менеджмента. Требования и руководство по применению
163. Cfi/ Ber DKG92 (2015) № 3, Ceramic Word Review № 105, 2014, Ceramic Word Review Русское издание, 2015.
164. Информационно-технический справочник по наилучшим доступным технологиям«Очистка сточных вод при производстве продукции (товаров), выполнении работ иоказании услуг на крупных предприятиях».
[1]) Мощность ОАО «Победа ЛСР» в Ленинградскойобласти составляет 160 млн усл. кирпичей в год; кирпичногозавода в Никольском Ленинградской области выпуск кирпича достигнет 220 млн усл. шт.
[2]) Мощность завода во Владимирской области более200 млн усл. шт. и в Татарстане — 150 млн усл. шт.
[3]) В данном разделе сохранена размерность «млн шт.условного кирпича», которой обычно оперируют маркетинговые агентства. Втехнологических разделах используется более информативная размерность – тонны; нередкопри пересчёте, при отсутствии конкретных данных принимают массу условногокирпича равной 2,5 кг.
[4]) В состав АПКСМ входят Группа ЛСР, ООО«Винербергер Кирпич», ЗАО «Рязанский кирпичный завод», ЗАО «Норскийкерамический завод», ОАО «Керма», ОАО «Тульский кирпичный завод», кирпичныйзавод «BRAER», ОАО«Славянский кирпич», Объединение строительных материалов и бытовой техники,Железногорский кирпичный завод, ОАО «Рябовский завод керамических изделий», ЗАОФОН «Ключихинская керамика», ООО «Комбинат Строма» [2].
[5]) В состав АПКМ входят АО «Самарский комбинаткерамических материалов», Группа BRAER, Фокинский комбинат строительных материалов, ЗАО«Петрокерамика», Березниковский кирпичный завод, Верхневолжский кирпичныйзавод, Товарковская керамика, TEREX,ОАО «Голицынский керамический завод», ОАО «Гжельский кирпичный завод», ОСМиБТ, Керама Марацци и др.
[6]) Критерий отнесения к объектам I категории, установленный даннымпостановлением, составляет 1 млн изделий в год, т. е., около 2–2,5 тыс. тв год, что значительно ниже объёмов выпуска продукции на самых некрупныхпредприятиях по производству керамического кирпича, функционирующих в России. Данный критерий нуждается в уточнении. В качествекритерия для отнесения заводов по производству кирпича к объектам, на которыераспространяется действие НДТ, можно рекомендовать показатель мощностипроизводства 150 тыс.т / год
[7]) Критерий отнесения к объектам I категории, установленный даннымпостановлением, составляет 1 млн изделий в год, что ниже объёмоввыпуска продукции на самых некрупных предприятиях по производству керамическойплитки, функционирующих в России.
[8]) Посещение площадок организовано в январе — марте 2015 года.
[9]) Как уже отмечено, анкеты прислали 18 наиболее активныхпредприятий, проявивших интерес к участию в разработкеинформационно-технического справочника по наилучшим доступным технологиям.Полученные показатели энергопотребления согласуются с результатамиотечественных и зарубежных исследований и материалами справочного документа ЕС,представленными в 3.1.1.
[10]) Как уже отмечено, анкеты прислали наиболее активныепредприятия, проявившие интерес к участию в разработке справочника НДТ.
[11]) Считается, что добавка более 15 % опилок (по объему)повышает морозостойкость кирпича и камней, некоторые авторы полагают, что при большейдоле опилок в составе шихты внешний вид изделия и его прочность могутухудшаться. Наибольший эффект от применения опилок в качестве добавки получают,когда вводят их в сочетании с минеральными отощителями, например с шамотом, атакже с углем.
[12]) По состоянию на 2003 год, так как именно вэто время были собраны данные, представленные в справочнике ЕС.
[13]) Данные получены в ходе обсуждения перспективподготовки справочника НДТ с российскими практиками.
[14]) Определение углеводородов нефти также проводят, однаков технологических процессах нефтепродукты не используются.
[15]) Для предприятий, использующих сырье с высокимсодержанием соединений серы.

